- 您的位置:
- 标准下载网 >>
- 标准分类 >>
- 国家标准(GB) >>
- GB/T 22738-2008 地理标志产品 尤溪金柑
标准号:
GB/T 22738-2008
标准名称:
地理标志产品 尤溪金柑
标准类别:
国家标准(GB)
标准状态:
现行-
发布日期:
2008-12-28 -
实施日期:
2009-06-01 出版语种:
简体中文下载格式:
.rar.pdf下载大小:
165.50 KB
点击下载
标准简介:
标准下载解压密码:www.bzxz.net
本标准规定了尤溪金柑的术语和定义、地理标志产品保护范围、种植环境和生产技术、要求、试验方法、检验规则、包装、标志与标识、运输及贮藏。本标准适用于国家质量监督检验检疫行政主管部门根据 《地理标志产品保护规定》 批准保护的地理标志产品尤溪金柑。 GB/T 22738-2008 地理标志产品 尤溪金柑 GB/T22738-2008
部分标准内容:
ICS 67.080. 10
中华人民共和国国家标准
GB/T22738—2008
地理标志产品
尤溪金柑
Product of geographical indications-Youxi kumquat2008-12-28发布
中华人民共和国国家质量监督检验检疫总局中国国家标准化管理委员会
2009-06-01实施
GB/T 22738—2008
本标准根据《地理标志产品保护规定》和CB/T17924—2008地理标志产品标准通用要求》以及中华人民共和国质量监督检验检疫总局2007年第60号公件制定本标准的附录A为规范性附录,附录B为资料性附录本标准由全国原产地域产品标准化工作组提出并归口。本标准起草单位:福建省溪县质量技术监督局、福建省尤溪县农业局、北溪县富山金柑有限公司。本标准主要起草人:吴长生、林盛洪、肖永广、詹有黄。1
「范围
地理标志产品尤溪金柑
GB/T22738—2008
本标推规定了龙金柑的术语和定义、地理标志产品保护范围,种植环境和生产技术,要求,试验方法、检验规则、包装、标志与标识、运输及贮藏。本标准适用于国家质量监督检验检疫行政主管部门根据《地理标志产品保护规定》批准保护的地理标志产品儿溪金柑。
2规范性引用文件
下列文件中的条款通过本标准的引用而成为本标准的条款。凡是注日期的引用文件,其随后所有的修改单(不包抵勘误的内容)或够订版均不适用于本标准,然面,鼓励根据本标准达成协议的各方研究忌否可使用这些文件的最新版本。凡是不注日期的引用文件,其最新版本适用于本标准。GB2762食品中污染物限量
GB2763食品中农药最大残留限量GB/18210出口柑鲜果检验方法
GB/T8855新鲜水果和巍菜取样方法JJF1070定量包装商品净含量计量检验规则NY5014—2005无公害食品柑果类果品定量包装商品计量监督管理办法(国家质量监督检验检疫总局令[2005]第75号)农产品包装和标识管理办法(中华人民共和国农业部2006第70号令)3术语和定义
下列术语和定义适用于本标准。3. 1
尤溪金柑Youxikuniquat
在本标准第4幸规定的范围内,按本标准生产技术生产,果实质量符合本标准要求的金弹。4地理标志产品保护范围
尤溪金柑地理标志产品保护范围限于国家质量监督检验检疫行政主管部门根据《地理标志产品保护规定》批准的范围,即福建省尤溪县现辖的行政区域树,见附录A5种植环境和生产技术
5.1种植环境
5. 1. 1 气候
年平均气温16℃~19℃,极端低温-7℃,≥10℃的年积温4800℃以上,年乎均降水量1 400 mm~1 800 mm.
5.1,2立地紊件
地域保护范围内海拨700m以下的低山、丘陵地或平-地;土层厚度≥70cm,有机质含量≥1.0%,pH值5,0-6.5的红黄壤土,紫色土等,均适宜种植尤溪金柑。1
GB/T22738—2008
5. 2生产技术
生产技术参见附录B。
6要求
6.1分等分级
6.1.1分等
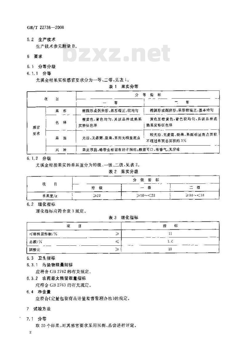
尤溪金柑果实按感官要求分为一等、二等,见表「。表1果实分等
分等指标
6.1.2分级
摘圆形或例卵形,果形端正,较均匀恒货色,著色均句,具该品种成熟果实特征色择
光洁,无菌幕、裂果,果而无明显斑点橘倒形或倒卵形,果形较竭正,基本均匀黄色至黄色,著色较均句,具该品种成熟果实特征色泽
较光浩,无类荡、装果,果面明显斑点面积不超过果面总面积的33%
果度厚脆,路带金柑回有的辛辣味酸甜可口,有香气,无异味尤駕金柑按果实的单果重分为特级、一,二级,见表2。表 2 果实分级
致果重/
6. 2理化指标
理化指标症符合表 3 规定。
可溶性固形物/%
总酸/%
固酸比
6.3卫生指标
6. 3. 1污染物限量指标
应符合CB2762的有关规定。
6.3.2农药最大留限量指标
应符台GB2763的有关规定
6,4:净含量
分级指标
表3理化指标
应符合《定基包装商品计量监督管理办法》的规定。7试验方法
7.1分等
取20个样果,对其感官要求采用H测、品尝进行评定。2
2:14--18
7.2分级
取20个样果.用感最为0.1g的衡器称基测定单果重。7.3理化指标
按照GB/T8210规定的相关办法检测。7.4卫生指标
GE/T22738—2008
污染物限量按GB2762中规定的相关方法检测,衣药最大残留限量按GB2763中规定的相关方法检测。
7.5净含量
按JJF1070的规定检验,
8检验规则
8.1组批
同--产地、同一等级、同一包装方式、间批交货的金柑作为一个检验批次。8.2取样方法
按GB/T8855规定执行
8.3检验分类
8.3.1出场(交收)检验
每批产品出场(交收)时应进行交收捡验,出场(交收)检验内容包括包装、标志与标识、分等和分级。经检验合格并附有合格证方可出场(交收)。8.3.2型式检验
型式检验是对本标准第6章所规定的所有项月进行检验。有下列情况之一者成进行型式检验:a)前后两次产品检验结果差异较大:b)周人为或自然因素使生产环境发生较大变化:)国家质量监备机构或主管部门提出型式检验要求。8.4判定规则
8.4.1分等、分级指标不合格果率(以质量分数计》小于5%,且理化指标、卫.4:指标均合格时,判该批产品合格。
8.4.2分等、分级指标不合格果率(以质量分数计)人于5%,允许整改后复检。8.4.3理化指标.卫生指标出现不合格时,允许另取一份样品复检,若仍不合格,则判该批产品不合格。包装,标志与标识
应按《农产品包装和标识管理办法》的规定执行。每一包装内只能装同等级果,不得有陋级果。10贮藏、运输
金采摘后可先入库预贮,经分级包装后,采用通风贮裁库或隔热、通风良好的仓库贮藏,仓库成清洁、无污染、无异味,不得与有薛有害物品滤北,尽可能减少库内温度变化。10.2运输
待运的金柑,应批次、等级分明,码堆整齐,环境清洁,堆放和装卸要轻搬轻效,运输工具应清消卫生,码层不宜过多。不得与有毒有害物品混装、混运。3
GB/T 22738-2008
附录A
(规范性谢录)
尤溪金樹地理标志产品保护葱围图尤溪金柑地埋标志产品保护范围见图A.1。延
管前镇
新阳镇
西城镇
坂面乡
联合乡
梅仙镇
城关镇
台奚多
尤溪口镇
西滨镇
洋中镇
溪尾多
中仙乡
注:无溪金村地理标志产品保护范围限于播建省尤溪县现韩行政区域。图A.1尤溪金柑地理标志产品保护范围图溺川乡
B.1品种
附录B
(资料性附录)
光溪金柑生产技术
金弹,学名FartnellacrassifotiuSwingle,文称金栅,金桔,当地欲称绿桔。B.2生产技术
路.2.1园地建设
GB/T 22738--2008
宜选海拔700以下低山、厅陵地或平地建园。十壤质地以毓松肥沃、土层探深厚的红黄壤或紫色七为好。园地应水源充足,交通方便。修筑梯台,台面宽2.5m以上,外筑梯,内修水沟,中间挖穴或开沟,沟穴深80cm以土。沟或穴填充表上,施人绿爬、农家肥、钙镁磷、石灰等作为基肥。阅地应统筹安排道路,水利设施。应设 3 m--4 m 就的于道及 2 m ~3 m 宽的支路与乡村公路接。设骨排灌管道或沟渠及水池,做到雨季可排,早季能浇能灌。B.2.2种苗选择与栽植密度
实生苗或嫁接留均可。种苗应种性纯正、生长健壮,根系发达,径租0.6cm以上,高59以上。种模实生苗,通常每667m2种植40株~60株,株行距i(3m~4m)×(4m~4.5m)。嫁接苗通带每667 ㎡种植 60 株~80 株,株行距(2. 5 m~-3 m)×(3 m~4 m)B,2. 3土管理
龄金柑园应通过深耕改上,增施有机肥,促进上壤熟化。即在定植穴四周或定植两边开挖深度60m以上的沟穴,分层施人有机肥。改主离穴逐年向外扩展,直至全园完成。力求通过连年改土增肥,使果园上壤有机质含量达到1.5关以上。果园上块每年中耕 1 次~2 次,深度 15 rtrl~~20 cm。 5 月至 6 月除草 1 改。 它,通过改上熟化,质地疏松的果园提旧免耕,让其自然生草,年劈草或割章3次~4欲,覆盖树盘。B.2.4施肥
施肥应各种养元素配合施用,多施有机肥,合理施用无机化肥。幼年树宜薄肥勤施,在月至9月每月施一次。以氮肥为主,配合施用磷、钾肥。-一至三年生劲树全年施纯氮80 g~300 g氮:磷:钾以I:0.3:0.4左右为宜,施用量应从少到多逐年增加。结果树通常施用春梢肥、花前胆,壮果肥。全年葩肥盘按产 100 kg 金柑果施用纯氮 1. 0 kg~1.5kg掌握,其中有机氮应占30%以上,氮、磷、钾比1=0.4:(0.7~1)。春梢肥在2月至3月施用,施人全年用量50%-~60%的愈素肥料、50%~60%的磷肥30%的钾肥,有机肥料全部在本次施用。花前肥在春梢自剪后的5月中下句施入,施人全年用量的20%~25%,氮,磷,钾三要素均衡配合,稳采壮果肥在 7 月至8 月施用,施人全年用量 20%~25%的氮素肥料、20%~25%的磷肥、45%~50%的钾肥。土质良好、树势强链的果园可不施花前肥。此外,9月至10月间可根据燃势、结果量,结合水豹情补肥。
施肥方法,化肥采用浅沟施、撒施等,有机肥开沟深施;幼年树宜多采用水肥浇施。沟施位置应选在树冠满水线附近+位置应经常轮换。B. 2. 5 灌溉排水
7月份以后,如遭避连续 10 d以上未雨,渠园应及时水,保持土壤湿。可每树水 30 kg~80kg,每周1次,直到采果前20d。梅雨季节及大丽,果园要及时清狗排水,以免积水闷根。5www.bzxz.net
GB/T 2273B--2008
B.2.6整形修剪
以培养矮壮自然开心形树形为日标,干高25cm~40cm,树高控制在230cm1~280c扣以内。嫁接树宜在幼龄期通过抹芽、疏梢,控制分枝数,使养分相对集中于选留的骨干技,促进形成较大的冠韬。实树应在选留作为中央主干或主枝的枝捐抽生期间,留40cm~60cm摘心或短截,控制其离度,促进分枝。
初结果树宜轻剪,适当疏除骨干枝上过密的枝芽,尽量保持有效能的枝叶。树体长至设定的高度后,抹除顾端徒长性枝芽,来果后回缩顶端强技,控制顶端优势。对结果后的技组,适度疏删密技、弱枝,回缩长枝,以促发强壮春梢。
盛果期的修剪以采果后至抽荐梢前的冬春修剪为主。先根据树形要求,从内到外去除多余的大枝。修剪小技时,以去密解疏,去病留强为原则,剪除交枝.重叠枝.过密枝、病虫枝,枯弱等,使每个枝组先端保留若干强枝,作为再次抽生新梢的基枝;适当回缩短截生长较弱的枝组与梢,以增强其生长势通过修剪,达成技组不交更重叠、树冠通风透光的效果。B.2.7病虫防治
坚持“以防为,综合防治”原则。防治策略上,首先要把健生裁培作为防治的基础,通过合理施肥、修剪等农业耕作措施改善果园生态环境,增强树势,提高抗性,其次要注重保护天敌,积极应用生物跖治措施,优先应用虫灯捕杀害虫等物理机械防治措施。在此基础上.再根据病虫发生与测报情况,适当喷用农药。喷药防洽,重点学握冬季清园消灭越冬病虫,控制春季第一代摘虫,压低病出基数。为保障果品卫生安全,用药防治,应多选用生物源、矿物源农药,少用化学农药,选择高效、低毒和持效期长的衣药。同时注意做好农药的轮用,混用,提高药效限制同一种农药的使用次数,严格掌握用药安全间隔期,防止果实农药残留量超标。B.3采收
宜在11月中旬至12月下旬果实全面转色,达到品种固有色释,风味和香气时采收。避免雨天以及露水未干,募天采收,采摘时小心读慎锻运时轻拿轻放,防止机械损伤:6
小提示:此标准内容仅展示完整标准里的部分截取内容,若需要完整标准请到上方自行免费下载完整标准文档。
中华人民共和国国家标准
GB/T22738—2008
地理标志产品
尤溪金柑
Product of geographical indications-Youxi kumquat2008-12-28发布
中华人民共和国国家质量监督检验检疫总局中国国家标准化管理委员会
2009-06-01实施
GB/T 22738—2008
本标准根据《地理标志产品保护规定》和CB/T17924—2008地理标志产品标准通用要求》以及中华人民共和国质量监督检验检疫总局2007年第60号公件制定本标准的附录A为规范性附录,附录B为资料性附录本标准由全国原产地域产品标准化工作组提出并归口。本标准起草单位:福建省溪县质量技术监督局、福建省尤溪县农业局、北溪县富山金柑有限公司。本标准主要起草人:吴长生、林盛洪、肖永广、詹有黄。1
「范围
地理标志产品尤溪金柑
GB/T22738—2008
本标推规定了龙金柑的术语和定义、地理标志产品保护范围,种植环境和生产技术,要求,试验方法、检验规则、包装、标志与标识、运输及贮藏。本标准适用于国家质量监督检验检疫行政主管部门根据《地理标志产品保护规定》批准保护的地理标志产品儿溪金柑。
2规范性引用文件
下列文件中的条款通过本标准的引用而成为本标准的条款。凡是注日期的引用文件,其随后所有的修改单(不包抵勘误的内容)或够订版均不适用于本标准,然面,鼓励根据本标准达成协议的各方研究忌否可使用这些文件的最新版本。凡是不注日期的引用文件,其最新版本适用于本标准。GB2762食品中污染物限量
GB2763食品中农药最大残留限量GB/18210出口柑鲜果检验方法
GB/T8855新鲜水果和巍菜取样方法JJF1070定量包装商品净含量计量检验规则NY5014—2005无公害食品柑果类果品定量包装商品计量监督管理办法(国家质量监督检验检疫总局令[2005]第75号)农产品包装和标识管理办法(中华人民共和国农业部2006第70号令)3术语和定义
下列术语和定义适用于本标准。3. 1
尤溪金柑Youxikuniquat
在本标准第4幸规定的范围内,按本标准生产技术生产,果实质量符合本标准要求的金弹。4地理标志产品保护范围
尤溪金柑地理标志产品保护范围限于国家质量监督检验检疫行政主管部门根据《地理标志产品保护规定》批准的范围,即福建省尤溪县现辖的行政区域树,见附录A5种植环境和生产技术
5.1种植环境
5. 1. 1 气候
年平均气温16℃~19℃,极端低温-7℃,≥10℃的年积温4800℃以上,年乎均降水量1 400 mm~1 800 mm.
5.1,2立地紊件
地域保护范围内海拨700m以下的低山、丘陵地或平-地;土层厚度≥70cm,有机质含量≥1.0%,pH值5,0-6.5的红黄壤土,紫色土等,均适宜种植尤溪金柑。1
GB/T22738—2008
5. 2生产技术
生产技术参见附录B。
6要求
6.1分等分级
6.1.1分等
尤溪金柑果实按感官要求分为一等、二等,见表「。表1果实分等
分等指标
6.1.2分级
摘圆形或例卵形,果形端正,较均匀恒货色,著色均句,具该品种成熟果实特征色择
光洁,无菌幕、裂果,果而无明显斑点橘倒形或倒卵形,果形较竭正,基本均匀黄色至黄色,著色较均句,具该品种成熟果实特征色泽
较光浩,无类荡、装果,果面明显斑点面积不超过果面总面积的33%
果度厚脆,路带金柑回有的辛辣味酸甜可口,有香气,无异味尤駕金柑按果实的单果重分为特级、一,二级,见表2。表 2 果实分级
致果重/
6. 2理化指标
理化指标症符合表 3 规定。
可溶性固形物/%
总酸/%
固酸比
6.3卫生指标
6. 3. 1污染物限量指标
应符合CB2762的有关规定。
6.3.2农药最大留限量指标
应符台GB2763的有关规定
6,4:净含量
分级指标
表3理化指标
应符合《定基包装商品计量监督管理办法》的规定。7试验方法
7.1分等
取20个样果,对其感官要求采用H测、品尝进行评定。2
2:14--18
7.2分级
取20个样果.用感最为0.1g的衡器称基测定单果重。7.3理化指标
按照GB/T8210规定的相关办法检测。7.4卫生指标
GE/T22738—2008
污染物限量按GB2762中规定的相关方法检测,衣药最大残留限量按GB2763中规定的相关方法检测。
7.5净含量
按JJF1070的规定检验,
8检验规则
8.1组批
同--产地、同一等级、同一包装方式、间批交货的金柑作为一个检验批次。8.2取样方法
按GB/T8855规定执行
8.3检验分类
8.3.1出场(交收)检验
每批产品出场(交收)时应进行交收捡验,出场(交收)检验内容包括包装、标志与标识、分等和分级。经检验合格并附有合格证方可出场(交收)。8.3.2型式检验
型式检验是对本标准第6章所规定的所有项月进行检验。有下列情况之一者成进行型式检验:a)前后两次产品检验结果差异较大:b)周人为或自然因素使生产环境发生较大变化:)国家质量监备机构或主管部门提出型式检验要求。8.4判定规则
8.4.1分等、分级指标不合格果率(以质量分数计》小于5%,且理化指标、卫.4:指标均合格时,判该批产品合格。
8.4.2分等、分级指标不合格果率(以质量分数计)人于5%,允许整改后复检。8.4.3理化指标.卫生指标出现不合格时,允许另取一份样品复检,若仍不合格,则判该批产品不合格。包装,标志与标识
应按《农产品包装和标识管理办法》的规定执行。每一包装内只能装同等级果,不得有陋级果。10贮藏、运输
金采摘后可先入库预贮,经分级包装后,采用通风贮裁库或隔热、通风良好的仓库贮藏,仓库成清洁、无污染、无异味,不得与有薛有害物品滤北,尽可能减少库内温度变化。10.2运输
待运的金柑,应批次、等级分明,码堆整齐,环境清洁,堆放和装卸要轻搬轻效,运输工具应清消卫生,码层不宜过多。不得与有毒有害物品混装、混运。3
GB/T 22738-2008
附录A
(规范性谢录)
尤溪金樹地理标志产品保护葱围图尤溪金柑地埋标志产品保护范围见图A.1。延
管前镇
新阳镇
西城镇
坂面乡
联合乡
梅仙镇
城关镇
台奚多
尤溪口镇
西滨镇
洋中镇
溪尾多
中仙乡
注:无溪金村地理标志产品保护范围限于播建省尤溪县现韩行政区域。图A.1尤溪金柑地理标志产品保护范围图溺川乡
B.1品种
附录B
(资料性附录)
光溪金柑生产技术
金弹,学名FartnellacrassifotiuSwingle,文称金栅,金桔,当地欲称绿桔。B.2生产技术
路.2.1园地建设
GB/T 22738--2008
宜选海拔700以下低山、厅陵地或平地建园。十壤质地以毓松肥沃、土层探深厚的红黄壤或紫色七为好。园地应水源充足,交通方便。修筑梯台,台面宽2.5m以上,外筑梯,内修水沟,中间挖穴或开沟,沟穴深80cm以土。沟或穴填充表上,施人绿爬、农家肥、钙镁磷、石灰等作为基肥。阅地应统筹安排道路,水利设施。应设 3 m--4 m 就的于道及 2 m ~3 m 宽的支路与乡村公路接。设骨排灌管道或沟渠及水池,做到雨季可排,早季能浇能灌。B.2.2种苗选择与栽植密度
实生苗或嫁接留均可。种苗应种性纯正、生长健壮,根系发达,径租0.6cm以上,高59以上。种模实生苗,通常每667m2种植40株~60株,株行距i(3m~4m)×(4m~4.5m)。嫁接苗通带每667 ㎡种植 60 株~80 株,株行距(2. 5 m~-3 m)×(3 m~4 m)B,2. 3土管理
龄金柑园应通过深耕改上,增施有机肥,促进上壤熟化。即在定植穴四周或定植两边开挖深度60m以上的沟穴,分层施人有机肥。改主离穴逐年向外扩展,直至全园完成。力求通过连年改土增肥,使果园上壤有机质含量达到1.5关以上。果园上块每年中耕 1 次~2 次,深度 15 rtrl~~20 cm。 5 月至 6 月除草 1 改。 它,通过改上熟化,质地疏松的果园提旧免耕,让其自然生草,年劈草或割章3次~4欲,覆盖树盘。B.2.4施肥
施肥应各种养元素配合施用,多施有机肥,合理施用无机化肥。幼年树宜薄肥勤施,在月至9月每月施一次。以氮肥为主,配合施用磷、钾肥。-一至三年生劲树全年施纯氮80 g~300 g氮:磷:钾以I:0.3:0.4左右为宜,施用量应从少到多逐年增加。结果树通常施用春梢肥、花前胆,壮果肥。全年葩肥盘按产 100 kg 金柑果施用纯氮 1. 0 kg~1.5kg掌握,其中有机氮应占30%以上,氮、磷、钾比1=0.4:(0.7~1)。春梢肥在2月至3月施用,施人全年用量50%-~60%的愈素肥料、50%~60%的磷肥30%的钾肥,有机肥料全部在本次施用。花前肥在春梢自剪后的5月中下句施入,施人全年用量的20%~25%,氮,磷,钾三要素均衡配合,稳采壮果肥在 7 月至8 月施用,施人全年用量 20%~25%的氮素肥料、20%~25%的磷肥、45%~50%的钾肥。土质良好、树势强链的果园可不施花前肥。此外,9月至10月间可根据燃势、结果量,结合水豹情补肥。
施肥方法,化肥采用浅沟施、撒施等,有机肥开沟深施;幼年树宜多采用水肥浇施。沟施位置应选在树冠满水线附近+位置应经常轮换。B. 2. 5 灌溉排水
7月份以后,如遭避连续 10 d以上未雨,渠园应及时水,保持土壤湿。可每树水 30 kg~80kg,每周1次,直到采果前20d。梅雨季节及大丽,果园要及时清狗排水,以免积水闷根。5www.bzxz.net
GB/T 2273B--2008
B.2.6整形修剪
以培养矮壮自然开心形树形为日标,干高25cm~40cm,树高控制在230cm1~280c扣以内。嫁接树宜在幼龄期通过抹芽、疏梢,控制分枝数,使养分相对集中于选留的骨干技,促进形成较大的冠韬。实树应在选留作为中央主干或主枝的枝捐抽生期间,留40cm~60cm摘心或短截,控制其离度,促进分枝。
初结果树宜轻剪,适当疏除骨干枝上过密的枝芽,尽量保持有效能的枝叶。树体长至设定的高度后,抹除顾端徒长性枝芽,来果后回缩顶端强技,控制顶端优势。对结果后的技组,适度疏删密技、弱枝,回缩长枝,以促发强壮春梢。
盛果期的修剪以采果后至抽荐梢前的冬春修剪为主。先根据树形要求,从内到外去除多余的大枝。修剪小技时,以去密解疏,去病留强为原则,剪除交枝.重叠枝.过密枝、病虫枝,枯弱等,使每个枝组先端保留若干强枝,作为再次抽生新梢的基枝;适当回缩短截生长较弱的枝组与梢,以增强其生长势通过修剪,达成技组不交更重叠、树冠通风透光的效果。B.2.7病虫防治
坚持“以防为,综合防治”原则。防治策略上,首先要把健生裁培作为防治的基础,通过合理施肥、修剪等农业耕作措施改善果园生态环境,增强树势,提高抗性,其次要注重保护天敌,积极应用生物跖治措施,优先应用虫灯捕杀害虫等物理机械防治措施。在此基础上.再根据病虫发生与测报情况,适当喷用农药。喷药防洽,重点学握冬季清园消灭越冬病虫,控制春季第一代摘虫,压低病出基数。为保障果品卫生安全,用药防治,应多选用生物源、矿物源农药,少用化学农药,选择高效、低毒和持效期长的衣药。同时注意做好农药的轮用,混用,提高药效限制同一种农药的使用次数,严格掌握用药安全间隔期,防止果实农药残留量超标。B.3采收
宜在11月中旬至12月下旬果实全面转色,达到品种固有色释,风味和香气时采收。避免雨天以及露水未干,募天采收,采摘时小心读慎锻运时轻拿轻放,防止机械损伤:6
小提示:此标准内容仅展示完整标准里的部分截取内容,若需要完整标准请到上方自行免费下载完整标准文档。
标准图片预览:





- 其它标准
- 热门标准
- 国家标准(GB)
- GB/T30917—2014 /ISo 29941:2010 天然胶乳橡胶避孕套中可迁移亚硝胺的测定
- GB/T12777-1999 金属波纹管膨胀节通用技术条件
- GB15193.5-2003 骨髓细胞微核试验
- GB/T29633.4-2020 南极地名 第4部分:罗马字母拼写
- GB/T39964-2021 造纸行业能源管理体系实施指南
- GB/T43929-2024 空间用纤维光学器件测试指南
- GB/T43225-2023 空间物体登记要求
- GB15985-1995 丝虫病诊断标准及处理原则
- GB19159-2003 车用液化石油气
- GB/T7407-1997 中国及世界主要海运贸易港口代码
- GB1913.2-1990 漂白浸渍绝缘纸
- GB14287.4-2014 电气火灾监控系统 第4部分:故障电弧探测器
- GB5237.3-2008 铝合金建筑型材 第3部分:电泳涂漆型材
- GB/T9771.6-2020 通信用单模光纤 第6部分:宽波长段 光传输用非零色散单模光纤特性
- GB29140-2024 纯碱单位产品能源消耗限额
- 行业新闻
请牢记:“bzxz.net”即是“标准下载”四个汉字汉语拼音首字母与国际顶级域名“.net”的组合。 ©2025 标准下载网 www.bzxz.net 本站邮件:bzxznet@163.com
网站备案号:湘ICP备2025141790号-2
网站备案号:湘ICP备2025141790号-2