- 您的位置:
- 标准下载网 >>
- 标准分类 >>
- 医药行业标准(YY) >>
- YY/T 0695-2008 小型植入器械腐蚀敏感性的循环动电位极化标准测试方法
标准号:
YY/T 0695-2008
标准名称:
小型植入器械腐蚀敏感性的循环动电位极化标准测试方法
标准类别:
医药行业标准(YY)
标准状态:
现行-
发布日期:
2008-10-17 出版语种:
简体中文下载格式:
.rar.pdf下载大小:
826.03 KB
点击下载
标准简介:
标准下载解压密码:www.bzxz.net
本标准规定了小型植入器械腐蚀敏感性的循环动电位极化的标准测试方法。本测试方法利用循环动电位极化评价小型金属植入医疗器械或其部件的腐蚀敏感性。可以用本测试方法评价的器械包括但不限于血管支架、尿道支架、滤器、血管内移植物的支撑部件、心脏封堵器、动脉瘤夹及结扎夹、U型钉等。 YY/T 0695-2008 小型植入器械腐蚀敏感性的循环动电位极化标准测试方法 YY/T0695-2008
部分标准内容:
ICS 11.040. 40
中华人民共和国医药行业标准
YY/T0695—2008
小型植入器械腐蚀敏感性的循环动电位极化标准测试方法
Standard test method fnr conducting cyclic potentiodynamic polarizationmeasurcments lo determine thc corrosion susceptibility of small lmplanl devices(ASTM F 2129-06,M0D)
2008-10-17 发布
国家食品药品监督管理局
2010-01-01实施
YY/T0695—2008
本标准修改采用ASTMF2129-06《小型植入器械腐蚀敏感性的循环动电位极化标准测试方法》。本标推与ASTMF 2129-06相比无技术性差异,只做部分编辑性修改本标准的附录 A,附录 B.附录 C 为资料性附录。本标准由全国外科植人物和矫形器械标准化技术委员会(SAC/TC110)提出并归口,本标准起草单位:国家食品药品监督管理局天津医疗器械质量监督检验中心。本标准主要起草人:姜熙、齐宝芬,李沅、马春宝。1
1范围
小型植入器械腐蚀敏感性的循环动电位极化标准测试方法
YY/T 06952008
1.1本测试方法利用循坏(正向和反向)动电位极化评价小型金属植人医疗器械或部件的腐蚀数感性。可以用本测试方法评价的器械包括但不仪限于以下产品:血管支架、尿道支架、滤器、血管内移植物的支撑部件、心脏封堵器、动脉瘤夹及结扎夹、U型钉等。1.2本测试方法用于评价最终成品形式的植入器械。这些小型器械应该以其完整形式接受测试。器械人寸的上限取决于测试仪器的最大输出电流(见第 6章)。这里认为诸如 ASTM G 5和ASTM G 61的测试方法可以用子材料的筛选试验。1.3由于植入物的结构和尺寸的不同,本试验方法提供了一系列试样的夹具结构。1.4本测试方法应用于由较高耐腐蚀性的金属材料制成的可植人器械。1.5本标准并非试图对所涉及到的所有安全问题进行阐述,即便需要,也应结合其使用。确立适当的安全健康的操作规范,以及在应用前明确管理权限,是本标准用户白身的责任。2规范性引用文件
下列文件中的条款通过本标准的引用而成为本标准的条款。凡是注H期的引用文件,其随后所有的修改单(不包括勘误的内容)或修订版均不适用干本标准,然而,鼓励根据本标准达成协议的各方研究是否可使用这些文件的最新版本,凡是不注日期的引用文件,其最新版本适用于本标准。GB6682分析实验室用水规格和试验方法ASTMF1828尿道支架规范
ASTMG3腐蚀试验中电化学测量的规范操作ASTMG5恒电位和动电位阳极极化参考试验方法ASTM G 15脑蚀和摘蚀试验的相关术语ASTMG61测定铁基、镍基,钴基合金局部腐蚀敏感性的循环动电位极化测试方法3术语和定义
下列术语和定义适用于本标准。3.1
恒电位仪
potentiostat
使电极在电解液中相对于合适的参比电极自动保持在恒定电位或可控电位的仪器(见ASTMG15)。3.2
动电位循环极化(正向和反向极化)potentilodynamiccyclicpolarization(forwardandreversepo-larization)
用恒电位仪挖制试样的电位并测量腐蚀电流的技术。电位扫描按照ASTMG3的规定间阳极方向或正向进行。电位扫描直到达到预定电位或预定的电流密度为止。一般地,按照ASTMG 3的规定,扫描一直进行到过钝化区,此时试样不再呈现钝化特性。然后电位扫描方向反向直到试样再钝化或电位达到预定值。
YY/T 0695—2008
扫描速率
scan rate
控制电压改变的速率,
breakdown orcritical pitingpotentjal击穿电位或临界点蚀电位
能引起点蚀或缝腐蚀或两种腐蚀同时发生和发展的最小正电位值,参见ASTMG15。随筹E值的增加,耐点蚀性能增强。
静止电位
rest potenlial
在实际开路的条件
零电流电位zer
在正向拦描过
最终电位
扫描结束时
初始电位
被未极化)测量的机对于参比电极的工作电级极电位。Cet paten
上电流达到最
你值的电
Fnal potential
置电位。
potential
恒电位仪开婚可持动电位扫指股的电信3.9
保护电位
proleetoa potentia
反向扫描到与正尚打相交的电位,E,值负蚀孔,则在高于E时发量感节
如果未击穿则无法测量E。但是如果表面无而如果表面已有蚀孔,则仪在E,和、间发生点蚀。缝隙腐蚀敏感度随极化曲线的滞后量(即利
的差量的加大而增加。
vcrtex potential
峰值电位
扫描反向的预置电位。
临界电流密度
mA/cm2
thresbold currenl density
扫撤反向时的预置电流密度。一般地,电流密度高于两个数量级的击穿电位对应的电流密度时,扫描反向:
测试方法嵌述
将器械置于适当除氧的模拟生理溶液中,记录静止电位(E,)1h,或者点到节止电位的变化速率稳2
YY/T0695—2008
定在3mV/min以内。随后从E,开始动电位扫描,扫描向阳极方向或止向进行。当达到峰值电位或电流度达到人于击穿电位对应电流密度的两个数量级时,扫描反向。当电流密度小于正向扫描时的值或电位达到E,时,反间扫描停止。利用数据作图,以电流密度(mA/cm为单位)作为X轴(对数坐标),电位(mV为单位)作为轴(线性坐标)。5意义和应用
5.1植入性医疗器械的腐蚀会对医疗器械性能产生不良影响,或者可以导致腐蚀产物的释放,从而带来有害的生物反应。所以测试器械的均匀腐蚀行为和局部腐蚀敏感性真有重要意义。5.2医疗器械制造中的成型和加工阶段对材料的耐腐蚀性有重要影响。在选择植入物用材料的过程中测试材料的耐腐蚀性是最基本的,然而不一定能提供关于器械性能的临界数据。5.3为了适合不同种类的器械的形状和尺寸,需要用到各种夹持装置。5.4需要注意的是本测试方法是为了引起击穿和器械损坏而专门设计出足够苛刻的实验条件,这种条件在体内环境中未必会遇到。在模拟生理环境的溶被中进行的耐腐蚀实验的结果可以为不同的器械材料,设计和制道过程的比较提供有用数据。然而,要注意的是,本实验方法并没有考忠体内细胞、蛋白质对腐蚀的影响。
6仪器
6.1恒电位仪
按照参考测试方法ASTMG5校准仪器。6.2工作电极
即试样,见第9章。其外形和夹具取决于待测试样的形式,见第7章。在任何情况下,模拟器械的试样的冶金和表面状况必须与器械的状况相同。6.3比电极-饱和甘乘电极(SCE)
按照参考测试方法ASTMG5可作为参比电极。6.4盐桥
比如鲁金毛细管,用在工作电极和参比电极之间,其形式参见参考测试方法ASTMG5。6.5辅助电极
6.5.1两个铂辅助电极可采用高纯度棒材制备,按照测试方法ASTMG5在表面镀铂。6.5.2按照试方法ASTMG5可以使用高纯度石辅助电极。要注意保持电极在试验过程中不被污染。
6.5.3辅助电极表面积应至少是试样表面积的4倍。当测试较火试样或整个器械时,丝网铂电极比圆柱销电极更经济。
6.6合适的电解池
体积大约为 1 000 cm*,等于或近似于测试方法 ASTM G 5 中推荐的体积。此外电解池需要适当密封从而防止氧气进人电解池,并且包含个二次缓冲装置,在释放废气的同时防止氧气的反渗。6.7水浴
水浴或其他能保持测试溶液温度在37℃土1℃的加热装置(见第A,5章)。6.8排除气体系统
氮气流量为150 cm/tmin。
7试样夹具
7.1在本实验中会用到各种夹具,每种都是为具体形式和种类的器械专门设计的。7.2短线或线圈试样:
YY/T0695—2008
7.2.1试样可以用一个夹紧装骨悬挂,例如,参考测试方法ASTMG5中夹具的螺纹未端可以固定两个不锈钢的蝶母。短线试样通过这两个螺母夹紧,并使其弯曲从而没人测试落液。7.2.2试样的表面面积应该用浸没在试验溶液中的金属丝或线图的长度计算。7.2.3这种类型的夹具把试样暴露在空气-液体界面处,使得试样局部受到凝隙腐蚀的影响,试验结束后,应仔细检查试样以破保在界面处惑刚好在界面以下没有局部腐,如奥试样在空气-液体界而处呈现明显的局部腐蚀痕迹,那么应该用不透水的涂层密封经过界面处的试样部分。7.2.4或者也可以选择合适的涂层密封落液外的试样部分和试样与夹具连接的部分。试验溶液易于在溶液以外的试样表面上浓缩,从而导致不满意的试验结果。7.3夹持支架或圆柱形器械的方法见附录C.8试剂
本试验方法应使用试刻级化学药品。8.1水应该采用蒸馅水或美离水,并符合GB6682中三级水的纯度要求,8.2除非男有规定,磷酸复冲溶液(PBS应作为标准测试溶液。此外还给出了两种用手测品在胆道系统中使期的植人幕俄的胆所附录B介留了标准PBS的配方。
鑫液配方以及测试在泌尿系统中使用的植人材料的两种造泉液配方和另种普遍8.3电解液的pH核通过加
用的生理落液随方。
NaoH#Hel
够的级冲·pH值可能会发生显著的变化。随录B中给出
跑内氧气的氮气纯度城
8.4用于除去溶
9试样
中尚电解除氧后如果电解液没有经过足坚调节pH值的方法,
零低于99.90%
除非有特殊因,选择的待测样精应是经过完整处现的医到筛床要求的产品,只娶能证明废弃的原烟不影响器机腐蚀行为,外瞬暖幸靠政集临床的样品也可以应用,如果灭菌处理被证格
实不会影响器械的腐负行为,则可忽略求菌的彩响。用作设计参数研的试样可以接验参考测试方法入STM5工作电极的部分进行制备,其治金和表面状说应满足气精人器械相同的费求10试验步骤
处于试验溶液中美部分前制备应与被研究的医疗器械植人形或的制备采用相间的冶金和表10.1
面状况。
计算处引溶液中的试样的感表面积从而测量试验中试样产生的电流密度(单位表面积上的电流)。10.2制备足量试验溶液用以漫没器板及辅助电极,从而避免因试验过程中腐蚀性成分的消耗引起溶液腐您性的明显改变或者离蚀产物积累对腐蚀的进一步影响,最少移取500mL的电解液于洁净的电解池中。在每次试验前后测量并记录溶液的pH。10.3将辅助电极、盐桥、温度计和排除气体系统置于试验容器中,将溶液温度控制在37℃十二℃,10.4以150 cm/min的气流速度向溶液中通氮气至少30min。10.5逐渐将试样漫人试验落液中,并将其与恒电位仪连接,在试验的全过程中继续通氮气。10.6记录E.1l或者静止电位变化速率稳定在小于3mV/min。10.7按照规范ASTMG3的婴求,记录E,结束时,开始阳极方向或正向进行动态扫描。扫描程序应该结合以下参数设定。
10.7.1以E,作为开始或起始电位(E)。10.7.2扫描速率应采用0.167mV/s或1mV/5。要注意的是扫播速率会影响击穿电位极化曲线纯化区的图形。即使所有其使的试验参数简定的情况下,也不能将不同扫描速率得到的起越验结巢进行比较。
YY/T 0695—2008
10.7.3当电流密度大于击穿对应的电流密度的两个数量级时电位扫描反向,此时电流密度为临界电流密度。
10.7.4或者可以用最小反向电位或800mV(SCE)的峰值电位(E.)来控制恒电位仪(见第A.6章)。10.7.5最终电位(F.)是E,
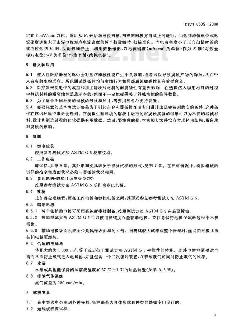
当观测到保护电位(E)在低于钝化电流密度的条件下显下降趋势时毁扫据反问(E)时没有形成带后环,这表明发生了再钝化或氧析出。这种情况下可以在高于E,的电位值时于动停止扫,见图1。(
悠电瓶卷度(电流/表面)
a)显示
电位的材料(五
log电流密度(电流/表面积)
log电流带度(电流/表面积)
现保护电位的材燃(E.,E和E)c)表面发生氧化的材科(E,和E)图1南达脂蚀参数的循环动电位极化曲线示意图10.8如果使用参考试样避行测试,必须来用与被研究器械相同的测试方法。报告
11.1报告应包含对试样的详细播述,包括试样的冶金和表面状况。当试样并非最终器城时,例如替代品,应该详细描述试样的制备方法11.2报告中应该对试验条件进行描述。11.3报告中应该列举如下结果(见图1):11.3.1最终静止电位(E,)和静止电位的记录时间;11.3.2击穿电位(E);
保护电位(E,)。当没有再钝化时,应该在报告中用最终电位(E)来代替E。如果没有形成滞5
YY/T0695—2008
后环,应该用峰值电位(E,)来代替E。和Ep11.4在每次试验前后都应记录溶液的pH。11.5在报告中需提供一份循坏极化曲线。11.6应对试样表面观察到的所有腐蚀现象进行一般性的描述,可以适当提供照片资料。2准确度和偏差
本试验方法的准确度和偏差日前尚未建立。6
阴录A
(资料性附录)
基本原理
YY/T 0695-2008
A,1本测试方法是对ASTM G5和ASTM G61 测试方法的修正和完善,可提供小型成品医疗器械在生奥溶液中的衡蚀敏感性相关信息。这是基于Polrbaix等人,wile和wiiams以及wilde的原创性工作展开的,他们的研究表明点蚀敏感博取决于击穿电位(E),缝隙腐蚀敏感性取次于保护电位(E,)。这些概念被Cahoon等人应用于矫形外科植人材料的研究。临界数据点即E,是正于点蚀成核升生长的电位值。随着E,值的增加,金属的射点蚀性能增强。电位扫描方间一自反向,电位开始下降,我们便可以衡量点蚀愈合的速度。如果E,很正,也就是说游后极小的持况下,金属具有很强的耐继隙腐蚀性能力。如果出现,的游后情况,则说明金属可能对缝隙腐有一定的敏感性。然而对于
E。正于生理学电位范围的科或器械而高,在反向扫指过程中呈现的带后升不一定表明正常生现条件下对缝隙扇蚀的敏感能)如果金尿微选到电位时没有再纯化,则说明它对于缝原腐蚀非常敏惑。A.2尽管现在所有使用的金属生物材料皇现离将的耐腐续性能但是计多器械生产处理过程可能会改变成品植人器械服请环极化特性此外他不规则没计的复杂形状器械可能会角国和真
严重影响局部电流密度。成品器微测最可能会产生电靠密度的波动,这种波动是自于在复杂形状表面不能归一化造成的。在这种情况供有用的信息
颈在试验结束后存维险查试样。对于来些器械,循环极化不能提A.3在试验前品验过程中向添液
中通氨纹同以降很落液中的萃解氧的浓度。如果和E,的真实
有气存在时的魔蚀电位,那么给溶液除氧对于测霜E和E,的临养值将是非常必要的值接近或低于
试验条件。因阳极极化过程中,测量的电流(外珊明极患流)星阳极和阴授电流的差值。阴极溶解氧的还原会导致阳极电流密度测量的读差(送就是说,较大的阴极电流会导致阳极电流和阴极电流之差の惑E测量值偏商
较小),从而导致
在氧化电流和通原电流相等时降低咨解氧浓度会使电位值降至较低值,从而重在除氧溶夜中氧气成原对应的电位,电流下测量到E或E的真实值。A,4因为日前运确定植人物在体内能系受的电位维特值范围,诸好击穿电位(E.)和保护电位(E)的绝对电位值不能确保器械有是够的需磨能,因此,可能的情况下推荐使用参考试样在相条件下进行试验作划对膜bzxz.net
如果使用参考试样孩由一个器械组成,与被研死器械相似,具有良好的体内耐腐健记录,应用和似环境或位置,用于治疗相似的疾病。A.5腐蚀电解池的建达利款方法都应该认真选择,从而防止产生电磁集声,该噪声会给系统测量带来误差。在实验室试验中自终发现电干扰能引起的电位偏差超过103V。测试这种十扰的方法就是监测试伴腐蚀中位随加热系统无启和关闭的任何变化。高噪声环境可能会降低击穿电位及.6众所周知,针对本试验方法中的中解池的温度和压力条件,按照能斯特方程计算可知算化电位在0.5V(SCE)以上,然而超过此电位值并不意味着会伴随着析氧反应电流急剧增加。实际工氧化反应偏向热力学反应,其反应动力学通常很慢(转换成电流密度很低)。理论土采用800mV(SCF)或更高的电位作为反问电位是考患到预留电位的安全区,从而合理的预期人体中可能存在的因水的期圾分解减少面导致的成停止。不发生击穿的稳定试样在800mV以电流会显著增大,这是由于水的分解和氧气的析出。超过B00mV继续试验将导致试验条件不能再有效的模拟生理环境。然而如果有人希望在较高电位时对新材料逊行评价,此反向电位可以作为最小俏。A.7并路电位在很长一段时间都会发牛变化。虏蚀电位记录周期是为了允许试祥在测试熔液中达到某种程度的稳定:1h的静止剧期已经被证实可以用于实现这种相对的稳态,或者可以在电位变化速率变得较小时,比如小于3mV/min时开始动电位扫描。7
YY/T 0695-—2008
附录B
《资料性附录)
不同生理环境的组成
B.1表B.1给出了三种不同体液的组成。B,2表 B. 2 对血浆和睡液、胆汁的组成进行比较。B.3作为参考,表B.3给出了用作腐蚀试验电解液的不同人造牛理溶液组成。1三种体液的组成
表 B, 1
氯化物
重碳酸盐
磷酸盘
碗酸盐
有机酸
蛋白质
磷酸盐
氧化物
重碳酸盘
MgCl2 6H,0
MgSO, 7H,0
Na2HPO, · 12H,0
葡萄糖
间晾液/(mg/L)
滑滋/(mg/L)
血浆、睡液和胆汁的组成
血浆/(mg/T.)
7.35~-7.45
31283335
140~-220
3 4303 710
1403~1708
睡渡/mg/L)
240~920
560--1640
525~1085
122793
表 B. 3pH 为 7.4的模拟生理溶液的组成PIS/(g/L)
Ringer's/(g/L)
血清/(mg/L)
胆汁/(mg/L)
3082--3588
156~252
2 905--3 850
Hanks/(g/1)
B.4由于材料的蚀行为通常受到电解被 pH值的严重影响,当使用一种溶液模拟血液或间隙被时,确保试验在生理 pH 值 7. 4 条件下进行是非常重要的。当按照表 B. 3 的组成制备模拟试验溶液时,将pH调节到7.1时,除氧会引起pH增加1或1.5个pH单位。这是溶液中除去CO,的结果。为了在试验中维持pH在7.4,可以使用以下的任一方法:E)在除氧后调节 pH,采用适当的措施防止氧气进人;8
YY/T0695—2008
b)使用合适的缓冲;然而对于模拟生理溶液除了表B.3中推荐的磷酸盐缓冲溶液(采用足量的Na:HPO,缓冲从而使 pH 在吹氮 6 h 内不发生明显变化),必须提供数据或其他可能证:明缓冲剂的加入并不影响腐蚀行为及测试参数;c)用C),气体与适量的 NaHCO:混合来使电解液饱和。在Hanks溶液中NaHCO,浓度大约为 1. 45 g/L,或者在Ringer's溶液中浓度约为 1. 35 g/I.,与混有 5;% CO,的氮气--起有效的缓冲至7.4,此时的碳酸氢盐和CO2的浓度都非常接近生理值。B.5模拟胆汁溶腋
B. 5. 1测试脏道系统用叫植入医疗器械时,可选用以下两种不同的模拟阻汁溶液:a)牛胆汁1000mL蒸馏水和100g非分级干煤的牛胆汁,在37℃下加热搅拌直至胆汁溶解,其pH值应为6.5;
模拟人朋汇
1 000 ml. 乳酸化的 Rizger's 冲洗剂,25.3 g胆汁酸,15. 2 g鹅去氧胆酸,76脱氧胆汁酸,9.5多氢基乙酸,2.5g石胆酸和5.0多氢氧化钠颗粒.在37℃下加热搅拌至少15 min,加入少量氢氧化钠颗粒(在混合物上要组分以外加人)从而使酸全部溶解;加入几滴硝酸搅扑从而促使组分全部溶解,其pH值应为8.50.2(反复加入硝酸直到pH值达到8.5±0.2)。
B.5.2研究表明,朋汁的组成通过·系列复杂的反馈机制是动态可谢节的。通过对文献的评价可得知某一单一的 pH 值不能应用于测试。换句话说,测量的 pH 范围在 6. 5-~8. 5 之间。在本测试方法中列举的两种模拟肥汁溶液的pH值恰好在此范围中。B.6人造尿液配方
B.6.1配方1:
每升溶被中的组分:
NaH,PO,
柠檬酸钠
草酸钠
燕馏水
定容至 1L
注1:加入以上盐到1000mL睿盘瓶中,然后加人蒸馅水定容至1000mL注2:用1mol/L的NH,OH溶液或1mal/L的HCI液调节pH值.使其在5.5~6.5范围内。B.6.2配方 2.
每升溶液中的组分:
无水磷酸氢二钠
无水磷酸二氢钾
肌氨酸酐
含水亚硫酸钠
燕馏水
定容至 1 L
YY/T 0695--2008
附录C
(资料性附录)
装配支架或柱形器械的方法
C.1固定支架的具或其他方法可以用于电路连接。C.2夹具由一个圆柱形芯棒组成,其形状如图 C,1。C. 3 芯棒的较大直径端有与标准电极夹具配合的凹螺纹,此夹其在测试方法 ASTM G 5 中有所描述。芯棒的较小直径端与支架的的最大内径配合,使支架得以安装。C.4支架紧密配合在圆柱形芯棒的较小直径端。C.5 然后用导电的环氧树脂将紧密配合的支架粘合在芯棒上,从而建立良好的电路连接。使用不导电的屏蔽试剂涂敷在界面上。整套夹具按照测试方法ASTMG5旋紧到电极夹具上。C,6试样的表面积应该按照与试验溶波接触的支架表面积计算。支架
涂数导电环
支架的内径。
5-40NC 2H
5inm深
支架/夹具界用不导电
树脂密封
图C,1支架-夹具装配图
小提示:此标准内容仅展示完整标准里的部分截取内容,若需要完整标准请到上方自行免费下载完整标准文档。
中华人民共和国医药行业标准
YY/T0695—2008
小型植入器械腐蚀敏感性的循环动电位极化标准测试方法
Standard test method fnr conducting cyclic potentiodynamic polarizationmeasurcments lo determine thc corrosion susceptibility of small lmplanl devices(ASTM F 2129-06,M0D)
2008-10-17 发布
国家食品药品监督管理局
2010-01-01实施
YY/T0695—2008
本标准修改采用ASTMF2129-06《小型植入器械腐蚀敏感性的循环动电位极化标准测试方法》。本标推与ASTMF 2129-06相比无技术性差异,只做部分编辑性修改本标准的附录 A,附录 B.附录 C 为资料性附录。本标准由全国外科植人物和矫形器械标准化技术委员会(SAC/TC110)提出并归口,本标准起草单位:国家食品药品监督管理局天津医疗器械质量监督检验中心。本标准主要起草人:姜熙、齐宝芬,李沅、马春宝。1
1范围
小型植入器械腐蚀敏感性的循环动电位极化标准测试方法
YY/T 06952008
1.1本测试方法利用循坏(正向和反向)动电位极化评价小型金属植人医疗器械或部件的腐蚀数感性。可以用本测试方法评价的器械包括但不仪限于以下产品:血管支架、尿道支架、滤器、血管内移植物的支撑部件、心脏封堵器、动脉瘤夹及结扎夹、U型钉等。1.2本测试方法用于评价最终成品形式的植入器械。这些小型器械应该以其完整形式接受测试。器械人寸的上限取决于测试仪器的最大输出电流(见第 6章)。这里认为诸如 ASTM G 5和ASTM G 61的测试方法可以用子材料的筛选试验。1.3由于植入物的结构和尺寸的不同,本试验方法提供了一系列试样的夹具结构。1.4本测试方法应用于由较高耐腐蚀性的金属材料制成的可植人器械。1.5本标准并非试图对所涉及到的所有安全问题进行阐述,即便需要,也应结合其使用。确立适当的安全健康的操作规范,以及在应用前明确管理权限,是本标准用户白身的责任。2规范性引用文件
下列文件中的条款通过本标准的引用而成为本标准的条款。凡是注H期的引用文件,其随后所有的修改单(不包括勘误的内容)或修订版均不适用干本标准,然而,鼓励根据本标准达成协议的各方研究是否可使用这些文件的最新版本,凡是不注日期的引用文件,其最新版本适用于本标准。GB6682分析实验室用水规格和试验方法ASTMF1828尿道支架规范
ASTMG3腐蚀试验中电化学测量的规范操作ASTMG5恒电位和动电位阳极极化参考试验方法ASTM G 15脑蚀和摘蚀试验的相关术语ASTMG61测定铁基、镍基,钴基合金局部腐蚀敏感性的循环动电位极化测试方法3术语和定义
下列术语和定义适用于本标准。3.1
恒电位仪
potentiostat
使电极在电解液中相对于合适的参比电极自动保持在恒定电位或可控电位的仪器(见ASTMG15)。3.2
动电位循环极化(正向和反向极化)potentilodynamiccyclicpolarization(forwardandreversepo-larization)
用恒电位仪挖制试样的电位并测量腐蚀电流的技术。电位扫描按照ASTMG3的规定间阳极方向或正向进行。电位扫描直到达到预定电位或预定的电流密度为止。一般地,按照ASTMG 3的规定,扫描一直进行到过钝化区,此时试样不再呈现钝化特性。然后电位扫描方向反向直到试样再钝化或电位达到预定值。
YY/T 0695—2008
扫描速率
scan rate
控制电压改变的速率,
breakdown orcritical pitingpotentjal击穿电位或临界点蚀电位
能引起点蚀或缝腐蚀或两种腐蚀同时发生和发展的最小正电位值,参见ASTMG15。随筹E值的增加,耐点蚀性能增强。
静止电位
rest potenlial
在实际开路的条件
零电流电位zer
在正向拦描过
最终电位
扫描结束时
初始电位
被未极化)测量的机对于参比电极的工作电级极电位。Cet paten
上电流达到最
你值的电
Fnal potential
置电位。
potential
恒电位仪开婚可持动电位扫指股的电信3.9
保护电位
proleetoa potentia
反向扫描到与正尚打相交的电位,E,值负蚀孔,则在高于E时发量感节
如果未击穿则无法测量E。但是如果表面无而如果表面已有蚀孔,则仪在E,和、间发生点蚀。缝隙腐蚀敏感度随极化曲线的滞后量(即利
的差量的加大而增加。
vcrtex potential
峰值电位
扫描反向的预置电位。
临界电流密度
mA/cm2
thresbold currenl density
扫撤反向时的预置电流密度。一般地,电流密度高于两个数量级的击穿电位对应的电流密度时,扫描反向:
测试方法嵌述
将器械置于适当除氧的模拟生理溶液中,记录静止电位(E,)1h,或者点到节止电位的变化速率稳2
YY/T0695—2008
定在3mV/min以内。随后从E,开始动电位扫描,扫描向阳极方向或止向进行。当达到峰值电位或电流度达到人于击穿电位对应电流密度的两个数量级时,扫描反向。当电流密度小于正向扫描时的值或电位达到E,时,反间扫描停止。利用数据作图,以电流密度(mA/cm为单位)作为X轴(对数坐标),电位(mV为单位)作为轴(线性坐标)。5意义和应用
5.1植入性医疗器械的腐蚀会对医疗器械性能产生不良影响,或者可以导致腐蚀产物的释放,从而带来有害的生物反应。所以测试器械的均匀腐蚀行为和局部腐蚀敏感性真有重要意义。5.2医疗器械制造中的成型和加工阶段对材料的耐腐蚀性有重要影响。在选择植入物用材料的过程中测试材料的耐腐蚀性是最基本的,然而不一定能提供关于器械性能的临界数据。5.3为了适合不同种类的器械的形状和尺寸,需要用到各种夹持装置。5.4需要注意的是本测试方法是为了引起击穿和器械损坏而专门设计出足够苛刻的实验条件,这种条件在体内环境中未必会遇到。在模拟生理环境的溶被中进行的耐腐蚀实验的结果可以为不同的器械材料,设计和制道过程的比较提供有用数据。然而,要注意的是,本实验方法并没有考忠体内细胞、蛋白质对腐蚀的影响。
6仪器
6.1恒电位仪
按照参考测试方法ASTMG5校准仪器。6.2工作电极
即试样,见第9章。其外形和夹具取决于待测试样的形式,见第7章。在任何情况下,模拟器械的试样的冶金和表面状况必须与器械的状况相同。6.3比电极-饱和甘乘电极(SCE)
按照参考测试方法ASTMG5可作为参比电极。6.4盐桥
比如鲁金毛细管,用在工作电极和参比电极之间,其形式参见参考测试方法ASTMG5。6.5辅助电极
6.5.1两个铂辅助电极可采用高纯度棒材制备,按照测试方法ASTMG5在表面镀铂。6.5.2按照试方法ASTMG5可以使用高纯度石辅助电极。要注意保持电极在试验过程中不被污染。
6.5.3辅助电极表面积应至少是试样表面积的4倍。当测试较火试样或整个器械时,丝网铂电极比圆柱销电极更经济。
6.6合适的电解池
体积大约为 1 000 cm*,等于或近似于测试方法 ASTM G 5 中推荐的体积。此外电解池需要适当密封从而防止氧气进人电解池,并且包含个二次缓冲装置,在释放废气的同时防止氧气的反渗。6.7水浴
水浴或其他能保持测试溶液温度在37℃土1℃的加热装置(见第A,5章)。6.8排除气体系统
氮气流量为150 cm/tmin。
7试样夹具
7.1在本实验中会用到各种夹具,每种都是为具体形式和种类的器械专门设计的。7.2短线或线圈试样:
YY/T0695—2008
7.2.1试样可以用一个夹紧装骨悬挂,例如,参考测试方法ASTMG5中夹具的螺纹未端可以固定两个不锈钢的蝶母。短线试样通过这两个螺母夹紧,并使其弯曲从而没人测试落液。7.2.2试样的表面面积应该用浸没在试验溶液中的金属丝或线图的长度计算。7.2.3这种类型的夹具把试样暴露在空气-液体界面处,使得试样局部受到凝隙腐蚀的影响,试验结束后,应仔细检查试样以破保在界面处惑刚好在界面以下没有局部腐,如奥试样在空气-液体界而处呈现明显的局部腐蚀痕迹,那么应该用不透水的涂层密封经过界面处的试样部分。7.2.4或者也可以选择合适的涂层密封落液外的试样部分和试样与夹具连接的部分。试验溶液易于在溶液以外的试样表面上浓缩,从而导致不满意的试验结果。7.3夹持支架或圆柱形器械的方法见附录C.8试剂
本试验方法应使用试刻级化学药品。8.1水应该采用蒸馅水或美离水,并符合GB6682中三级水的纯度要求,8.2除非男有规定,磷酸复冲溶液(PBS应作为标准测试溶液。此外还给出了两种用手测品在胆道系统中使期的植人幕俄的胆所附录B介留了标准PBS的配方。
鑫液配方以及测试在泌尿系统中使用的植人材料的两种造泉液配方和另种普遍8.3电解液的pH核通过加
用的生理落液随方。
NaoH#Hel
够的级冲·pH值可能会发生显著的变化。随录B中给出
跑内氧气的氮气纯度城
8.4用于除去溶
9试样
中尚电解除氧后如果电解液没有经过足坚调节pH值的方法,
零低于99.90%
除非有特殊因,选择的待测样精应是经过完整处现的医到筛床要求的产品,只娶能证明废弃的原烟不影响器机腐蚀行为,外瞬暖幸靠政集临床的样品也可以应用,如果灭菌处理被证格
实不会影响器械的腐负行为,则可忽略求菌的彩响。用作设计参数研的试样可以接验参考测试方法入STM5工作电极的部分进行制备,其治金和表面状说应满足气精人器械相同的费求10试验步骤
处于试验溶液中美部分前制备应与被研究的医疗器械植人形或的制备采用相间的冶金和表10.1
面状况。
计算处引溶液中的试样的感表面积从而测量试验中试样产生的电流密度(单位表面积上的电流)。10.2制备足量试验溶液用以漫没器板及辅助电极,从而避免因试验过程中腐蚀性成分的消耗引起溶液腐您性的明显改变或者离蚀产物积累对腐蚀的进一步影响,最少移取500mL的电解液于洁净的电解池中。在每次试验前后测量并记录溶液的pH。10.3将辅助电极、盐桥、温度计和排除气体系统置于试验容器中,将溶液温度控制在37℃十二℃,10.4以150 cm/min的气流速度向溶液中通氮气至少30min。10.5逐渐将试样漫人试验落液中,并将其与恒电位仪连接,在试验的全过程中继续通氮气。10.6记录E.1l或者静止电位变化速率稳定在小于3mV/min。10.7按照规范ASTMG3的婴求,记录E,结束时,开始阳极方向或正向进行动态扫描。扫描程序应该结合以下参数设定。
10.7.1以E,作为开始或起始电位(E)。10.7.2扫描速率应采用0.167mV/s或1mV/5。要注意的是扫播速率会影响击穿电位极化曲线纯化区的图形。即使所有其使的试验参数简定的情况下,也不能将不同扫描速率得到的起越验结巢进行比较。
YY/T 0695—2008
10.7.3当电流密度大于击穿对应的电流密度的两个数量级时电位扫描反向,此时电流密度为临界电流密度。
10.7.4或者可以用最小反向电位或800mV(SCE)的峰值电位(E.)来控制恒电位仪(见第A.6章)。10.7.5最终电位(F.)是E,
当观测到保护电位(E)在低于钝化电流密度的条件下显下降趋势时毁扫据反问(E)时没有形成带后环,这表明发生了再钝化或氧析出。这种情况下可以在高于E,的电位值时于动停止扫,见图1。(
悠电瓶卷度(电流/表面)
a)显示
电位的材料(五
log电流密度(电流/表面积)
log电流带度(电流/表面积)
现保护电位的材燃(E.,E和E)c)表面发生氧化的材科(E,和E)图1南达脂蚀参数的循环动电位极化曲线示意图10.8如果使用参考试样避行测试,必须来用与被研究器械相同的测试方法。报告
11.1报告应包含对试样的详细播述,包括试样的冶金和表面状况。当试样并非最终器城时,例如替代品,应该详细描述试样的制备方法11.2报告中应该对试验条件进行描述。11.3报告中应该列举如下结果(见图1):11.3.1最终静止电位(E,)和静止电位的记录时间;11.3.2击穿电位(E);
保护电位(E,)。当没有再钝化时,应该在报告中用最终电位(E)来代替E。如果没有形成滞5
YY/T0695—2008
后环,应该用峰值电位(E,)来代替E。和Ep11.4在每次试验前后都应记录溶液的pH。11.5在报告中需提供一份循坏极化曲线。11.6应对试样表面观察到的所有腐蚀现象进行一般性的描述,可以适当提供照片资料。2准确度和偏差
本试验方法的准确度和偏差日前尚未建立。6
阴录A
(资料性附录)
基本原理
YY/T 0695-2008
A,1本测试方法是对ASTM G5和ASTM G61 测试方法的修正和完善,可提供小型成品医疗器械在生奥溶液中的衡蚀敏感性相关信息。这是基于Polrbaix等人,wile和wiiams以及wilde的原创性工作展开的,他们的研究表明点蚀敏感博取决于击穿电位(E),缝隙腐蚀敏感性取次于保护电位(E,)。这些概念被Cahoon等人应用于矫形外科植人材料的研究。临界数据点即E,是正于点蚀成核升生长的电位值。随着E,值的增加,金属的射点蚀性能增强。电位扫描方间一自反向,电位开始下降,我们便可以衡量点蚀愈合的速度。如果E,很正,也就是说游后极小的持况下,金属具有很强的耐继隙腐蚀性能力。如果出现,的游后情况,则说明金属可能对缝隙腐有一定的敏感性。然而对于
E。正于生理学电位范围的科或器械而高,在反向扫指过程中呈现的带后升不一定表明正常生现条件下对缝隙扇蚀的敏感能)如果金尿微选到电位时没有再纯化,则说明它对于缝原腐蚀非常敏惑。A.2尽管现在所有使用的金属生物材料皇现离将的耐腐续性能但是计多器械生产处理过程可能会改变成品植人器械服请环极化特性此外他不规则没计的复杂形状器械可能会角国和真
严重影响局部电流密度。成品器微测最可能会产生电靠密度的波动,这种波动是自于在复杂形状表面不能归一化造成的。在这种情况供有用的信息
颈在试验结束后存维险查试样。对于来些器械,循环极化不能提A.3在试验前品验过程中向添液
中通氨纹同以降很落液中的萃解氧的浓度。如果和E,的真实
有气存在时的魔蚀电位,那么给溶液除氧对于测霜E和E,的临养值将是非常必要的值接近或低于
试验条件。因阳极极化过程中,测量的电流(外珊明极患流)星阳极和阴授电流的差值。阴极溶解氧的还原会导致阳极电流密度测量的读差(送就是说,较大的阴极电流会导致阳极电流和阴极电流之差の惑E测量值偏商
较小),从而导致
在氧化电流和通原电流相等时降低咨解氧浓度会使电位值降至较低值,从而重在除氧溶夜中氧气成原对应的电位,电流下测量到E或E的真实值。A,4因为日前运确定植人物在体内能系受的电位维特值范围,诸好击穿电位(E.)和保护电位(E)的绝对电位值不能确保器械有是够的需磨能,因此,可能的情况下推荐使用参考试样在相条件下进行试验作划对膜bzxz.net
如果使用参考试样孩由一个器械组成,与被研死器械相似,具有良好的体内耐腐健记录,应用和似环境或位置,用于治疗相似的疾病。A.5腐蚀电解池的建达利款方法都应该认真选择,从而防止产生电磁集声,该噪声会给系统测量带来误差。在实验室试验中自终发现电干扰能引起的电位偏差超过103V。测试这种十扰的方法就是监测试伴腐蚀中位随加热系统无启和关闭的任何变化。高噪声环境可能会降低击穿电位及.6众所周知,针对本试验方法中的中解池的温度和压力条件,按照能斯特方程计算可知算化电位在0.5V(SCE)以上,然而超过此电位值并不意味着会伴随着析氧反应电流急剧增加。实际工氧化反应偏向热力学反应,其反应动力学通常很慢(转换成电流密度很低)。理论土采用800mV(SCF)或更高的电位作为反问电位是考患到预留电位的安全区,从而合理的预期人体中可能存在的因水的期圾分解减少面导致的成停止。不发生击穿的稳定试样在800mV以电流会显著增大,这是由于水的分解和氧气的析出。超过B00mV继续试验将导致试验条件不能再有效的模拟生理环境。然而如果有人希望在较高电位时对新材料逊行评价,此反向电位可以作为最小俏。A.7并路电位在很长一段时间都会发牛变化。虏蚀电位记录周期是为了允许试祥在测试熔液中达到某种程度的稳定:1h的静止剧期已经被证实可以用于实现这种相对的稳态,或者可以在电位变化速率变得较小时,比如小于3mV/min时开始动电位扫描。7
YY/T 0695-—2008
附录B
《资料性附录)
不同生理环境的组成
B.1表B.1给出了三种不同体液的组成。B,2表 B. 2 对血浆和睡液、胆汁的组成进行比较。B.3作为参考,表B.3给出了用作腐蚀试验电解液的不同人造牛理溶液组成。1三种体液的组成
表 B, 1
氯化物
重碳酸盐
磷酸盘
碗酸盐
有机酸
蛋白质
磷酸盐
氧化物
重碳酸盘
MgCl2 6H,0
MgSO, 7H,0
Na2HPO, · 12H,0
葡萄糖
间晾液/(mg/L)
滑滋/(mg/L)
血浆、睡液和胆汁的组成
血浆/(mg/T.)
7.35~-7.45
31283335
140~-220
3 4303 710
1403~1708
睡渡/mg/L)
240~920
560--1640
525~1085
122793
表 B. 3pH 为 7.4的模拟生理溶液的组成PIS/(g/L)
Ringer's/(g/L)
血清/(mg/L)
胆汁/(mg/L)
3082--3588
156~252
2 905--3 850
Hanks/(g/1)
B.4由于材料的蚀行为通常受到电解被 pH值的严重影响,当使用一种溶液模拟血液或间隙被时,确保试验在生理 pH 值 7. 4 条件下进行是非常重要的。当按照表 B. 3 的组成制备模拟试验溶液时,将pH调节到7.1时,除氧会引起pH增加1或1.5个pH单位。这是溶液中除去CO,的结果。为了在试验中维持pH在7.4,可以使用以下的任一方法:E)在除氧后调节 pH,采用适当的措施防止氧气进人;8
YY/T0695—2008
b)使用合适的缓冲;然而对于模拟生理溶液除了表B.3中推荐的磷酸盐缓冲溶液(采用足量的Na:HPO,缓冲从而使 pH 在吹氮 6 h 内不发生明显变化),必须提供数据或其他可能证:明缓冲剂的加入并不影响腐蚀行为及测试参数;c)用C),气体与适量的 NaHCO:混合来使电解液饱和。在Hanks溶液中NaHCO,浓度大约为 1. 45 g/L,或者在Ringer's溶液中浓度约为 1. 35 g/I.,与混有 5;% CO,的氮气--起有效的缓冲至7.4,此时的碳酸氢盐和CO2的浓度都非常接近生理值。B.5模拟胆汁溶腋
B. 5. 1测试脏道系统用叫植入医疗器械时,可选用以下两种不同的模拟阻汁溶液:a)牛胆汁1000mL蒸馏水和100g非分级干煤的牛胆汁,在37℃下加热搅拌直至胆汁溶解,其pH值应为6.5;
模拟人朋汇
1 000 ml. 乳酸化的 Rizger's 冲洗剂,25.3 g胆汁酸,15. 2 g鹅去氧胆酸,76脱氧胆汁酸,9.5多氢基乙酸,2.5g石胆酸和5.0多氢氧化钠颗粒.在37℃下加热搅拌至少15 min,加入少量氢氧化钠颗粒(在混合物上要组分以外加人)从而使酸全部溶解;加入几滴硝酸搅扑从而促使组分全部溶解,其pH值应为8.50.2(反复加入硝酸直到pH值达到8.5±0.2)。
B.5.2研究表明,朋汁的组成通过·系列复杂的反馈机制是动态可谢节的。通过对文献的评价可得知某一单一的 pH 值不能应用于测试。换句话说,测量的 pH 范围在 6. 5-~8. 5 之间。在本测试方法中列举的两种模拟肥汁溶液的pH值恰好在此范围中。B.6人造尿液配方
B.6.1配方1:
每升溶被中的组分:
NaH,PO,
柠檬酸钠
草酸钠
燕馏水
定容至 1L
注1:加入以上盐到1000mL睿盘瓶中,然后加人蒸馅水定容至1000mL注2:用1mol/L的NH,OH溶液或1mal/L的HCI液调节pH值.使其在5.5~6.5范围内。B.6.2配方 2.
每升溶液中的组分:
无水磷酸氢二钠
无水磷酸二氢钾
肌氨酸酐
含水亚硫酸钠
燕馏水
定容至 1 L
YY/T 0695--2008
附录C
(资料性附录)
装配支架或柱形器械的方法
C.1固定支架的具或其他方法可以用于电路连接。C.2夹具由一个圆柱形芯棒组成,其形状如图 C,1。C. 3 芯棒的较大直径端有与标准电极夹具配合的凹螺纹,此夹其在测试方法 ASTM G 5 中有所描述。芯棒的较小直径端与支架的的最大内径配合,使支架得以安装。C.4支架紧密配合在圆柱形芯棒的较小直径端。C.5 然后用导电的环氧树脂将紧密配合的支架粘合在芯棒上,从而建立良好的电路连接。使用不导电的屏蔽试剂涂敷在界面上。整套夹具按照测试方法ASTMG5旋紧到电极夹具上。C,6试样的表面积应该按照与试验溶波接触的支架表面积计算。支架
涂数导电环
支架的内径。
5-40NC 2H
5inm深
支架/夹具界用不导电
树脂密封
图C,1支架-夹具装配图
小提示:此标准内容仅展示完整标准里的部分截取内容,若需要完整标准请到上方自行免费下载完整标准文档。
标准图片预览:





- 其它标准
- 热门标准
- 医药行业标准(YY)
- YY0345-2002 骨接合植入物金属骨针
- YY/T0452-2003 止血钳
- YY/T0475-2011 干化学尿液分析仪
- YY1007-2010 立式蒸汽灭菌器
- YY/T0178-1994 直肠、乙状结肠活体取样钳
- YY0062-1991 X射线管组件固有滤过
- YY0329-2002 一次性使用去白细胞滤器
- YY0322-2000 高频电灼治疗仪
- YY0240-1996 药用辅料 硅酸镁铝
- YY0285.5-2004 一次性使用无菌血管内导管 第5部分:套针外周导管
- YY0307-2004 连续波掺钕钇铝石榴石激光治疗机通用技术条件
- YY/T0184-1994 输精管分离钳
- YY/T0471.2-2004 接触性创面敷料试验方法第2部分:透气膜敷料水蒸气透过率
- YY/T0474-2004 外科植人物用聚 L-丙交酯树脂及制品体外降解试验
- YY/T1043-2004 牙科治疗机
- 行业新闻
请牢记:“bzxz.net”即是“标准下载”四个汉字汉语拼音首字母与国际顶级域名“.net”的组合。 ©2025 标准下载网 www.bzxz.net 本站邮件:bzxznet@163.com
网站备案号:湘ICP备2025141790号-2
网站备案号:湘ICP备2025141790号-2