- 您的位置:
- 标准下载网 >>
- 标准分类 >>
- 国家标准(GB) >>
- GB/T 5053.2-2006 道路车辆 牵引车与挂车之间电连接器 7芯12V标准型(12N)
标准号:
GB/T 5053.2-2006
标准名称:
道路车辆 牵引车与挂车之间电连接器 7芯12V标准型(12N)
标准类别:
国家标准(GB)
标准状态:
现行-
发布日期:
2006-12-19 -
实施日期:
2007-08-01 出版语种:
简体中文下载格式:
.rar.pdf下载大小:
222.92 KB
标准ICS号:
道路车辆工程>>道路车辆装置>>43.040.10电气和电子设备中标分类号:
车辆>>车用电子、电气设备与仪表>>T36电子、电气设备
替代情况:
替代GB/T 5053.2-1985采标情况:
等同ISO 1724-2003

点击下载
标准简介:
标准下载解压密码:www.bzxz.net
本标准等同采用ISO 1724:2003,是对GB/T 5053.2-1985的修订。本标准规定了牵引车和挂车之间12V标称电压的7芯标准型电连接器的尺寸、应用、试验和要求。 GB/T 5053.2-2006 道路车辆 牵引车与挂车之间电连接器 7芯12V标准型(12N) GB/T5053.2-2006

部分标准内容:
ICS43.040.10
中华人民共和国国家标准
GB/T5053.2—2006/ISO1724:2003代替GB/T5053.2—1985
道路车辆
牵引车与挂车之间电连接器
7芯12V标准型(12N)
Road vehicles--Connectors for the electrical connection oftowing and towed vehicles-7-pole connector type 12 N (normal)forvehicleswith12Vnominal supplyvoltage(ISO1724:2003,IDT)
2006-12-19发布
中华人民共和国国家质量监督检验检疫总局中国国家标准化管理委员会
2007-08-01实施
GB/T5053.2—2006/ISO1724:2003前言
ISO前言
1范围
规范性引用文件
3术语和定义
4尺寸
连接器的应用
试验和要求
参考文献·
GB/T5053.2—2006/IS01724:2003本部分等同采用ISO17242003《道路车辆牵引车和挂车之间电连接器12V标称电压的7芯12N型电连接器(标准型)》(英文版)。本部分进行了以下编辑性修改:修改了标准名称;
“本部分”代替“本国际标准”;b)
增加了我国标准的前言;
引用的标准中凡有等同采用国际标准的国家标准的,均改为相应国家标准;d)
6.1中对试样的选取及编号作了说明;e
f)增加了参考文献。
本部分代替GB/T5053.2-1985《汽车与挂车之间12N型电连接器》,本部分与GB/T5053.2-1985比较,主要差异是增加了试验和要求(第6章)。本部分由中华人民共和国交通部提出。本部分由全国汽车标准化技术委员会挂车分技术委员会(SAC/TC114/SC13)归口。本部分起草单位:交通部公路科学研究院、中集车辆(集团)有限公司、江苏省交通科学研究院、吉林大学、积架宝威汽车配件(深圳)有限公司、江苏省公路学会。本部分主要起草人:李永福、张学利、马凯、金明新、李显生、谢秋华。本部分历次发布版本情况为:GB/T5053.2—1985。GB/T5053.2—2006/ISO17242003ISO前言
ISO(国际标准化组织)是由各国标准团体组成的世界性组织(ISO成员团体)。制定国际标准的工作通常由ISO技术委员会提出。在此委员会上,各成员都有派出代表的权利。每个成员负责一门学科,所有学科都是由技术委员会建立的。无论是政府还是非政府国际组织,凡与ISO有关系的都可参与工作。在所有关于电气技术标准的事务上,ISO与国际电工技术委员会(IEC)密切合作。国际标准是按照ISO/IEC指令和第二部分中的有关规则起草的。技术委员会的主要任务是制订国际标准。标准起草工作由技术委员会接受后,提交各成员投票表决,通过后的标准在成员国内通用。国际标准需要至少75%的成员国投赞成票才可发布。应注意,本文件的部分内容可能是专利权的主题。ISO没有责任识别任何一个或所有这样的专利权。
ISO1724由ISO/TC22道路车辆技术委员会的SC3电气和电子装置分委会制定。第四版取消并替代第三版(ISO1724:1997),对第三版从技术上进行了修正。1范围
GB/T5053.2-2006/ISO1724:2003道路车辆牵引车与挂车之间电连接器7芯12V标准型(12N)
本标准规定了牵引车和挂车之间12V标称电压的7芯标准型(12N)电连接器的尺寸、应用、试验和要求。
注:在7芯电连接器不能满足使用要求的情况下,可以使用GB/T20718规定的13芯电连接器替代本标准及ISO3732规定的7芯电连接器的组合。2规范性引用文件
下列文件中的条款通过本标准的引用而成为本标准的条款。凡是注日期的引用文件,其随后所有的修改单(不包括勘误的内容)或修订版均不适用于本标准,然而,鼓励根据本标准达成协议的各方研究是否可使用这些文件的最新版本。凡是不注日期的引用文件,其最新版本适用于本标准。GB/T5053.3一2006道路车辆牵引车与挂车之间电连接器定义、试验方法和要求(ISO 4091:2003,IDT)
GB/T5054.3一2006道路车辆多芯电缆线第3部分:无屏蔽护套低压电缆线的结构、尺寸和标记(ISO4141-3:1998,IDT))ISO1103道路车辆旅居车和轻型挂车的球铰接尺寸ISO3732道路车辆牵引车和挂车之间电连接器12V标称电压的7芯12S辅助)型电连接器
ISO4141-1:1998
道路车辆多芯电缆线第1部分:普通护套电缆线的性能要求和试验方法ISO4141-2:1998道路车辆多芯电缆线第2部分:高性能护套电缆线的性能要求和试验方法ISO4141-4:2001道路车辆多芯电缆线第4部分:螺旋电缆线总成的性能要求和试验方法3术语和定义
GB/T5053.3—2006中确立的术语和定义适用于本标准。4尺寸
4.1一般要求
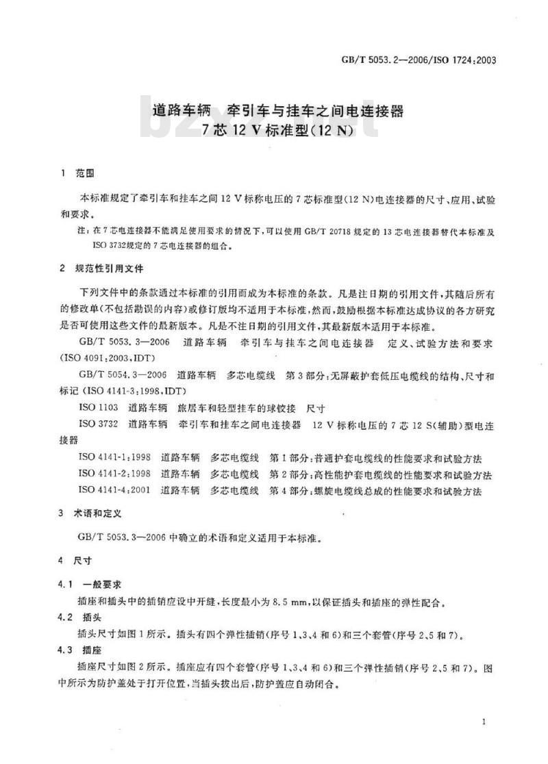
插座和插头中的插销应设中开缝,长度最小为8.5mm,以保证插头和插座的弹性配合。4.2插头
插头尺寸如图1所示。插头有四个弹性插销(序号1、3、4和6)和三个套管(序号2、5和7)。4.3插座
插座尺寸如图2所示。插座应有四个套管(序号1、3、4和6)和三个弹性插销(序号2、5和7)。图中所示为防护盖处于打开位置,当插头拔出后,防护盖应自动闭合。1
GB/T5053.2—2006/ISO1724:20032±0.5
套管:
插销;
节圆直径:
键槽;
最小尺寸19;
接线柱视图。
图1插头
中20±0.1
单位为毫米
接点1:免费标准下载网bzxz
20±0.1°
≤072
若尺寸在最大直径范围内,允许其他外壳设计:节圆直径;
插头插入时防护盖的位置;
插头固定口,
防护盖视图;
60°到90°例角;
套管;
插销。
GB/T5053.2—2006/ISO1724:2003单位为毫米
GB/T5053.2—2006/IS01724:20035连接器的应用
5.1连接器安装位置和自由空间
插座应安装在牵引车后部,其安装位置不应与符合ISO1103规定的机械连接装置相干涉。连接器周围的最小自由空间如图3所示。单位为旁米
水平空间;
防护盖;
连接电缆;
插头中电缆线接头:
插头;
插座;
g最大角度60°应延伸超过水平自由空间。图3自由空间
5.2识别标记
连接器的绝缘部分应通过不同颜色区分标准型(12N)与辅助型(12S,参见ISO3732)。在12N型连接器上应采用深而耐久的颜色,如黑色。5.3接点布置
连接器接点布置见表1。
表1接点布置
接点序号
左转向信号灯
后雾灯
公用回路
右转向信号灯
右后位置灯、示扇灯、后牌照灯”制动灯
左后位置灯、示廊灯、后牌照灯连接后牌照灯时,要求后牌照灯只能与接点5和7其中之一连接。接点标记
电线颜色
接点序号应永久地标记在插座防护盖的内表面、插座和插头的接线柱座面上,字符高度不小于2mm。如果空间有限,在接线柱座面上可采用较小的尺寸。5.5接线柱
GB/T5053.2—2006/ISO1724:2003插销和套管尾部的接线柱应能够与具有以下额定横截面积的电缆线连接。接点1、2、4、5、6和7:1.5mm;接点3:
5.6连接电缆线
连接电缆线应分别满足GB/T5054.3--2006、ISO4141-1:1998、ISO4141-2:1998、ISO4141-42001的要求。
5.7拔下插头的保护
为使插头防水、防尘及避免损坏,应在车辆上提供存放已拔下插头的装置。6试验和要求
一般要求
选取5组(编号A到E)电连接器作为试样。各组试样按表2中的顺序号进行各项试验;试验方法见GB/T5053.3一2006。试验要求除了本标准特别规定之外,应满足GB/T5053.3--2006的规定。表2试验顺序
试验项目
外观检查
尺寸测盘
插人试验
拔出试验
锁止装置和电缆线固定强度试验低温剪切强度试验
载疏能力试验
连接电阻试验
电流循环试验
绝缘介电强度试验
静载荷试验
耐久性试验
温度/湿度循环试验
盐等试验
6.2锁止装置和电缆线固定强度试验B
试样组及顺序号
按照GB/T5053.3一2006的要求进行锁止装置和电缆线固定强度试验。对未与插座连接的插头施加245N至255N的力,进行电缆线固定强度试验。6.3插入和拔出试验
按照GB/T5053.3--2006的要求进行插人和拔出试验,插人力应不大于200N,拨出力为50N~200N.
6.4盐雾试验
按照GB/T5053.3—2006的要求进行盐雾试验,但下述情况不进行:5
GB/T5053.2—2006/IS01724:2003a)配对插合的插头和存放插座,b)防护盖闭合的插座。
6.5温度/湿度循环试验
按照GB/T5053.3—2006的要求进行温度/湿度循环试验,但对GB/T5053.3—2006中5.18的d)到g)步骤作如下更改:
-d)在2.5h内将温度t。降低到(-25士2)℃;-e)将温度t。在(一25土2)℃保持2h;-f)在1.5h内将温度t。升高到(75±2)℃;g)将温度t。在(75±2)℃保持2h。6.6耐久性试验
按照GB/T5053.3-2006的要求进行耐久性试验,其循环次数为1000次。[1]ISO11446
道路车辆
参考文献
GB/T5053.2—2006/ISO17242003牵引车和挂车之间电连接器
12V标称电压的13芯电连接器
GB/T5053.2-2006
中华人民共和国
国家标准
道路车辆牵引车与挂车之间电连接器7芯12V标准型(12N)
GB/T5053.2—2006/ISO1724:2003中国标准出版社出版发行
北京复兴门外三里河北街16号
邮政编码:100045
网址spc.net.cn
电话:6852394668517548
中国标准出版社秦皇岛印刷厂印刷各地新华书店经销
开本880×12301/16
2007年7月第一版
印张0.75字数16千字
2007年7月第一次印刷
告由本社发行中心调换
如有印装差错
版权专有侵权必究
举报电话:(010)68533533
小提示:此标准内容仅展示完整标准里的部分截取内容,若需要完整标准请到上方自行免费下载完整标准文档。
中华人民共和国国家标准
GB/T5053.2—2006/ISO1724:2003代替GB/T5053.2—1985
道路车辆
牵引车与挂车之间电连接器
7芯12V标准型(12N)
Road vehicles--Connectors for the electrical connection oftowing and towed vehicles-7-pole connector type 12 N (normal)forvehicleswith12Vnominal supplyvoltage(ISO1724:2003,IDT)
2006-12-19发布
中华人民共和国国家质量监督检验检疫总局中国国家标准化管理委员会
2007-08-01实施
GB/T5053.2—2006/ISO1724:2003前言
ISO前言
1范围
规范性引用文件
3术语和定义
4尺寸
连接器的应用
试验和要求
参考文献·
GB/T5053.2—2006/IS01724:2003本部分等同采用ISO17242003《道路车辆牵引车和挂车之间电连接器12V标称电压的7芯12N型电连接器(标准型)》(英文版)。本部分进行了以下编辑性修改:修改了标准名称;
“本部分”代替“本国际标准”;b)
增加了我国标准的前言;
引用的标准中凡有等同采用国际标准的国家标准的,均改为相应国家标准;d)
6.1中对试样的选取及编号作了说明;e
f)增加了参考文献。
本部分代替GB/T5053.2-1985《汽车与挂车之间12N型电连接器》,本部分与GB/T5053.2-1985比较,主要差异是增加了试验和要求(第6章)。本部分由中华人民共和国交通部提出。本部分由全国汽车标准化技术委员会挂车分技术委员会(SAC/TC114/SC13)归口。本部分起草单位:交通部公路科学研究院、中集车辆(集团)有限公司、江苏省交通科学研究院、吉林大学、积架宝威汽车配件(深圳)有限公司、江苏省公路学会。本部分主要起草人:李永福、张学利、马凯、金明新、李显生、谢秋华。本部分历次发布版本情况为:GB/T5053.2—1985。GB/T5053.2—2006/ISO17242003ISO前言
ISO(国际标准化组织)是由各国标准团体组成的世界性组织(ISO成员团体)。制定国际标准的工作通常由ISO技术委员会提出。在此委员会上,各成员都有派出代表的权利。每个成员负责一门学科,所有学科都是由技术委员会建立的。无论是政府还是非政府国际组织,凡与ISO有关系的都可参与工作。在所有关于电气技术标准的事务上,ISO与国际电工技术委员会(IEC)密切合作。国际标准是按照ISO/IEC指令和第二部分中的有关规则起草的。技术委员会的主要任务是制订国际标准。标准起草工作由技术委员会接受后,提交各成员投票表决,通过后的标准在成员国内通用。国际标准需要至少75%的成员国投赞成票才可发布。应注意,本文件的部分内容可能是专利权的主题。ISO没有责任识别任何一个或所有这样的专利权。
ISO1724由ISO/TC22道路车辆技术委员会的SC3电气和电子装置分委会制定。第四版取消并替代第三版(ISO1724:1997),对第三版从技术上进行了修正。1范围
GB/T5053.2-2006/ISO1724:2003道路车辆牵引车与挂车之间电连接器7芯12V标准型(12N)
本标准规定了牵引车和挂车之间12V标称电压的7芯标准型(12N)电连接器的尺寸、应用、试验和要求。
注:在7芯电连接器不能满足使用要求的情况下,可以使用GB/T20718规定的13芯电连接器替代本标准及ISO3732规定的7芯电连接器的组合。2规范性引用文件
下列文件中的条款通过本标准的引用而成为本标准的条款。凡是注日期的引用文件,其随后所有的修改单(不包括勘误的内容)或修订版均不适用于本标准,然而,鼓励根据本标准达成协议的各方研究是否可使用这些文件的最新版本。凡是不注日期的引用文件,其最新版本适用于本标准。GB/T5053.3一2006道路车辆牵引车与挂车之间电连接器定义、试验方法和要求(ISO 4091:2003,IDT)
GB/T5054.3一2006道路车辆多芯电缆线第3部分:无屏蔽护套低压电缆线的结构、尺寸和标记(ISO4141-3:1998,IDT))ISO1103道路车辆旅居车和轻型挂车的球铰接尺寸ISO3732道路车辆牵引车和挂车之间电连接器12V标称电压的7芯12S辅助)型电连接器
ISO4141-1:1998
道路车辆多芯电缆线第1部分:普通护套电缆线的性能要求和试验方法ISO4141-2:1998道路车辆多芯电缆线第2部分:高性能护套电缆线的性能要求和试验方法ISO4141-4:2001道路车辆多芯电缆线第4部分:螺旋电缆线总成的性能要求和试验方法3术语和定义
GB/T5053.3—2006中确立的术语和定义适用于本标准。4尺寸
4.1一般要求
插座和插头中的插销应设中开缝,长度最小为8.5mm,以保证插头和插座的弹性配合。4.2插头
插头尺寸如图1所示。插头有四个弹性插销(序号1、3、4和6)和三个套管(序号2、5和7)。4.3插座
插座尺寸如图2所示。插座应有四个套管(序号1、3、4和6)和三个弹性插销(序号2、5和7)。图中所示为防护盖处于打开位置,当插头拔出后,防护盖应自动闭合。1
GB/T5053.2—2006/ISO1724:20032±0.5
套管:
插销;
节圆直径:
键槽;
最小尺寸19;
接线柱视图。
图1插头
中20±0.1
单位为毫米
接点1:免费标准下载网bzxz
20±0.1°
≤072
若尺寸在最大直径范围内,允许其他外壳设计:节圆直径;
插头插入时防护盖的位置;
插头固定口,
防护盖视图;
60°到90°例角;
套管;
插销。
GB/T5053.2—2006/ISO1724:2003单位为毫米
GB/T5053.2—2006/IS01724:20035连接器的应用
5.1连接器安装位置和自由空间
插座应安装在牵引车后部,其安装位置不应与符合ISO1103规定的机械连接装置相干涉。连接器周围的最小自由空间如图3所示。单位为旁米
水平空间;
防护盖;
连接电缆;
插头中电缆线接头:
插头;
插座;
g最大角度60°应延伸超过水平自由空间。图3自由空间
5.2识别标记
连接器的绝缘部分应通过不同颜色区分标准型(12N)与辅助型(12S,参见ISO3732)。在12N型连接器上应采用深而耐久的颜色,如黑色。5.3接点布置
连接器接点布置见表1。
表1接点布置
接点序号
左转向信号灯
后雾灯
公用回路
右转向信号灯
右后位置灯、示扇灯、后牌照灯”制动灯
左后位置灯、示廊灯、后牌照灯连接后牌照灯时,要求后牌照灯只能与接点5和7其中之一连接。接点标记
电线颜色
接点序号应永久地标记在插座防护盖的内表面、插座和插头的接线柱座面上,字符高度不小于2mm。如果空间有限,在接线柱座面上可采用较小的尺寸。5.5接线柱
GB/T5053.2—2006/ISO1724:2003插销和套管尾部的接线柱应能够与具有以下额定横截面积的电缆线连接。接点1、2、4、5、6和7:1.5mm;接点3:
5.6连接电缆线
连接电缆线应分别满足GB/T5054.3--2006、ISO4141-1:1998、ISO4141-2:1998、ISO4141-42001的要求。
5.7拔下插头的保护
为使插头防水、防尘及避免损坏,应在车辆上提供存放已拔下插头的装置。6试验和要求
一般要求
选取5组(编号A到E)电连接器作为试样。各组试样按表2中的顺序号进行各项试验;试验方法见GB/T5053.3一2006。试验要求除了本标准特别规定之外,应满足GB/T5053.3--2006的规定。表2试验顺序
试验项目
外观检查
尺寸测盘
插人试验
拔出试验
锁止装置和电缆线固定强度试验低温剪切强度试验
载疏能力试验
连接电阻试验
电流循环试验
绝缘介电强度试验
静载荷试验
耐久性试验
温度/湿度循环试验
盐等试验
6.2锁止装置和电缆线固定强度试验B
试样组及顺序号
按照GB/T5053.3一2006的要求进行锁止装置和电缆线固定强度试验。对未与插座连接的插头施加245N至255N的力,进行电缆线固定强度试验。6.3插入和拔出试验
按照GB/T5053.3--2006的要求进行插人和拔出试验,插人力应不大于200N,拨出力为50N~200N.
6.4盐雾试验
按照GB/T5053.3—2006的要求进行盐雾试验,但下述情况不进行:5
GB/T5053.2—2006/IS01724:2003a)配对插合的插头和存放插座,b)防护盖闭合的插座。
6.5温度/湿度循环试验
按照GB/T5053.3—2006的要求进行温度/湿度循环试验,但对GB/T5053.3—2006中5.18的d)到g)步骤作如下更改:
-d)在2.5h内将温度t。降低到(-25士2)℃;-e)将温度t。在(一25土2)℃保持2h;-f)在1.5h内将温度t。升高到(75±2)℃;g)将温度t。在(75±2)℃保持2h。6.6耐久性试验
按照GB/T5053.3-2006的要求进行耐久性试验,其循环次数为1000次。[1]ISO11446
道路车辆
参考文献
GB/T5053.2—2006/ISO17242003牵引车和挂车之间电连接器
12V标称电压的13芯电连接器
GB/T5053.2-2006
中华人民共和国
国家标准
道路车辆牵引车与挂车之间电连接器7芯12V标准型(12N)
GB/T5053.2—2006/ISO1724:2003中国标准出版社出版发行
北京复兴门外三里河北街16号
邮政编码:100045
网址spc.net.cn
电话:6852394668517548
中国标准出版社秦皇岛印刷厂印刷各地新华书店经销
开本880×12301/16
2007年7月第一版
印张0.75字数16千字
2007年7月第一次印刷
告由本社发行中心调换
如有印装差错
版权专有侵权必究
举报电话:(010)68533533
小提示:此标准内容仅展示完整标准里的部分截取内容,若需要完整标准请到上方自行免费下载完整标准文档。

标准图片预览:





- 热门标准
- 国家标准(GB)
- GB/T3289.25-1982 可锻铸铁管路连接件型式尺寸 偏心异径外接头
- GB/T11132-2008 液体石油产品烃类的测定 荧光指示剂吸附法
- GB/T3289.26-1982 可锻铸铁管路连接件型式尺寸 内接头
- GB8550.3-1987 白铜化学分析方法 硫酸亚铵滴定法测定锰量
- GB/T21666-2008 尿吸收辅助器具 评价的一般指南
- GB/T24984-2010 日用塑料袋
- GB50508-2010 涤纶工厂设计规范
- GB/T33049-2016 偏光片用光学薄膜 涂层附着力的测定方法
- GB/T14929.2-1994 花生仁、棉籽油、花生油中涕灭威残留量测定方法
- GB/T11982.2-1996 聚氯乙烯卷材地板 第2部分:有基材有背涂层聚氯乙烯卷材地板
- GB/T22807-2008 皮革和毛皮 化学试验 六价铬含量的测定
- GB10133-2014 食品安全国家标准 水产调味品
- GB29987-2014 食品安全国家标准 食品添加剂 胶基及其配料
- GB/T50865-2013 光伏发电接入配电网设计规范
- GB/T20616—2006 烟花爆竹烟火药中铋含量的测定
- 行业新闻
请牢记:“bzxz.net”即是“标准下载”四个汉字汉语拼音首字母与国际顶级域名“.net”的组合。 ©2009 标准下载网 www.bzxz.net 本站邮件:bzxznet@163.com
网站备案号:湘ICP备2023016450号-1
网站备案号:湘ICP备2023016450号-1