- 您的位置:
- 标准下载网 >>
- 标准分类 >>
- 农业行业标准(NY) >>
- NY/T 876-2004 红掌切花
标准号:
NY/T 876-2004
标准名称:
红掌切花
标准类别:
农业行业标准(NY)
标准状态:
现行-
发布日期:
2005-01-04 -
实施日期:
2005-02-01 出版语种:
简体中文下载格式:
.rar.pdf下载大小:
150.76 KB
标准ICS号:
农业>>65.020农业和林业中标分类号:
农业、林业>>林业>>B61种子、苗水、苗圃
点击下载
标准简介:
标准下载解压密码:www.bzxz.net
本标准规定了红掌(Anthurium andraeanum)切花的要求、试验方法、检验规则、包装、标志、标签、运输和储藏。本标准适用于红掌切花。 NY/T 876-2004 红掌切花 NY/T876-2004
部分标准内容:
ICS65.020
中华人民共和国农业行业标准
NY/T876—2004
Anthurium
2005-01-04发布
Cutflowers
2005-02-01实施
中华人民共和国农业部
本标准的附录入为资料性附录
本标准山中华人民共和国农业部提出前言
本标准山农业部热带作物及制品标准化委员会工本标准起草单位:中国热带农业科学院热带园艺研究所本标准主要起草人:尹俊梅、王祝年、赖齐贤、欧文军、主奇志、郑卡NY/T876-2004
1范围
NY/T876—2004
本标准规定了红掌(Anthuriumandraeanum)切花的要求,试验方法、检验规则、包装、标志、标签、运输和储藏,
本标准适用于红掌切花
2规范性引用文件
下列文件中的条款通过本标准的引用而成为本标准的条款,凡是注日期的引用文件,其随后所有的修改单(不包括勘误的内容)或修订版均不适用于本标准,然而,鼓励根据本标准达成协议的各方研究是否可使用这些文件的最新版本。凡是不注日期的引用文件,其最新版本适用于本标准。GIB191包装储运图示标志
3术语和定义
下列术语和定义适用于本标准。3.1
切花整体感wholedisplay
佛焰苞、肉穗花序、花掌的整体观感,包括是否完整、清洁、新鲜、匀称等3.2
缺陷bug
由于病虫害、药害、冷害、机械损害等对佛焰苞、肉穗花序、花荸等部位造成的伤害或畸形、变色等不正常的感观表现,
药害chemicaldamage
由于施用药物对佛焰苞、肉穗花序、花掌等部位造成的污染或伤害,形成药斑或穿孔。3.4
冷害chillinginjury
由于低温对佛焰苞、肉穗化序、花掌等部位造成的伤害.使受害部位变为褐色3.5
佛焰苞spathe
指枚整个包住肉穗花序的具鞘大苞片。3.6
肉穗花序
spadix
种由许多无柄的小花,排列在一个无限伸长的、肥厚的主轴上的肉质穗状花序,一般与一个佛焰苞结合在起
花荸scape
由基部抽生出来无叶、无节的花茎,或尤叶的总花梗1
NY/T876-2004
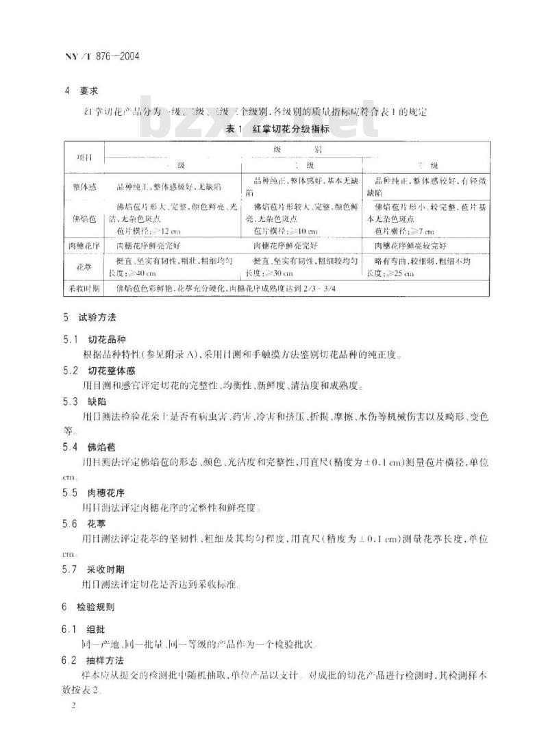
4要求
红堂切花产品分为级,级、级“个级别.各级别的质量指标应符合表1的规定表1红掌切花分级指标
整体感
佛焰苞
肉穗花序
采收时期
品种纯正,整体感极好,无缺陷佛焰包片形人,完整,颜色鲜亮,光清,无杂色斑点
包片横径:12cm)
肉穗花序鲜亮完好
挺直,坚实有韧性,粗壮,租细均匀长度:≥40cm
品种纯正,整体感好.基本无缺
佛焰苞片形较大、完整,颜色鲜亮,无杂色斑点
苞片横径:10cml
肉穗花序鲜亮完好
挺直、坚实有韧性,粗细较均匀长度:30cm
佛焰苞色彩鲜艳,花草充分硬化,肉穗花序成熟度达到2/3-3/45试验方法
5.1切花品种
品种纯正,整体感较好,有轻微缺陷
佛焰苞片形小、较完整,苞片基本无杂色斑点
苞片横径:7cm
肉穗花序鲜亮较完好
略有弯曲,较细弱,粗细不均
长度:=25cm
根据品种特性(参见附录A),采用山测和手触摸方法鉴别切花品种的纯正度。5.2切花整体感
用目测和感官评定切花的完整性、均衡性、新鲜度、清洁度和成熟度。5.3缺陷
用口测法检验花「是否有病虫害、药害、冷害和挤压、折损、摩擦、水伤等机械伤害以及畸形、变色等
5.4佛焰苞
用月测法评定佛焰苞的形态、颜色、光洁度和完整性,用直尺(精度为土0.1cm)测量苞片横径,单位cm
5.5肉穗花序
用日测法评定肉穗花序的完整性和鲜亮度5.6花掌
用日测法评定花掌的坚韧性、粗细及其均勾程度,用直尺(精度为土0.1cm)测量花营长度,单位cm
5.7采收时期
用口测法评定切花是否达到采收标准6检验规则
6.1组批
同一产地、同一批量同一等级的产品作为一个检验批次6.2抽样方法
样本应从提交的检测批中随机抽取,单位产品以支计:对成批的切花产品进行检测时,其检测样术数按表2
批最范围
500以下
501-1200
1201-[0000
10 001 --150 000
150000以上
表2抽样表
样本大小
NY/T876-2004
单位为支
累计样本大小
6.3交收检验
每批产品交收前,生产单位都应进行交收检验。交收检验内容包括感官、包装和标志,检验合格并附合格证方可交收。
6.4判定规则和复验规则
6.4.1判定规则
6.4.1.1容许度
同一批同级别的切花中,允许有4%的容许度,但必须达到下一级品的标准,超过此范围,则判为下一级品,二级品超过此范围,则判为不合格品。6.4.1.2判定
整体感、佛焰苞、肉穗花序、花掌4项指标均达一级标准的定为·级品;若其中一项符合二级品标准,定为二级品若其中一项符合二级标准,定为三级品;低于二级品标准的,定为不合格产品。6.4.2复验规则
当贸易双方对检验结果有异议时,应加倍抽样复验一次,以复验结果为最终结果。包装、标志、标签、运输和储藏7
7.1包装
7.1.1包装容器
采用小纸盒和人纸箱双层包装,其中:小纸盒规格可为长×宽×高=97.5cm×21.0cm×6.5cm;大纸箱规格可为长×宽×高=100cm×45cm×35cm:7.1.2包装方法bZxz.net
先将切花单支插人带有插孔的纸板中,花朵朝上,每支花互不重登,再将插满花的纸板水平放人小纸盒(花掌平放人小纸盒内).最后将小纸盒叠放人大纸箱,10盒/箱。不同级别切花装盒的数量不同,-级品:20支/箱:二级品:22支/箱:级品:30支/箱7.2标志
按G3191的规定执行,主要采用向上、怕晒、怕雨、温度极限4种图示标志。7.3标签
必须注明切花种类、品种名称、执行标准编号、花色、质量等级、装箱容量、化枝数量、生产单位名称、3
VY/T876—2004
产地、采收时间
7.4运输
温度要求在15~28.空气相对湿度保持在85%95%:近距离运输或运输时间不超过24h的切花,可以采用湿运,即将每支切花的茎基用湿棉球包扎或直接插入盛有清水或保鲜剂的塑料容器中;远距离运输可以采用聚乙烯薄膜保湿包装7.5
最适储藏温度为18℃~20℃,空气相对湿度要求85%~95%。短期储藏(1d~7d)可采用湿藏方式,即把切花插入清水或保鲜剂中存放;需要较长时间储藏时(1周一4周),采用干藏方式,即把切花紧密包装在箱子、纤维圆筒、聚乙烯薄膜中,以防水分丧失4
附录A
(资料性附录)
红掌切花品种特性
NY/T876—2004
红掌为多年生常绿草本植物。植株高达100cm左右。根略肉质,茎极短。叶基生,具长柄,单生,长圆状心形或卵形,叶面具光泽,花等自叶柄抽出;佛焰苞直立开展,蜡质,正圆状卵圆形,长10cm~15cm.色彩多样;肉穗花序无柄,圆柱形,直立,先端黄色,下部白色5
小提示:此标准内容仅展示完整标准里的部分截取内容,若需要完整标准请到上方自行免费下载完整标准文档。
中华人民共和国农业行业标准
NY/T876—2004
Anthurium
2005-01-04发布
Cutflowers
2005-02-01实施
中华人民共和国农业部
本标准的附录入为资料性附录
本标准山中华人民共和国农业部提出前言
本标准山农业部热带作物及制品标准化委员会工本标准起草单位:中国热带农业科学院热带园艺研究所本标准主要起草人:尹俊梅、王祝年、赖齐贤、欧文军、主奇志、郑卡NY/T876-2004
1范围
NY/T876—2004
本标准规定了红掌(Anthuriumandraeanum)切花的要求,试验方法、检验规则、包装、标志、标签、运输和储藏,
本标准适用于红掌切花
2规范性引用文件
下列文件中的条款通过本标准的引用而成为本标准的条款,凡是注日期的引用文件,其随后所有的修改单(不包括勘误的内容)或修订版均不适用于本标准,然而,鼓励根据本标准达成协议的各方研究是否可使用这些文件的最新版本。凡是不注日期的引用文件,其最新版本适用于本标准。GIB191包装储运图示标志
3术语和定义
下列术语和定义适用于本标准。3.1
切花整体感wholedisplay
佛焰苞、肉穗花序、花掌的整体观感,包括是否完整、清洁、新鲜、匀称等3.2
缺陷bug
由于病虫害、药害、冷害、机械损害等对佛焰苞、肉穗花序、花荸等部位造成的伤害或畸形、变色等不正常的感观表现,
药害chemicaldamage
由于施用药物对佛焰苞、肉穗花序、花掌等部位造成的污染或伤害,形成药斑或穿孔。3.4
冷害chillinginjury
由于低温对佛焰苞、肉穗化序、花掌等部位造成的伤害.使受害部位变为褐色3.5
佛焰苞spathe
指枚整个包住肉穗花序的具鞘大苞片。3.6
肉穗花序
spadix
种由许多无柄的小花,排列在一个无限伸长的、肥厚的主轴上的肉质穗状花序,一般与一个佛焰苞结合在起
花荸scape
由基部抽生出来无叶、无节的花茎,或尤叶的总花梗1
NY/T876-2004
4要求
红堂切花产品分为级,级、级“个级别.各级别的质量指标应符合表1的规定表1红掌切花分级指标
整体感
佛焰苞
肉穗花序
采收时期
品种纯正,整体感极好,无缺陷佛焰包片形人,完整,颜色鲜亮,光清,无杂色斑点
包片横径:12cm)
肉穗花序鲜亮完好
挺直,坚实有韧性,粗壮,租细均匀长度:≥40cm
品种纯正,整体感好.基本无缺
佛焰苞片形较大、完整,颜色鲜亮,无杂色斑点
苞片横径:10cml
肉穗花序鲜亮完好
挺直、坚实有韧性,粗细较均匀长度:30cm
佛焰苞色彩鲜艳,花草充分硬化,肉穗花序成熟度达到2/3-3/45试验方法
5.1切花品种
品种纯正,整体感较好,有轻微缺陷
佛焰苞片形小、较完整,苞片基本无杂色斑点
苞片横径:7cm
肉穗花序鲜亮较完好
略有弯曲,较细弱,粗细不均
长度:=25cm
根据品种特性(参见附录A),采用山测和手触摸方法鉴别切花品种的纯正度。5.2切花整体感
用目测和感官评定切花的完整性、均衡性、新鲜度、清洁度和成熟度。5.3缺陷
用口测法检验花「是否有病虫害、药害、冷害和挤压、折损、摩擦、水伤等机械伤害以及畸形、变色等
5.4佛焰苞
用月测法评定佛焰苞的形态、颜色、光洁度和完整性,用直尺(精度为土0.1cm)测量苞片横径,单位cm
5.5肉穗花序
用日测法评定肉穗花序的完整性和鲜亮度5.6花掌
用日测法评定花掌的坚韧性、粗细及其均勾程度,用直尺(精度为土0.1cm)测量花营长度,单位cm
5.7采收时期
用口测法评定切花是否达到采收标准6检验规则
6.1组批
同一产地、同一批量同一等级的产品作为一个检验批次6.2抽样方法
样本应从提交的检测批中随机抽取,单位产品以支计:对成批的切花产品进行检测时,其检测样术数按表2
批最范围
500以下
501-1200
1201-[0000
10 001 --150 000
150000以上
表2抽样表
样本大小
NY/T876-2004
单位为支
累计样本大小
6.3交收检验
每批产品交收前,生产单位都应进行交收检验。交收检验内容包括感官、包装和标志,检验合格并附合格证方可交收。
6.4判定规则和复验规则
6.4.1判定规则
6.4.1.1容许度
同一批同级别的切花中,允许有4%的容许度,但必须达到下一级品的标准,超过此范围,则判为下一级品,二级品超过此范围,则判为不合格品。6.4.1.2判定
整体感、佛焰苞、肉穗花序、花掌4项指标均达一级标准的定为·级品;若其中一项符合二级品标准,定为二级品若其中一项符合二级标准,定为三级品;低于二级品标准的,定为不合格产品。6.4.2复验规则
当贸易双方对检验结果有异议时,应加倍抽样复验一次,以复验结果为最终结果。包装、标志、标签、运输和储藏7
7.1包装
7.1.1包装容器
采用小纸盒和人纸箱双层包装,其中:小纸盒规格可为长×宽×高=97.5cm×21.0cm×6.5cm;大纸箱规格可为长×宽×高=100cm×45cm×35cm:7.1.2包装方法bZxz.net
先将切花单支插人带有插孔的纸板中,花朵朝上,每支花互不重登,再将插满花的纸板水平放人小纸盒(花掌平放人小纸盒内).最后将小纸盒叠放人大纸箱,10盒/箱。不同级别切花装盒的数量不同,-级品:20支/箱:二级品:22支/箱:级品:30支/箱7.2标志
按G3191的规定执行,主要采用向上、怕晒、怕雨、温度极限4种图示标志。7.3标签
必须注明切花种类、品种名称、执行标准编号、花色、质量等级、装箱容量、化枝数量、生产单位名称、3
VY/T876—2004
产地、采收时间
7.4运输
温度要求在15~28.空气相对湿度保持在85%95%:近距离运输或运输时间不超过24h的切花,可以采用湿运,即将每支切花的茎基用湿棉球包扎或直接插入盛有清水或保鲜剂的塑料容器中;远距离运输可以采用聚乙烯薄膜保湿包装7.5
最适储藏温度为18℃~20℃,空气相对湿度要求85%~95%。短期储藏(1d~7d)可采用湿藏方式,即把切花插入清水或保鲜剂中存放;需要较长时间储藏时(1周一4周),采用干藏方式,即把切花紧密包装在箱子、纤维圆筒、聚乙烯薄膜中,以防水分丧失4
附录A
(资料性附录)
红掌切花品种特性
NY/T876—2004
红掌为多年生常绿草本植物。植株高达100cm左右。根略肉质,茎极短。叶基生,具长柄,单生,长圆状心形或卵形,叶面具光泽,花等自叶柄抽出;佛焰苞直立开展,蜡质,正圆状卵圆形,长10cm~15cm.色彩多样;肉穗花序无柄,圆柱形,直立,先端黄色,下部白色5
小提示:此标准内容仅展示完整标准里的部分截取内容,若需要完整标准请到上方自行免费下载完整标准文档。
标准图片预览:





- 其它标准
- 上一篇: NY/T 894-2004 绿色食品荞麦
- 下一篇: NY/T 873-2004 菠萝汁
- 热门标准
- 农业行业标准(NY)
- NY/T1561-2007 秸秆燃气灶
- NY/T3102-2017 枇杷贮藏技术规范
- NY∕T3212-2018 拖拉机和联合收割机登记证书
- NY/T5357-2007 无公害食品 海洋水产品捕捞生产管理规范
- NY/T2444-2013 菠萝叶纤维
- NY/T1153.3-2013 农药登记用白蚁防治剂药效试验方法及评价 第3部分农药土壤处理预防白蚁
- NY2188-2012 联合收割机号牌座设置技术要求
- NY/T2493-2013 植物新品种特异性、一致性和稳定性测试指南 荞麦
- NY/T2422-2013 植物新品种特异性、一致性和稳定性测试指南 茶树
- NY/T2446-2013 热带作物品种区域试验技术规程 木薯
- NY/T2494-2013 植物新品种特异性、一致性和稳定性测试指南 紫苏
- NY/T2520-2013 植物新品种特异性、一致性和稳定性测试指南 树莓
- NY/T3051-2016 生乳安全指标监测前样品处理规范
- NY/T2484-2013 植物新品种特异性 一致性和稳定性测试指南 无芒雀麦
- NY/T2360-2013 十字花科小菜蛾抗药性监测技术规程
- 行业新闻
请牢记:“bzxz.net”即是“标准下载”四个汉字汉语拼音首字母与国际顶级域名“.net”的组合。 ©2025 标准下载网 www.bzxz.net 本站邮件:bzxznet@163.com
网站备案号:湘ICP备2025141790号-2
网站备案号:湘ICP备2025141790号-2