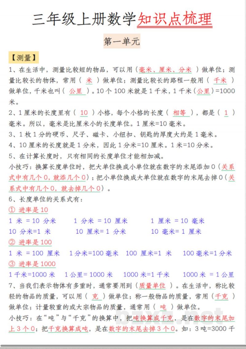
【测量】1、在生活中,测量比较短的物品,可以用(毫米、厘米、分米)做单位;测量比较长的物体,常用(米)做单位;测量比较长的路程一般用(千米)做单位,千米也叫(公里)。10个100米就是1千米,1千米(公里)=1000 米。
2、1厘米的长度里有(10)小格,每个小格的长度(相等),都是(1)毫米。所以,毫米是比厘米小的长度单位。1厘米=10毫米。3、1枚1分的硬币、尺子、磁卡、小纽扣、钥匙的厚度大约是1毫米。4、10厘米的长度就是1分米,因此1分米=10厘米。1米=10分米。5、在计算长度时,只有相同的长度单位才能相加减。小技巧:换算长度单位时,把大单位换成小单位就在数字的末尾添加0(关系 式中有几个0,就添几个0);把小单位换成大单位就在数学的未尾去掉0(关系式中有几个0,就去掉几个0)。6、长度单位的关系式有:
① 进率是 101 米 = 10 分米 10 分米=1 米
②进率是1001分米=10厘米10 厘米= 1 分米
1厘米=10毫米10 毫米= 1 厘米1米 =100厘米1分米=100毫米100厘米=1米100毫米=1分米③进率是1000
1000米=1公里1千米=1000米1公里=1000米1000米=1千米7、当我们表示物体有多重时,通常要用到(质量单位)。在生活中,称比较轻的物品的质量,可以用(克)做单位;称一般物品的质量,常用(千克做单位;计量较重的或大宗物品的质量,通常用(吨)做单位。小技巧:在“吨”与“于克”的换算中,把吨换算成千克,是在数字的末尾加上3个0;把千克换算成吨,是在数字的末尾去掉3个0。如:3吨=3000干克
5000千克=5吨7、(相邻)质量单位进率是1000。1吨 = 1000千克
1000千克 =1 吨1千克=1000克1000克=1千克第二单元
【万以内的加法和减法(二)】1、笔算加、减法要注意:
(1)相同数位要对齐;(2)从个位算起;
(3)哪一位上的数相加满十,就向前一位进1;哪一位上的数不够减,就从前一位退 1作十再减。
2、估算的方法:结合实际,把题目中的数分别看作与它接近的整百或整十的数,再通过口算确定它们的得数范围。
3、加、减法验算的方法:(1)加法的验算:
①交换加数的位置再加一遍,看看两次相加的和是不是相同;②用“和”减去“其中一个加数”,看看结果是不是等于“另一个加数”。(2)减法的验算:
①用“被减数”减去“差”,看看结果是不是等于“减数”;②用“差”加“减数”,看看结果是不是等于“被减数”。方法点拨
1、万以内数的加法和减法的计算法则与百以内数的加法和减法的计算法则一样。
2、如何又对又快地笔算万以内的数的加法和减法?(1)注意格式要书写正确,相同数位要对齐;(2)哪一位上的数相加满十,就向前一位进1,要记得加上进1;
(3)哪一位上的数不够减,就向前一位借1,要记得前一位上的数被借了1后,要比原来的数少1:(4)当被减数中间有0,要记住“0上一点记作9”。如:700-459=241
700-459241个位上算10减9,十位上算9减5。
小提示:上面此文档内容仅展示完整文档里的部分内容, 若需要下载完整文档请 点击免费下载完整文档 。




