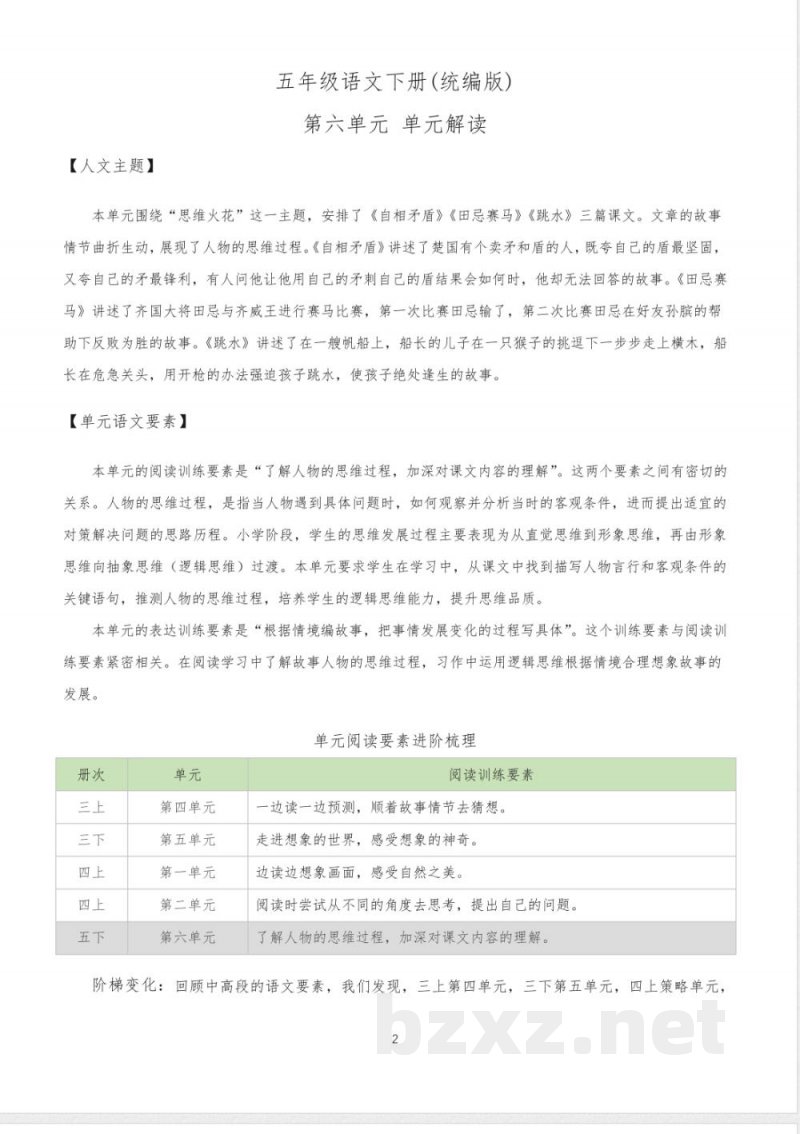
本单元的阅读训练要素是“了解人物的思维过程,加深对课文内容的理解”。在阅读学习中,学生通过分析人物的言行和当时的客观条件,推测人物的思维过程,从而加深对课文内容的理解。
五年级语文下册(统编版)第六单元围绕“思维火花”这一主题,安排了《自相矛盾》《田忌赛马》《跳水》三篇课文。三篇文章故事情节生动曲折,集中展现了人物在特定情境下的思维过程。
《自相矛盾》讲述了楚国一个卖矛和盾的人,既夸自己的盾最坚固,又夸自己的矛最锋利,当被问到用自己的矛刺自己的盾会怎样时,却无法回答的故事。
《田忌赛马》讲述了齐国大将田忌与齐威王赛马,第一次比赛失败,后来在好友孙膑的帮助下,通过调整策略,最终反败为胜的故事。
《跳水》讲述了一艘帆船上,船长的儿子在猴子的挑逗下走上横木,陷入危险境地,船长在危急关头果断开枪,迫使孩子跳水,从而使孩子转危为安的故事。
人物的思维过程,是指在遇到问题时,对客观条件进行观察和分析,并提出恰当对策的思考过程。本单元要求学生在学习中抓住描写人物言行和环境的关键语句,推测人物的思维过程,培养逻辑思维能力,提升思维品质。
在习作训练中,学生运用阅读中学到的思维方法,根据情境合理想象故事的发展,把事情的变化过程写具体。想象类作文在统编版教材中贯穿多个年级,难度逐步提升,体现了从关注故事情节到注重结构与表达的过渡。
小提示:上面此文档内容仅展示完整文档里的部分内容, 若需要下载完整文档请 点击免费下载完整文档 。



