- 您的位置:
- 标准下载网 >>
- 标准分类 >>
- 水产行业标准(SC) >>
- SC/T 3209-1989 淡菜
标准号:
SC/T 3209-1989
标准名称:
淡菜
标准类别:
水产行业标准(SC)
标准状态:
已作废-
发布日期:
2001-09-27 -
实施日期:
2001-11-01 出版语种:
简体中文下载格式:
.rar.pdf下载大小:
178.24 KB
中标分类号:
食品>>食品加工与制品>>X20水产品加工与制品

部分标准内容:
SC/T3209-1989
中华人民共和国国家标准
SC/T3209-1989
Dryboiled mussels
1主题内容与适用范围
本标准规定了淡菜的规格、技术要求、试验方法、检验规则以及标志、包装、运输和贮存要求
本标准适用于以新鲜的紫贻贝(MytilusedulisLinne)、厚壳贻贝(Mvti-luscoruscusGould)、重贻贝(MytilusgrayanusDunker)为原料,经清洗、蒸煮、取肉(漂洗)、干燥等工序制成的熟贻贝淡干品。引用标准
食品中汞允许量标准
GB2762
粮食蔬菜等食品中六六六、滴滴沸残留量标准GB2763
GB5009.3食品中不分的测定方法GB2828逐批检查计数抽样程序及抽样表(适用于连续批的检查)GB2828
逐批检查计数抽样程序及抽样表(适用于连续批的检查)GB5009.3
食品中水分的测定方法
GB5009.17
“食品中汞的测定方法
GB5009.19
食品中六六六、滴滴递残留量的测定方法GB5009.44
肉与肉制品卫生标准的分析方法GB7718食品标签通用标准
3产品规格
产品规格见表1。
≤240
4技术要求
4.1产品规格要求
241~500
产品规格应符合表1要求。
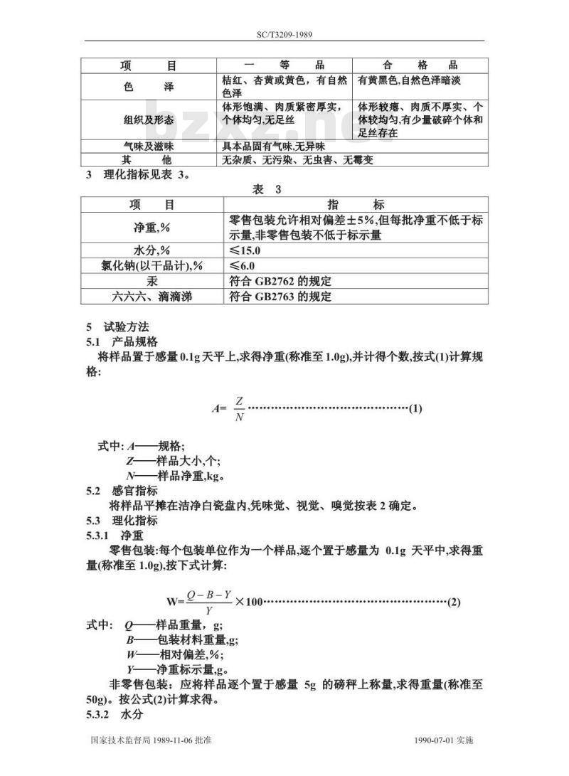
感官指标见表2。
国家技术监督局1989-11-06批准三
501~800
个/kg
801~14000
1990-07-01实施
组织及形态
气味及滋味
理化指标见表3。
净重,%
水分,%
氯化钠(以干品计),%
六六六、滴滴递
5试验方法
5.1产品规格
SC/T3209-1989
桔红、杏黄或黄色,有自然
体形饱满、肉质紧密厚实,
个体均匀,无足丝
具本品固有气味,无异味
合格品
有黄黑色,自然色泽暗淡
体形较疼、肉质不厚实、个
体较均匀,有少量破碎个体和
足丝存在
无杂质、无污染、无虫害、无霉变表3
零售包装允许相对偏差土5%,但每批净重不低于标示量,非零售包装不低于标示量≤15.0
符合GB2762的规定
符合GB2763的规定
将样品置于感量0.1g天平上,求得净重(称准至1.0g),并计得个数,按式(1)计算规格:
式中A——规格;
Z——样品大小,个;
N—样品净重,kg。
感官指标
将样品平摊在洁净白瓷盘内,凭味觉、视觉、嗅觉按表2确定。5.3理化指标
5.3.1净重wwW.bzxz.Net
零售包装:每个包装单位作为一个样品,逐个置于感量为0.1g天平中,求得重量(称准至1.0g),按下式计算:
W-Q-B-y
式中:0
样品重量,g;
包装材料重量,g;
一相对偏差,%;
净重标示量,g。
非零售包装:应将样品逐个置于感量5g的磅秤上称量,求得重量(称准至50g)。按公式(2)计算求得。
5.3.2水分
国家技术监督局1989-11-06批准1990-07-01实施
SC/T3209-1989
将样品切碎成不大于2.5mm的颗粒状,按GB5009.3规定执行。试验结果的重复性及结果的表示方法:水分平行试验的相对偏差不得大于3%,超过3%时重新测定,结果以算术平均值表示。
5.3.3氯化钠
将样品切碎成2.5mm以下颗粒状,混匀,然后按GB5009.44规定12.2条进行,样品处理采用其中的灰化浸出法。5.3.4汞
按GB5009.17规定执行。
5.3.5六六六、滴滴沸
按GB5009.19规定执行。
6检验规则
6.1出厂检验
6.1.1出厂检验由生产单位质量检查部门或委托正式检验机构进行。6.1.2出厂产品必须进行出厂检验。6.1.3检验项目及内容见表4。
感官指标
理化指标
等的划分
色泽、组织及形态、气味及滋味、霉变、杂质、虫害、污染净重、水分
6.1.4产品组批的确定
产品以每天相同生产条件下生产的同等级定量包装的总产量作为一批。如产量少于100kg,可将相同生产条件下数天的产量合并为一批。6.1.5抽样方法
样品应从检查批中随机抽取。
6.1.6检查水平和抽样方案的规定检查水平和抽样方案按GB2828规定执行。6.1.6.1
检查中以每千克单位产品不合格数表示批的质量。检查水平和抽样方案(见表 5)。
检查内容
霉变、污染、异味
规格、气味及滋味、
杂质、虫害
组织及形态、色泽
不合格分类
致命不合格
重不合格
轻不合格
6.1.7检验方法按第5章进行。
6.1.8批合格与不合格的判定
合格质量
水平(AQL)
检查水平
一般水平Ⅱ
抽样方法
样品的水分含量、净重应达到表3要求,其他项目检查结果小于或等于本标准规定的AQL值和检查水平所对应的合格判定数(AC)时,则应判定该产品为合格批,否则即判定为不合格批。6.1.9批合格与不合格的处理
6.1.9.1批合格品,由质检部门出具合格证明方能入库。国家技术监督局1989-11-06批准1990-07-01实施
6.1.9.2批不合格的处理
SC/T3209-1989
a.对由于致命不合格而判为不合格的产品,应销毁。对严重的延续性生产不合格产品应停止生产。
b.对由于重不合格或水分含量、净重不符合要求而判为不合格的产品,应返回重新加工后再提交重新100%重不合格检查,若3次出现重不合格现象应停正生产。
c.对由于轻不合格而判为不合格的产品,应返回重新加工后再提交重新抽样检查,直至达到合格质量水平。6.2型式检验
6.2.1型式检验由生产单位质量检验部门或委托正式检测机构进行。6.2.2具备下列情况之一时,需要进行型式检验。a.长期停产,恢复生产后稳定生产一个月时;改变产品的主要工艺,可能影响产品质量时;b.
原料产地(海区)有变化时;
d.国家质量监督机构提出型式检验时。6.2.3检验项目
第4章中规定的所有项目。
6.2.4产品组批的确定
产品应以相同海区条件下,同一生产工艺生产的定量包装的总产量为一批。6.2.5样品抽取
样品应在出厂检验合格品中随意抽取,取样量不少于500g。6.2.6检验方法
按第5章进行。
6.2.7批合格与不合格的判断
氯化钠含量符合表3要求时,可判为合格批,否则为不合格批。6.2.8批合格与不合格的处理
6.2.8.1对批合格品,由质检部门出具合格证明方能入库。6.2.8.2对批不合格的处理
氯化钠含量不合格的产品应按不合格产品降价处理,但仍可食用。7标志、包装、运输、贮存
7.1标志
零售包装按GB7718规定。
非零售包装应有下列清晰可见标志:a.产品名称;
b.厂名;
批号;
生产日期;
保质日期;
质量等级;
产品标准代号;
h.净重;
贮运要求。
7.2包装
国家技术监督局1989-11-06批准1990-07-01实施
7.2.1产品入库均应包装。
7.2.2包装形式
SC/T3209-1989
零售包装可盒装、袋装或桶装,封口严密。非零售包装可箱装、袋装或桶装应有内外两层包装并封口严密。7.2.3包装材料
包装材料必须符合中华人民共和国食品包装材料卫生标准的有关规定。7.2.4包装内应随带产品合格证
7.3运输
7.3.1运输条件
运输时应有遮篷、通风、防止高温、潮湿。7.3.2运输中装、卸、运,不准和有毒物品混于一起。7.4贮存
7.4.1贮存不准和有毒、易腐物品堆放一起。7.4.2贮存场所为仓库,并具有干燥、通风条件。附加说明:
本标准由中华人民共和国农业部提出。本标准由中国水产科学研究院黄海水产研究所归口。本标准由大连市水产局、大连市卫生防疫站、大连市长海县水产局负责起草。
本标准起草人:票国庆、隋玉霖、李连舫。国家技术监督局1989-11-06批准1990-07-01实施
小提示:此标准内容仅展示完整标准里的部分截取内容,若需要完整标准请到上方自行免费下载完整标准文档。
中华人民共和国国家标准
SC/T3209-1989
Dryboiled mussels
1主题内容与适用范围
本标准规定了淡菜的规格、技术要求、试验方法、检验规则以及标志、包装、运输和贮存要求
本标准适用于以新鲜的紫贻贝(MytilusedulisLinne)、厚壳贻贝(Mvti-luscoruscusGould)、重贻贝(MytilusgrayanusDunker)为原料,经清洗、蒸煮、取肉(漂洗)、干燥等工序制成的熟贻贝淡干品。引用标准
食品中汞允许量标准
GB2762
粮食蔬菜等食品中六六六、滴滴沸残留量标准GB2763
GB5009.3食品中不分的测定方法GB2828逐批检查计数抽样程序及抽样表(适用于连续批的检查)GB2828
逐批检查计数抽样程序及抽样表(适用于连续批的检查)GB5009.3
食品中水分的测定方法
GB5009.17
“食品中汞的测定方法
GB5009.19
食品中六六六、滴滴递残留量的测定方法GB5009.44
肉与肉制品卫生标准的分析方法GB7718食品标签通用标准
3产品规格
产品规格见表1。
≤240
4技术要求
4.1产品规格要求
241~500
产品规格应符合表1要求。
感官指标见表2。
国家技术监督局1989-11-06批准三
501~800
个/kg
801~14000
1990-07-01实施
组织及形态
气味及滋味
理化指标见表3。
净重,%
水分,%
氯化钠(以干品计),%
六六六、滴滴递
5试验方法
5.1产品规格
SC/T3209-1989
桔红、杏黄或黄色,有自然
体形饱满、肉质紧密厚实,
个体均匀,无足丝
具本品固有气味,无异味
合格品
有黄黑色,自然色泽暗淡
体形较疼、肉质不厚实、个
体较均匀,有少量破碎个体和
足丝存在
无杂质、无污染、无虫害、无霉变表3
零售包装允许相对偏差土5%,但每批净重不低于标示量,非零售包装不低于标示量≤15.0
符合GB2762的规定
符合GB2763的规定
将样品置于感量0.1g天平上,求得净重(称准至1.0g),并计得个数,按式(1)计算规格:
式中A——规格;
Z——样品大小,个;
N—样品净重,kg。
感官指标
将样品平摊在洁净白瓷盘内,凭味觉、视觉、嗅觉按表2确定。5.3理化指标
5.3.1净重wwW.bzxz.Net
零售包装:每个包装单位作为一个样品,逐个置于感量为0.1g天平中,求得重量(称准至1.0g),按下式计算:
W-Q-B-y
式中:0
样品重量,g;
包装材料重量,g;
一相对偏差,%;
净重标示量,g。
非零售包装:应将样品逐个置于感量5g的磅秤上称量,求得重量(称准至50g)。按公式(2)计算求得。
5.3.2水分
国家技术监督局1989-11-06批准1990-07-01实施
SC/T3209-1989
将样品切碎成不大于2.5mm的颗粒状,按GB5009.3规定执行。试验结果的重复性及结果的表示方法:水分平行试验的相对偏差不得大于3%,超过3%时重新测定,结果以算术平均值表示。
5.3.3氯化钠
将样品切碎成2.5mm以下颗粒状,混匀,然后按GB5009.44规定12.2条进行,样品处理采用其中的灰化浸出法。5.3.4汞
按GB5009.17规定执行。
5.3.5六六六、滴滴沸
按GB5009.19规定执行。
6检验规则
6.1出厂检验
6.1.1出厂检验由生产单位质量检查部门或委托正式检验机构进行。6.1.2出厂产品必须进行出厂检验。6.1.3检验项目及内容见表4。
感官指标
理化指标
等的划分
色泽、组织及形态、气味及滋味、霉变、杂质、虫害、污染净重、水分
6.1.4产品组批的确定
产品以每天相同生产条件下生产的同等级定量包装的总产量作为一批。如产量少于100kg,可将相同生产条件下数天的产量合并为一批。6.1.5抽样方法
样品应从检查批中随机抽取。
6.1.6检查水平和抽样方案的规定检查水平和抽样方案按GB2828规定执行。6.1.6.1
检查中以每千克单位产品不合格数表示批的质量。检查水平和抽样方案(见表 5)。
检查内容
霉变、污染、异味
规格、气味及滋味、
杂质、虫害
组织及形态、色泽
不合格分类
致命不合格
重不合格
轻不合格
6.1.7检验方法按第5章进行。
6.1.8批合格与不合格的判定
合格质量
水平(AQL)
检查水平
一般水平Ⅱ
抽样方法
样品的水分含量、净重应达到表3要求,其他项目检查结果小于或等于本标准规定的AQL值和检查水平所对应的合格判定数(AC)时,则应判定该产品为合格批,否则即判定为不合格批。6.1.9批合格与不合格的处理
6.1.9.1批合格品,由质检部门出具合格证明方能入库。国家技术监督局1989-11-06批准1990-07-01实施
6.1.9.2批不合格的处理
SC/T3209-1989
a.对由于致命不合格而判为不合格的产品,应销毁。对严重的延续性生产不合格产品应停止生产。
b.对由于重不合格或水分含量、净重不符合要求而判为不合格的产品,应返回重新加工后再提交重新100%重不合格检查,若3次出现重不合格现象应停正生产。
c.对由于轻不合格而判为不合格的产品,应返回重新加工后再提交重新抽样检查,直至达到合格质量水平。6.2型式检验
6.2.1型式检验由生产单位质量检验部门或委托正式检测机构进行。6.2.2具备下列情况之一时,需要进行型式检验。a.长期停产,恢复生产后稳定生产一个月时;改变产品的主要工艺,可能影响产品质量时;b.
原料产地(海区)有变化时;
d.国家质量监督机构提出型式检验时。6.2.3检验项目
第4章中规定的所有项目。
6.2.4产品组批的确定
产品应以相同海区条件下,同一生产工艺生产的定量包装的总产量为一批。6.2.5样品抽取
样品应在出厂检验合格品中随意抽取,取样量不少于500g。6.2.6检验方法
按第5章进行。
6.2.7批合格与不合格的判断
氯化钠含量符合表3要求时,可判为合格批,否则为不合格批。6.2.8批合格与不合格的处理
6.2.8.1对批合格品,由质检部门出具合格证明方能入库。6.2.8.2对批不合格的处理
氯化钠含量不合格的产品应按不合格产品降价处理,但仍可食用。7标志、包装、运输、贮存
7.1标志
零售包装按GB7718规定。
非零售包装应有下列清晰可见标志:a.产品名称;
b.厂名;
批号;
生产日期;
保质日期;
质量等级;
产品标准代号;
h.净重;
贮运要求。
7.2包装
国家技术监督局1989-11-06批准1990-07-01实施
7.2.1产品入库均应包装。
7.2.2包装形式
SC/T3209-1989
零售包装可盒装、袋装或桶装,封口严密。非零售包装可箱装、袋装或桶装应有内外两层包装并封口严密。7.2.3包装材料
包装材料必须符合中华人民共和国食品包装材料卫生标准的有关规定。7.2.4包装内应随带产品合格证
7.3运输
7.3.1运输条件
运输时应有遮篷、通风、防止高温、潮湿。7.3.2运输中装、卸、运,不准和有毒物品混于一起。7.4贮存
7.4.1贮存不准和有毒、易腐物品堆放一起。7.4.2贮存场所为仓库,并具有干燥、通风条件。附加说明:
本标准由中华人民共和国农业部提出。本标准由中国水产科学研究院黄海水产研究所归口。本标准由大连市水产局、大连市卫生防疫站、大连市长海县水产局负责起草。
本标准起草人:票国庆、隋玉霖、李连舫。国家技术监督局1989-11-06批准1990-07-01实施
小提示:此标准内容仅展示完整标准里的部分截取内容,若需要完整标准请到上方自行免费下载完整标准文档。

标准图片预览:





- 其它标准
- 热门标准
- 水产行业标准(SC)
- SC/T3602-2002 虾酱
- SC/T3215-2007 盐渍海参
- SC/T6021-2002 水力挖搪机组
- SC/T9101-2007 淡水池塘养殖水排放要求
- SC/T7202.1-2007 斑节对虾杆状病毒病诊断规程 第1部分:压片显微镜检查法
- SC/T3048-2014 鱼类鲜度指标K值的测定 高效液相色谱法
- SC/T3025-2006 水产品中甲醛的测定
- SC/T1030.1-1999 虹鳟养殖技术规范 亲鱼
- SC/T7016.2-2012 鱼类细胞系 第2部分草鱼肾细胞系(CIK)
- SC/T5701-2014 金鱼分级 狮头
- SC/T9422-2015 水生生物增殖放流技术规范 鲆鲽类
- SC/T3309-2016 调味烤酥鱼
- SC1062-2003 松浦银鲫
- SC/T8061-2001 玻璃钢渔船船体制图
- SC5011-1988 三股锦纶复丝绳索
- 行业新闻
请牢记:“bzxz.net”即是“标准下载”四个汉字汉语拼音首字母与国际顶级域名“.net”的组合。 ©2009 标准下载网 www.bzxz.net 本站邮件:bzxznet@163.com
网站备案号:湘ICP备2023016450号-1
网站备案号:湘ICP备2023016450号-1