- 您的位置:
- 标准下载网 >>
- 标准分类 >>
- 水产行业标准(SC) >>
- SC/T 3601-1988 蚝油
标准号:
SC/T 3601-1988
标准名称:
蚝油
标准类别:
水产行业标准(SC)
标准状态:
已作废-
发布日期:
1988-11-01 -
实施日期:
1989-04-01 出版语种:
简体中文下载格式:
.rar.pdf下载大小:
131.11 KB
部分标准内容:
SC/T3601—1988
主题内容与适用范围
中华人民共和国专业标准
Oystersauce
SC/T3601—1988
本标准规定了蚝油产品的感官、理化、微生物指标、原辅材料、检验规则、标志、包装、运输和贮存。
本标准适用于以鲜蚝(牡蛎)蒸煮提炼之蚝汁为主要原料配制而成的蚝油。引用标准
GB317白砂糖
GB5461食用盐
GB131~134
食品中蛋白质的测定方法
GB5009.12
GB5009.17
GB5009.29
GB5009.39
GB5009.44
食品中铅的测定方法
食品中总汞的测定方法
食品中山梨酸、苯甲酸的测定方法酱油卫生标准的分析方法
肉与肉制品卫生标准的分析方法GB7718食品标签通用标准
技术要求
感官指标见表1:
滋味及气味
3.2理化指标见表2:
棕褐色至红褐色,鲜亮有光泽
具有鲜蚝汁应有的滋味,无异味粘稠适中,细滑均匀,不分层,无沉淀不允许存在
每瓶(罐)净重允差为标示净重的土3%食盐(以氯化钠计),g/100mL
总酸(以乳酸计),g/100mL
氨基氮,g/100mL
全氮,%
挥发性盐基氮,mg/100g
铅,mg/kg
汞,mg/kg
苯甲酸或山梨酸,%
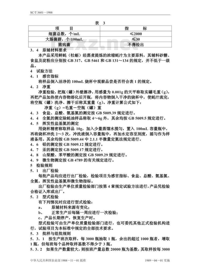
3.3微生物指标见表3:
中华人民共和国农业部1988-11-01批准8~14
1989-—04—01实施
SC/T3601—1988
细菌总数,个/mL
大肠菌群,个/100ml
致病菌
3.4原辅材料要求
≤2000
不得检出
本产品采用鲜蚝(牡蛎)经蒸煮提炼的浓缩蚝汁为主要原料,其辅料砂糖、食盐及淀粉应分别按GB317、GB5461和GB131~134的规定,并不低于一级品。
4试验方法
4.1感官指标
将样品倒入洁净的100mL烧杯中观察品尝是否符合表1的规定。4.2净重
净重检验,把瓶(罐)外壁擦净,用感量为0.001g的天平称取实罐毛重(g),再把产品加热使内容物溶化后开瓶,将内容物倒入干净的烧杯中,使蚝汁流完,将空瓶(罐)洗净、擦干后称其重量(g)。净重计算公式如下:净重(g)=毛重一空瓶(罐)重4.3食盐、总酸、氨基氮的测定按GB5009.39规定进行。4.4全氮的测定除蚝油样品称取4~6g外,其余均按GB5009.5规定进行。4.5挥发性盐基氮的测定
用烧杯精密称取样品10g,加入少量蒸馏水搅匀,置入100mL容量瓶中,再将烧杯冲洗2~3次,冲洗液倒入容量瓶中,再加水定容至刻度,摇匀作为样液备用。其余均按GB5009.44中2.1.1半微量定氮法规定进行。4.6铅的测定按GB5009.12规定进行。4.7汞的测定按GB5009.17规定进行。4.8山梨酸、苯甲酸的测定按GB5009.29规定进行。4.9微生物测定按GB4789的有关规定进行。5检验规则
5.1出厂检验
每批产品均应进行出厂检验,检验项目为感官指标、食盐、总酸、氨基氮、全氮、挥发性盐基氮和微生物指标。出厂检验由生产单位质量检验部门按第4章规定试验方法进行,产品凭检验合格证入库或出厂。
5.2型式检验
有下列情况时应进行型式检验:a、
原辅材料来源有变化:
正常生产后每隔一周应进行一次检验;C、产品长期停产,恢复生产时。型式检验可由生产单位质量检验部门进行,也可委托其他正式检验机构进行,试验项目为本标准中规定的全部技术要求。5.3批样与组批规则
5.3.1按生产班次取样,每3000瓶抽取1瓶,余出的超过1000瓶者,增取1瓶,但每班每个品种取样基数不得少于3瓶。5.3.2如果生产数量较大,则按班产量总数20000瓶为基数,其取样按每3000中华人民共和国农业部1988-11-01批准1989-04-01实施
SC/T3601—1988
瓶抽取1瓶,超过20000瓶的部分,其取样数可按每10000瓶抽取1瓶,余出的超过1000瓶者,增加1瓶。
5.3.3个别产品生产量过小,同品种、同规格者可合并班取样,若并班总数不超过5000瓶时,每生产班次取样不少于1瓶,并班后取样基数不少于3瓶。5.3.4按配料锅取样,每锅随机取样一瓶,但每批每个品种不得少于3瓶。5.3。5所取的样品应贴上标签,标明产品名称、生产日期、装量和产品保存期等。
5.3.6在同一批号中,抽取的样品一式二份,一份封存备查。5.3.7样品抽取后应立即检验,如不能立即检验,样品应妥善封存。5.4复验规则
检验结果有一项不符合技术要求时,可加倍重新抽样复验,复验以一次为限。对有严重污染或发现有病源菌者不得复验。复验结果均符合技术要求时作合格论。
6标志、包装、运输、贮存
6。1每批包装好的成品,应附有质量检验合格证书,内容包括生产厂名称、产品名称、配料表、批号、生产日期、产品保存期、产品净重、件数、注册商标及产品质量符合标准和证明。产品标志应符合GB7718的规定。6。2包装产品的瓶(罐)必须消毒、清洁、完整、封口良好,瓶(罐)外商标粘贴整齐,玻璃瓶应用瓦楞纸隔开,箱外用打包带捆二道。6.3运输中应防止日晒雨淋,不能与有毒物质混装,运输工具应保持清洁卫生,装卸时应小心轻放。
6。4产品应存放在干燥、环境清洁的仓库,保持包装完整,严禁与有毒物品共贮。
6.5产品保质期为一年。
附加说明:
本标准由农业部水产局提出。此内容来自标准下载网
本标准由中国水产科学研究院黄海水产研究所归口。本标准由深圳市南头罐头厂起草。本标准主要起草人:苏昌汉、陈良尧、梁东顺。中华人民共和国农业部1988-11-01批准1989—04-01实施
小提示:此标准内容仅展示完整标准里的部分截取内容,若需要完整标准请到上方自行免费下载完整标准文档。
主题内容与适用范围
中华人民共和国专业标准
Oystersauce
SC/T3601—1988
本标准规定了蚝油产品的感官、理化、微生物指标、原辅材料、检验规则、标志、包装、运输和贮存。
本标准适用于以鲜蚝(牡蛎)蒸煮提炼之蚝汁为主要原料配制而成的蚝油。引用标准
GB317白砂糖
GB5461食用盐
GB131~134
食品中蛋白质的测定方法
GB5009.12
GB5009.17
GB5009.29
GB5009.39
GB5009.44
食品中铅的测定方法
食品中总汞的测定方法
食品中山梨酸、苯甲酸的测定方法酱油卫生标准的分析方法
肉与肉制品卫生标准的分析方法GB7718食品标签通用标准
技术要求
感官指标见表1:
滋味及气味
3.2理化指标见表2:
棕褐色至红褐色,鲜亮有光泽
具有鲜蚝汁应有的滋味,无异味粘稠适中,细滑均匀,不分层,无沉淀不允许存在
每瓶(罐)净重允差为标示净重的土3%食盐(以氯化钠计),g/100mL
总酸(以乳酸计),g/100mL
氨基氮,g/100mL
全氮,%
挥发性盐基氮,mg/100g
铅,mg/kg
汞,mg/kg
苯甲酸或山梨酸,%
3.3微生物指标见表3:
中华人民共和国农业部1988-11-01批准8~14
1989-—04—01实施
SC/T3601—1988
细菌总数,个/mL
大肠菌群,个/100ml
致病菌
3.4原辅材料要求
≤2000
不得检出
本产品采用鲜蚝(牡蛎)经蒸煮提炼的浓缩蚝汁为主要原料,其辅料砂糖、食盐及淀粉应分别按GB317、GB5461和GB131~134的规定,并不低于一级品。
4试验方法
4.1感官指标
将样品倒入洁净的100mL烧杯中观察品尝是否符合表1的规定。4.2净重
净重检验,把瓶(罐)外壁擦净,用感量为0.001g的天平称取实罐毛重(g),再把产品加热使内容物溶化后开瓶,将内容物倒入干净的烧杯中,使蚝汁流完,将空瓶(罐)洗净、擦干后称其重量(g)。净重计算公式如下:净重(g)=毛重一空瓶(罐)重4.3食盐、总酸、氨基氮的测定按GB5009.39规定进行。4.4全氮的测定除蚝油样品称取4~6g外,其余均按GB5009.5规定进行。4.5挥发性盐基氮的测定
用烧杯精密称取样品10g,加入少量蒸馏水搅匀,置入100mL容量瓶中,再将烧杯冲洗2~3次,冲洗液倒入容量瓶中,再加水定容至刻度,摇匀作为样液备用。其余均按GB5009.44中2.1.1半微量定氮法规定进行。4.6铅的测定按GB5009.12规定进行。4.7汞的测定按GB5009.17规定进行。4.8山梨酸、苯甲酸的测定按GB5009.29规定进行。4.9微生物测定按GB4789的有关规定进行。5检验规则
5.1出厂检验
每批产品均应进行出厂检验,检验项目为感官指标、食盐、总酸、氨基氮、全氮、挥发性盐基氮和微生物指标。出厂检验由生产单位质量检验部门按第4章规定试验方法进行,产品凭检验合格证入库或出厂。
5.2型式检验
有下列情况时应进行型式检验:a、
原辅材料来源有变化:
正常生产后每隔一周应进行一次检验;C、产品长期停产,恢复生产时。型式检验可由生产单位质量检验部门进行,也可委托其他正式检验机构进行,试验项目为本标准中规定的全部技术要求。5.3批样与组批规则
5.3.1按生产班次取样,每3000瓶抽取1瓶,余出的超过1000瓶者,增取1瓶,但每班每个品种取样基数不得少于3瓶。5.3.2如果生产数量较大,则按班产量总数20000瓶为基数,其取样按每3000中华人民共和国农业部1988-11-01批准1989-04-01实施
SC/T3601—1988
瓶抽取1瓶,超过20000瓶的部分,其取样数可按每10000瓶抽取1瓶,余出的超过1000瓶者,增加1瓶。
5.3.3个别产品生产量过小,同品种、同规格者可合并班取样,若并班总数不超过5000瓶时,每生产班次取样不少于1瓶,并班后取样基数不少于3瓶。5.3.4按配料锅取样,每锅随机取样一瓶,但每批每个品种不得少于3瓶。5.3。5所取的样品应贴上标签,标明产品名称、生产日期、装量和产品保存期等。
5.3.6在同一批号中,抽取的样品一式二份,一份封存备查。5.3.7样品抽取后应立即检验,如不能立即检验,样品应妥善封存。5.4复验规则
检验结果有一项不符合技术要求时,可加倍重新抽样复验,复验以一次为限。对有严重污染或发现有病源菌者不得复验。复验结果均符合技术要求时作合格论。
6标志、包装、运输、贮存
6。1每批包装好的成品,应附有质量检验合格证书,内容包括生产厂名称、产品名称、配料表、批号、生产日期、产品保存期、产品净重、件数、注册商标及产品质量符合标准和证明。产品标志应符合GB7718的规定。6。2包装产品的瓶(罐)必须消毒、清洁、完整、封口良好,瓶(罐)外商标粘贴整齐,玻璃瓶应用瓦楞纸隔开,箱外用打包带捆二道。6.3运输中应防止日晒雨淋,不能与有毒物质混装,运输工具应保持清洁卫生,装卸时应小心轻放。
6。4产品应存放在干燥、环境清洁的仓库,保持包装完整,严禁与有毒物品共贮。
6.5产品保质期为一年。
附加说明:
本标准由农业部水产局提出。此内容来自标准下载网
本标准由中国水产科学研究院黄海水产研究所归口。本标准由深圳市南头罐头厂起草。本标准主要起草人:苏昌汉、陈良尧、梁东顺。中华人民共和国农业部1988-11-01批准1989—04-01实施
小提示:此标准内容仅展示完整标准里的部分截取内容,若需要完整标准请到上方自行免费下载完整标准文档。
标准图片预览:



- 其它标准
- 上一篇: SC/T 3301-1989 速食海带
- 下一篇: ZB B 35002-1988 炒青绿茶技术条件
- 热门标准
- 水产行业标准(SC)
- SC/T3115-2006 冻章鱼
- SC/T2036-2006 文蛤养殖技术规范
- SC/T5006-2014 聚酰胺网线
- SC/T3025-2006 水产品中甲醛的测定
- SC/T7202.2-2007 斑节对虾杆状病毒病诊断规程 第2部分:PCR检测法
- SC/T1006-1992 淡水网箱养鱼通用技术要求
- SC/T4003-2000 主要渔具制作 网衣缩结
- SC/T2037-2006 刺参配合饲料
- SC124-1984 渔轮绞纲机摩擦鼓轮
- SC/T9420-2015 水产养殖环境(水体、底泥)中多溴联苯醚的测定 气相色谱-质谱法
- SC/T8100-2000 渔船轴带交流发电机组安装技术要求
- SC/T7204.1-2007 对虾桃拉综合征诊断规程 第1部分:外观症状诊断法
- SC/T1009-1994 稻田养鱼技术要求
- SC/T2004.2-2000 皱纹盘鲍增养殖技术规范苗种
- SC/T6007-2001 鲤鱼用带式输送机型式基本参数与技术要求
- 行业新闻
请牢记:“bzxz.net”即是“标准下载”四个汉字汉语拼音首字母与国际顶级域名“.net”的组合。 ©2025 标准下载网 www.bzxz.net 本站邮件:bzxznet@163.com
网站备案号:湘ICP备2025141790号-2
网站备案号:湘ICP备2025141790号-2