- 您的位置:
- 标准下载网 >>
- 标准分类 >>
- 机械行业标准(JB) >>
- JB/T 10310-2001 摩托车离合器用粉末冶金从动齿轮 技术条件
标准号:
JB/T 10310-2001
标准名称:
摩托车离合器用粉末冶金从动齿轮 技术条件
标准类别:
机械行业标准(JB)
英文名称:
Technical requirements for powder metallurgy driven gears for motorcycle clutches标准状态:
现行-
发布日期:
2001-12-29 -
实施日期:
2002-06-01 出版语种:
简体中文下载格式:
.rar.pdf下载大小:
116.93 KB
标准ICS号:
冶金>>77.160粉末冶金中标分类号:
冶金>>粉末冶金>>H72粉末冶金材料与制品

点击下载
标准简介:
标准下载解压密码:www.bzxz.net
JB/T 10310—2001 本标准非等效采用JIS Z250—1989《机械结构件用烧结材料》。 本标准规定了摩托车离合器用粉末冶金从动齿轮的技术条件,试验方法,检验规则,标志、包装、运输和储存等要求。 本标准适用于制造摩托车离合器用粉末冶金从动齿轮。 本标准为首次发布。 JB/T 10310-2001 摩托车离合器用粉末冶金从动齿轮 技术条件 JB/T10310-2001

部分标准内容:
TC$ 77. 160
中华人民共和国机械行业标准
JB/T10310-2001
摩托车离合器用粉未冶金从动齿轮技术条件
Specification for powder metallurgy secondary gears usedinthemotorbieycleluteh
2001-12-29发布
中国机械工业联合会
2002-06-01实施
JRT10310-—2001
本标准非等效来用日本JIS22550—1989机械结构件用资练材料点本标推由机械工业粉末冶金创品标推化拉术委员会提出并归口。本标准起荣单位:上海合众汽车零部件公司粉末冶金厂。本标准主要起草人:蒋寇民,任至辽,张紫梅。本标准为首次发布。
1范围
中华人民共和国机撼行业标准
摩托车离合器用粉末冶金从动齿轮技术条件
Spteification for pawder mctallurgy secondary gear usedin the motorblcyele clutch
JB/E JD310-2001
本际准规定了率托车离合器用末冶金以动齿轮的技本条件,试验方法、检验规则,标志、包装,效和储存学要求
本标准适乐十制造学托车离合器用粉末冶金从动齿轮以下简称从动齿轮)。2引用标准
下列标准所包含的条文,通过在本标准中引用而构成为本标准的条文,车标准出版所,所示版本的为有效。所有标准都会被格订,使用本标准的各方应探讨使用下列标追新版本的可能性GB/T 223.7—1981
GR/T223.19—1989
G自/T 223.25—1994
GB/T223.691997
GB-T 1958---1980
GB:T 3163—1983
GB/T5318—9BS
GBT 7963—1987
(8/ 7564--1987
GH/F9096-1988
GB7 9097.1—1988
GB/10095—1988
GB/ 12767—1991
JR/T 7905-—1999
JB/T7907—1999
3技术紊件
铁及铁中然其的测定
制缺及合金化学分析方法新亚钢灵一三氧甲婉取光度泌测定钢蛋钢铁及合金化学分折方法下一阴其量法测定银量钢钱及合金化学分析片法管式炉内燃烧后气体容盘法测定嫩舍量形状和位查公差检谢规定
可漆性烧结金同材料——渐度的测定烧结余属材料(不包括硬质合金)无切冲击试样烧结余属材料(不包括硬质合金)拉钟试验烧结金属村料(不包括硬质合金)烧钻金属材料(不包括碑质合金)烧站金腐树料(不包括硬质合金)截面硬皮基本均匀的材料
断开线测杜齿轮精度
室温批仲减验
冲击试验力法
表现够度的测定第一部分:
粘末冶金制品表面机被度蚕数共数值烧绩金属材料(本级括硬质合金)抽样
粉末冶金机油泵内轮技术条件
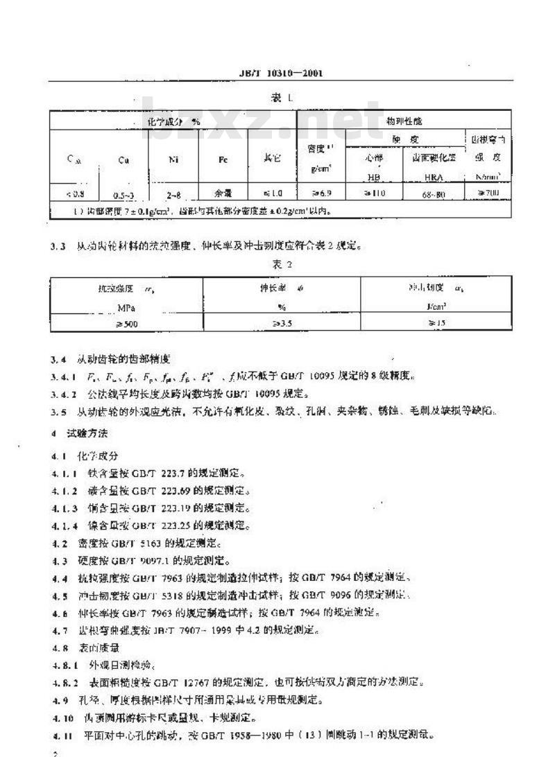
3.1从动齿轮应按经规定程序批准的产品图样及技术安件制造。1.2从动齿轮的化学成分及力学性能应符合表规定:中国机械工业联合会2001-12-29批池2002-06-01实施
论学成分
JB/10310—2001
窖度·
脂西5.与其他部分密度益±0.22/cm以内。[齿部率用7 ± 0.1g,
3.3以动以轮材料的抗热强度,仲长单及冲击到度应符合表2规定。表2
抗致强压
3.4:以动齿轮的齿部精瘦此内容来自标准下载网
持长举
物现性能
山面婆化
3.4.1F、F、石、F、、fF、成不概于GBT10095规定的8级标度3.4.1公达线予均长度及跨出数均按GB门10095规定。强皮
3.5从动齿轮的外观应光洁,不允许有氧化皮,裂纹,孔润、夹杂物、锈蚀、毛刺及缺损等缺陷4试验方法
4.化或分
4.1.1铁含至接GB厅223.7的规定测定。4、12碳含量接CBT223.2的撬定测、4.1.3销含显按GB/T223.19的规定测定。4.1.4含母改CB223.25的规定测定。4.2密度按GB/T163的规定测定。4.3
硬度按GB/9097.1的规定测定。
抗拉强度按GB/T7963的规案制造拉伸试样;按GB/T7964的效定测定,冲击韧宽按GH/5318的规制造冲击试样;按G/T9096的规宗测定:4.5
性长率接GB门7963的激定制造试样;按G自/T7964的规定测定:4.6
送根变强变按1月7907-1999中4.2的规定测定。4.7
4.8表心质量
4.8.1外规日测检验。
4.8.2表面帮槛度按GB/T12767的规定测定,也可按供需双方商定的方法测定。4.9孔经、厚度根据样心寸用通用品其或专用母规测定。4.10低项圆开游标卡尺或量规,卡规测定d. 1
平面对中心孔的姚动,要0B/T1958—1V80中(13)叫跳动1-1的规定测录JB/T10310-2001
4.12平行度按B158—198中7平行度误举检测1-[的规定测,4.13齿部精度
4.13.1齿阅径饿F以孔中心定位,将从动齿轮置可齿轮径邮仪上按规定测且,4.13.2公线平均长宽比、公法线长度变动盘F用公法线下分尺测敏。4.13.3齿形误差无用渐开载齿形枪查仅测盘。4.13.4国节厢积F、周节姜行用齿轮综合测母设测地,4.13.5齿向误整F.用齿轮综合测盘仪测盘。4.13.6径陶综合误差F\、用齿轮效面啮合仪测量:4.14齿轮上各孔位角度、位置根据图样尺寸用万能1期显微销测定、s检验规则
5.!动齿轮需经质虽检验部门检验合格,并阴有台格证后方可出。5.2出1检验
出!检验项片为:
a 本标准3.1、3.2、3.5,4.7、4.12、4.13h)厚度,孔径
5.3型式试险
5.3.1型式试验条件
儿属下列情况之一时,须进行型式试验:a)鉴定定型时;
b)当从动因轮的设计,工艺及格料等疗面有较大改变影响丛动燃轮性能时;c:停产间隔时间两年以上换复生产时:)级质盘监督机构握出要求时:。)年两年不少于一次。
5.3.2型式检验内容为第3案全部项月,5.4订货单位拥检产品质盘要BT7905规定抽样,共AQL值由供需双方商定。6标志,包装:运输,储存
6.1产品上应有包选家的殊志。
6.2产品包装帕证消理下净知防锈处理,用防水低包装或根暂用门要求平用共它包装方决,每只包装盒内应厨有整制厂检验与签竞的产品含悼证:6.3包装盘外应注明:
)制逆厂名称、商标及地址:
b)产品名称,型号,规格、整量及标准号:)制造日期,
6.4产品应放在通风干燥的库房内,在正常情况下,立出厂口起八个月内发尘锈独,制造厂应负责调换
小提示:此标准内容仅展示完整标准里的部分截取内容,若需要完整标准请到上方自行免费下载完整标准文档。
中华人民共和国机械行业标准
JB/T10310-2001
摩托车离合器用粉未冶金从动齿轮技术条件
Specification for powder metallurgy secondary gears usedinthemotorbieycleluteh
2001-12-29发布
中国机械工业联合会
2002-06-01实施
JRT10310-—2001
本标准非等效来用日本JIS22550—1989机械结构件用资练材料点本标推由机械工业粉末冶金创品标推化拉术委员会提出并归口。本标准起荣单位:上海合众汽车零部件公司粉末冶金厂。本标准主要起草人:蒋寇民,任至辽,张紫梅。本标准为首次发布。
1范围
中华人民共和国机撼行业标准
摩托车离合器用粉末冶金从动齿轮技术条件
Spteification for pawder mctallurgy secondary gear usedin the motorblcyele clutch
JB/E JD310-2001
本际准规定了率托车离合器用末冶金以动齿轮的技本条件,试验方法、检验规则,标志、包装,效和储存学要求
本标准适乐十制造学托车离合器用粉末冶金从动齿轮以下简称从动齿轮)。2引用标准
下列标准所包含的条文,通过在本标准中引用而构成为本标准的条文,车标准出版所,所示版本的为有效。所有标准都会被格订,使用本标准的各方应探讨使用下列标追新版本的可能性GB/T 223.7—1981
GR/T223.19—1989
G自/T 223.25—1994
GB/T223.691997
GB-T 1958---1980
GB:T 3163—1983
GB/T5318—9BS
GBT 7963—1987
(8/ 7564--1987
GH/F9096-1988
GB7 9097.1—1988
GB/10095—1988
GB/ 12767—1991
JR/T 7905-—1999
JB/T7907—1999
3技术紊件
铁及铁中然其的测定
制缺及合金化学分析方法新亚钢灵一三氧甲婉取光度泌测定钢蛋钢铁及合金化学分折方法下一阴其量法测定银量钢钱及合金化学分析片法管式炉内燃烧后气体容盘法测定嫩舍量形状和位查公差检谢规定
可漆性烧结金同材料——渐度的测定烧结余属材料(不包括硬质合金)无切冲击试样烧结余属材料(不包括硬质合金)拉钟试验烧结金属村料(不包括硬质合金)烧钻金属材料(不包括碑质合金)烧站金腐树料(不包括硬质合金)截面硬皮基本均匀的材料
断开线测杜齿轮精度
室温批仲减验
冲击试验力法
表现够度的测定第一部分:
粘末冶金制品表面机被度蚕数共数值烧绩金属材料(本级括硬质合金)抽样
粉末冶金机油泵内轮技术条件
3.1从动齿轮应按经规定程序批准的产品图样及技术安件制造。1.2从动齿轮的化学成分及力学性能应符合表规定:中国机械工业联合会2001-12-29批池2002-06-01实施
论学成分
JB/10310—2001
窖度·
脂西5.与其他部分密度益±0.22/cm以内。[齿部率用7 ± 0.1g,
3.3以动以轮材料的抗热强度,仲长单及冲击到度应符合表2规定。表2
抗致强压
3.4:以动齿轮的齿部精瘦此内容来自标准下载网
持长举
物现性能
山面婆化
3.4.1F、F、石、F、、fF、成不概于GBT10095规定的8级标度3.4.1公达线予均长度及跨出数均按GB门10095规定。强皮
3.5从动齿轮的外观应光洁,不允许有氧化皮,裂纹,孔润、夹杂物、锈蚀、毛刺及缺损等缺陷4试验方法
4.化或分
4.1.1铁含至接GB厅223.7的规定测定。4、12碳含量接CBT223.2的撬定测、4.1.3销含显按GB/T223.19的规定测定。4.1.4含母改CB223.25的规定测定。4.2密度按GB/T163的规定测定。4.3
硬度按GB/9097.1的规定测定。
抗拉强度按GB/T7963的规案制造拉伸试样;按GB/T7964的效定测定,冲击韧宽按GH/5318的规制造冲击试样;按G/T9096的规宗测定:4.5
性长率接GB门7963的激定制造试样;按G自/T7964的规定测定:4.6
送根变强变按1月7907-1999中4.2的规定测定。4.7
4.8表心质量
4.8.1外规日测检验。
4.8.2表面帮槛度按GB/T12767的规定测定,也可按供需双方商定的方法测定。4.9孔经、厚度根据样心寸用通用品其或专用母规测定。4.10低项圆开游标卡尺或量规,卡规测定d. 1
平面对中心孔的姚动,要0B/T1958—1V80中(13)叫跳动1-1的规定测录JB/T10310-2001
4.12平行度按B158—198中7平行度误举检测1-[的规定测,4.13齿部精度
4.13.1齿阅径饿F以孔中心定位,将从动齿轮置可齿轮径邮仪上按规定测且,4.13.2公线平均长宽比、公法线长度变动盘F用公法线下分尺测敏。4.13.3齿形误差无用渐开载齿形枪查仅测盘。4.13.4国节厢积F、周节姜行用齿轮综合测母设测地,4.13.5齿向误整F.用齿轮综合测盘仪测盘。4.13.6径陶综合误差F\、用齿轮效面啮合仪测量:4.14齿轮上各孔位角度、位置根据图样尺寸用万能1期显微销测定、s检验规则
5.!动齿轮需经质虽检验部门检验合格,并阴有台格证后方可出。5.2出1检验
出!检验项片为:
a 本标准3.1、3.2、3.5,4.7、4.12、4.13h)厚度,孔径
5.3型式试险
5.3.1型式试验条件
儿属下列情况之一时,须进行型式试验:a)鉴定定型时;
b)当从动因轮的设计,工艺及格料等疗面有较大改变影响丛动燃轮性能时;c:停产间隔时间两年以上换复生产时:)级质盘监督机构握出要求时:。)年两年不少于一次。
5.3.2型式检验内容为第3案全部项月,5.4订货单位拥检产品质盘要BT7905规定抽样,共AQL值由供需双方商定。6标志,包装:运输,储存
6.1产品上应有包选家的殊志。
6.2产品包装帕证消理下净知防锈处理,用防水低包装或根暂用门要求平用共它包装方决,每只包装盒内应厨有整制厂检验与签竞的产品含悼证:6.3包装盘外应注明:
)制逆厂名称、商标及地址:
b)产品名称,型号,规格、整量及标准号:)制造日期,
6.4产品应放在通风干燥的库房内,在正常情况下,立出厂口起八个月内发尘锈独,制造厂应负责调换
小提示:此标准内容仅展示完整标准里的部分截取内容,若需要完整标准请到上方自行免费下载完整标准文档。

标准图片预览:





- 其它标准
- 热门标准
- 机械行业标准(JB)
- JB/T6882-2006 泵可靠性验证试验
- JB/T10398-2004 离网型风力发电系统售后技术服务规范
- JB/T9592.2-1999 全金属12角法兰面锁紧螺母 技术条件
- JB/T4718-1992 管壳式换热器用金属包垫片
- JB/T2436.1-1992 导线用铜压接端头 第一部分: 0.5~6.0mm2导线用铜压接端头
- JB8734.2-1998 额定电压 450/750V及以下聚氯乙烯绝缘电缆电线和软线第2部分: 固定布线用电缆电线
- JB/T10325-2002 锅炉除氧器 技术条件
- JB/T10187-2011 滚动轴承 深沟球轴承振动
- JB/T7991.4-2001 电镀超硬磨料制品 磨头
- JB2901-2020 汽轮机防锈技术条件
- JB/T8854.2-2001 GⅡCL型、GⅡCLZ型鼓形齿式联轴器
- JBJ10-1996 机械工厂采暖通风与空气调节设计规范
- JB/T8103.7-2008 碟式分离机 第7部分:酵母分离机
- JB/T2740-2008 工业机械电气设备 电气图、图解和表的绘制
- JB/T6313.2-1992 电工铜编织线 斜纹编织线
- 行业新闻
请牢记:“bzxz.net”即是“标准下载”四个汉字汉语拼音首字母与国际顶级域名“.net”的组合。 ©2009 标准下载网 www.bzxz.net 本站邮件:bzxznet@163.com
网站备案号:湘ICP备2023016450号-1
网站备案号:湘ICP备2023016450号-1