- 您的位置:
- 标准下载网 >>
- 标准分类 >>
- 通信行业标准(YD) >>
- YD/T 951-1998 ISDN远程信息处理业务终端特性和协议
标准号:
YD/T 951-1998
标准名称:
ISDN远程信息处理业务终端特性和协议
标准类别:
通信行业标准(YD)
标准状态:
现行-
发布日期:
1998-08-07 -
实施日期:
1998-09-01 出版语种:
简体中文下载格式:
.rar.pdf下载大小:
5.83 MB
中标分类号:
通信、广播>>通信网>>M19通信网设备互通技术要求和通信网借口

点击下载
标准简介:
标准下载解压密码:www.bzxz.net
本标准规定了基本标准ISO/IEC 7776,ISO/IEC8208和ISO/IEC 8885的功能轮廓,以便在ISDN上操作时提供远程信息处理的低层服务找。同时也注意到了与某些远程信息处理业务有关的终端选择规程,这些业务使用与以上不同的协议。本标准适用于ISDN上的非话音通信终端,如G4,G3C,G3F以及可视图文等。本标准提供以卜终端接人ISDN的呼叫连接规程和与网有关的下三层通信规程。 YD/T 951-1998 ISDN远程信息处理业务终端特性和协议 YD/T951-1998

部分标准内容:
YD/T951—1998
本标准等效采用ITU-T建议T.90(1992年版本,1994、1996年修订):ISDN远程信息处理终端的特性和协议。
本标准根据我国的实际情况,对原建议进行了一些修改,删除了建议T.90中关于二类传真、智能用户电报以及二、三级四类传真的内容,主要修改在2.2.4.3条中的表2,1.1节的第2、3段和10.2节以及附录中各节,并同时測去了原文1.1节第6、7段有关电路交换公用数据网(CSPDN)的内容。本标准的附录A~附录F是标准的附录,附录G附录N是提示的附录。本标准由原邮电部电信科学研究规划院提出和归口。本标准由原邮电部电信传输研究所负责起草。本标准主要起草人:谢玮、李守静、崔进水。532
中华人民共和国通信行业标准
ISDN远程信息处理业务终端的特性和协议Characteristics and protocols for terminalsfor telematic services in ISDN1范围
YD/T951--1998
eqVITU-TT.90:1992
(1994、1996年修订)
本标准规定了基本标准ISO/IEC7776ISO/IEC8208和ISO/IEC8885的功能轮廊,以便在ISDN上操作时提供远程信息处理的低层服务栈。同时也注意到了与某些远程信息处理业务有关的终端选择规程,这些业务使用与以上不同的协议。例如,三类文件传真在ISDN上的传输。本标准适用于ISDN上的非话音通信终端,如G4、G3C、G3F以及可视图文等。本标准提供以上终端接人ISDN的呼叫连接规程和与网有关的下三层通信规程。当经由长延迟连接(比如卫星信道)进行操作时,为保证较高的吞吐量而推荐了参数值,并且保持与蓝皮书版本的向下兼容性。
本标准包括了3种协商低层参数值的方法以满足不同的连接方案,例如完全在ISDN之中或者在ISDN和其他数字网之间的连接方案。本标准为远程信息处理终端提供了建议T.70中的网络层定义,但不提供仍被保留的、为远程信息处理传输层定义的传输层定义。1.1概述
综合业务数字网(ISDN)通过多用途用户网络接口,在同一网络内支持话音和非话业务以及各种应用。
本标准描述对远程信息处理终端的要求,这些终端是为ISDN应用而开发的,并通过I系列接口接人ISDN。例如,四类传真(建议T.563中定义)以及可视图文(建议T.102和T.103中定义)。定义了远程信息处理终端的选择规程,特别是有关支持不同于上述终端所使用的协议栈的远程信息处理终端的选择规程。例如,遵循T.30附录C的ISDN上的三类文件传真。支持其他远程信息处理业务终端的要求尚待进一步研究。本标准不包括为在分组交换公用数据网(PSPDN)和公用电话交换网(PSTN)上使用终端适配器接人ISDN而开发的终端(注1)。
应能与现有接人PSPDN和PSTN的远程信息处理终端互通,从而保持远程信息处理业务的完整性,但这部分内容已超出本标准范围(注2)。本标准包括若干用于选择终端及可选参数的协商机制。注
作为实施指南,附录G中描述了对传真终端人呼川和信息元素的考虑。1
2关于速率适配功能,见附录L。1.2承载能力的使用
本标准基于使用为ISDN定义的承载能力,B信道用于信息传送和虚电路连接控制,D信道用于连接控制。
中华人民共和国信息产业部1998-08-07批准1998-09-01实施
YD/T951--1998
本标准规定了利用电路交换和分组交换信息传送的两种方式。利用建议I.122中定义的赖方式的信息传送尚待进一步研究。1.3协议体系结构
本标准提供了针对经网络的端到端(DTE-DTE)通信和DTE-DCE互连,以及支持OSI网络服务的其他ITU-T建议和ISO标准的应用规则。不同于第2章和第3章中描述内容的现有ISDN远程信息处理终端协议是选用的。1.4引用标准
下列标准所包含的条文,通过在本标准中引用而构成为本标准的条文。本标准出版时,所示版本均为有效。所有标准都会被修订,使用本标准的各方应探讨使用下列标准最新版本的可能性。GB/T11595一1989用专用电路连接到公用数据网上的分组式数据终端设备(DTE)与数据电路终接设备(DCE)之间的接口(eqVITU-TX.25)GB/T11598--1989
分组交换数据网间国际电路上的终端和转接呼叫控制规程与数据传送系统(eqv ITU-T X.75)
ITU建议T.102(1993)
电路模式ISDN使用的基于可视图文端到端协议的句法ITU建议T.103(1993)
分组模式ISDN使用的基于可视图文端到端协议的句法ITU建议Q.921(1993)
ITU建议Q.931(1995)
ITU建议I.430(1995)
ITU建议1.431(1995)
ISO/IEC7776(1995)
ISO/IEC8208(1995)
ISO/IEC8885(1993)
ISDN用户一网络接口一数据链路层规范ISDN用户一网络接口第三层基本呼叫控制规范基本用户一网络接口:第一层规范一次群速率用户一网络一第层规范信息技术一电信和系统之间信息交换一—高层数据链路控制(HDLC)规程X.25LAPB的描述—兼容DTE数据链路规程信息技术—数据通信——数据终端设备(DTE)的X.25分组层协议信息技术电信和系统之间信息交换—一高层数据链路控制HDLC)规程一通用XID帧信息字段的内容和格式ISO/IEC9574(1992)
信息技术一-ISDN分组模式终端设备的OSI网络服务连接模式的规定2ISDNB信道电路交换方式(DTE-DTE通信)本方式应使用电路交换64kbit/s非受限信息传送能力。关于连接控制阶段的附加信息,见附录A1中a)。关于信息传送阶段的附加信息,见附录A1中b)。2.1协议集
适用于ISDNB信道电路交换方式(CS方式)的协议集如图1所示。2.2应用规则
2.2.1第1层~物理层接口特性
物理接口特性与1系列建议,即1.430(基本用户一网络接口,第1层规范),1.431(一次群速率用户一网络接口,第1层规范)一致。该层提供全双工传输能力。2.2.2第2层—D信道连接控制阶段建议Q.921适用。
2.2.3第2层——B信道链路层规程链路层规程应由ISO/IEC7776对DTE-DTE操作所定义的全对称HDLC规程组成,该操作与按2.2.3.2.2条中定义的应用规则所修改的国标GB/T11598兼容。2.2.3.1寻址规程
以下描述了GB/T11598的链路寻址规程的应用。链路地址(A和B)应按以下规则根据每次呼叫534
动态地分配:
见2.2.1节。
OSI层
YD/T951-1998
物理连接控制
(LAPD)
(D信道)
虚连接控制和信息传送
ISO/IEC8208(注3)
ISO/IEC7776下载标准就来标准下载网
DTE/DTE操作(注2)
(B信道)
1.430/L431(注1)
2全双工单链路规程按2.2.3节中所述来定义。B信道内的数据链路层的服务定义和状态转移图见附录J。DTE-DTE连接是以2.2.5节中所述的ISO/IEC8208(1990年3月)为基础规定的。若LLC协商完成,除ISO3
IEC8208之外,可以选用方式支持T.70NL协议且基于每次呼叫使用起该协议。假如LLC协商失败或没出现,应使用ISO/IEC8208协议。进一步的资料见附录H图1适用于ISDNB信道电路交换方式(CS方式)的协议集a)主叫终端应占地址A;
b)被叫终端应占地址B;
c)应按图2所示传送命令和响应;d)地址A和B如表1所示。
注:终端将丢弃全部接收到的带有非A和非B地址的顿。表1
地址A和B的编码
2.2.3.2实施规则
命令(B)
响应(B)
命令(A)
响应(A)
传送命令和响应的方式
为获得不同实施方法间的完全兼容性,应遵循本节中有关实施国标GB11598的各项规则。2.2.3.2.1一般规则
a)应使用GB/T11598-1989第2章作为参考规范。b)术语“STE”应当读作“DTE”。80
c)目前定义了非扩展操作方式(即模8)和扩展操作方式(即模128)。对于本标准,对模8方式的支持是必备的,而模128方式则是选用的。支持扩展方式的终端也应支持非扩展方式。竭力推荐支持扩展操作方式(即模128)。
向B信道的第2层LAPD(只有模128方式)演变会导致在很长的时期内使用模128方式作为通用的基本模数。
d)为便于使用模8和模128的终端设备之间的互通,应使用本标准规定的协商机制。对于诸如模535
YD/T951-1998
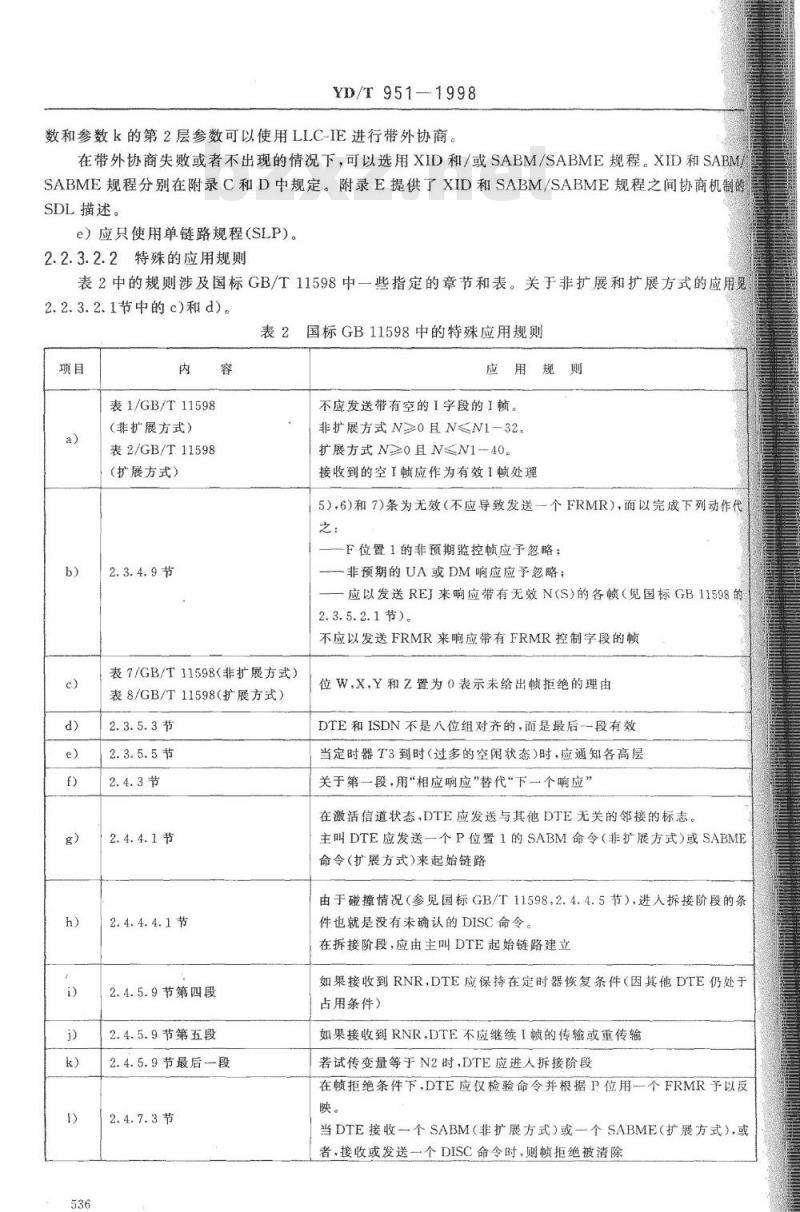
数和参数k的第2层参数可以使用LLC-IE进行带外协商。在带外协商失败或者不出现的情况下,可以选用XID和/或SABM/SABME规程。XID和SABMSABME规程分别在附录C和D中规定。附录E提供了XID和SABM/SABME规程之间协商机制的SDL描述。
e)应只使用单链路规程(SLP)。2.2.3.2.2特殊的应用规则
表2中的规则涉及国标GB/T11598中一些指定的章节和表。关于非扩展和扩展方式的应用见2.2.3.2.1节中的c)和d)。
表2国标GB11598中的特殊应用规则项目
表1/GB/T11598
(非扩展方式)
表2/GB/T11598
(扩展方式)
2.3.4.9节
表7/GB/T11598(非扩展方式)
表8/GB/T11598(扩展方式)
2.3.5.3节
2.3.5.5节
2.4.4.1节
2.4.4.4.1节
2.4.5.9节第四段
2.4.5.9节第五段
2.4.5.9节最后一段
2.4.7.3节
应用规则
不应发送带有空的「字段的I赖。非扩展方式N≥0且N≤NI-32。
扩展方式N≥0且N≤N1-40。
接收到的空I应作为有效1顿处理5),6)和7)条为无效(不应导致发送一个FRMR),而以完成下列动作代之:
F位置1的非预期监控顿应忽略:一非预期的UA或DM响应应予忽略;一应以发送REI来响应带有无效N(S)的各赖(见国标GB11598的2.3.5.2.1节)。
不应以发送FRMR来响应带有FRMR控制字段的顿位W.X,Y和Z置为0表示未给出顿拒绝的理由DTE和ISDN不是八位组对齐的,而是最后一段有效当定时器T3到时(过多的空闲状态)时,应通知各高层关于第一段,用“相应响应”替代“下一个响应”在激活信道状态,DTE应发送与其他DTE无关的邻接的标志。主叫DTE应发送一个P位置1的SABM命令(非扩展方式)或SABME命令(扩展方式)来起始链路
由于碰撞情况(参见国标GB/T11598.2.4.4.5节),进入拆接阶段的条件也就是没有未确认的DISC命令。在拆接阶段,应由主叫DTE起始链路建立如果接收到RNR,DTE应保持在定时器恢复条件(因其他DTE仍处于占用条件)
如果接收到RNR,DTE不应继续I赖的传输或重传输若试传变量等于N2时,DTE应进入拆接阶段在顿拒绝条件下,DTE应仅检验命令并根据P位用一个FRMR予以反映。
当DTE接收一个SABM(非扩展方式)或一个SABME(扩展方式),或者,接收或发送一个DISC命令时,则赖拒绝被清除项目
2.4.7.3节第二段
2.4.7.3节第三段(注1)
2.4.8.1节
(注2)
2.4.8.2节(注2)
2.4.8.3节第二段
2.4.8.4节
2.4.8.5节
2.4.8.6节(注2)
YD/T951--1998
表2(完)
应用规则
只有引起FRMR条件的DTE才可试图使链路复位在N2次使另一个DTE链路进行复位尝试之后,DTE应进人拆接阶段在赖传输结束时,T1定时器应启动,T1的数值取决于数据信号速率、顿长、N2的数值及表示T2和传输时延两者的固定时间见r)项]。推荐2.5~7s的数值。具体数值需进一步研究T1>T2,T2<1s
T3≤60s,T3≥30s
N2≥(60s+T1)
第3层,模数一8情况下,
非扩展方式N1-16440位;
扩展方式
N1=16448位
第3层,模数=128情况下,
非扩展方式N1=16448位;
扩展方式
N1=16456位
非扩展方式≤7(缺省值=7
扩展方式≤127(缺省值k=80)
1若其他DTE在N2XT1时间内不响应,则链路复位无意义。2接收DTE所使用的确认策路应与发送DTE所使用的关于k值的任何信息无关。这可以通过尽可能快地确认每一正确接收的1顿来做到。
2.2.4第3层D信道连接控制阶段
建议Q.931适用。全部编码应从Q.931中相关的部分派生。对接入远程信息处理业务的终端有3个具有特别意义的信息元素(IE)。详见建议Q.931的附录B和附录L。
承载能力(BC)信息元素。BCIE用于携带提供网络的承载业务有意义的信息。要求BCIE由主叫方生成,并应由被叫方检验。低层兼容性(LLC)信息元素。LLCIE用于携带仅对两个端系统和互通功能(IWF)有意义的有关网络层及其下层协议的信息。LLCIE应由主叫方生成,并应由被叫方检验(若有的话)。LLCIE可用于第2层和第3层参数的协商。
高层兼容性(HLC)信息元素。HLCIE用于携带端系统之间有关网络层以上协议的信息。HLCE应由主叫方生成,并应由被叫方检验(若有的话)。在呼叫建立阶段期间,在用户网络接口的S/T参考点运送的承载能力(BC)、低层兼容性(LLC)和高层兼容性(HLC)信息元素(IE)中各字段应置为以下数值注:在速率适配功能情况下,关于BCIE编码见附录L。2.2.4.1承载能力(BC)
a)必备字段要置成固定值(要置的值在下列各字段描述后的圆括号中给出,见建议Q.931):1)编码标准一一八位组3(ITU-T标准编码);537
YD/T951-1998
2)信息传送能力—-八位组3(非受限的数字信息);3)传送方式一—八位组4(电路方式);4)信息传送速率一—八位组4(64kbit/s)。b)缺省情况下不要求但可能显式编码的字段:1)结构——八位组4a;
2)配置—八位组4a;
3)建立八位组4a;
4对称性—八位组4b。
c)要省略的字段:
所有其他字段。
注:选择是否使用非受限或受限信息传送能力超出本标准的范围。2.2.4.2低层兼容性(LLC)
LLCIE编码如下:
a)要置成固定值的字段(应置的值在下列各字段描述后的圆括号中给出,见建议Q.931):1)编码标准—八位组3(ITU-T标准编码);2)信息传送能力—八位组3(非受限的数字信息);3)LLC协商指示符八位组3a,第7比特(注1);4)传送方式一八位组4(电路方式);5)信息传送速率一八位组4(64kbit/s):6)用户信息2层协议八位组6(ISO/IEC7776DTE-DTE操作与2.2.3.2.2节中定义的应用规则所修改的国标GB11598兼容);7)用户信息3层协议一八位组7(ISO/IEC8208)。b)带可变内容的字段:
1)按照建议Q.931附录M中所述,LLCIE可以在被叫用户和主叫用户之间由ISDN透明地传送,并可用于参数协商;
2)主叫用户可采用LLCIE的选用扩展八位组6a、6b、7a、7b和7c按照图3和表2中所示的编码,以指出一组优先选用的第2层和第3层参数。没有扩展八位组就表明使用由该八位组编码的全部参数的缺省值。多个可选的参数组可以由多个LLCIE的拼接按优先权的顺序来规定(注2);
3)表2为当前定义的协议和本标准所使用的参数值定义了编码点。当定义另外的2层和3层协议时也将定义附加的编码点。所提出的参数值在附录M中给出。c)要省略的字段:
所有其他字段。
在省略八位组3a时,不可能进行带外协商。2某些网络可能不运输多个LLCIE。通常认为这样可以限制协商多个参数集的能力以使网络支持多个LLCIE的运输。
第2层标志
第3层标志
YD/T951-1998
用户信息2层协议(ISO/IEC7776-DTE-DTE操作)0
参数k的值
Q.933使用
(Q.933不使用)
用户信息3层协议(ISO/IEC8208)0
分组大小
分组窗口大小
若八位组6b出现则八位组6a也应出现。若八位组7b出现则八位组7a也应出现。八位组7c出现则八位组7a和7b也都应出现。本图内未固定的值,见表2。
图3低层兼容性信息元素的编码
表3低层兼容性信息元素的编码
操作方式(八位组6a)
比特位
标准方式
扩充方式
保留所有其他值。
Q.933使用(八位组6a)
比特位
当不使用建议Q.933中规定的编码时使用参数k的值(八位组6b)
比特位
二进制编码(1~127)
操作方式(六位组7a)
比特位
标准分组序列编号
扩充分组序列编号
保留所有其他值。
八位组
6a(注1)
6b(注1)
7a(注2)
7b(注2)
7c(注2)
分组大小(八位组7b)
比特位
128个八位组
256个八位组
512个八位组
1024个八位组
2048个八位组
分组窗口大小(八位组7℃)
比特位
二进制编码(1~127)
2.2.4.3高层兼容性(HLC)
HLCIE编码如下:
YD/T951-1998
表3(完)
a)置成固定值的字段(应置的值在下列各字段描述后的圆括号中给出,见建议Q.931):1)编码标准一一八位组3(ITU-T标准编码):2)解释一八位组3(在该呼叫中要使用的第一个高层特性标识);3)协议轮廊的表示方法—八位组3(高层协议轮廓)。b)带可变内容的字段:
一八位组4(如四类传真和可视图文)。高层特性标识一
把HLC检验的可用性增加到最大限度:a)主叫远程信息处理终端根据所要传送文件的类型选择HLC元素。b)被叫终端保持一份描述它的接受能力的HLC元素的列表。它将接受对应于其中任何一个的HLC元素
此方案的一个范例示如表4所示,表4四类传真终端使用的HLC编码远程信息处理业务终端
四类传真
HLC编码
主叫终端发送(注1和注2)
四类传真
接收终端接受(注3)
四类传真
对于在同一呼叫中发送一份以上文件的多业务远程信息处理终端,HLC指示该次呼叫所要求的功能。1
2当主叫终端仅希望接收一份来自被叫终端(征询)的文件时,HLCIE指出主叫终端所希望的功能。附录G提供为适应来自不能运送HLC信息的网络对传真设备的呼叫时所需的附加信息。3
2.2.5第3层一B信道虚连接控制和信息传送阶段ISO/IEC8208(1990)适用。
具体涉及到ISO/IEC8208中的下列章节:3.3节:DTE/DTE和DTE/DCE操作中的差别;3.4节:经电路交换连接的操作;540
YD/T951-1998
4.5节:确定“DTE\或“DCE”特性。此外,当使用本协议时应注意以下几点:a)主叫DTE应发送一个RESTARTREQUEST分组,再启动规程并建立虚电路。见ISO/IEC8208的3.4节;
b对于四类传真,数据分组中的限定符位应总是置成“0”;对于可视图文,则可以置成“0”或“1”;c)在所有分组中的投递确认位都应置为\0”;d)标准的GB/T11595复位规程适用;e)运输层的每个控制块或数据块都应以一个完整的数据分组序列来实现;D终端不应发送DTEREIECT分组:g)在四类传真情况下,终端应使用在CALLREQUEST/INCOMINGCALL分组中一个特定的协议标识符。此标识符由以下所示的呼叫用户数据字段的第一个八位组(其余八位组的使用留待进一步研究)来表示:
八位组
87654321
00000010
图4四类传真情况下的协议标识符可视图文的协议标识符应如下所示,指出建议X,29的使用:位
八位组
87654321
00000001
图5可视图文的协议标识符
其他值尚待进一步研究
h)第3层模数的带外协商可以通过使用LLC信息元素来执行i)建议用于第3层选择模数的值应与第2层的模数相同。2.2.5.1第3层-带内协商及带外协商的分组尺寸和分组窗口尺寸第3层分组尺寸的带外协商可以通过使用LLC信息来执行。带内分组尺寸协商的规则在ISO/IEC8208的15.2.2,1.1节中给出。本标准所使用的值被限制在128、256、512、1024和2048个八位组。第3层分组窗口尺寸的带外协商可以通过使用LLC信息元素来执行。带内分组窗口尺寸协商的规则在ISO/IEC8208的15.2.2.1.2节中给出。对分组尺寸和分组窗口尺寸的流量控制参数协商的实现是必备的。在带外协商成功的情况下,流量控制参数协商性能的使用是选用的。在带外协商失败的情况下,为了用推荐的参数值组合来达到最佳通信效率和/或维持基于建议T.90(本标准等效采用的ITU-T建议)1988年版的终端的兼容性,主叫终端应请求使用流量控制参数协商性能。在带外和带内的协商值之间存在冲突的情况下,最后协商的值应奏效。标准的分组序列编号的缺省值应是分组尺寸一128,分组窗口尺寸2。扩展的分组序列编号的缺省值应是分组尺寸=128.分组窗口尺寸一80。注:为使特定远程信息处理应用的效率达到最优(尤其是四类传真),分组窗口尺寸和分组尺寸的协商机制应该产生出不同于分组窗口尺寸2和分组尺寸=128的其他值来。推荐的参数值组合在附录M中给出。不要求分段与重装。
3ISDNB信道分组交换方式(DTE-DCE通信)关于ISDND信道分组交换方式(DTE-DCE通信)见附录B。3.1协议集
适用于分组交换方式(PS方式)的协议集如图6所示。541
注:见2.2.1节。
3.2应用规则
YD/T951-1998
物理连接控制
(LAPD)
(D信道)
虚连接控制和信息传送
GB11595PLP
GB11595LAPB
(B信道)
L430/L431(注)
图6适用于分组方式(PS方式)的协议集3.2.1第1层—物理层接口特性
见2.2.1节。
3.2.2第2层链路层规程
建议X.31(情况B)适用,因此所适用的协议如下:在D信道使用建议Q.921获得连接控制;在B信道使用国标GB/T11595LAPB获得虚连接控制和信息传送。3.2.3第3层~网络层规程
建议X.31(情况B)适用,因此所适用的协议及应用规则如下。3.2.3.1连接控制阶段
建议Q.931和国标GB/T11595的分组层协议适用。呼叫建立阶段期间,在用户一网络接口的S/T参考点上运送的承载能力(BC)信息元素(IE)中各字段应置成以下定义的各值
建议Q.931适用。所有编码皆应派生自建议Q.931中相关章节。承载能力(BC)信息元素(BCIE)用来携带对提供网络承载业务有意义的信息。要求BCIE由主叫方生成,并应由被叫方检验。
3.2.3.1.1承载能力(BC)
a)必备字段要置成固定值(应置的值在下列各字段描述后的圆括号中给出,见建议Q.931):一八位组3(ITU-T标准编码);12编码标准
2)信息传送能力—八位组3(非受限的数字信息);注:是否使用非受限或受限信息传送能力的选择超出本标准的范围。3)传送方式—八位组4分组方式);4)用户信息第2层协议-一八位组6(国标GB/T11595,链路层);5)用户信息第3层协议—八位组7(国标GB/T11595,分组层)。b)缺省情况下不要求的但可能显示编码的字段:1)结构—八位组4a;
2)配置—八位组4a;
3建立———八位组4a;
4)对称—八位组4b。
c)要省略的字段:
其他全部字段。
在PS方式下不使用低层兼容性信息元素(LLC)。在ISDN分组方式业务进一步演变中使用LLC的间题尚待研究。
在PS方式下不使用高层兼容性信息元素(HLC)。在ISDN分组方式业务进一步演变中使用HLC的问题尚待研究。
3.2.3.2虚连接控制和信息传送阶段YD/T951-1998
国标GB/T11595分组层协议适用。在2.2.5节中规定的应用规则的b)项和d)~g)项适用。4OSI网络服务的支持
4.1考虑OSI-NS(开放系统互连一网络服务)的依据在ISDN环境中的承载业务和用户综合电信业务的演变和实现,以及ITU-T范围内经认可的协议基础(就通信体系结构的网络层而论)指导了对OSI-NS的使用。为了在这些条件下打好业务综合的基础,需要定义用于网络层协议的应用规则。注:
在ISDN电路交换方式下,完全由B信道GB/T11595分组层协议提供OSI-NS的支持,一旦完成ISDN呼叫1
的连接,就立即可以使用。以其他方法来完成OSI-NS的规定尚待进一步研究。2在可视图文情况下,完整的OSI-NS的规定尚待进一步研究。4.2ITU-T建议和ISO标准
使用下列ITU-T建议和ISO标准来提供OSI-NS;ITU-T建议X.213;
-ISO/IEC8208;
--ISO/1EC8878和ISO/IEC9574。对于OSINS的规定来说,D信道的使用(见建议Q.931)或为将来面向分组的信息传送方式所定义的相关协议的使用(见建议1.122)尚待进一步研究。4.3对OSI-NS的要求
为了在考虑OSI-NS时权衡开发远程信息处理终端的费用,这些要求被限制到必要的最低程度。这可以通过提供终接的方法获得,在对电路交换(CS)和分组交换(PS)方式的两种呼人情况下,第3层协议仅提供OSI-NS必须执行的功能。在呼出情况下,只要支持全部相关性能,主叫终端就能够发起一个OSI通信。
4.3.1对OSI-NS的最低限度要求
表5示出GB11595PLP选用用户性能的列表,建议将这些性能作为支持OSI-NS必要的最低限度要求。
表5GB11595PLP选用用户性能
选用用户性能
(注4)
(注2)
(注2)
(注2)
(注2)
(注2)
吞吐量等级协商
快速选择
转移延迟选择
和指示(TDSAI)
主叫地址扩充
被叫地址扩充
用于支持
人呼叫(注1)
用于支持出呼册
(注3)
(注3)
(注3)
(注3)
(注3)
小提示:此标准内容仅展示完整标准里的部分截取内容,若需要完整标准请到上方自行免费下载完整标准文档。
本标准等效采用ITU-T建议T.90(1992年版本,1994、1996年修订):ISDN远程信息处理终端的特性和协议。
本标准根据我国的实际情况,对原建议进行了一些修改,删除了建议T.90中关于二类传真、智能用户电报以及二、三级四类传真的内容,主要修改在2.2.4.3条中的表2,1.1节的第2、3段和10.2节以及附录中各节,并同时測去了原文1.1节第6、7段有关电路交换公用数据网(CSPDN)的内容。本标准的附录A~附录F是标准的附录,附录G附录N是提示的附录。本标准由原邮电部电信科学研究规划院提出和归口。本标准由原邮电部电信传输研究所负责起草。本标准主要起草人:谢玮、李守静、崔进水。532
中华人民共和国通信行业标准
ISDN远程信息处理业务终端的特性和协议Characteristics and protocols for terminalsfor telematic services in ISDN1范围
YD/T951--1998
eqVITU-TT.90:1992
(1994、1996年修订)
本标准规定了基本标准ISO/IEC7776ISO/IEC8208和ISO/IEC8885的功能轮廊,以便在ISDN上操作时提供远程信息处理的低层服务栈。同时也注意到了与某些远程信息处理业务有关的终端选择规程,这些业务使用与以上不同的协议。例如,三类文件传真在ISDN上的传输。本标准适用于ISDN上的非话音通信终端,如G4、G3C、G3F以及可视图文等。本标准提供以上终端接人ISDN的呼叫连接规程和与网有关的下三层通信规程。当经由长延迟连接(比如卫星信道)进行操作时,为保证较高的吞吐量而推荐了参数值,并且保持与蓝皮书版本的向下兼容性。
本标准包括了3种协商低层参数值的方法以满足不同的连接方案,例如完全在ISDN之中或者在ISDN和其他数字网之间的连接方案。本标准为远程信息处理终端提供了建议T.70中的网络层定义,但不提供仍被保留的、为远程信息处理传输层定义的传输层定义。1.1概述
综合业务数字网(ISDN)通过多用途用户网络接口,在同一网络内支持话音和非话业务以及各种应用。
本标准描述对远程信息处理终端的要求,这些终端是为ISDN应用而开发的,并通过I系列接口接人ISDN。例如,四类传真(建议T.563中定义)以及可视图文(建议T.102和T.103中定义)。定义了远程信息处理终端的选择规程,特别是有关支持不同于上述终端所使用的协议栈的远程信息处理终端的选择规程。例如,遵循T.30附录C的ISDN上的三类文件传真。支持其他远程信息处理业务终端的要求尚待进一步研究。本标准不包括为在分组交换公用数据网(PSPDN)和公用电话交换网(PSTN)上使用终端适配器接人ISDN而开发的终端(注1)。
应能与现有接人PSPDN和PSTN的远程信息处理终端互通,从而保持远程信息处理业务的完整性,但这部分内容已超出本标准范围(注2)。本标准包括若干用于选择终端及可选参数的协商机制。注
作为实施指南,附录G中描述了对传真终端人呼川和信息元素的考虑。1
2关于速率适配功能,见附录L。1.2承载能力的使用
本标准基于使用为ISDN定义的承载能力,B信道用于信息传送和虚电路连接控制,D信道用于连接控制。
中华人民共和国信息产业部1998-08-07批准1998-09-01实施
YD/T951--1998
本标准规定了利用电路交换和分组交换信息传送的两种方式。利用建议I.122中定义的赖方式的信息传送尚待进一步研究。1.3协议体系结构
本标准提供了针对经网络的端到端(DTE-DTE)通信和DTE-DCE互连,以及支持OSI网络服务的其他ITU-T建议和ISO标准的应用规则。不同于第2章和第3章中描述内容的现有ISDN远程信息处理终端协议是选用的。1.4引用标准
下列标准所包含的条文,通过在本标准中引用而构成为本标准的条文。本标准出版时,所示版本均为有效。所有标准都会被修订,使用本标准的各方应探讨使用下列标准最新版本的可能性。GB/T11595一1989用专用电路连接到公用数据网上的分组式数据终端设备(DTE)与数据电路终接设备(DCE)之间的接口(eqVITU-TX.25)GB/T11598--1989
分组交换数据网间国际电路上的终端和转接呼叫控制规程与数据传送系统(eqv ITU-T X.75)
ITU建议T.102(1993)
电路模式ISDN使用的基于可视图文端到端协议的句法ITU建议T.103(1993)
分组模式ISDN使用的基于可视图文端到端协议的句法ITU建议Q.921(1993)
ITU建议Q.931(1995)
ITU建议I.430(1995)
ITU建议1.431(1995)
ISO/IEC7776(1995)
ISO/IEC8208(1995)
ISO/IEC8885(1993)
ISDN用户一网络接口一数据链路层规范ISDN用户一网络接口第三层基本呼叫控制规范基本用户一网络接口:第一层规范一次群速率用户一网络一第层规范信息技术一电信和系统之间信息交换一—高层数据链路控制(HDLC)规程X.25LAPB的描述—兼容DTE数据链路规程信息技术—数据通信——数据终端设备(DTE)的X.25分组层协议信息技术电信和系统之间信息交换—一高层数据链路控制HDLC)规程一通用XID帧信息字段的内容和格式ISO/IEC9574(1992)
信息技术一-ISDN分组模式终端设备的OSI网络服务连接模式的规定2ISDNB信道电路交换方式(DTE-DTE通信)本方式应使用电路交换64kbit/s非受限信息传送能力。关于连接控制阶段的附加信息,见附录A1中a)。关于信息传送阶段的附加信息,见附录A1中b)。2.1协议集
适用于ISDNB信道电路交换方式(CS方式)的协议集如图1所示。2.2应用规则
2.2.1第1层~物理层接口特性
物理接口特性与1系列建议,即1.430(基本用户一网络接口,第1层规范),1.431(一次群速率用户一网络接口,第1层规范)一致。该层提供全双工传输能力。2.2.2第2层—D信道连接控制阶段建议Q.921适用。
2.2.3第2层——B信道链路层规程链路层规程应由ISO/IEC7776对DTE-DTE操作所定义的全对称HDLC规程组成,该操作与按2.2.3.2.2条中定义的应用规则所修改的国标GB/T11598兼容。2.2.3.1寻址规程
以下描述了GB/T11598的链路寻址规程的应用。链路地址(A和B)应按以下规则根据每次呼叫534
动态地分配:
见2.2.1节。
OSI层
YD/T951-1998
物理连接控制
(LAPD)
(D信道)
虚连接控制和信息传送
ISO/IEC8208(注3)
ISO/IEC7776下载标准就来标准下载网
DTE/DTE操作(注2)
(B信道)
1.430/L431(注1)
2全双工单链路规程按2.2.3节中所述来定义。B信道内的数据链路层的服务定义和状态转移图见附录J。DTE-DTE连接是以2.2.5节中所述的ISO/IEC8208(1990年3月)为基础规定的。若LLC协商完成,除ISO3
IEC8208之外,可以选用方式支持T.70NL协议且基于每次呼叫使用起该协议。假如LLC协商失败或没出现,应使用ISO/IEC8208协议。进一步的资料见附录H图1适用于ISDNB信道电路交换方式(CS方式)的协议集a)主叫终端应占地址A;
b)被叫终端应占地址B;
c)应按图2所示传送命令和响应;d)地址A和B如表1所示。
注:终端将丢弃全部接收到的带有非A和非B地址的顿。表1
地址A和B的编码
2.2.3.2实施规则
命令(B)
响应(B)
命令(A)
响应(A)
传送命令和响应的方式
为获得不同实施方法间的完全兼容性,应遵循本节中有关实施国标GB11598的各项规则。2.2.3.2.1一般规则
a)应使用GB/T11598-1989第2章作为参考规范。b)术语“STE”应当读作“DTE”。80
c)目前定义了非扩展操作方式(即模8)和扩展操作方式(即模128)。对于本标准,对模8方式的支持是必备的,而模128方式则是选用的。支持扩展方式的终端也应支持非扩展方式。竭力推荐支持扩展操作方式(即模128)。
向B信道的第2层LAPD(只有模128方式)演变会导致在很长的时期内使用模128方式作为通用的基本模数。
d)为便于使用模8和模128的终端设备之间的互通,应使用本标准规定的协商机制。对于诸如模535
YD/T951-1998
数和参数k的第2层参数可以使用LLC-IE进行带外协商。在带外协商失败或者不出现的情况下,可以选用XID和/或SABM/SABME规程。XID和SABMSABME规程分别在附录C和D中规定。附录E提供了XID和SABM/SABME规程之间协商机制的SDL描述。
e)应只使用单链路规程(SLP)。2.2.3.2.2特殊的应用规则
表2中的规则涉及国标GB/T11598中一些指定的章节和表。关于非扩展和扩展方式的应用见2.2.3.2.1节中的c)和d)。
表2国标GB11598中的特殊应用规则项目
表1/GB/T11598
(非扩展方式)
表2/GB/T11598
(扩展方式)
2.3.4.9节
表7/GB/T11598(非扩展方式)
表8/GB/T11598(扩展方式)
2.3.5.3节
2.3.5.5节
2.4.4.1节
2.4.4.4.1节
2.4.5.9节第四段
2.4.5.9节第五段
2.4.5.9节最后一段
2.4.7.3节
应用规则
不应发送带有空的「字段的I赖。非扩展方式N≥0且N≤NI-32。
扩展方式N≥0且N≤N1-40。
接收到的空I应作为有效1顿处理5),6)和7)条为无效(不应导致发送一个FRMR),而以完成下列动作代之:
F位置1的非预期监控顿应忽略:一非预期的UA或DM响应应予忽略;一应以发送REI来响应带有无效N(S)的各赖(见国标GB11598的2.3.5.2.1节)。
不应以发送FRMR来响应带有FRMR控制字段的顿位W.X,Y和Z置为0表示未给出顿拒绝的理由DTE和ISDN不是八位组对齐的,而是最后一段有效当定时器T3到时(过多的空闲状态)时,应通知各高层关于第一段,用“相应响应”替代“下一个响应”在激活信道状态,DTE应发送与其他DTE无关的邻接的标志。主叫DTE应发送一个P位置1的SABM命令(非扩展方式)或SABME命令(扩展方式)来起始链路
由于碰撞情况(参见国标GB/T11598.2.4.4.5节),进入拆接阶段的条件也就是没有未确认的DISC命令。在拆接阶段,应由主叫DTE起始链路建立如果接收到RNR,DTE应保持在定时器恢复条件(因其他DTE仍处于占用条件)
如果接收到RNR,DTE不应继续I赖的传输或重传输若试传变量等于N2时,DTE应进入拆接阶段在顿拒绝条件下,DTE应仅检验命令并根据P位用一个FRMR予以反映。
当DTE接收一个SABM(非扩展方式)或一个SABME(扩展方式),或者,接收或发送一个DISC命令时,则赖拒绝被清除项目
2.4.7.3节第二段
2.4.7.3节第三段(注1)
2.4.8.1节
(注2)
2.4.8.2节(注2)
2.4.8.3节第二段
2.4.8.4节
2.4.8.5节
2.4.8.6节(注2)
YD/T951--1998
表2(完)
应用规则
只有引起FRMR条件的DTE才可试图使链路复位在N2次使另一个DTE链路进行复位尝试之后,DTE应进人拆接阶段在赖传输结束时,T1定时器应启动,T1的数值取决于数据信号速率、顿长、N2的数值及表示T2和传输时延两者的固定时间见r)项]。推荐2.5~7s的数值。具体数值需进一步研究T1>T2,T2<1s
T3≤60s,T3≥30s
N2≥(60s+T1)
第3层,模数一8情况下,
非扩展方式N1-16440位;
扩展方式
N1=16448位
第3层,模数=128情况下,
非扩展方式N1=16448位;
扩展方式
N1=16456位
非扩展方式≤7(缺省值=7
扩展方式≤127(缺省值k=80)
1若其他DTE在N2XT1时间内不响应,则链路复位无意义。2接收DTE所使用的确认策路应与发送DTE所使用的关于k值的任何信息无关。这可以通过尽可能快地确认每一正确接收的1顿来做到。
2.2.4第3层D信道连接控制阶段
建议Q.931适用。全部编码应从Q.931中相关的部分派生。对接入远程信息处理业务的终端有3个具有特别意义的信息元素(IE)。详见建议Q.931的附录B和附录L。
承载能力(BC)信息元素。BCIE用于携带提供网络的承载业务有意义的信息。要求BCIE由主叫方生成,并应由被叫方检验。低层兼容性(LLC)信息元素。LLCIE用于携带仅对两个端系统和互通功能(IWF)有意义的有关网络层及其下层协议的信息。LLCIE应由主叫方生成,并应由被叫方检验(若有的话)。LLCIE可用于第2层和第3层参数的协商。
高层兼容性(HLC)信息元素。HLCIE用于携带端系统之间有关网络层以上协议的信息。HLCE应由主叫方生成,并应由被叫方检验(若有的话)。在呼叫建立阶段期间,在用户网络接口的S/T参考点运送的承载能力(BC)、低层兼容性(LLC)和高层兼容性(HLC)信息元素(IE)中各字段应置为以下数值注:在速率适配功能情况下,关于BCIE编码见附录L。2.2.4.1承载能力(BC)
a)必备字段要置成固定值(要置的值在下列各字段描述后的圆括号中给出,见建议Q.931):1)编码标准一一八位组3(ITU-T标准编码);537
YD/T951-1998
2)信息传送能力—-八位组3(非受限的数字信息);3)传送方式一—八位组4(电路方式);4)信息传送速率一—八位组4(64kbit/s)。b)缺省情况下不要求但可能显式编码的字段:1)结构——八位组4a;
2)配置—八位组4a;
3)建立八位组4a;
4对称性—八位组4b。
c)要省略的字段:
所有其他字段。
注:选择是否使用非受限或受限信息传送能力超出本标准的范围。2.2.4.2低层兼容性(LLC)
LLCIE编码如下:
a)要置成固定值的字段(应置的值在下列各字段描述后的圆括号中给出,见建议Q.931):1)编码标准—八位组3(ITU-T标准编码);2)信息传送能力—八位组3(非受限的数字信息);3)LLC协商指示符八位组3a,第7比特(注1);4)传送方式一八位组4(电路方式);5)信息传送速率一八位组4(64kbit/s):6)用户信息2层协议八位组6(ISO/IEC7776DTE-DTE操作与2.2.3.2.2节中定义的应用规则所修改的国标GB11598兼容);7)用户信息3层协议一八位组7(ISO/IEC8208)。b)带可变内容的字段:
1)按照建议Q.931附录M中所述,LLCIE可以在被叫用户和主叫用户之间由ISDN透明地传送,并可用于参数协商;
2)主叫用户可采用LLCIE的选用扩展八位组6a、6b、7a、7b和7c按照图3和表2中所示的编码,以指出一组优先选用的第2层和第3层参数。没有扩展八位组就表明使用由该八位组编码的全部参数的缺省值。多个可选的参数组可以由多个LLCIE的拼接按优先权的顺序来规定(注2);
3)表2为当前定义的协议和本标准所使用的参数值定义了编码点。当定义另外的2层和3层协议时也将定义附加的编码点。所提出的参数值在附录M中给出。c)要省略的字段:
所有其他字段。
在省略八位组3a时,不可能进行带外协商。2某些网络可能不运输多个LLCIE。通常认为这样可以限制协商多个参数集的能力以使网络支持多个LLCIE的运输。
第2层标志
第3层标志
YD/T951-1998
用户信息2层协议(ISO/IEC7776-DTE-DTE操作)0
参数k的值
Q.933使用
(Q.933不使用)
用户信息3层协议(ISO/IEC8208)0
分组大小
分组窗口大小
若八位组6b出现则八位组6a也应出现。若八位组7b出现则八位组7a也应出现。八位组7c出现则八位组7a和7b也都应出现。本图内未固定的值,见表2。
图3低层兼容性信息元素的编码
表3低层兼容性信息元素的编码
操作方式(八位组6a)
比特位
标准方式
扩充方式
保留所有其他值。
Q.933使用(八位组6a)
比特位
当不使用建议Q.933中规定的编码时使用参数k的值(八位组6b)
比特位
二进制编码(1~127)
操作方式(六位组7a)
比特位
标准分组序列编号
扩充分组序列编号
保留所有其他值。
八位组
6a(注1)
6b(注1)
7a(注2)
7b(注2)
7c(注2)
分组大小(八位组7b)
比特位
128个八位组
256个八位组
512个八位组
1024个八位组
2048个八位组
分组窗口大小(八位组7℃)
比特位
二进制编码(1~127)
2.2.4.3高层兼容性(HLC)
HLCIE编码如下:
YD/T951-1998
表3(完)
a)置成固定值的字段(应置的值在下列各字段描述后的圆括号中给出,见建议Q.931):1)编码标准一一八位组3(ITU-T标准编码):2)解释一八位组3(在该呼叫中要使用的第一个高层特性标识);3)协议轮廊的表示方法—八位组3(高层协议轮廓)。b)带可变内容的字段:
一八位组4(如四类传真和可视图文)。高层特性标识一
把HLC检验的可用性增加到最大限度:a)主叫远程信息处理终端根据所要传送文件的类型选择HLC元素。b)被叫终端保持一份描述它的接受能力的HLC元素的列表。它将接受对应于其中任何一个的HLC元素
此方案的一个范例示如表4所示,表4四类传真终端使用的HLC编码远程信息处理业务终端
四类传真
HLC编码
主叫终端发送(注1和注2)
四类传真
接收终端接受(注3)
四类传真
对于在同一呼叫中发送一份以上文件的多业务远程信息处理终端,HLC指示该次呼叫所要求的功能。1
2当主叫终端仅希望接收一份来自被叫终端(征询)的文件时,HLCIE指出主叫终端所希望的功能。附录G提供为适应来自不能运送HLC信息的网络对传真设备的呼叫时所需的附加信息。3
2.2.5第3层一B信道虚连接控制和信息传送阶段ISO/IEC8208(1990)适用。
具体涉及到ISO/IEC8208中的下列章节:3.3节:DTE/DTE和DTE/DCE操作中的差别;3.4节:经电路交换连接的操作;540
YD/T951-1998
4.5节:确定“DTE\或“DCE”特性。此外,当使用本协议时应注意以下几点:a)主叫DTE应发送一个RESTARTREQUEST分组,再启动规程并建立虚电路。见ISO/IEC8208的3.4节;
b对于四类传真,数据分组中的限定符位应总是置成“0”;对于可视图文,则可以置成“0”或“1”;c)在所有分组中的投递确认位都应置为\0”;d)标准的GB/T11595复位规程适用;e)运输层的每个控制块或数据块都应以一个完整的数据分组序列来实现;D终端不应发送DTEREIECT分组:g)在四类传真情况下,终端应使用在CALLREQUEST/INCOMINGCALL分组中一个特定的协议标识符。此标识符由以下所示的呼叫用户数据字段的第一个八位组(其余八位组的使用留待进一步研究)来表示:
八位组
87654321
00000010
图4四类传真情况下的协议标识符可视图文的协议标识符应如下所示,指出建议X,29的使用:位
八位组
87654321
00000001
图5可视图文的协议标识符
其他值尚待进一步研究
h)第3层模数的带外协商可以通过使用LLC信息元素来执行i)建议用于第3层选择模数的值应与第2层的模数相同。2.2.5.1第3层-带内协商及带外协商的分组尺寸和分组窗口尺寸第3层分组尺寸的带外协商可以通过使用LLC信息来执行。带内分组尺寸协商的规则在ISO/IEC8208的15.2.2,1.1节中给出。本标准所使用的值被限制在128、256、512、1024和2048个八位组。第3层分组窗口尺寸的带外协商可以通过使用LLC信息元素来执行。带内分组窗口尺寸协商的规则在ISO/IEC8208的15.2.2.1.2节中给出。对分组尺寸和分组窗口尺寸的流量控制参数协商的实现是必备的。在带外协商成功的情况下,流量控制参数协商性能的使用是选用的。在带外协商失败的情况下,为了用推荐的参数值组合来达到最佳通信效率和/或维持基于建议T.90(本标准等效采用的ITU-T建议)1988年版的终端的兼容性,主叫终端应请求使用流量控制参数协商性能。在带外和带内的协商值之间存在冲突的情况下,最后协商的值应奏效。标准的分组序列编号的缺省值应是分组尺寸一128,分组窗口尺寸2。扩展的分组序列编号的缺省值应是分组尺寸=128.分组窗口尺寸一80。注:为使特定远程信息处理应用的效率达到最优(尤其是四类传真),分组窗口尺寸和分组尺寸的协商机制应该产生出不同于分组窗口尺寸2和分组尺寸=128的其他值来。推荐的参数值组合在附录M中给出。不要求分段与重装。
3ISDNB信道分组交换方式(DTE-DCE通信)关于ISDND信道分组交换方式(DTE-DCE通信)见附录B。3.1协议集
适用于分组交换方式(PS方式)的协议集如图6所示。541
注:见2.2.1节。
3.2应用规则
YD/T951-1998
物理连接控制
(LAPD)
(D信道)
虚连接控制和信息传送
GB11595PLP
GB11595LAPB
(B信道)
L430/L431(注)
图6适用于分组方式(PS方式)的协议集3.2.1第1层—物理层接口特性
见2.2.1节。
3.2.2第2层链路层规程
建议X.31(情况B)适用,因此所适用的协议如下:在D信道使用建议Q.921获得连接控制;在B信道使用国标GB/T11595LAPB获得虚连接控制和信息传送。3.2.3第3层~网络层规程
建议X.31(情况B)适用,因此所适用的协议及应用规则如下。3.2.3.1连接控制阶段
建议Q.931和国标GB/T11595的分组层协议适用。呼叫建立阶段期间,在用户一网络接口的S/T参考点上运送的承载能力(BC)信息元素(IE)中各字段应置成以下定义的各值
建议Q.931适用。所有编码皆应派生自建议Q.931中相关章节。承载能力(BC)信息元素(BCIE)用来携带对提供网络承载业务有意义的信息。要求BCIE由主叫方生成,并应由被叫方检验。
3.2.3.1.1承载能力(BC)
a)必备字段要置成固定值(应置的值在下列各字段描述后的圆括号中给出,见建议Q.931):一八位组3(ITU-T标准编码);12编码标准
2)信息传送能力—八位组3(非受限的数字信息);注:是否使用非受限或受限信息传送能力的选择超出本标准的范围。3)传送方式—八位组4分组方式);4)用户信息第2层协议-一八位组6(国标GB/T11595,链路层);5)用户信息第3层协议—八位组7(国标GB/T11595,分组层)。b)缺省情况下不要求的但可能显示编码的字段:1)结构—八位组4a;
2)配置—八位组4a;
3建立———八位组4a;
4)对称—八位组4b。
c)要省略的字段:
其他全部字段。
在PS方式下不使用低层兼容性信息元素(LLC)。在ISDN分组方式业务进一步演变中使用LLC的间题尚待研究。
在PS方式下不使用高层兼容性信息元素(HLC)。在ISDN分组方式业务进一步演变中使用HLC的问题尚待研究。
3.2.3.2虚连接控制和信息传送阶段YD/T951-1998
国标GB/T11595分组层协议适用。在2.2.5节中规定的应用规则的b)项和d)~g)项适用。4OSI网络服务的支持
4.1考虑OSI-NS(开放系统互连一网络服务)的依据在ISDN环境中的承载业务和用户综合电信业务的演变和实现,以及ITU-T范围内经认可的协议基础(就通信体系结构的网络层而论)指导了对OSI-NS的使用。为了在这些条件下打好业务综合的基础,需要定义用于网络层协议的应用规则。注:
在ISDN电路交换方式下,完全由B信道GB/T11595分组层协议提供OSI-NS的支持,一旦完成ISDN呼叫1
的连接,就立即可以使用。以其他方法来完成OSI-NS的规定尚待进一步研究。2在可视图文情况下,完整的OSI-NS的规定尚待进一步研究。4.2ITU-T建议和ISO标准
使用下列ITU-T建议和ISO标准来提供OSI-NS;ITU-T建议X.213;
-ISO/IEC8208;
--ISO/1EC8878和ISO/IEC9574。对于OSINS的规定来说,D信道的使用(见建议Q.931)或为将来面向分组的信息传送方式所定义的相关协议的使用(见建议1.122)尚待进一步研究。4.3对OSI-NS的要求
为了在考虑OSI-NS时权衡开发远程信息处理终端的费用,这些要求被限制到必要的最低程度。这可以通过提供终接的方法获得,在对电路交换(CS)和分组交换(PS)方式的两种呼人情况下,第3层协议仅提供OSI-NS必须执行的功能。在呼出情况下,只要支持全部相关性能,主叫终端就能够发起一个OSI通信。
4.3.1对OSI-NS的最低限度要求
表5示出GB11595PLP选用用户性能的列表,建议将这些性能作为支持OSI-NS必要的最低限度要求。
表5GB11595PLP选用用户性能
选用用户性能
(注4)
(注2)
(注2)
(注2)
(注2)
(注2)
吞吐量等级协商
快速选择
转移延迟选择
和指示(TDSAI)
主叫地址扩充
被叫地址扩充
用于支持
人呼叫(注1)
用于支持出呼册
(注3)
(注3)
(注3)
(注3)
(注3)
小提示:此标准内容仅展示完整标准里的部分截取内容,若需要完整标准请到上方自行免费下载完整标准文档。

标准图片预览:





- 热门标准
- 通信行业标准(YD)
- YDN034.2-1997 ISDN 用户 一 网络接口规范 第2部分:数据链路层技术规范
- YD/T1391.1-2005 多协议标记交换(MPLS)测试方法
- YD/T1654-2007 IPTV业务需求
- YD/T724-1994 同步传送模块STM-1,STM-4的帧结构和复用方法
- YD/T2056-2009 通信设施保护措施的维护
- YD/T2084-2013 2GHz TD-SCDMAWCDMA数字蜂窝移动通信网 家庭基站Iuh接口技术要求和测试方法
- YD/T2576.5-2013 TD-LTE 数字蜂窝移动通信网终端设备测试方法(第一阶段) 第5部分:网络兼容性测试
- YD/T1121-2001 信息寻呼网络数据传输协议(FLEX 部分)
- YD/T1428.4-2005 900/1800MHz TDMA 数字蜂窝移动通信网CAMEL应用部分(CAP)测试方法(CAMEL3) 第4部分:业务控制点(SCP)短消息业务(SMS)
- YD/T1258.6-2006 室内光缆系列 第6部分:塑料光缆
- YD/T1761-2008 信息无障碍 身体机能差异人群网站设计无障碍技术要求
- YD/T1974-2009 800MHz/2GHz cdma2000数字蜂窝移动通信网 广播多播业务(BCMCS)设备测试方法 接入终端(AT)
- YD/T2916-2015 基于存储复制技术的数据灾备技术要求
- YDB078-2012 基于 IP 的虚拟网络动态构建框架
- YDB142.1-2013 多媒体终端设备节能参数和测试方法 第1部分:会议电视终端
- 行业新闻
请牢记:“bzxz.net”即是“标准下载”四个汉字汉语拼音首字母与国际顶级域名“.net”的组合。 ©2009 标准下载网 www.bzxz.net 本站邮件:bzxznet@163.com
网站备案号:湘ICP备2023016450号-1
网站备案号:湘ICP备2023016450号-1