- 您的位置:
- 标准下载网 >>
- 标准分类 >>
- 机械行业标准(JB) >>
- JB/T 9992-1999 矩形花键拉刀 技术条件
标准号:
JB/T 9992-1999
标准名称:
矩形花键拉刀 技术条件
标准类别:
机械行业标准(JB)
英文名称:
Technical requirements for rectangular spline broaches标准状态:
现行-
发布日期:
1999-05-20 -
实施日期:
2000-01-01 出版语种:
简体中文下载格式:
.rar.pdf下载大小:
116.20 KB
替代情况:
ZB J41008-1989采标情况:
DIN 3940 NEQ
点击下载
标准简介:
标准下载解压密码:www.bzxz.net
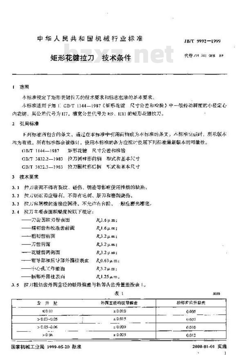
JB/T 9992-1999 本标准是对 ZB J41 008-89《矩形花键拉刀 技术条件》的修订。修订时,删除了性能试验一章,并按有关规定进行了编辑性修改,其他技术内容未改变。 本标准规定了矩形花键拉刀的技术要求和标志包装的基本要求。 本标准适用于加工 GB/T 1144-1987《矩形花键 尺寸公差和检验》中一般传动精度的小径定心内花键,其分差代号为 H7 ,槽宽公差代号为 H9、H11 的矩形花键拉刀。 本标准于 年 月 日首次发布。 JB/T 9992-1999 矩形花键拉刀 技术条件 JB/T9992-1999
部分标准内容:
中华人民共和国机械行业标准
JBT9992—1999
矩形花键拉刀
1999-05-20 发布
技术条件
2000-01-01 实施
国家机械工业局
JB/T9992—1999
4标准是对7.BJ4100889(矩形花快抗刀技术条件》的峰订,修订时影除了性能试验一单并按有关规定进行了端辑性修改,其它校术内容未改变。本标准白实随之日起代替ZB14100889。本标准出全国刀具标准化技术委员会提出井归.本标准负贫起草单位:成都工具研究所。本标准主要起萨人:幸荣年、刘德荣、前进,范围
中华人民共和国机械行业标准
矩形花键拉力刀
技术条件
不标准规定了矩形花辩拉万的持术要求和标志包装的H本要求JB/T9992-1999
代费14
本标准适用F加1GT1144一19B7矩形花健尺寸公差和价验?中-般传动转展的小径定心内花链,其公差代号为II7,裤宽公差代号为H9、IIT的矩形化链抗刀:2引用标准
下列标准所包含的条文,通读在本标准中用前快成为小标痛的条文,标增i成时,所示版本与为有效:所有标都会被修证,使用标准的务应探识他册下列标准是新版本的可能性。的1144—198?形花链尺寸公差和格验GB3832.2-1983拉刀形前辆型式和基本尺寸GBT3812.3—1983热刀社形后柄式和.H本尺寸3技术要求
3.1拉刀表面不得有裂纹、避伤,锈迹等影使用性能的缺渐3.益为划能刃应锋利,不得有会树、嵌刀和磨烧份3.3拉力穿消槽的连接应网得、不允许为台阶,股应磨光施底。
3.1拉万丰要表面替度按以下规定:刀齿图挂刃带表面
归齿和格准齿前面
粗切齿前面
方齿后面
一花链齿两侧面
前导部和后导部外柱表面
心孔作锥面
部外网住表而
R,1.6μm;
R3.2 μ.m;bZxz.net
R.0.63μm
R,1.25μm
3.5拉可粗切齿外网直径的极限偏差与拆邻内齿升量差按表1表1
> 0.03-0.05
> C.05.-0.06
国家机瓶工业局1999-05-20批准外直装的极用糖差
± 0.02.5
相邻齿升母益
2000-01-01实施
JE/T9992—1999
统刀情扭齿控疫必外白径的报原偏益3.6
3.6.1网切内引校准尚外原直径的极限偏确按表2表2
内花链径民寸公差
> 025-0.030
圆按均没其尺寸准反的
特切齿外例百径的收限偏关
花链精切和校准内外风直径的极限偏差按表3,表3
山花沌大径基木尺寸
32--82
88-125
花链极洲齿“其尺的
赫切齿外困百径的极限偏券
其余师切齿外部
自经的微限偏望
其金督切品外国
自税的极限们案
3.6.3校准齿及与其心寸相同的精切齿外圆直径尺寸的一致性不人0.005而用。交准齿部分不充汀有正馆度
拉刀化键齿宽鹿尺寸的极限偏崇安表4。3, 于
内花樓
拍宽基本尺
内花键惜充公差带代司
3.8拉刀倒角齿两角度雨至拉刀基准轴线间距离尺寸的极限偏差为±005 mm1,3.5拉刀各外厕杜表面对拉万基准轴线的径向阅跳动公差12-t8
3.9.1拉刀校漂步及其相的两个精切齿的经向同就动公差不得超过2所规定的校准出外两直公差值,厕形后实部的径向圆麟动公差同校准齿,3.9.3除5.9.1放定之外,拉刀其余部分的径圆露动公差要表5.表5
抗儿余长与实大征基本民的化生 15
>15-25
径问质既动公差
JB/T9992—1999
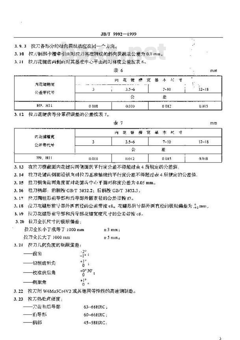
3.9.3拉万各新分的径向厕跳动应在同一个向。3.10拉摘部卡措幸引m浏范小英准轴线的斜向圆跳动公差为0.1mm3.11拉刀花键齿州测血对其基准中心平面的对称度公莹按表,内花谨拍宽
公营带北号
拉儿花链衡等分案视误差的公整按索73. 11
内化理植寳
公差带代号
基本心
在按刀模截面内花链内两测面时平行息公差不得超过表4所规定的公差俏拉刀花链出似面措可对拉刀基准轴线的平行度公差不得超过表4所规定的公差值,3. 14
拉刀倒角必两角度面对花键出中心面对称度公差为0.05mm。3. 15
拉刀柄部:前拖控B/T3832.2:后柄楼GB/T3832.3,3. 16
拉刀圆柱形前导部和导部外哟直径的公差拨门。3. 17
3.18拉刀龙键形前部外圆方径的公差带按8。链形后宁部外网直径的极限偏差为%,13.19拉刀花链形前导部和后导部花键宽度尺寸的公差能接。3.20统全长尺寸的极限偏差:
按刀全良小于或等丁1000mm
刀全长大于1000mm
拉刀儿何勿耍的极限缤葬:
切削齿后:
校准齿后角
测崇角
±5 tume
3.22拉万用W6Mo5Cr4V2或其他同等性能的高速钢制造。3.23拉万热处所便度:
买齿和后导部
前导部
63-66HRC:
60-66HRC:
45~5B11RC:
充许进行装面处班,
4标志和包装
4.1你志
JB/T9992-1999
4.1.1范刀上魔潜所地标志:制运厂商标,产品规格,护长度,前角,拉力材料(普通高遵钢可不标,利逆年月,
4.1.2拉刀空装盒三应标志:制造厂名称、地比利商你,产品名你,产品规格,拉制长典:拉万材耗(普通高遵铜不标),件数,制造年片,标强号。4.2包装
抗刀在包装前经防锈处厚,包装必须中靠,并能防上在运给过程中产生担伤。封存有效期为一年,
小提示:此标准内容仅展示完整标准里的部分截取内容,若需要完整标准请到上方自行免费下载完整标准文档。
JBT9992—1999
矩形花键拉刀
1999-05-20 发布
技术条件
2000-01-01 实施
国家机械工业局
JB/T9992—1999
4标准是对7.BJ4100889(矩形花快抗刀技术条件》的峰订,修订时影除了性能试验一单并按有关规定进行了端辑性修改,其它校术内容未改变。本标准白实随之日起代替ZB14100889。本标准出全国刀具标准化技术委员会提出井归.本标准负贫起草单位:成都工具研究所。本标准主要起萨人:幸荣年、刘德荣、前进,范围
中华人民共和国机械行业标准
矩形花键拉力刀
技术条件
不标准规定了矩形花辩拉万的持术要求和标志包装的H本要求JB/T9992-1999
代费14
本标准适用F加1GT1144一19B7矩形花健尺寸公差和价验?中-般传动转展的小径定心内花链,其公差代号为II7,裤宽公差代号为H9、IIT的矩形化链抗刀:2引用标准
下列标准所包含的条文,通读在本标准中用前快成为小标痛的条文,标增i成时,所示版本与为有效:所有标都会被修证,使用标准的务应探识他册下列标准是新版本的可能性。的1144—198?形花链尺寸公差和格验GB3832.2-1983拉刀形前辆型式和基本尺寸GBT3812.3—1983热刀社形后柄式和.H本尺寸3技术要求
3.1拉刀表面不得有裂纹、避伤,锈迹等影使用性能的缺渐3.益为划能刃应锋利,不得有会树、嵌刀和磨烧份3.3拉力穿消槽的连接应网得、不允许为台阶,股应磨光施底。
3.1拉万丰要表面替度按以下规定:刀齿图挂刃带表面
归齿和格准齿前面
粗切齿前面
方齿后面
一花链齿两侧面
前导部和后导部外柱表面
心孔作锥面
部外网住表而
R,1.6μm;
R3.2 μ.m;bZxz.net
R.0.63μm
R,1.25μm
3.5拉可粗切齿外网直径的极限偏差与拆邻内齿升量差按表1表1
> 0.03-0.05
> C.05.-0.06
国家机瓶工业局1999-05-20批准外直装的极用糖差
± 0.02.5
相邻齿升母益
2000-01-01实施
JE/T9992—1999
统刀情扭齿控疫必外白径的报原偏益3.6
3.6.1网切内引校准尚外原直径的极限偏确按表2表2
内花链径民寸公差
> 025-0.030
圆按均没其尺寸准反的
特切齿外例百径的收限偏关
花链精切和校准内外风直径的极限偏差按表3,表3
山花沌大径基木尺寸
32--82
88-125
花链极洲齿“其尺的
赫切齿外困百径的极限偏券
其余师切齿外部
自经的微限偏望
其金督切品外国
自税的极限们案
3.6.3校准齿及与其心寸相同的精切齿外圆直径尺寸的一致性不人0.005而用。交准齿部分不充汀有正馆度
拉刀化键齿宽鹿尺寸的极限偏崇安表4。3, 于
内花樓
拍宽基本尺
内花键惜充公差带代司
3.8拉刀倒角齿两角度雨至拉刀基准轴线间距离尺寸的极限偏差为±005 mm1,3.5拉刀各外厕杜表面对拉万基准轴线的径向阅跳动公差12-t8
3.9.1拉刀校漂步及其相的两个精切齿的经向同就动公差不得超过2所规定的校准出外两直公差值,厕形后实部的径向圆麟动公差同校准齿,3.9.3除5.9.1放定之外,拉刀其余部分的径圆露动公差要表5.表5
抗儿余长与实大征基本民的化生 15
>15-25
径问质既动公差
JB/T9992—1999
3.9.3拉万各新分的径向厕跳动应在同一个向。3.10拉摘部卡措幸引m浏范小英准轴线的斜向圆跳动公差为0.1mm3.11拉刀花键齿州测血对其基准中心平面的对称度公莹按表,内花谨拍宽
公营带北号
拉儿花链衡等分案视误差的公整按索73. 11
内化理植寳
公差带代号
基本心
在按刀模截面内花链内两测面时平行息公差不得超过表4所规定的公差俏拉刀花链出似面措可对拉刀基准轴线的平行度公差不得超过表4所规定的公差值,3. 14
拉刀倒角必两角度面对花键出中心面对称度公差为0.05mm。3. 15
拉刀柄部:前拖控B/T3832.2:后柄楼GB/T3832.3,3. 16
拉刀圆柱形前导部和导部外哟直径的公差拨门。3. 17
3.18拉刀龙键形前部外圆方径的公差带按8。链形后宁部外网直径的极限偏差为%,13.19拉刀花链形前导部和后导部花键宽度尺寸的公差能接。3.20统全长尺寸的极限偏差:
按刀全良小于或等丁1000mm
刀全长大于1000mm
拉刀儿何勿耍的极限缤葬:
切削齿后:
校准齿后角
测崇角
±5 tume
3.22拉万用W6Mo5Cr4V2或其他同等性能的高速钢制造。3.23拉万热处所便度:
买齿和后导部
前导部
63-66HRC:
60-66HRC:
45~5B11RC:
充许进行装面处班,
4标志和包装
4.1你志
JB/T9992-1999
4.1.1范刀上魔潜所地标志:制运厂商标,产品规格,护长度,前角,拉力材料(普通高遵钢可不标,利逆年月,
4.1.2拉刀空装盒三应标志:制造厂名称、地比利商你,产品名你,产品规格,拉制长典:拉万材耗(普通高遵铜不标),件数,制造年片,标强号。4.2包装
抗刀在包装前经防锈处厚,包装必须中靠,并能防上在运给过程中产生担伤。封存有效期为一年,
小提示:此标准内容仅展示完整标准里的部分截取内容,若需要完整标准请到上方自行免费下载完整标准文档。
标准图片预览:





- 其它标准
- 热门标准
- 机械行业标准(JB)
- JB/T9396-1999 环块磨损试验机 技术条件
- JB/T7732.1-1995 地膜覆盖机 技术条件
- JB/T6664.2-1993 自吸泵 技术条件
- JB/T7422.2-1999 立式内圆珩磨机 精度检验
- JB/T7665-1995 通用机械噪声声功率级现场测定 声强法
- JB/T9272-1999 氨压力表
- JB/T7273.8-1994 背面波纹手轮
- JB/T11340.3-2012 阀控式铅酸蓄电池安全阀 第3部分:橡胶帽、阀芯
- JB/T5419-2000 塑料挤出平膜扁丝辅机
- JB/T5810-1991 电机磁极线圈及磁场绕组匝间绝缘试验规范
- JB/T450-1992 PN16.0~32.0MPa锻造角式高压阀门、管件、紧固件 技术条件
- JB/T7840-1995 YZRW系列起重及冶金用涡流制动绕线转子三相异步电动机 技术条件
- JB/T8022.1-1999 机床夹具零件及部件 内涨器
- JB/T9014.7-1999 连续输送设备 散粒物料 堆积角的测定
- JB/T1308.8-1999 PN250a 内外螺母型式、尺寸和技术条件
- 行业新闻
请牢记:“bzxz.net”即是“标准下载”四个汉字汉语拼音首字母与国际顶级域名“.net”的组合。 ©2025 标准下载网 www.bzxz.net 本站邮件:bzxznet@163.com
网站备案号:湘ICP备2025141790号-2
网站备案号:湘ICP备2025141790号-2