- 您的位置:
- 标准下载网 >>
- 标准分类 >>
- 国家标准(GB) >>
- GB/T 19859-2005 地理标志产品库尔勒香梨
标准号:
GB/T 19859-2005
标准名称:
地理标志产品库尔勒香梨
标准类别:
国家标准(GB)
标准状态:
现行-
发布日期:
2005-09-03 -
实施日期:
2006-01-01 出版语种:
简体中文下载格式:
.rar.pdf下载大小:
203.90 KB

点击下载
标准简介:
标准下载解压密码:www.bzxz.net
本标准规定了库尔勒香梨产地范围、术语和定义、地域环境特点、栽培技术、要求、试验方法、检验规则及标志、包装、运输、贮存。本标准适用于国家质量监督检验检疫行政主管部门根据《地理标志产品保护规定》批准保护的库尔勒香梨。 GB/T 19859-2005 地理标志产品库尔勒香梨 GB/T19859-2005

部分标准内容:
ICS 67. 080. 10
中华人民共和国国家标准
GB/T19859—2005
地理标志产品
库尔勒香梨
Froduct of geographical indicationKatrlefragranlpear
2005-09-03发布
中华人民和国国家质量监督检验检疫总局中国国家标雅化管理委员会
2006-D1-01实施
GB/T198592005
本雅根据地标志产品保护规定+设G17D2.1—100原,地域品通用要求3制定.木标准的附录为现范性附录,胖录为资料限录。本标雅由全巨原:地频产品标维北1作组壶业并归口,本杯满草单位开整巴音郭拐案希州质盘技术监查尚、新遥巴亡都格古白治州农业局新驱巴告郭据蒙古白治州农科所,新猛巴音郭榜荣方立治州农业我术指广十心、彩盛冠农果茸股份有限公司、新题世育职业技术学院。
衣标市上要起车人:马、,强、危远国、郭群、国上盘、吴忠华,手忠。1港围
地理标志产品库尔勒香梨
GB/T19B59—2005
本标难规定了4尔勃再染产地范用术语利定义、地改环境持点、趣培投术、费零、试龄方法、检验规则及环志,包著前这在
本机准适用:国家质量监督检验检变行政工芳部门据地理标志产品保护规定>批准保护的中尔物香剩.
2范性引用文件
下划文件中的条款通过本标准的用无成为车标准的条放。凡是红月期的以江文件,其随影有的格改单(不包括期的容)或悠汀版均火适月了本标准,然而,费励根据本标准成协权的各方究足便月这些文件的最新版本,凡是不注日期的引用文件,其最新版本适月本环准.GB2763食品中农到晟大戏留限量G比/T5009.11食品中总我及无扩邮的测定GB/T5009.17食品总录及有扩乘的测定GBT5009.18食品策的测实
GB/T5009.20食品有机磷表药残留量书测定GB/=8855新州水兴州蔬来内取程方法G/12S本果、蔬剑品可湾固形物合旱的测点折与仪法GB/7121:G食品中总联的划定方法NY/T6率勤营型
3产境范压
虐尔剪香测的产地范用限于国家质星临驾检验检疫行收主驾部,1制地理标志产品保规究批准保护的范国,即为新疆维吾尔自洽玉库尔物市、可京办市网拉尔市、州率其、轮台、库车!沙雅新和息、机摄具、温窄县玩转行改区或。见附灵工木培和定文
Y/工确立的以及下列术话行定义H于本标准4. 1
陈尔勒翠kurrleFragrantpear
在第3年规定的范民内生,”,来实卵到形或药频形,果德洗果部病人半内后化。料而暗月,效厚,或熟刚果支绿色或费就色,部分果宫禁有红量,柔皮教尊,内白,猫嫩限题,汁和味时,有节香,总实极耐吧忧只正质量符木标确整求的梨。5H城环境特点
5. 1地理环境
本区或地处云凹南慧,里本益地北,海表Cm--】125、属丁州陆T早温带气候,H照充降水少、蒸发量人
CB/T 19859-7005
5.2气族环境
5.2.1气盘
年半均气制为1C.5--11.5.[0%的个效游4205元--4275%.年平均无宽期180c-2:3d放温大。
5.2.2光照
全上即时73~2899年平均择为597/m--63M/,年业均膜百率为G9.1
5.7. 3降水
年平均降永量m~t.m
5.2. 4兼发量
年平与蒸发量200mr.~27stmm
5.2.5光热资源组合
日平的气温℃期间的光合前达3324M]/u--3731M/m开乎均气逾稳定上开到5以上至H切需冻出现期间光合辐点达1MI/~?A:2M]/m,对立控气温验是在2C期间的合辐射187M/-M/。
5.3士森
土松肥沃,有规质含草不低于U8%。土湿厚度1以!.+H..7,总裁含年送于0.5%,地下位低上1.5的壤十和沙块土。5,4水资源
水资源车富,质化小-
6栽培接术
库尔制本型关裁培技术象见刷录,7要求bzxz.net
7.1感百要求
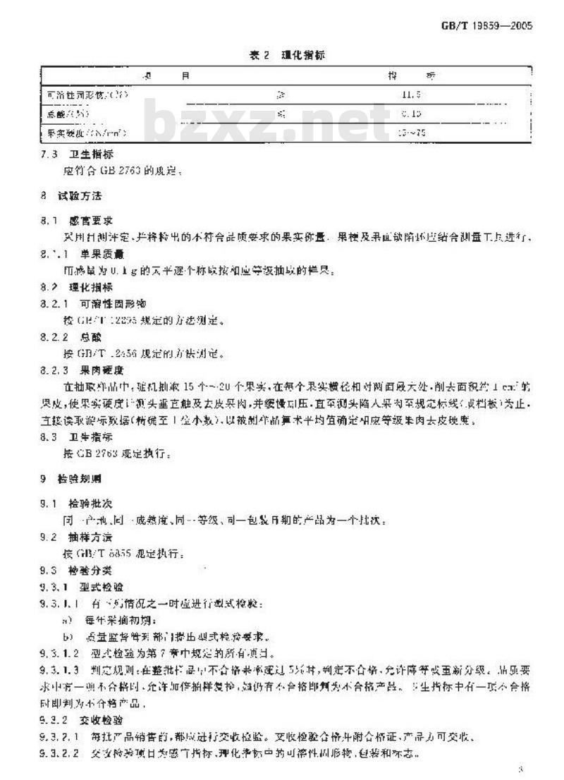
应衍合表二的是。
表1品质要求
米面栏瓶
7.2理化指标
一说来
H有术产的典特,果形端正.未面来.早实引被访完禁
应符合表2的规定
方计轻效“处,单率面积不
讨n, rer.
*, 12u
产计经款划伤任保丽长国!
小T:0m
可路性司形恢(
点酸大的
用实我更N/rn
7.3卫生指标
庭衍合GB2763的现:
8试验方法
3.1您要求
表 2理化指标
GB/T 19859—2005
买用谢定,产将检出的不符合品质要求的果实你量:果控及果血欲陷度销合测盘工点进行,8..1单果质最
币满鼠为U.1多的大平逐·个称吹按知应等报抛或的拦灵,8.2理化捐标
3.2.1可溶性固形物
按2规定的法测定。
8.2.2总酸
接/T.24别规定的可法测危。
2.2. 3果肉砸度
在抽取单站中延机抑最15个-2U个果实,在每个采实横论和对两面展六处·削去面积祝效1c工的退皮,使果实硬成视头垂直触受去皮采肉,并绥慢可压.直至测头陷人果沟至规实标线档板为止立接读取游标数据(确至1立小数),以被别单品氧术平均直确定归应等级朱内去皮地度,8.3卫生指标
按B2763现定执行:
9检壁规
9.1检骑批次
间户也同·成热度、同·等级、司一包&期的产品为一个批次:9.2抽样方法
接(/T a55规定执行:
9.3格验分类
9.3,1型式检验
9.3. 1. 1
台情况之一时成进行型式格整:每什采摘初划:
监理部式检检求
9.3.1.2型式检验为第7音中规定的新有再当。9.3.1.3判宽规则:在整批品不合格未或过5乐并,判定不合格,分许席等或重新分级。品见要求中有一训不合格以,允许加停拥群复格,随仍有不格即判为不合格产品。!生指标中右一项不会格时即判格产品
9.2.2交收检验
9.3.2.1带批严品销告前,都成进行交收检监。交收检验合悼中附合督证,产品为可交收,9.3.2.2安没格验项日关感立指标,再化华拓中的可性州形物,色装和环志.GR/T 19859—2005
9.3.2.3判定规则:在整化样品中不合格果主超过5%时定不合格·代许率等或立新分级,包装、标志若有-项不合格,判交收检验不合格。计:将检出的各项台本等级出安求的实称按式(1)十算不零*,x10n
式中:
[\——不合格单百分率
样果总生单为点(:
不合格果量,单:s)。
10标志.包装、运输,购存
10.1标志
10.1.1用于能的片乐助香梨:具产品或包装1成弥地理协卡产品专用标志,升标明产品名殊,等版、产路,位装订期,生产单依,净含录,执标滑代号等。10.1.2天行合本标谁的产品,其产品当称不可促用含有\库尔勤否梨\(他括连读断开)的名称,10.2包装
.10.2.1产品外包装成使用床尔勘香剩地理标志产品专用装铭,必包装应肾固而压,清洁!牛,无毒无异末,外表及附写标志血消洗醒H,箱内应有必要的承压望板和两拔,箱体内外无据伤尽实有碍瓶还的尖突物
10.2.2产品内包装格格要求质地松软非有定学和划性,色评人小、数,也与证厘适压于被包装的果实,内也装材料和箱内望村赖应消洁卫生·毒元异味,具有吸潮性。10.3远输
10.3.1运辆工具度清法过生,无异味。10.3.2不得与有每物品派运。
10.3.3装仰时应轻年轻放。
10.3.4待运时应优次分噪、培心燃并、环境清产、谁风良好。严紫照口势脂,丽。注意防冻、防热,崂图,缩待止时间.
床求勒否梨吗藏保解应具备相应的减条件,降内藏湿度应为6,相对湿度保投布85%--SC为前,应保训通风透气防污染。国
葡的社
GB/T19B59—2305
什地区
GB/T13859—2005
B,1硅围
(效料性耐录)
技培技术规泡
B.1.1十地半些、以南北行同粮相为它,面和较六排要划分小区,小区面积2am1..2述画时规刘出路、果,、穷岸的守立·在是树完植前完成。日,1.3定描前或定值同时·按当地自然条件洲要求配防以林,血!不供低于总而积的1送,买补范结合立体式协带:
B。。4选用速壮的性型作黏术,采片座地砖木嫁接建显。B.2授粉树配置
尺用候山酥攀,鸭梨等品种授粉,性效不得少丁库勒香梨的1?务:B.3±肥水肯理
B.3.1土境管理
可结合施举型进行深翻,游虾冬求,树盘必以中排除章,保持上垠疏松,行部提官间作首括三革,扁率黄范等添更作物。行间不应种披高杆作物和与库尔勒肾剩在相问病告或为等主措构,B.3.2施肥
有挑量约模为袜2050盛采期树为每供~50无机肥量为当年产量的2治~3、氢磁钟化按211!1大似施用:结台花前、花后、幼果膨大期等协医期满水时适出肥.每株1g“2kg。根据构体营并情况适或施用微量元载.B.3.3水分
根据长体需学:限有情合理范水,后期控水,避免大小漫满,3.4花果管理
猪组静则,人工助授粉,染园效蜂喷花疏果.控市株负载鼠,统花寸底流除目花,弱花,只心花·留选化,每化,留之朱~4朵花,商果时以单果为主、赋太果,业果,畸形果,花乐确少时应注意保龙保巢:
B.5病虫吉防治
病出者以预防为主,线合防济为测,与据预量预报及时防治主云防节界整线、端类、介完出、染大或知菌病、英化病等最品素,沾在保护利用天敌·保为农国生念平演游少外境行染、不应使用司家禁月农的
B.6整形修剪
B, 6. 1形
丧据密度造定适树形,带用树形有耐部上度疏敏分层形、兰土收产下形.开心形,0.6.2楼剪
B.6.2.1动划期的禁需应以定下,培养下夜大树过、俊全树校干十次分明、书早果为原购,6.6.2.2案军期的修药,调整或持划形寸架结均,圾齐级骨下投扩太树冠;优化结只技纠C
夏率疏除过密枝、徒长枝及过壮果台副植,GB/T 198592005
B.6.2.3度老期的果树,应剪除中心干,魔除密挤技,政造徒长枝.均衡配置.更新复忙。B.7采收
9月上中付为库尔的香染收熟期,应站期采妆,采摘时采果人贝应期线组手套,轻轻效,碱少制筐饮数,采果倒需带有筐系和挂约,内晚用柔软物对垫。
小提示:此标准内容仅展示完整标准里的部分截取内容,若需要完整标准请到上方自行免费下载完整标准文档。
中华人民共和国国家标准
GB/T19859—2005
地理标志产品
库尔勒香梨
Froduct of geographical indicationKatrlefragranlpear
2005-09-03发布
中华人民和国国家质量监督检验检疫总局中国国家标雅化管理委员会
2006-D1-01实施
GB/T198592005
本雅根据地标志产品保护规定+设G17D2.1—100原,地域品通用要求3制定.木标准的附录为现范性附录,胖录为资料限录。本标雅由全巨原:地频产品标维北1作组壶业并归口,本杯满草单位开整巴音郭拐案希州质盘技术监查尚、新遥巴亡都格古白治州农业局新驱巴告郭据蒙古白治州农科所,新猛巴音郭榜荣方立治州农业我术指广十心、彩盛冠农果茸股份有限公司、新题世育职业技术学院。
衣标市上要起车人:马、,强、危远国、郭群、国上盘、吴忠华,手忠。1港围
地理标志产品库尔勒香梨
GB/T19B59—2005
本标难规定了4尔勃再染产地范用术语利定义、地改环境持点、趣培投术、费零、试龄方法、检验规则及环志,包著前这在
本机准适用:国家质量监督检验检变行政工芳部门据地理标志产品保护规定>批准保护的中尔物香剩.
2范性引用文件
下划文件中的条款通过本标准的用无成为车标准的条放。凡是红月期的以江文件,其随影有的格改单(不包括期的容)或悠汀版均火适月了本标准,然而,费励根据本标准成协权的各方究足便月这些文件的最新版本,凡是不注日期的引用文件,其最新版本适月本环准.GB2763食品中农到晟大戏留限量G比/T5009.11食品中总我及无扩邮的测定GB/T5009.17食品总录及有扩乘的测定GBT5009.18食品策的测实
GB/T5009.20食品有机磷表药残留量书测定GB/=8855新州水兴州蔬来内取程方法G/12S本果、蔬剑品可湾固形物合旱的测点折与仪法GB/7121:G食品中总联的划定方法NY/T6率勤营型
3产境范压
虐尔剪香测的产地范用限于国家质星临驾检验检疫行收主驾部,1制地理标志产品保规究批准保护的范国,即为新疆维吾尔自洽玉库尔物市、可京办市网拉尔市、州率其、轮台、库车!沙雅新和息、机摄具、温窄县玩转行改区或。见附灵工木培和定文
Y/工确立的以及下列术话行定义H于本标准4. 1
陈尔勒翠kurrleFragrantpear
在第3年规定的范民内生,”,来实卵到形或药频形,果德洗果部病人半内后化。料而暗月,效厚,或熟刚果支绿色或费就色,部分果宫禁有红量,柔皮教尊,内白,猫嫩限题,汁和味时,有节香,总实极耐吧忧只正质量符木标确整求的梨。5H城环境特点
5. 1地理环境
本区或地处云凹南慧,里本益地北,海表Cm--】125、属丁州陆T早温带气候,H照充降水少、蒸发量人
CB/T 19859-7005
5.2气族环境
5.2.1气盘
年半均气制为1C.5--11.5.[0%的个效游4205元--4275%.年平均无宽期180c-2:3d放温大。
5.2.2光照
全上即时73~2899年平均择为597/m--63M/,年业均膜百率为G9.1
5.7. 3降水
年平均降永量m~t.m
5.2. 4兼发量
年平与蒸发量200mr.~27stmm
5.2.5光热资源组合
日平的气温℃期间的光合前达3324M]/u--3731M/m开乎均气逾稳定上开到5以上至H切需冻出现期间光合辐点达1MI/~?A:2M]/m,对立控气温验是在2C期间的合辐射187M/-M/。
5.3士森
土松肥沃,有规质含草不低于U8%。土湿厚度1以!.+H..7,总裁含年送于0.5%,地下位低上1.5的壤十和沙块土。5,4水资源
水资源车富,质化小-
6栽培接术
库尔制本型关裁培技术象见刷录,7要求bzxz.net
7.1感百要求
应衍合表二的是。
表1品质要求
米面栏瓶
7.2理化指标
一说来
H有术产的典特,果形端正.未面来.早实引被访完禁
应符合表2的规定
方计轻效“处,单率面积不
讨n, rer.
*, 12u
产计经款划伤任保丽长国!
小T:0m
可路性司形恢(
点酸大的
用实我更N/rn
7.3卫生指标
庭衍合GB2763的现:
8试验方法
3.1您要求
表 2理化指标
GB/T 19859—2005
买用谢定,产将检出的不符合品质要求的果实你量:果控及果血欲陷度销合测盘工点进行,8..1单果质最
币满鼠为U.1多的大平逐·个称吹按知应等报抛或的拦灵,8.2理化捐标
3.2.1可溶性固形物
按2规定的法测定。
8.2.2总酸
接/T.24别规定的可法测危。
2.2. 3果肉砸度
在抽取单站中延机抑最15个-2U个果实,在每个采实横论和对两面展六处·削去面积祝效1c工的退皮,使果实硬成视头垂直触受去皮采肉,并绥慢可压.直至测头陷人果沟至规实标线档板为止立接读取游标数据(确至1立小数),以被别单品氧术平均直确定归应等级朱内去皮地度,8.3卫生指标
按B2763现定执行:
9检壁规
9.1检骑批次
间户也同·成热度、同·等级、司一包&期的产品为一个批次:9.2抽样方法
接(/T a55规定执行:
9.3格验分类
9.3,1型式检验
9.3. 1. 1
台情况之一时成进行型式格整:每什采摘初划:
监理部式检检求
9.3.1.2型式检验为第7音中规定的新有再当。9.3.1.3判宽规则:在整批品不合格未或过5乐并,判定不合格,分许席等或重新分级。品见要求中有一训不合格以,允许加停拥群复格,随仍有不格即判为不合格产品。!生指标中右一项不会格时即判格产品
9.2.2交收检验
9.3.2.1带批严品销告前,都成进行交收检监。交收检验合悼中附合督证,产品为可交收,9.3.2.2安没格验项日关感立指标,再化华拓中的可性州形物,色装和环志.GR/T 19859—2005
9.3.2.3判定规则:在整化样品中不合格果主超过5%时定不合格·代许率等或立新分级,包装、标志若有-项不合格,判交收检验不合格。计:将检出的各项台本等级出安求的实称按式(1)十算不零*,x10n
式中:
[\——不合格单百分率
样果总生单为点(:
不合格果量,单:s)。
10标志.包装、运输,购存
10.1标志
10.1.1用于能的片乐助香梨:具产品或包装1成弥地理协卡产品专用标志,升标明产品名殊,等版、产路,位装订期,生产单依,净含录,执标滑代号等。10.1.2天行合本标谁的产品,其产品当称不可促用含有\库尔勤否梨\(他括连读断开)的名称,10.2包装
.10.2.1产品外包装成使用床尔勘香剩地理标志产品专用装铭,必包装应肾固而压,清洁!牛,无毒无异末,外表及附写标志血消洗醒H,箱内应有必要的承压望板和两拔,箱体内外无据伤尽实有碍瓶还的尖突物
10.2.2产品内包装格格要求质地松软非有定学和划性,色评人小、数,也与证厘适压于被包装的果实,内也装材料和箱内望村赖应消洁卫生·毒元异味,具有吸潮性。10.3远输
10.3.1运辆工具度清法过生,无异味。10.3.2不得与有每物品派运。
10.3.3装仰时应轻年轻放。
10.3.4待运时应优次分噪、培心燃并、环境清产、谁风良好。严紫照口势脂,丽。注意防冻、防热,崂图,缩待止时间.
床求勒否梨吗藏保解应具备相应的减条件,降内藏湿度应为6,相对湿度保投布85%--SC为前,应保训通风透气防污染。国
葡的社
GB/T19B59—2305
什地区
GB/T13859—2005
B,1硅围
(效料性耐录)
技培技术规泡
B.1.1十地半些、以南北行同粮相为它,面和较六排要划分小区,小区面积2am1..2述画时规刘出路、果,、穷岸的守立·在是树完植前完成。日,1.3定描前或定值同时·按当地自然条件洲要求配防以林,血!不供低于总而积的1送,买补范结合立体式协带:
B。。4选用速壮的性型作黏术,采片座地砖木嫁接建显。B.2授粉树配置
尺用候山酥攀,鸭梨等品种授粉,性效不得少丁库勒香梨的1?务:B.3±肥水肯理
B.3.1土境管理
可结合施举型进行深翻,游虾冬求,树盘必以中排除章,保持上垠疏松,行部提官间作首括三革,扁率黄范等添更作物。行间不应种披高杆作物和与库尔勒肾剩在相问病告或为等主措构,B.3.2施肥
有挑量约模为袜2050盛采期树为每供~50无机肥量为当年产量的2治~3、氢磁钟化按211!1大似施用:结台花前、花后、幼果膨大期等协医期满水时适出肥.每株1g“2kg。根据构体营并情况适或施用微量元载.B.3.3水分
根据长体需学:限有情合理范水,后期控水,避免大小漫满,3.4花果管理
猪组静则,人工助授粉,染园效蜂喷花疏果.控市株负载鼠,统花寸底流除目花,弱花,只心花·留选化,每化,留之朱~4朵花,商果时以单果为主、赋太果,业果,畸形果,花乐确少时应注意保龙保巢:
B.5病虫吉防治
病出者以预防为主,线合防济为测,与据预量预报及时防治主云防节界整线、端类、介完出、染大或知菌病、英化病等最品素,沾在保护利用天敌·保为农国生念平演游少外境行染、不应使用司家禁月农的
B.6整形修剪
B, 6. 1形
丧据密度造定适树形,带用树形有耐部上度疏敏分层形、兰土收产下形.开心形,0.6.2楼剪
B.6.2.1动划期的禁需应以定下,培养下夜大树过、俊全树校干十次分明、书早果为原购,6.6.2.2案军期的修药,调整或持划形寸架结均,圾齐级骨下投扩太树冠;优化结只技纠C
夏率疏除过密枝、徒长枝及过壮果台副植,GB/T 198592005
B.6.2.3度老期的果树,应剪除中心干,魔除密挤技,政造徒长枝.均衡配置.更新复忙。B.7采收
9月上中付为库尔的香染收熟期,应站期采妆,采摘时采果人贝应期线组手套,轻轻效,碱少制筐饮数,采果倒需带有筐系和挂约,内晚用柔软物对垫。
小提示:此标准内容仅展示完整标准里的部分截取内容,若需要完整标准请到上方自行免费下载完整标准文档。

标准图片预览:





- 热门标准
- 国家标准(GB)
- GB/T997-1981 电机结构及安装型式代号
- GB4623-1994 环形预应力混凝土电杆
- GB/T29887-2013 染色棉
- GB475-2008 商品煤样人工采取方法
- GB17464-2012 连接器件
- GB/T42220-2022 金镶玉镶嵌工艺质量评价
- GB/T23344-2009 纺织品 4-氨基偶氮苯的测定
- GB/T37319-2019 电梯节能逆变电源装置
- GB/T39504-2020 病媒生物综合管理技术规范 机场
- GB/T17972-2000 信息处理系统 数据通信 局域网中使用X.25包级协议
- GB∕T4937.20-2018 半导体器件 机械和气候试验方法 第20部分:塑封表面安装器件耐潮湿和焊接热综合影响
- GB/T41704-2022 锂离子电池正极材料检测方法 磁性异物含量和残余碱含量的测定
- GB/T39351-2020 空间数据与信息传输系统 遥测空间数据链路协议
- GB/T15349-1994 化学试剂 溴甲酚绿
- GB/T19215.1-2003 电气安装用电缆槽管系统 第1部分: 通用要求
- 行业新闻
请牢记:“bzxz.net”即是“标准下载”四个汉字汉语拼音首字母与国际顶级域名“.net”的组合。 ©2009 标准下载网 www.bzxz.net 本站邮件:bzxznet@163.com
网站备案号:湘ICP备2023016450号-1
网站备案号:湘ICP备2023016450号-1