- 您的位置:
- 标准下载网 >>
- 标准分类 >>
- 国家标准(GB) >>
- GB 4706.16-1986 家用和类似用途电器的安全电池驱动的电动剃须刀、电推剪及其充电和电池组的特殊要求
 
			【国家标准(GB)】 家用和类似用途电器的安全电池驱动的电动剃须刀、电推剪及其充电和电池组的特殊要求
本网站 发布时间:
				1986-04-14 16:00:00
				
				
			- GB4706.16-1986
- 已作废
- 点击下载此标准
- 标准号: - GB 4706.16-1986
- 标准名称: - 家用和类似用途电器的安全电池驱动的电动剃须刀、电推剪及其充电和电池组的特殊要求
- 标准类别: - 国家标准(GB)
- 英文名称: Safety of household and similar electrical appliances. Special requirements for battery-powered electric shavers, electric clippers and their charging and battery packs.
- 标准状态: 已作废
- 
          	发布日期: 1986-04-14
- 
		 实施日期: 1986-10-01
- 
          	作废日期: 2005-10-14
- 出版语种: 简体中文
- 下载格式: .rar.pdf
- 下载大小: 446.66 KB
- 替代情况: 作废;
- 采标情况: ≈IEC 335-19-74
 标准简介/下载
标准简介/下载点击下载
标准简介:
										 标准下载解压密码:www.bzxz.net
					 					 
						 
	        
	      本标准适用于家用和类似用途电器安全中的电池驱动电动剃须刀、电推剪及其充龟和电池组的特殊要求,它参照采用IEC338-19(1974)《家用和类似用途电器的安全第二部分:电池驱动的电动剃须刀、电推剪及其充电和电池组的特殊要求》。本标准应与GB4706.1-1984《家用和类似用途电器的安全通用要求》配合使用。 GB 4706.16-1986 家用和类似用途电器的安全电池驱动的电动剃须刀、电推剪及其充电和电池组的特殊要求 GB4706.16-1986
 标准内容
标准内容部分标准内容:
					
					中华人民共和国国家标准
家用和类似用途电器的安全
电池驱动的电动剃须刀、电推剪及其充电和电池组的特殊要求
Safety of household and
similar electrical appliancesParticular requirements for battery-poweredshavers, hair clippers and
their charging and battery assembliesUDC621.3:614
GB4706.16-86
本标准适用于家用和类似用途电器安全中的电池驱动的电动剃须刀、电推剪及其充电和电池组的特殊要求,它参照采用IEC335-19(1974)《家用和类似用途电器的安全第二部分:电池驱动的电动剃须刀、电推剪及其充电和电池组的特殊要求》。本标准应与GB4706.1一84《家用和类似用途电器的安全通用要求》配合使用。本标准中写明“适用”的部分,表示GB4706.1一84中的相应条、款、项条文适用于本标准;本标准中写明“代替”的部分,则应以本标准中的条文为准;本标准中写明“增加”的部分,表示除要符合GB4706.1一84的相应条文外,还必须符合本标准中所增加的条文。1范围
除下述内容外,GB4706.1一84中的该章适用。1.1本标准适用于可重新充电的电池供电的电动剃须刀,家用电推剪和用于按摩、修剪指(趾)甲等类似器具,包括电池驱动的电机及用电源充电的充电装置和电池装置。注:①包括动物修剪毛用的电推剪,但仪对有关人身安全部分进行检查。②本标准不包括电热按摩器。
2名词术语
除下述内容外,GB4706.1-84中的该章适用。2.2.30该款用下述内容代替:
充电装置的正常负载表示连接到电源的充电装置与电池装置连接,并在适当位置与有关的电机装置连接,使充电装置处于正常使用状态时的负载。电机装置的正常负载表示,当装有电机装置的器具用含适的扭转夹具固定时,其主轴和切削端或附件的主轴在水平面内,并在无外负载的静止空气中工作,附件可能施加的负载除外。并在下述条件下工作:
仅供家用的电动剃须刀、电推剪和带有各种用于理发、按摩、修指(趾)甲及类似用途的附件的器具,工作10min,所用附件施加最大负载。对用动物修剪毛的电推剪,应连续工作直到稳定状态建立为止。,其他电推剪应工作10min,然后停止10min,重复循环直到稳定状态建立为止。注:扭转夹具为轻型结构,其安放位置应使来自器具的热传导的影响小到忽略不计。国家标准局1986-04-14发布
1986-10-01实施
该章增加下述条款:
GB4706.16-86
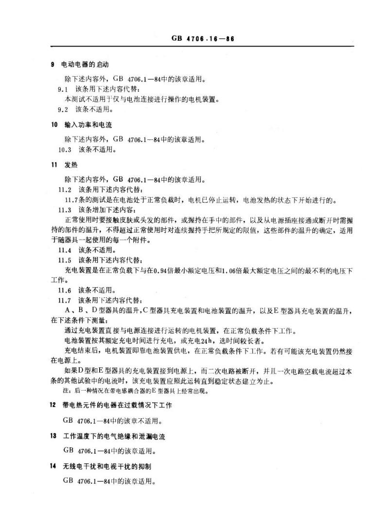
2.101器具由电机装置、电池装置和充电装置三部分组成,其分类如下A型:上述三部分装在一个部件内,且它们的电源电压相等。B型:上述三部分装在可分开的两个或三个部件内,当连接在一起时,它们的电源电压相等C型:上述三部分装在可分开的两个或三个部件内,充电装置。电池装置的电压和电源电压相等但电机装置的电压和电源电压不等。当装置与源完全断后,电机装置才能与电池装置连接D型:上述三部分装在一个部件内,但充电装置带有一个安全变压器,使其输出至电池的电压限制在安全特低电压范围内。
E型:上述三部分装在可分开的两个或三个部件内,充电装置和电池装置、电机装置分开,并至少带有一个安全变压器的输人绕组,电池装置和电机装置的电压仅为安全特低电压图1为上述型式的示意图
充电部件
电池部件免费标准bzxz.net
GB4706.16—86
电机部件
电机部件
充电/电池部件
充电部件
电池部件
电机部件
充电部件
电池/电机部件
充电部件
牛国國
直接插人式的
充电/电池部件
电机部件
表示充电装置带有不与电源隔离的降压装置
表示带有安全变压器初级绕阻的充电装置
表示带有安全变压器的充电装置B型
图1器具各部件分类示意图
电池/电机部件
部件间的电感耦合器
电池/电机部件
充电部件
电池鄱件
充电部件
表示一个电池装置
表示一个电机装置
注:①“部件”\调,在本标准范围内,用来表示包括在其本身壳体内的所有装置。②除非一元件被安全变压器从电源分开,否则即为处于电源电压。电机部件
③A、B、D、E型器具的电机装置可以通过或不通过其充电装置直接与电源连接,进行操作。④各充电装置、电池装置和电机装置之间的连接可用中间电缆,器具耦合器。对E型电器的充电装置和电池装置的连接,可用电感耦合器。3一般要求
GB4706.1—84中的该章适用。
4测试中的一般说明
GB4706.16—86
除下述内容外,GB4706.1—84中的该章适用。4.2该条增加下述内容:
除非另有规定,C型器具的电机装置及E型器具的电机装置和电池装置本身不需测试。如需重复第18章的测试,需增加一个样品。20.101条的测试应在单独的样品上进行。4.8该条不适用。
4.9该条增加下述内容:
如果有一个可由用户选择不同的充电和运转位置的调节装置,该装置应调整到最不利的状态。4.10和4.12该二条不适用。
4.14该条用下述内容代替:
除非另有规定,在设计允许的条件下,B、C、E型器具的各个装置可互相连接在一起测试。该章增加下述条款:
4.101测试前及测试时,切削端应滴上儿滴轻油进行润滑(可用缝纫机油)。轻油被用作模仿在正常使用情况下由皮肤或头发提供的润滑作用。5额定值
GB4706.1—84中的该章用下述内容代替。单相交流电器的额定电压为220V。通过检视标志确定是否合格。
6分类
GB4706.1—84中的该章适用。
见22.1条。
7标志
除下述内容外,GB4706.1--84的该章适用。7.1该条增加下述内容:
随器具或B、C、E型器具的零售部件所附的使用说明书应标明哪些部件相迁连接。这些器具的电机和电池部件只标出制造厂名称、商标及产品的型号或参考型号。带有可为使用者拆卸或修理的电池的器具,需在电池的盒子上标明制造厂名称、商标及产品型号或参考型号。
7.3该条不适用。
7.4该条增加下述内容:
注:具有不同电压范制的器具的电压调定位置,可按制造厂家说明书所给出的电压范围中的某一电压值来确定。7.5,7.8和7.12该三条不适用。8防触电保护
除下述内容外,GB4706.1一84中的该章适用。8.4该条不适用。
9电动电器的启动
GB4706.16-86
除下述内容外,GB4706.1一84中的该章适用。9.1该条用下述内容代替:
本测试不适用于仅与电池连接进行操作的电机装置。9.2该条不适用。
10输入功率和电流
除下述内容外,GB4706.1--84中的该章适用。10.3该条不适用。
11发热
除下述内容外,GB4706.1一84中的该章适用。11.2该条用下述内容代替:
11.7条的测试是在电池处于正常负载时,电机已停止运转,电池发热的状态下开始进行的。11.3该条增加下述内容:
正常使用时要接触皮肤或头发的部件,或握持在手中的部件,以及从电源插座接通或断开时需握持的部件的温升,不得超过正常使用时对连续握持手把所规定的限值,这些部件的温升的确定,适用于随器具一起使用的每一个附件。11.4该条不适用。
11.5该条用下述内容代替:
充电装置是在正常负载下与在0.94倍最小额定电压和1.06倍最大额定电压之间的最不利的电压下工作。
11.6该条不适用。
11.7该条用下述内容代替:
A、B、D型器具的温升,C型器具充电装置和电池装置的温升,以及E型器具充电装置的温升,在下述条件下测量:
通过充电装置直接与电源连接进行运转的电机装置,在正常负载条件下工作。电池装置按其额定充电时间进行充电,或充电24h,选时间较长者。充电结束后,电机装置即靠电池装置供电,在正常负载条件下工作。若有可能该充电装置仍然接在电源上。
如果D型和E型器具的充电装置接到电源上,而二次电路被断开,并且一次电路空载电流超过本条的其他试验中的电流时,该充电装置应照此运转直到稳定状态建立为止。注:后一种情况在带电感耦合器的E型器具上经常出现。12带电热元件的电器在过载情况下工作GB4706.1一84中的该章不适用。13工作温度下的电气绝缘和泄漏电流GB4706.1—84中的该章适用。
14无线电干扰和电视干扰的抑制GB4706.1一84中的该章适用。
15防水
GB4706.184中的该章适用。
16泄漏电流,绝缘电阻和电气强度GB4706.16—86
除下述内容外,GB4706.1一84中的该章适用。16.1该条用下述内容代替:
是否合格,按16.3和16.4条的试验进行检查。该条增加下述内容:
本条中“机体”一词,是指包括E型器具输出电路中容易接触的部件。“带电部分”则认为只适用于输入申路。
16.2该条不适用。
16.4该条用下述内容代替:
下列试验电压加到连接电源的充电装置和D型与E型器具的电机及电池装置的电路之间。器具的额定电压为42V及以下2500V器具的额定电压为220V...
17过载保护
.·3750V
除下述内容外,GB4706.1一84中的该章适用。17.1该条用下述内容代替:
当电池充完电时,电池及带有可接触端子的电池电路应短路,并需符合19.11条的要求。18耐久性
除下述内容外,GB4706.1一84中的该章适用。18.1该条第三段用下述内容代替:A、B、D型器具的电机装置,是否合格,按18.2和18.6条的试验来确定。该条第四段不适用。
18.2该条用下述内容代替:
若电机装置在通过其充电装置直接和电源连接下运转,则所有这些装置应一起经受下述耐久性试验。
仅供家庭使用的电动剃须刀、电推剪以及与带有理发、按摩、修指(趾)甲及类似用途的附件起使用的器具,操作10min,然后停止50min。器具在电源电压等于1.10倍额定电压时,应经受100个上述周期的试验,并在电源电压等于0.90倍额定电压时,再经受100个上述周期的试验。其他器具按GB4706.1一84通用部分中的规定进行测试,其工作时间为48h。停止时,将充电装置切断电源,电机装置与电池装置断开。如果电机装置仅由它的电池装置供给电源进行工作,则应将此电机装置接到与电池装置等效的电源上,进行上述耐久性试验。
18.6该条用下述内容代替:
施加的试验电压为:
对基本绝缘为1000V;
一对附加绝缘为2750V。
进行1000V试验时,电容器不断开。19非正常工作
GB4706.16--86
除下述内容外,GB4706.1一84中的该章适用。19.1该条中a.项不适用。
该条中b.项用下述内容代替:
如果电机装置可通过它的充电装置与电源直接连接进行工作的话,则19.6和19.10二条的试验是适用的。
如果器具带有诸如半导体器件,电容器,电阻和电感等元器件,则补充条款19.1川1适用。注:充电装置和电池装置可作为无人看管的装置使用。该条中第十段用下述内容代替:在19.6,19.9条利补充条款19.101的试验中,器具必须符合19.9和19.11两条中的要求,但19.9条的规定不适用于C型和E型器具的电机装置。19.2~19.5该四条不适用。
19.6该条后增加下述内容:
如连续工作,则器具的任何装在易燃材料上的外表面或者靠着带有易燃材料的外表面的温升不得高于150℃。是否合格,通过使器具在上述表面工作,直到稳定温度的获得来确定。注:器具不得有易于卡住的转动部件。19.7该条不适用。
19.9该条用下述内容代替:
所有的充电装置应在它们的充电位置施加额定电压或额定电压范围的上限值连续工作7天,且电池或电机置分别连接,但不工作。带有插销并插入到固定插座的部件,应用双重绝缘材料来覆盖。注:双重绝缘材料可以是毛毡或聚酯基上敷以聚氨酯泡沫,其标定厚度为20mm。19.10该条用下述内容代替:
本试验只适用于可通过它们的充电装置直接与电源连接进行工作的A、B、D型器具的电机装置。在拆除可能影响负载的可拆卸零件后,操作电机装置,以达到最低负载。该章增加下述条款:
19.101如果器具带有诸如半导体器件、电容器、电阻或电感等元器件,这些元器件的短路或断路可能造成危险时,则应使这些元器件处于短路或断路,选其最不利者。并使器具按第11章规定的文件进行工作。
短路或断路在根据推断可能出现的故障情况下,依次进行,通常可以通过检查器具及其线路图来发现故障,其实验按最方便的顺序依次进行。20稳定性和机械危险
除下述内容外,B4706.1一84中的该章适用。20.1该条不适用。
该章增加下述条款:
20.101电池组应有足够的保扩,以防止由于过充电或反充电而造成损坏。防护目的是当器具充电无人看管时,消除任何可能发生的火灾利爆炸危险,并预防任何不在第8章要求范图内的内部损坏。是否合格可按正常充电条件下规定时间的两倍进行充电,然后以正常放电速度将电池组的一个电池完全放电,并让电机保持“接通”状态1h来确定。这就为向一个电池反充电提供了保证。试验期间,器具不得发生火焰或溅出熔化的金属,即使发生爆裂时,器具握在手中也不应对使用者发生危害。试验后,器具不要求能继续工作,但A、B、D型器具应符合16.4条中电气强度试验的要求。注:如果电池组仅有一个电池,则上述试验不适用。21机械强度
GB4706.16-86
除下述内容外,GB4706.1一84中的该章适用。21.1该条用下述内容代替:
冲击试验不适用于切削端。
冲击能量为0.5Nm的冲击试验只适用于当器具跌落时可能冲击到地面的那些部位。对其他部位,锤头弹簧被调整到约为17mm时,其压缩量的毫米数与弹簧张力的牛顿数之积应等于700,通过这样的调整,冲击能量为0.35±0.05Nm。该条增加下述内容:
如果装置可拆开,可分开试验。对于C型器具仪对充电装置和电池装置进行此试验。对于E型器具,只对充电装置进行此试验。21.2~21.4该三条不适用。
该章增加下述条款:
21.101如果部件或可直接插人的组合部件均带有与固定插座连接的插销,还要经受滚筒试验。滚筒如图2所示。旋转速度为5转/min。如果部件或组合部件的质量在250g及以下时转动50次,若质量超过250g时,则转动25次。试验后,部件或组合部件不要求能继续工作。但不应有本标准范围内的损坏,插销的变形可以忽略。
钢板厚3mm
图2所规定的滚筒的尺寸
22结构
除下述内容外,GB4706.1一84中的该章适用。22.1该条用下述内容代替:
GB4706.16—86
A、B、D型器具和C型器具的充电装置和电池装置以及E型器具的充电装置应按其防触电保护分为Ⅱ类或Ⅲ类。
22.4该条增加下述内容:
A、B、D型电动剃须刀和电推剪应设计能防止剪削物进入可能引起电气或机械故障的地方。22.26~22.31该六条不适用。
23内部布线
除下述内容外,GB4706.1一84中的该章适用。23.6该条增加下述内容:
该条也适用于C型器具的电机装置及E型器具的电机装置和电池装置。23.7该条不适用。
24元件
除下述内容外,GB4706.1一84中的该章适用。24.3该条不适用。
24.4该条增加下述内容:
此要求也适用于在电池电压下使用的插头和插座。B、C、E型器具的各部件之间的连接器不得互换。24.9该条用下述内容代替:
A型和D型动物修剪毛用的电推剪,在其电源回路中应装有一个开关。25电源连接及外部软缆和软线
除下述内容外,GB4706.1一84中的该章适用。25.3该条用下述内容代替:
注:带有充电装置的各种型号的器具,各部件可以配有与固定插座相连接的插销。带有A、B、D型动物修剪毛用的电推剪电机装置的部件不应配有器具插座。该条增加下述内容:
除仅供家庭使用外的其他电推剪的部件的器具插座,其额定电流至少为1A。如果所用电缆装置使用扁平双股金属软线,则此部件应配有一个微型器具插座。25.6该条用下述内容代替:
仅供家庭使用的电动剃须刀、电推剪以及与带有理发、按摩、修指(趾)甲及类似用途的附件:起使用的器具、允许使用下述轻型软缆或软线。A、D型器具:丁晴聚氯乙烯复合物绝缘软线(JB1170一75《丁腈聚氯乙烯复合物绝缘软线》);
一带有B、C、E型器具充电装置部件的电源连接用:轻型橡套软电缆(GB1169一74《通用橡套软电缆》)或聚氯乙烯绝缘软线(JB1599一75《聚氯乙烯绝缘软线》;一B型器具的部件和C型器具充电和电池部件的连接:丁睛聚氯乙烯复合物绝缘软线(JB1170—75)。
供动物修剪毛用的电推剪,充许便用下述轻型软缆或软线。-对A、D型器具以及带有充电装置的B、E型器具的部件的电源连接,如果其电机装置可通过充电装置由电源直接供电,而且软缆或软线的长度超过2m:轻型橡套软电缆(GB1169一74)或类似的聚氯乙烯绝缘软线(JB1599-75);一一带有B型其他器具充电装置的部件和E型器具部件的电源连接:轻型橡套软电缆(GB1169—
小提示:此标准内容仅展示完整标准里的部分截取内容,若需要完整标准请到上方自行免费下载完整标准文档。
	 
	        
	      家用和类似用途电器的安全
电池驱动的电动剃须刀、电推剪及其充电和电池组的特殊要求
Safety of household and
similar electrical appliancesParticular requirements for battery-poweredshavers, hair clippers and
their charging and battery assembliesUDC621.3:614
GB4706.16-86
本标准适用于家用和类似用途电器安全中的电池驱动的电动剃须刀、电推剪及其充电和电池组的特殊要求,它参照采用IEC335-19(1974)《家用和类似用途电器的安全第二部分:电池驱动的电动剃须刀、电推剪及其充电和电池组的特殊要求》。本标准应与GB4706.1一84《家用和类似用途电器的安全通用要求》配合使用。本标准中写明“适用”的部分,表示GB4706.1一84中的相应条、款、项条文适用于本标准;本标准中写明“代替”的部分,则应以本标准中的条文为准;本标准中写明“增加”的部分,表示除要符合GB4706.1一84的相应条文外,还必须符合本标准中所增加的条文。1范围
除下述内容外,GB4706.1一84中的该章适用。1.1本标准适用于可重新充电的电池供电的电动剃须刀,家用电推剪和用于按摩、修剪指(趾)甲等类似器具,包括电池驱动的电机及用电源充电的充电装置和电池装置。注:①包括动物修剪毛用的电推剪,但仪对有关人身安全部分进行检查。②本标准不包括电热按摩器。
2名词术语
除下述内容外,GB4706.1-84中的该章适用。2.2.30该款用下述内容代替:
充电装置的正常负载表示连接到电源的充电装置与电池装置连接,并在适当位置与有关的电机装置连接,使充电装置处于正常使用状态时的负载。电机装置的正常负载表示,当装有电机装置的器具用含适的扭转夹具固定时,其主轴和切削端或附件的主轴在水平面内,并在无外负载的静止空气中工作,附件可能施加的负载除外。并在下述条件下工作:
仅供家用的电动剃须刀、电推剪和带有各种用于理发、按摩、修指(趾)甲及类似用途的附件的器具,工作10min,所用附件施加最大负载。对用动物修剪毛的电推剪,应连续工作直到稳定状态建立为止。,其他电推剪应工作10min,然后停止10min,重复循环直到稳定状态建立为止。注:扭转夹具为轻型结构,其安放位置应使来自器具的热传导的影响小到忽略不计。国家标准局1986-04-14发布
1986-10-01实施
该章增加下述条款:
GB4706.16-86
2.101器具由电机装置、电池装置和充电装置三部分组成,其分类如下A型:上述三部分装在一个部件内,且它们的电源电压相等。B型:上述三部分装在可分开的两个或三个部件内,当连接在一起时,它们的电源电压相等C型:上述三部分装在可分开的两个或三个部件内,充电装置。电池装置的电压和电源电压相等但电机装置的电压和电源电压不等。当装置与源完全断后,电机装置才能与电池装置连接D型:上述三部分装在一个部件内,但充电装置带有一个安全变压器,使其输出至电池的电压限制在安全特低电压范围内。
E型:上述三部分装在可分开的两个或三个部件内,充电装置和电池装置、电机装置分开,并至少带有一个安全变压器的输人绕组,电池装置和电机装置的电压仅为安全特低电压图1为上述型式的示意图
充电部件
电池部件免费标准bzxz.net
GB4706.16—86
电机部件
电机部件
充电/电池部件
充电部件
电池部件
电机部件
充电部件
电池/电机部件
充电部件
牛国國
直接插人式的
充电/电池部件
电机部件
表示充电装置带有不与电源隔离的降压装置
表示带有安全变压器初级绕阻的充电装置
表示带有安全变压器的充电装置B型
图1器具各部件分类示意图
电池/电机部件
部件间的电感耦合器
电池/电机部件
充电部件
电池鄱件
充电部件
表示一个电池装置
表示一个电机装置
注:①“部件”\调,在本标准范围内,用来表示包括在其本身壳体内的所有装置。②除非一元件被安全变压器从电源分开,否则即为处于电源电压。电机部件
③A、B、D、E型器具的电机装置可以通过或不通过其充电装置直接与电源连接,进行操作。④各充电装置、电池装置和电机装置之间的连接可用中间电缆,器具耦合器。对E型电器的充电装置和电池装置的连接,可用电感耦合器。3一般要求
GB4706.1—84中的该章适用。
4测试中的一般说明
GB4706.16—86
除下述内容外,GB4706.1—84中的该章适用。4.2该条增加下述内容:
除非另有规定,C型器具的电机装置及E型器具的电机装置和电池装置本身不需测试。如需重复第18章的测试,需增加一个样品。20.101条的测试应在单独的样品上进行。4.8该条不适用。
4.9该条增加下述内容:
如果有一个可由用户选择不同的充电和运转位置的调节装置,该装置应调整到最不利的状态。4.10和4.12该二条不适用。
4.14该条用下述内容代替:
除非另有规定,在设计允许的条件下,B、C、E型器具的各个装置可互相连接在一起测试。该章增加下述条款:
4.101测试前及测试时,切削端应滴上儿滴轻油进行润滑(可用缝纫机油)。轻油被用作模仿在正常使用情况下由皮肤或头发提供的润滑作用。5额定值
GB4706.1—84中的该章用下述内容代替。单相交流电器的额定电压为220V。通过检视标志确定是否合格。
6分类
GB4706.1—84中的该章适用。
见22.1条。
7标志
除下述内容外,GB4706.1--84的该章适用。7.1该条增加下述内容:
随器具或B、C、E型器具的零售部件所附的使用说明书应标明哪些部件相迁连接。这些器具的电机和电池部件只标出制造厂名称、商标及产品的型号或参考型号。带有可为使用者拆卸或修理的电池的器具,需在电池的盒子上标明制造厂名称、商标及产品型号或参考型号。
7.3该条不适用。
7.4该条增加下述内容:
注:具有不同电压范制的器具的电压调定位置,可按制造厂家说明书所给出的电压范围中的某一电压值来确定。7.5,7.8和7.12该三条不适用。8防触电保护
除下述内容外,GB4706.1一84中的该章适用。8.4该条不适用。
9电动电器的启动
GB4706.16-86
除下述内容外,GB4706.1一84中的该章适用。9.1该条用下述内容代替:
本测试不适用于仅与电池连接进行操作的电机装置。9.2该条不适用。
10输入功率和电流
除下述内容外,GB4706.1--84中的该章适用。10.3该条不适用。
11发热
除下述内容外,GB4706.1一84中的该章适用。11.2该条用下述内容代替:
11.7条的测试是在电池处于正常负载时,电机已停止运转,电池发热的状态下开始进行的。11.3该条增加下述内容:
正常使用时要接触皮肤或头发的部件,或握持在手中的部件,以及从电源插座接通或断开时需握持的部件的温升,不得超过正常使用时对连续握持手把所规定的限值,这些部件的温升的确定,适用于随器具一起使用的每一个附件。11.4该条不适用。
11.5该条用下述内容代替:
充电装置是在正常负载下与在0.94倍最小额定电压和1.06倍最大额定电压之间的最不利的电压下工作。
11.6该条不适用。
11.7该条用下述内容代替:
A、B、D型器具的温升,C型器具充电装置和电池装置的温升,以及E型器具充电装置的温升,在下述条件下测量:
通过充电装置直接与电源连接进行运转的电机装置,在正常负载条件下工作。电池装置按其额定充电时间进行充电,或充电24h,选时间较长者。充电结束后,电机装置即靠电池装置供电,在正常负载条件下工作。若有可能该充电装置仍然接在电源上。
如果D型和E型器具的充电装置接到电源上,而二次电路被断开,并且一次电路空载电流超过本条的其他试验中的电流时,该充电装置应照此运转直到稳定状态建立为止。注:后一种情况在带电感耦合器的E型器具上经常出现。12带电热元件的电器在过载情况下工作GB4706.1一84中的该章不适用。13工作温度下的电气绝缘和泄漏电流GB4706.1—84中的该章适用。
14无线电干扰和电视干扰的抑制GB4706.1一84中的该章适用。
15防水
GB4706.184中的该章适用。
16泄漏电流,绝缘电阻和电气强度GB4706.16—86
除下述内容外,GB4706.1一84中的该章适用。16.1该条用下述内容代替:
是否合格,按16.3和16.4条的试验进行检查。该条增加下述内容:
本条中“机体”一词,是指包括E型器具输出电路中容易接触的部件。“带电部分”则认为只适用于输入申路。
16.2该条不适用。
16.4该条用下述内容代替:
下列试验电压加到连接电源的充电装置和D型与E型器具的电机及电池装置的电路之间。器具的额定电压为42V及以下2500V器具的额定电压为220V...
17过载保护
.·3750V
除下述内容外,GB4706.1一84中的该章适用。17.1该条用下述内容代替:
当电池充完电时,电池及带有可接触端子的电池电路应短路,并需符合19.11条的要求。18耐久性
除下述内容外,GB4706.1一84中的该章适用。18.1该条第三段用下述内容代替:A、B、D型器具的电机装置,是否合格,按18.2和18.6条的试验来确定。该条第四段不适用。
18.2该条用下述内容代替:
若电机装置在通过其充电装置直接和电源连接下运转,则所有这些装置应一起经受下述耐久性试验。
仅供家庭使用的电动剃须刀、电推剪以及与带有理发、按摩、修指(趾)甲及类似用途的附件起使用的器具,操作10min,然后停止50min。器具在电源电压等于1.10倍额定电压时,应经受100个上述周期的试验,并在电源电压等于0.90倍额定电压时,再经受100个上述周期的试验。其他器具按GB4706.1一84通用部分中的规定进行测试,其工作时间为48h。停止时,将充电装置切断电源,电机装置与电池装置断开。如果电机装置仅由它的电池装置供给电源进行工作,则应将此电机装置接到与电池装置等效的电源上,进行上述耐久性试验。
18.6该条用下述内容代替:
施加的试验电压为:
对基本绝缘为1000V;
一对附加绝缘为2750V。
进行1000V试验时,电容器不断开。19非正常工作
GB4706.16--86
除下述内容外,GB4706.1一84中的该章适用。19.1该条中a.项不适用。
该条中b.项用下述内容代替:
如果电机装置可通过它的充电装置与电源直接连接进行工作的话,则19.6和19.10二条的试验是适用的。
如果器具带有诸如半导体器件,电容器,电阻和电感等元器件,则补充条款19.1川1适用。注:充电装置和电池装置可作为无人看管的装置使用。该条中第十段用下述内容代替:在19.6,19.9条利补充条款19.101的试验中,器具必须符合19.9和19.11两条中的要求,但19.9条的规定不适用于C型和E型器具的电机装置。19.2~19.5该四条不适用。
19.6该条后增加下述内容:
如连续工作,则器具的任何装在易燃材料上的外表面或者靠着带有易燃材料的外表面的温升不得高于150℃。是否合格,通过使器具在上述表面工作,直到稳定温度的获得来确定。注:器具不得有易于卡住的转动部件。19.7该条不适用。
19.9该条用下述内容代替:
所有的充电装置应在它们的充电位置施加额定电压或额定电压范围的上限值连续工作7天,且电池或电机置分别连接,但不工作。带有插销并插入到固定插座的部件,应用双重绝缘材料来覆盖。注:双重绝缘材料可以是毛毡或聚酯基上敷以聚氨酯泡沫,其标定厚度为20mm。19.10该条用下述内容代替:
本试验只适用于可通过它们的充电装置直接与电源连接进行工作的A、B、D型器具的电机装置。在拆除可能影响负载的可拆卸零件后,操作电机装置,以达到最低负载。该章增加下述条款:
19.101如果器具带有诸如半导体器件、电容器、电阻或电感等元器件,这些元器件的短路或断路可能造成危险时,则应使这些元器件处于短路或断路,选其最不利者。并使器具按第11章规定的文件进行工作。
短路或断路在根据推断可能出现的故障情况下,依次进行,通常可以通过检查器具及其线路图来发现故障,其实验按最方便的顺序依次进行。20稳定性和机械危险
除下述内容外,B4706.1一84中的该章适用。20.1该条不适用。
该章增加下述条款:
20.101电池组应有足够的保扩,以防止由于过充电或反充电而造成损坏。防护目的是当器具充电无人看管时,消除任何可能发生的火灾利爆炸危险,并预防任何不在第8章要求范图内的内部损坏。是否合格可按正常充电条件下规定时间的两倍进行充电,然后以正常放电速度将电池组的一个电池完全放电,并让电机保持“接通”状态1h来确定。这就为向一个电池反充电提供了保证。试验期间,器具不得发生火焰或溅出熔化的金属,即使发生爆裂时,器具握在手中也不应对使用者发生危害。试验后,器具不要求能继续工作,但A、B、D型器具应符合16.4条中电气强度试验的要求。注:如果电池组仅有一个电池,则上述试验不适用。21机械强度
GB4706.16-86
除下述内容外,GB4706.1一84中的该章适用。21.1该条用下述内容代替:
冲击试验不适用于切削端。
冲击能量为0.5Nm的冲击试验只适用于当器具跌落时可能冲击到地面的那些部位。对其他部位,锤头弹簧被调整到约为17mm时,其压缩量的毫米数与弹簧张力的牛顿数之积应等于700,通过这样的调整,冲击能量为0.35±0.05Nm。该条增加下述内容:
如果装置可拆开,可分开试验。对于C型器具仪对充电装置和电池装置进行此试验。对于E型器具,只对充电装置进行此试验。21.2~21.4该三条不适用。
该章增加下述条款:
21.101如果部件或可直接插人的组合部件均带有与固定插座连接的插销,还要经受滚筒试验。滚筒如图2所示。旋转速度为5转/min。如果部件或组合部件的质量在250g及以下时转动50次,若质量超过250g时,则转动25次。试验后,部件或组合部件不要求能继续工作。但不应有本标准范围内的损坏,插销的变形可以忽略。
钢板厚3mm
图2所规定的滚筒的尺寸
22结构
除下述内容外,GB4706.1一84中的该章适用。22.1该条用下述内容代替:
GB4706.16—86
A、B、D型器具和C型器具的充电装置和电池装置以及E型器具的充电装置应按其防触电保护分为Ⅱ类或Ⅲ类。
22.4该条增加下述内容:
A、B、D型电动剃须刀和电推剪应设计能防止剪削物进入可能引起电气或机械故障的地方。22.26~22.31该六条不适用。
23内部布线
除下述内容外,GB4706.1一84中的该章适用。23.6该条增加下述内容:
该条也适用于C型器具的电机装置及E型器具的电机装置和电池装置。23.7该条不适用。
24元件
除下述内容外,GB4706.1一84中的该章适用。24.3该条不适用。
24.4该条增加下述内容:
此要求也适用于在电池电压下使用的插头和插座。B、C、E型器具的各部件之间的连接器不得互换。24.9该条用下述内容代替:
A型和D型动物修剪毛用的电推剪,在其电源回路中应装有一个开关。25电源连接及外部软缆和软线
除下述内容外,GB4706.1一84中的该章适用。25.3该条用下述内容代替:
注:带有充电装置的各种型号的器具,各部件可以配有与固定插座相连接的插销。带有A、B、D型动物修剪毛用的电推剪电机装置的部件不应配有器具插座。该条增加下述内容:
除仅供家庭使用外的其他电推剪的部件的器具插座,其额定电流至少为1A。如果所用电缆装置使用扁平双股金属软线,则此部件应配有一个微型器具插座。25.6该条用下述内容代替:
仅供家庭使用的电动剃须刀、电推剪以及与带有理发、按摩、修指(趾)甲及类似用途的附件:起使用的器具、允许使用下述轻型软缆或软线。A、D型器具:丁晴聚氯乙烯复合物绝缘软线(JB1170一75《丁腈聚氯乙烯复合物绝缘软线》);
一带有B、C、E型器具充电装置部件的电源连接用:轻型橡套软电缆(GB1169一74《通用橡套软电缆》)或聚氯乙烯绝缘软线(JB1599一75《聚氯乙烯绝缘软线》;一B型器具的部件和C型器具充电和电池部件的连接:丁睛聚氯乙烯复合物绝缘软线(JB1170—75)。
供动物修剪毛用的电推剪,充许便用下述轻型软缆或软线。-对A、D型器具以及带有充电装置的B、E型器具的部件的电源连接,如果其电机装置可通过充电装置由电源直接供电,而且软缆或软线的长度超过2m:轻型橡套软电缆(GB1169一74)或类似的聚氯乙烯绝缘软线(JB1599-75);一一带有B型其他器具充电装置的部件和E型器具部件的电源连接:轻型橡套软电缆(GB1169—
小提示:此标准内容仅展示完整标准里的部分截取内容,若需要完整标准请到上方自行免费下载完整标准文档。
 标准图片预览
标准图片预览 标准图片预览:





- 热门标准
- 国家标准(GB)
- GB/T21666-2008 尿吸收辅助器具 评价的一般指南
- GB/T32999-2016 表面化学分析 深度剖析 用机械轮廓仪栅网复型法测量溅射速率
- GB/T38604.4-2020 公共信息导向系统 评价要求 第4部分:公共汽电车车站
- GB/T13589-2007 锌及锌合金废料
- GB28355-2012 食品添加剂 水杨酸甲酯(柳酸甲酯)
- GB/T39454-2020 国际贸易业务数据规范货物跟踪与追溯
- GB/T38948-2020 沥青混合料低温抗裂性能评价方法
- GB/T13070-1991 铀矿石中铀的测定 电位滴定法
- GB14880-2012 食品营养强化剂使用标准
- GB/T39755.2-2021 电子文件管理能力体系第2部分:评估规范
- GB/T43912-2024 铸造机械 再制造 通用技术规范
- GB/T9003-1988 调音台基本特性测量方法
- GB/T19561-2004 寒地节能日光温室建造规程
- GB/T7574-1987 信息处理交换用磁带标号和文卷结构
- GB/T24235-2009 直接还原炉料用铁矿石 低温还原粉化率和金属化率的测定 气体直接还原法
- 行业新闻
请牢记:“bzxz.net”即是“标准下载”四个汉字汉语拼音首字母与国际顶级域名“.net”的组合。 ©2025 标准下载网 www.bzxz.net 本站邮件:bzxznet@163.com
网站备案号:湘ICP备2025141790号-2
网站备案号:湘ICP备2025141790号-2