- 您的位置:
 - 标准下载网 >>
 - 标准分类 >>
 - 机械行业标准(JB) >>
 - JB/T 9525-1999 滑环型电信号传递器
 
标准号:
JB/T 9525-1999
标准名称:
滑环型电信号传递器
标准类别:
机械行业标准(JB)
标准状态:
现行- 
          	
发布日期:
1999-08-06 - 
		 
实施日期:
2000-01-01 出版语种:
简体中文下载格式:
.rar.pdf下载大小:
123.98 KB
替代情况:
ZB Y355-1985
起草单位:
长沙科学仪器研究所归口单位:
长沙科学仪器研究所提出单位:
长沙科学仪器研究所发布部门:
国家机械工业局相关标签:
传递
点击下载
标准简介:
										 标准下载解压密码:www.bzxz.net
					 					 
						 
	        
	      本标准规定了滑环型电信号传递器的基本参数、技术要求、试验方法、检验规则、标志、包装及贮存。本标准适用于传递旋转体上的动态电阻应变信号的滑环型电信号传递器(以下简称传递器)。 JB/T 9525-1999 滑环型电信号传递器 JB/T9525-1999
部分标准内容:
					
					ICS71.040.10
中华人民共和国机械行业标准
JB/T9525—1999
滑环型电信号传递器
Stip type transrritler for electrical signal1999-08-06发布
国家机械工业局
2000-01-01实施
JB/T9525—1999
本标准是对ZBY355一85<环型电借母传避器>的性订。整订时,对原标准作了编性修,主要技术内容没有变化。
本标准自实地之起,代警ZBY35S—85,本标准由长沙科学仪器所究所提出并与口。本标准负责起章单位:长沙科学仪器研究所。范围
中华人民共和国机械行业标准
滑环型电信号传递器
Stp trpe transmitter tor electrical sigualJB/T9525-1999
代2B1355-35
本标准规定了游环开电信导传逆器的基本参数、技术要求、试验方法、检验规测、标志、包装及忙存。本运逆诗高干传递旋转体上的动态电函应准信号的滑环型电信号传递器(以下你传递器),2引用标准
下标准所包含的杀文,通试在本标准中引用两按成为本标准的录文。在本标准出版时,所示版本均为有效,驴有标准都会被链汀、使用本标准的各方面探试使用下列标准最新版本的可能性。GB5998—1982低压电器
GB/T13306—1991
CB.T [5461--1995
JBT9129—1999
3基本森鼓
基本试验方造
位器位表包装通用获术条件
仅器设表运输、运输账存基本环境条件及试验方法传运器基本参数见表[。
输通型
4、蔬术要求
4.1工作环等条件
1000,2000,3000
3000, 6000, 1:2000
传据应在下列环境条件下正常工作,a)温度:0%℃-40℃
)报对显度:或80%25)
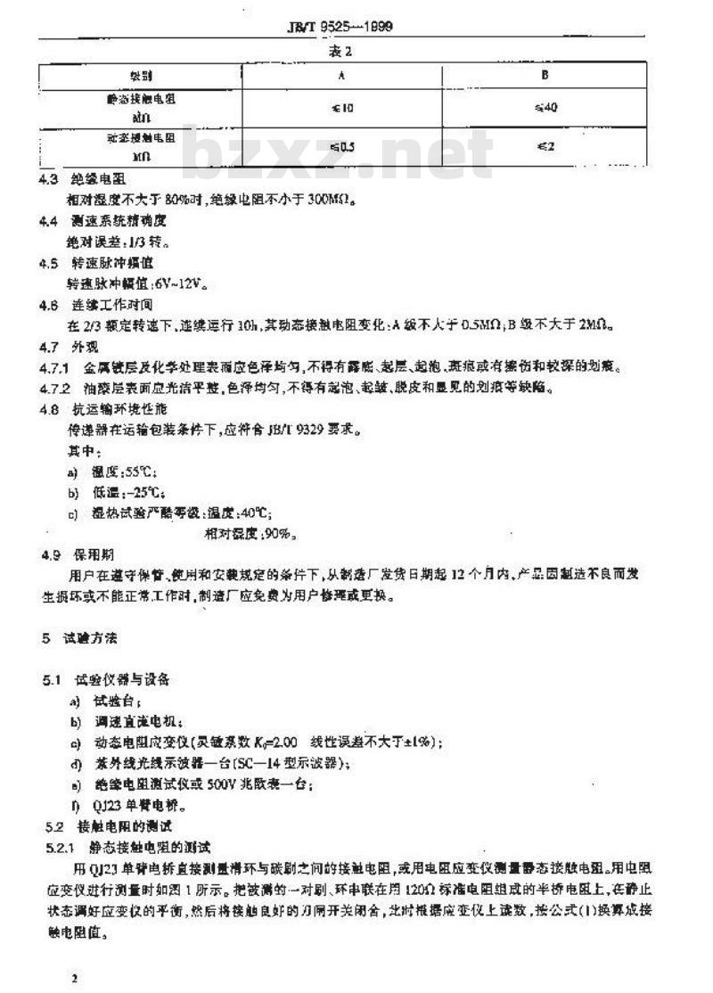
4.2接逆电阻
传送器接魅电阻见表2
国东机控工业周1999-08-06准
5, 12 [5. 24
2000-1-01实
盗换急电
4.3绝级电租
JBT9525--1B99
相对湿度不大于%时,绝录电阻不小于3001。4.4 测速系统精确度
艳对误差:J转。
4.5转速脉冲幅值
转速脉冲幅值6V~12V。
4.6连续工作对间
在2/3额定转速下,逆统运行10h,其动态接越电阻变化:A级不人于D.5MN,B级不大于2M。4.了外观
4.7.1金风链层及化举处理表而应色择均匀,不得有露虑、起层、起泡,斑痕戒有操伤和较深的划衰。4.72油膝层表面应光洁平整,色泽均句,不得有起泡、起载、脱皮和显见的划痕等缺陷。4.8抗运输环境性能
传逆解在运输包装条性下,应料合JB/9329要求。基中:
退度:55℃
b)低温:-25%℃,
)湿热试验严酷等级:温度:40℃;相对器度:90%,
4.9保用期
用户在遵守保性,使用和安费规定的条件下,从制造厂发贷日期起12个月内,产品固制造不良而发生损坏或不能正带,工作时,制造厂应免费为用户快理或更换。5试聘方法
5.1试验仪器与设备
a试验台
b)调速直速电机:
g动态电阻应变仪(灵敏系数K-2.00线性误卷不大于±1%);苯外线光线示波据—台【SC—14型示波器);)绝肇电阻测试仪或500V兆欧表一台:QJ23单餐电桥。
52接触电用的谢试
5.2.1静态接触电阻的试
用23单肾电拆直接测量清环与碳刷之间的接触电阻,或用电阻应变仪测量量态接触电阻。用中阻应变仪进行测量时如因1所示。把皱谢的一对刷、环中联在用120标准电阻组减的半桥电函上,在静止状态调好应变收的平衡,然后将递触良好的刀屌开关闭舍,北时据应变仪上试数,按公式(1)换算放接触电阻位。
式中:AR-
传懿环
静态银触电阻值:
应变片灵数系摄;
应变权读数;
R——应变片电阳值。
5.2.2态续粒电阻的测试
JRT9525—1999
LR=KsR
将传速器或困2违接在测试电路中,组成半桥电路。用调速真流电机改变传理想的转速,对不同规谱的传递景分别记录250r/min,500/min,1000r/min,1500fmin,2000/min,2500r/min,3000r/min,4000r/min,5000m/min6000/min,8000/min,t0000/mic,12000r/min,碳别与滑环的接魅电组。之原装环
120号
5.3绝率电阻试
按GB/T998 的规定进行。
5,4测走系统精确度测试
甜5亚主主位下载标准就来标准下载网
光然记光
传递器测速部分快上12Y电源,将翰出信号接紫外线示茂器,观察示装器的被影,传避器每测试一转在示疫器荧光屏显示3个脉冲,波形应清,可靠。5.5转速脉冲懂值测试
传器测速部分接上12V电源,将输出信号接人紫外光线示波器,观察其输出波形幅值。5.6读工作时间
传起猎在23额定转速下,违滚运行10h,每30min测定-碳刷与没环之间的接龄电阻,记录并计3
算其李化。
5.7外观检查
且测传递器外观。
5.8运辅环境性能试险
裁 JB/T 9329 的规定进行。
6检验规别
e.1按验分类
JB/T9525—1999
传逐器检验分为出厂检验和型式检验。6.2出厂检验
6.2.1传进器由制造厂质盘检验部门验含格后方准出广,非附有产品合格的证明文件。6.2.2传遵器出厂检验中落台检验项目按本标准5.2、5.3、5.4.5.5.5.7方法进行测试。抛样孕月按本档准5.6方送进行测试。
6.3型式检验
6.3.1存下列条件下,必须逆行型式检验:清试制的新产品:
b当没计、工艺书料的改变影院到产品生维时,el老产品转厂时:
d产品停产一年后再次生产时:
e)成批和大盘生产时,每年不少于一次的定期抽查;[同类产品质量评定时。
63.2抵持的判定及结果处理
等一次指样的样点全部合格,则该批产品应判为全合格,如试验编果有不合格项目(总项达不能超过二次,同时站二个项次只限于二台产品的不的项达),座得抽取二籍于第一次抽样的样函,复检不合格项目。如果至试结采合格,则定该批产品全部合格。加存一个项目不鲁格,则划定谈产品金部不合格。鼓判为龄批不合格的传遵器还台退修.直前合格为止,6,4如造厂乱用户在砸定传理器是否合择的问题上发生争时应进行伸效性试验,件费试验仅验证产品制造厂提供用户所规定的技术指标,按本标准应条款的试验方法样裁,本仲裁试股不合格时,款行第4.8的规定。
了标志,包装、些存
7.1标志
每分传遵署应在适当日位置,固定产品铭牌,产品铭牌应特合CB/T13306规定。T.2包装
传递器产品包装应符食CBrS15464单定。基中:防护类型;防潮;
7.3忙存
传递器应粒存于退变0℃-40℃,相对怎度不大于9U%的库房中,原房不得有离蚀性气体和离总拦化学药品。
小提示:此标准内容仅展示完整标准里的部分截取内容,若需要完整标准请到上方自行免费下载完整标准文档。
	 
	        
	      中华人民共和国机械行业标准
JB/T9525—1999
滑环型电信号传递器
Stip type transrritler for electrical signal1999-08-06发布
国家机械工业局
2000-01-01实施
JB/T9525—1999
本标准是对ZBY355一85<环型电借母传避器>的性订。整订时,对原标准作了编性修,主要技术内容没有变化。
本标准自实地之起,代警ZBY35S—85,本标准由长沙科学仪器所究所提出并与口。本标准负责起章单位:长沙科学仪器研究所。范围
中华人民共和国机械行业标准
滑环型电信号传递器
Stp trpe transmitter tor electrical sigualJB/T9525-1999
代2B1355-35
本标准规定了游环开电信导传逆器的基本参数、技术要求、试验方法、检验规测、标志、包装及忙存。本运逆诗高干传递旋转体上的动态电函应准信号的滑环型电信号传递器(以下你传递器),2引用标准
下标准所包含的杀文,通试在本标准中引用两按成为本标准的录文。在本标准出版时,所示版本均为有效,驴有标准都会被链汀、使用本标准的各方面探试使用下列标准最新版本的可能性。GB5998—1982低压电器
GB/T13306—1991
CB.T [5461--1995
JBT9129—1999
3基本森鼓
基本试验方造
位器位表包装通用获术条件
仅器设表运输、运输账存基本环境条件及试验方法传运器基本参数见表[。
输通型
4、蔬术要求
4.1工作环等条件
1000,2000,3000
3000, 6000, 1:2000
传据应在下列环境条件下正常工作,a)温度:0%℃-40℃
)报对显度:或80%25)
4.2接逆电阻
传送器接魅电阻见表2
国东机控工业周1999-08-06准
5, 12 [5. 24
2000-1-01实
盗换急电
4.3绝级电租
JBT9525--1B99
相对湿度不大于%时,绝录电阻不小于3001。4.4 测速系统精确度
艳对误差:J转。
4.5转速脉冲幅值
转速脉冲幅值6V~12V。
4.6连续工作对间
在2/3额定转速下,逆统运行10h,其动态接越电阻变化:A级不人于D.5MN,B级不大于2M。4.了外观
4.7.1金风链层及化举处理表而应色择均匀,不得有露虑、起层、起泡,斑痕戒有操伤和较深的划衰。4.72油膝层表面应光洁平整,色泽均句,不得有起泡、起载、脱皮和显见的划痕等缺陷。4.8抗运输环境性能
传逆解在运输包装条性下,应料合JB/9329要求。基中:
退度:55℃
b)低温:-25%℃,
)湿热试验严酷等级:温度:40℃;相对器度:90%,
4.9保用期
用户在遵守保性,使用和安费规定的条件下,从制造厂发贷日期起12个月内,产品固制造不良而发生损坏或不能正带,工作时,制造厂应免费为用户快理或更换。5试聘方法
5.1试验仪器与设备
a试验台
b)调速直速电机:
g动态电阻应变仪(灵敏系数K-2.00线性误卷不大于±1%);苯外线光线示波据—台【SC—14型示波器);)绝肇电阻测试仪或500V兆欧表一台:QJ23单餐电桥。
52接触电用的谢试
5.2.1静态接触电阻的试
用23单肾电拆直接测量清环与碳刷之间的接触电阻,或用电阻应变仪测量量态接触电阻。用中阻应变仪进行测量时如因1所示。把皱谢的一对刷、环中联在用120标准电阻组减的半桥电函上,在静止状态调好应变收的平衡,然后将递触良好的刀屌开关闭舍,北时据应变仪上试数,按公式(1)换算放接触电阻位。
式中:AR-
传懿环
静态银触电阻值:
应变片灵数系摄;
应变权读数;
R——应变片电阳值。
5.2.2态续粒电阻的测试
JRT9525—1999
LR=KsR
将传速器或困2违接在测试电路中,组成半桥电路。用调速真流电机改变传理想的转速,对不同规谱的传递景分别记录250r/min,500/min,1000r/min,1500fmin,2000/min,2500r/min,3000r/min,4000r/min,5000m/min6000/min,8000/min,t0000/mic,12000r/min,碳别与滑环的接魅电组。之原装环
120号
5.3绝率电阻试
按GB/T998 的规定进行。
5,4测走系统精确度测试
甜5亚主主位下载标准就来标准下载网
光然记光
传递器测速部分快上12Y电源,将翰出信号接紫外线示茂器,观察示装器的被影,传避器每测试一转在示疫器荧光屏显示3个脉冲,波形应清,可靠。5.5转速脉冲懂值测试
传器测速部分接上12V电源,将输出信号接人紫外光线示波器,观察其输出波形幅值。5.6读工作时间
传起猎在23额定转速下,违滚运行10h,每30min测定-碳刷与没环之间的接龄电阻,记录并计3
算其李化。
5.7外观检查
且测传递器外观。
5.8运辅环境性能试险
裁 JB/T 9329 的规定进行。
6检验规别
e.1按验分类
JB/T9525—1999
传逐器检验分为出厂检验和型式检验。6.2出厂检验
6.2.1传进器由制造厂质盘检验部门验含格后方准出广,非附有产品合格的证明文件。6.2.2传遵器出厂检验中落台检验项目按本标准5.2、5.3、5.4.5.5.5.7方法进行测试。抛样孕月按本档准5.6方送进行测试。
6.3型式检验
6.3.1存下列条件下,必须逆行型式检验:清试制的新产品:
b当没计、工艺书料的改变影院到产品生维时,el老产品转厂时:
d产品停产一年后再次生产时:
e)成批和大盘生产时,每年不少于一次的定期抽查;[同类产品质量评定时。
63.2抵持的判定及结果处理
等一次指样的样点全部合格,则该批产品应判为全合格,如试验编果有不合格项目(总项达不能超过二次,同时站二个项次只限于二台产品的不的项达),座得抽取二籍于第一次抽样的样函,复检不合格项目。如果至试结采合格,则定该批产品全部合格。加存一个项目不鲁格,则划定谈产品金部不合格。鼓判为龄批不合格的传遵器还台退修.直前合格为止,6,4如造厂乱用户在砸定传理器是否合择的问题上发生争时应进行伸效性试验,件费试验仅验证产品制造厂提供用户所规定的技术指标,按本标准应条款的试验方法样裁,本仲裁试股不合格时,款行第4.8的规定。
了标志,包装、些存
7.1标志
每分传遵署应在适当日位置,固定产品铭牌,产品铭牌应特合CB/T13306规定。T.2包装
传递器产品包装应符食CBrS15464单定。基中:防护类型;防潮;
7.3忙存
传递器应粒存于退变0℃-40℃,相对怎度不大于9U%的库房中,原房不得有离蚀性气体和离总拦化学药品。
小提示:此标准内容仅展示完整标准里的部分截取内容,若需要完整标准请到上方自行免费下载完整标准文档。
标准图片预览:





- 热门标准
 - 机械行业标准(JB)
 
- JB/T10288-2001 连栋温室结构
 - JB/T10056-1999 直流电流互感器 技术条件
 - JB/T7895-2008 永磁筒式磁选机
 - JB/T8679-2008 炭弧气刨炭棒 物理及使用性能试验方法
 - JB/T2756-2006 无轨电车用炭滑块
 - JB/T8082-2010 护指键式和护罩式木工平刨床 安全
 - JB/T9580-2008 炭石墨 产品分类及型号编制方法
 - JB/T9713-1999 工程机械 湿式铜基摩擦件 技术条件
 - JB/T8840-2013 电热器具用电源开关
 - JB/T11340.3-2012 阀控式铅酸蓄电池安全阀 第3部分:橡胶帽、阀芯
 - JB/T3411.50-1999 两爪顶拔器 尺寸
 - JB3704-1984 特种调压器用碳电阻片柱电气机械性能试验方法
 - JB/T10677-2006 投影机 光源
 - JB/T10573-2006 工具显微镜
 - JB∕T12675-2016 拖拉机液压系统清洁度限值及测量方法
 
- 行业新闻
 
请牢记:“bzxz.net”即是“标准下载”四个汉字汉语拼音首字母与国际顶级域名“.net”的组合。 ©2025 标准下载网 www.bzxz.net 本站邮件:bzxznet@163.com
网站备案号:湘ICP备2025141790号-2
网站备案号:湘ICP备2025141790号-2