- 您的位置:
- 标准下载网 >>
- 标准分类 >>
- 机械行业标准(JB) >>
- JB/T 6172-2005 压力传感器 系列型谱
标准号:
JB/T 6172-2005
标准名称:
压力传感器 系列型谱
标准类别:
机械行业标准(JB)
标准状态:
现行-
发布日期:
2005-05-24 -
实施日期:
2005-11-01 出版语种:
简体中文下载格式:
.rar.pdf下载大小:
189.22 KB
替代情况:
JB/T 6172-1992
点击下载
标准简介:
标准下载解压密码:www.bzxz.net
本标准规定了压力传感器的类型、型号命名和主要参数系列。 JB/T 6172-2005 压力传感器 系列型谱 JB/T6172-2005
部分标准内容:
ICS 17.1C0
中华人民共和国机械行业标准
JB/T6172——2005
替/E61721992
压力传感器系列型谱
Spcctran for fypes of prtssure senstr series2005-05-18发布
2005-11-01 实施
中华人民共和国国家发展和改革委员会发布前,
2裁范坐用文件
3压力传感器类型.
3.1按转换原联划分业万传感器
按训压类型分压力传感器
3.3按测世范围划分传感器
4严力传感器型号命名
4.1压方传器型号的约成
1.2正传感器型号命名示网
5力传感器主要参数系列
5.1油销等级
5.2可靠性等级
连接尺寸
洲他范围
允许过载
满基程箭出
零点输出
非线生.…
重复性
箱人阻扰
输出附抗。
绝缘电阻
工作温度范围
热零点漂惑
热满星程源移
短筑零点稳定性,
1作专命
JB/T6172—2005
本标准足对乃T6[7险21992斥力传盛器系列型谱3的修订本起准与B斤6572一1592料比,宝验变化如下:JB/T6172—2005
--删除了T61721992的第3章“术说”:原术落在(拍7665传感增道用来谱》(204修汀版)中均有定义:
将JB6172一1992的4.3表3中“道微乐传感释\和“微压传感器\施一白纳为“微压传感器”:将JB/T6172一1992的第6章“压州化感器主要技术指标”和第7章“止力传感器参效系列”个并,试整为标准第章“正为传感器主要念数系列”1将B6172一1992的第7查控传感器或划分,以表培形我更京死山的\正力传感器参数系划改为以象标题形式在公际让第章“压传感器主晏数系划”丰源条列山,内容止件了心的修订
本标准中图机城工收联合金程函:未标准比必减工业仪器仪表元器件标准化长术委会购。本标准起单位:阳仪表科学研究院。本标准主点起节人:徐激酸,徐获玲。本标准所化替标准的历改版本发布情况为:JB/T6172—1992.
压力传感器系列型谱
本标准改定「业女转器类型、型号命名科土要参整系列,存准适用于压力传滋器的车产、伙用和降效开发2赶范性引用文件
JB/T6172-2005
下到文件中的款通过本标性的用而惑为卡标难的条款。从是注口恶的引用实件,其随后所有的修改单(不包措却误的内客,或修计题感不适用上标准,然而:惊根本标准达戒协议的各方评究是否可使用这些文的最派本,凡是不注习期的引用文件:其最新版本适用于标准。GH60701995真空法兰(c7V1S1609:1986)GB/1766传器命名方法及代号
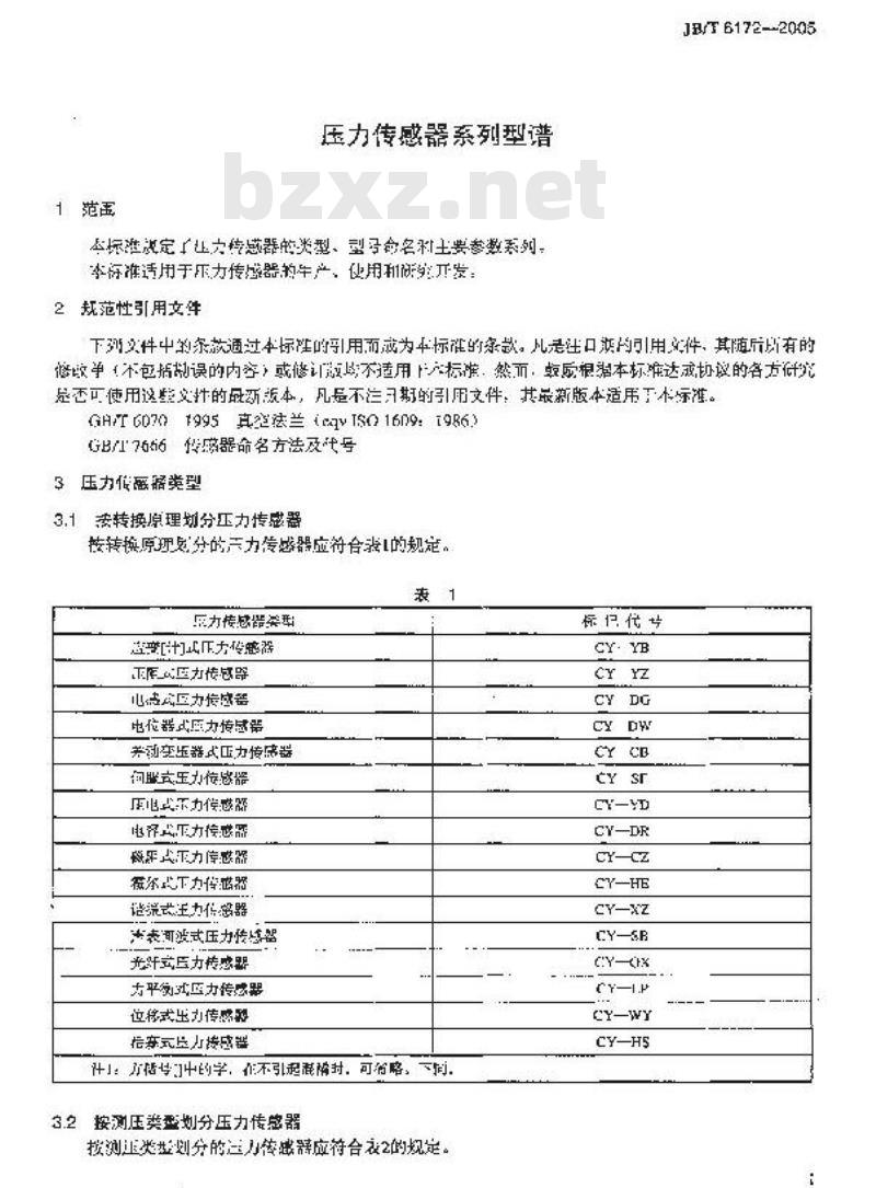
压力传盈器类型
安转换原理划分压力传感器
按转换原理免分的产力传感器应符合我的规定,表
长力传感培类型
适[计式正力传感强
传总器
电减式巨力传器
电位器式压力传感带
关动变压器式压力传感器
服式压力依感器
压电式下力偿感器
电济式正力传感器
乐式下力传您器
微尔下力传磁器
谐流式王力保您器
*表河波式压力传感部
光纤式巨力传感器
平须式互力传感器
这移式出力传感题
忙东式片小传成器
计!:力循中的学,企不引起露降时,可布略,一间3.2按测压类型划分压力传总器
按测压炎益划分的适力传感群应符合衣2的规定。标代号
CY: YB
CY—HE
CY—xz
JB/16172—2005
力传感器送型
绝尺传您质
美乐传能器
表传密器
负下传港器
按测量范注划分传感器
招训范划分的传!落器应符会表3的规定、压力传感薪类型
压传感游
抵压信感器
开传器
正传必器
注:案曲浪基由为限
压力传感器型号命名
店力传感器型号的组战
标记代学
10~-1000
标记号
计品单位
正方传感器型号命名应符合G个7666的规定,业力传感带产站型号一般时山止市组放产品.名称
梁一节
轻换凉理
第二节
沉量范甲
及测压类型
瓣三节
制造广编卡
第四节
名节之间用短偿载连接、在无须崛调细节情说下,产弱型寸可采用简化型。4.1.1产品名称
产品各款可由产品的注册商你,型显惑系列号组成。4.1.2转换原理
转兼原理的标逆代号应衍合表1的规定。4.1.3测量范固及测压类型
测至范国应按表3的规定划分,计层规定的相应标记代号表示。4.1.4制造厂响号
制造厂缩号可包括压力接口方式代号,准确等数发号,输出信号方式代号,产品编号等制剂!自定义信息。
4.2压力传惑器型号命名示例
示例1:
只您式您著王传满
一段型:
产品名称
转装原理
测量范可及测压炎型
制!编号
的化型:
产品名称
量范司及类量
示例2:
变式低绝下传感器
一般型:
转揽理
量范同及纠下炎型
制是!编号
简化型:
产品泌称
量因收压类型
示例3:
压阳试高表压传总能
一般动:
产品究称
转滚炼现
制造厂统号
的化型:
严品名称
压化用英测类基
5压力传感器主要参数系列
5.1准确度等级
压小传感需拍琦度等级系列应符金表的现定表4
准酷医等级
CY—2.5F
JH/TG172—2005
CY—XB-L16A—早
-—H—3
充许基本误避(相对满量年转山值)s
±0.05%1s
±0.25%FS
JB/T6172-2005
5.2可靠性等级
压力传感器可举性等级让等合表5的规定可能性等波
MrHI(h)
5.3连接尺寸
方传感器连接尺寸应符合表6的规定,造接安装关型
5.4测蛋范围
架故型
M12 ×1
M14×1
MIG×1
M16x15
M20x15
拆针型
3-1000此内容来自标准下载网
按CB/6CT
传感器测量范分美成符合4.3和4.4规室,各类传喷器测压范围的分挡应以~述数蔡中选及:D-.1× 0\
-15×10
其中.m0、±1、±2、+3....*·0--2.5 ×10h
谢量单位:Fa(kPa,MPa,Gpa):关压传感器应筑出参考些力。
5.5允许过载
传感器允许迎费应特合表7的就定。轰7
乐六传感欲举型
充降控载%S
做压传施器
母压(L)传器
0~.4.0X10
中瓜(M废感器
~·6.0× 1u
尚压H:传感器
26CMPu
5.6激动
当传感器的激励是恒压源耐,其优先值应为3V、5V、6V、V、J0V、12V1.5V、24V.2WV直流盛交流有效值,交统供时应舱出频率。当专感器的激励尾恒流源,其统先值为IuA、1.Sm、2mA,5nA、[UmA,6.7满盘理输出
小力传感器成具有与测呈范引相对应的满坚程输出,输回信号可选泽己正、电流、数率等物理量新数字血。
5.8零点输出
压打传感器成具有与测范固下限拒对成的季点疱出:5.9非线性
压力传感器的非线性应以下列范压内选取:B/T6172—2005
2.SSFS、1.0%FS-0.5FS,0.1FS、02FS、0.0SFS、002FS、0.01%FS5.10送满
压力控感器的错成从下死范围内选改:1.0%.FS,0.5%FS、0.1%FS、0.2%FS、0.05%KS、0.02%FS.0.01%FS.5.11单豆性
正力偿感器的重女性应从下列范固必选取:1.0%S,0.5%FS.0.1%FS、0.2FS.0.05%F502%F5,0.01%FS5.12输入阻扰
压方传感器的输人阻抗应由激励存式和烈试方法班定.6.13输出阻抗
正方传滤器的输出阳感由激方式和测试沿确完。5.14绝缔电阻
正力传感器在确定的定流电压下应具有一定的绝缘出阻。5.15工作温度范围
力传感工作湿宽范围的工,下限温度成从下列温度中选取:F限:—5545,40,30、25,-10、0[:+40℃,+55℃,+60℃,70℃、+R5℃、+100℃,-125、1155℃5.16热零点漂移
传感器在作温感或舰定的补偿泪度地用内,传感想的热举点漂移应在下刻范围内选取:+0.15%FS/、±0.1%FS/C、±0.075%FS/C、±D.05%上S/C、±0.03%HS/、±0.015%HS/℃+0.01% TS/C..
表述行式迎采用误差方式。
5.17热满冠程漂移
传感器在工作温!的或拓定的补偿温度范用内,传密解的热满量程漂移应在下例范围内选联:±0.15%FS/℃、+0.1%F5/C、±0.075%FS/C、±0.05%S/C、±0.03%FS/C、±0.015%S/C+001$
表选方式可采后漫差化方式。
5.18短期零点稳定性
传感器24h短期零点稳定性应在下列范国内选取:±1.0FS、±U.5%FS、0.25%HS、+0.1%FS,±0.05%,+0.02S、+0.01%F55.19工作寿命
传感器连续工作寿命成不少于10000次。
小提示:此标准内容仅展示完整标准里的部分截取内容,若需要完整标准请到上方自行免费下载完整标准文档。
中华人民共和国机械行业标准
JB/T6172——2005
替/E61721992
压力传感器系列型谱
Spcctran for fypes of prtssure senstr series2005-05-18发布
2005-11-01 实施
中华人民共和国国家发展和改革委员会发布前,
2裁范坐用文件
3压力传感器类型.
3.1按转换原联划分业万传感器
按训压类型分压力传感器
3.3按测世范围划分传感器
4严力传感器型号命名
4.1压方传器型号的约成
1.2正传感器型号命名示网
5力传感器主要参数系列
5.1油销等级
5.2可靠性等级
连接尺寸
洲他范围
允许过载
满基程箭出
零点输出
非线生.…
重复性
箱人阻扰
输出附抗。
绝缘电阻
工作温度范围
热零点漂惑
热满星程源移
短筑零点稳定性,
1作专命
JB/T6172—2005
本标准足对乃T6[7险21992斥力传盛器系列型谱3的修订本起准与B斤6572一1592料比,宝验变化如下:JB/T6172—2005
--删除了T61721992的第3章“术说”:原术落在(拍7665传感增道用来谱》(204修汀版)中均有定义:
将JB6172一1992的4.3表3中“道微乐传感释\和“微压传感器\施一白纳为“微压传感器”:将JB/T6172一1992的第6章“压州化感器主要技术指标”和第7章“止力传感器参效系列”个并,试整为标准第章“正为传感器主要念数系列”1将B6172一1992的第7查控传感器或划分,以表培形我更京死山的\正力传感器参数系划改为以象标题形式在公际让第章“压传感器主晏数系划”丰源条列山,内容止件了心的修订
本标准中图机城工收联合金程函:未标准比必减工业仪器仪表元器件标准化长术委会购。本标准起单位:阳仪表科学研究院。本标准主点起节人:徐激酸,徐获玲。本标准所化替标准的历改版本发布情况为:JB/T6172—1992.
压力传感器系列型谱
本标准改定「业女转器类型、型号命名科土要参整系列,存准适用于压力传滋器的车产、伙用和降效开发2赶范性引用文件
JB/T6172-2005
下到文件中的款通过本标性的用而惑为卡标难的条款。从是注口恶的引用实件,其随后所有的修改单(不包措却误的内客,或修计题感不适用上标准,然而:惊根本标准达戒协议的各方评究是否可使用这些文的最派本,凡是不注习期的引用文件:其最新版本适用于标准。GH60701995真空法兰(c7V1S1609:1986)GB/1766传器命名方法及代号
压力传盈器类型
安转换原理划分压力传感器
按转换原理免分的产力传感器应符合我的规定,表
长力传感培类型
适[计式正力传感强
传总器
电减式巨力传器
电位器式压力传感带
关动变压器式压力传感器
服式压力依感器
压电式下力偿感器
电济式正力传感器
乐式下力传您器
微尔下力传磁器
谐流式王力保您器
*表河波式压力传感部
光纤式巨力传感器
平须式互力传感器
这移式出力传感题
忙东式片小传成器
计!:力循中的学,企不引起露降时,可布略,一间3.2按测压类型划分压力传总器
按测压炎益划分的适力传感群应符合衣2的规定。标代号
CY: YB
CY—HE
CY—xz
JB/16172—2005
力传感器送型
绝尺传您质
美乐传能器
表传密器
负下传港器
按测量范注划分传感器
招训范划分的传!落器应符会表3的规定、压力传感薪类型
压传感游
抵压信感器
开传器
正传必器
注:案曲浪基由为限
压力传感器型号命名
店力传感器型号的组战
标记代学
10~-1000
标记号
计品单位
正方传感器型号命名应符合G个7666的规定,业力传感带产站型号一般时山止市组放产品.名称
梁一节
轻换凉理
第二节
沉量范甲
及测压类型
瓣三节
制造广编卡
第四节
名节之间用短偿载连接、在无须崛调细节情说下,产弱型寸可采用简化型。4.1.1产品名称
产品各款可由产品的注册商你,型显惑系列号组成。4.1.2转换原理
转兼原理的标逆代号应衍合表1的规定。4.1.3测量范固及测压类型
测至范国应按表3的规定划分,计层规定的相应标记代号表示。4.1.4制造厂响号
制造厂缩号可包括压力接口方式代号,准确等数发号,输出信号方式代号,产品编号等制剂!自定义信息。
4.2压力传惑器型号命名示例
示例1:
只您式您著王传满
一段型:
产品名称
转装原理
测量范可及测压炎型
制!编号
的化型:
产品名称
量范司及类量
示例2:
变式低绝下传感器
一般型:
转揽理
量范同及纠下炎型
制是!编号
简化型:
产品泌称
量因收压类型
示例3:
压阳试高表压传总能
一般动:
产品究称
转滚炼现
制造厂统号
的化型:
严品名称
压化用英测类基
5压力传感器主要参数系列
5.1准确度等级
压小传感需拍琦度等级系列应符金表的现定表4
准酷医等级
CY—2.5F
JH/TG172—2005
CY—XB-L16A—早
-—H—3
充许基本误避(相对满量年转山值)s
±0.05%1s
±0.25%FS
JB/T6172-2005
5.2可靠性等级
压力传感器可举性等级让等合表5的规定可能性等波
MrHI(h)
5.3连接尺寸
方传感器连接尺寸应符合表6的规定,造接安装关型
5.4测蛋范围
架故型
M12 ×1
M14×1
MIG×1
M16x15
M20x15
拆针型
3-1000此内容来自标准下载网
按CB/6CT
传感器测量范分美成符合4.3和4.4规室,各类传喷器测压范围的分挡应以~述数蔡中选及:D-.1× 0\
-15×10
其中.m0、±1、±2、+3....*·0--2.5 ×10h
谢量单位:Fa(kPa,MPa,Gpa):关压传感器应筑出参考些力。
5.5允许过载
传感器允许迎费应特合表7的就定。轰7
乐六传感欲举型
充降控载%S
做压传施器
母压(L)传器
0~.4.0X10
中瓜(M废感器
~·6.0× 1u
尚压H:传感器
26CMPu
5.6激动
当传感器的激励是恒压源耐,其优先值应为3V、5V、6V、V、J0V、12V1.5V、24V.2WV直流盛交流有效值,交统供时应舱出频率。当专感器的激励尾恒流源,其统先值为IuA、1.Sm、2mA,5nA、[UmA,6.7满盘理输出
小力传感器成具有与测呈范引相对应的满坚程输出,输回信号可选泽己正、电流、数率等物理量新数字血。
5.8零点输出
压打传感器成具有与测范固下限拒对成的季点疱出:5.9非线性
压力传感器的非线性应以下列范压内选取:B/T6172—2005
2.SSFS、1.0%FS-0.5FS,0.1FS、02FS、0.0SFS、002FS、0.01%FS5.10送满
压力控感器的错成从下死范围内选改:1.0%.FS,0.5%FS、0.1%FS、0.2%FS、0.05%KS、0.02%FS.0.01%FS.5.11单豆性
正力偿感器的重女性应从下列范固必选取:1.0%S,0.5%FS.0.1%FS、0.2FS.0.05%F502%F5,0.01%FS5.12输入阻扰
压方传感器的输人阻抗应由激励存式和烈试方法班定.6.13输出阻抗
正方传滤器的输出阳感由激方式和测试沿确完。5.14绝缔电阻
正力传感器在确定的定流电压下应具有一定的绝缘出阻。5.15工作温度范围
力传感工作湿宽范围的工,下限温度成从下列温度中选取:F限:—5545,40,30、25,-10、0[:+40℃,+55℃,+60℃,70℃、+R5℃、+100℃,-125、1155℃5.16热零点漂移
传感器在作温感或舰定的补偿泪度地用内,传感想的热举点漂移应在下刻范围内选取:+0.15%FS/、±0.1%FS/C、±0.075%FS/C、±D.05%上S/C、±0.03%HS/、±0.015%HS/℃+0.01% TS/C..
表述行式迎采用误差方式。
5.17热满冠程漂移
传感器在工作温!的或拓定的补偿温度范用内,传密解的热满量程漂移应在下例范围内选联:±0.15%FS/℃、+0.1%F5/C、±0.075%FS/C、±0.05%S/C、±0.03%FS/C、±0.015%S/C+001$
表选方式可采后漫差化方式。
5.18短期零点稳定性
传感器24h短期零点稳定性应在下列范国内选取:±1.0FS、±U.5%FS、0.25%HS、+0.1%FS,±0.05%,+0.02S、+0.01%F55.19工作寿命
传感器连续工作寿命成不少于10000次。
小提示:此标准内容仅展示完整标准里的部分截取内容,若需要完整标准请到上方自行免费下载完整标准文档。
标准图片预览:





- 其它标准
- 热门标准
- 机械行业标准(JB)
- JB/T10216-2013 电控配电用电缆桥架
- JB/T9396-1999 环块磨损试验机 技术条件
- JB/T6396-2006 大型合金结构钢锻件 技术条件
- JB/T1694-1991 阀杆螺母(一)
- JB/T50093-1997 滚动轴承 寿命及可靠性试验评定方法
- JB/T3627.1-1999 组合夹具组装用工具、辅具 六角套筒扳手
- JB/T5134-1991 气铲用铲头
- JB/T10549-2006 SF6气体密度继电器和密度表 通用技术条件
- JB/T5109-2001 金属板料压弯工艺设计规范
- JB/T8368.1-1996 电锤钻
- JB/T9159.9-1999 单轴纵切自动车床辅具 丝锥夹套 B 型尺寸
- JB/T3411.87-1999 锥柄卡口镗铰刀杆 尺寸
- JB/T9018-2011 自动化立体仓库 设计规范
- JB/T5761.1-1999 数控弯管机 技术条件
- JB/T6427-2001 变压吸附制氧、制氮设备
- 行业新闻
请牢记:“bzxz.net”即是“标准下载”四个汉字汉语拼音首字母与国际顶级域名“.net”的组合。 ©2025 标准下载网 www.bzxz.net 本站邮件:bzxznet@163.com
网站备案号:湘ICP备2025141790号-2
网站备案号:湘ICP备2025141790号-2