- 您的位置:
 - 标准下载网 >>
 - 标准分类 >>
 - 机械行业标准(JB) >>
 - JB/T 9065-1999 冷暖通风设备 包装通用技术条件
 
标准号:
JB/T 9065-1999
标准名称:
冷暖通风设备 包装通用技术条件
标准类别:
机械行业标准(JB)
英文名称:
General technical requirements for packaging of heating and cooling ventilation equipment标准状态:
现行- 
          	
发布日期:
1999-07-12 - 
		 
实施日期:
2000-01-01 出版语种:
简体中文下载格式:
.rar.pdf下载大小:
307.34 KB
替代情况:
ZB J72026-1989
点击下载
标准简介:
										 标准下载解压密码:www.bzxz.net
					 					 
						 
	        
	      本标准规定了冷暖通风设备的包装方式与防护方法、技术要求、包装试验方法和包装检验规则。本标准适用于冷暖通风设备的运输包装。 JB/T 9065-1999 冷暖通风设备 包装通用技术条件 JB/T9065-1999
部分标准内容:
					
					ICS 55.020
中华人民共和国机械行业标准
JB/T 9065--1999
冷暖通风设备包装通用技术条件General specification of packing forcooling and warming ventilation equipments1999-07-12发布
家机械工业局
20心-101实
JB/T9065-1999
本标准是对2BJ7202--89《冷腰源风设备包装避用技术条件》进行的降订,本标准与2BJ?2026一树比,增加了防护力法等条款,并对包装方式,材料要求等条款做了适当的补充
本标雅白实施之口起代替ZnJ72026—89本标催的附求A是标准的附录。
本标理由金国冷陈设备标准化技术委员公提出非归口本标准起草单位;沈阳冷暖风机厂。本标准主要超草人:朔丽红、赵永岛、播志伟■范围
中华人民共和国机械行业标准
冷暖通风设备包装通用技术条件Gentral speclficalloz ofpacklg forcooling andwarningventilalinn eqnipmente1B/T 9065—1999
代哲ZDJ72026—69
本标推规定了冷暖通风设各的他装力式与阴护方法、技交要求,包装试跨方法和包装恰验现则、本标准适用于冷腰道风证各的运输色装,2引用标准
下列标准所包含的条文,通在本标准中引用而构或为4标准的承义,4括窄时,示就本的为台效。所作标准部会被格订,使用本标准的各力成探讨使用下列标准最新版本的可非性:GB/[155—1995
B 191—199G
GB [4]3—1085
GB/T I8341980
GB/T[836198S
GR/T 2934.--1982
CR/T 1R23—1995
GE4957.3—1992
G9T48971992
GD/T 49951985
GB:T S033—198
GB.T 5034—1985
G8 50481985
GB,6544—[986
GB/ 73501987
GH/T 0846.31088
GB1 9846.4-1988
GBT2626.2--1990
GB.T 1304I 1991
GE/T13J23...[99]
GB/13144—[99]
FIJ (H001—1976
原本缺陷
包装错运图示标志
英装箱外部尺寸和额定重型
过用集装箱报小收部以寸
集装箱标记代号
联运平托盘外部尺寸系列
锯材缺陷分类
丰静输尚堆码试验法
包装运输包装件
创花板
木制联运平托盘技术条件
出1产品包装用品提纸箱
出口产品包装印瓦摇纸板
防潮包装
瓦楞纸板
研水包装技术条件bzxZ.net
晚合板道胶合规心寸和公差技水条件胶合板道胶合板通用技术条件
理质灯维板技水要求
包装容器美钱研箱
性缩胶合板
包装容器竹胶合板箱
公路工程技术标滩
国家机工业局1999-07-12批准
2000-01-01 实施
YB/T:5002—1993
3总测
JB/T 9065-1999
一股用途网钊钉
3.1产品包装应符合科学,牢固、经济美观的要求。在正常的储语条件下。应保证产品从制造!发货之日起,-年(出11产品两年)内不因包装不营而发生锈蚀、长霉,降低精度,残或散尖等现象。特殊要求按双方协议执行。
3.2产品否经检验合格,做好弱护处理,方可进行包装。随桃文件应产全,4包装方式与防护方法
4.1包装方式主要箱装(木销、瓦楞纸缝、蔻换砼包装箱、胶合板箱,竹胶合板箱、金两箱等)、做装、托盘包装等,其典型结构见附录A(标准的附录)4.2防护包装方运士要有防水包装、防潮包装等。应慢储产品特点和储运、装御条件,选用适当的院护包装方法。
5技术差求
5. 1箱装
5.1.1材料要求
5. 1. 1,1木杖
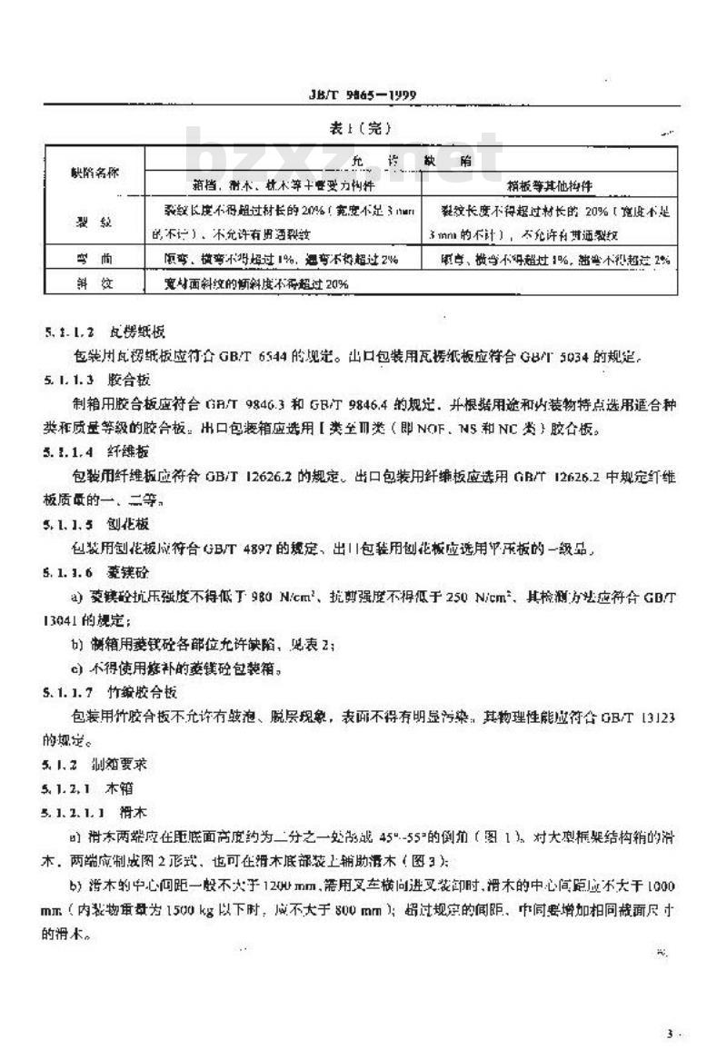
装箱主要受力构件应以落十松、马尾松、紫云杉、自松、撤木等为主,也可采用与上述木材物理、力学性能和近的其他树种;6)制箱小性各部充许缺陷见表.1,木材中各仲缺降的辆和计算方达GB/T155和GB/T4823的现定:
C制箱时封闭箱的箱板、箱档末材含水率般为8%~20%,滑木、枕木及掘渠木材的含水率·般不大于25%
表【制箱木材充许缺陷
献降名都
活和就
箱档,决、快木等典受件
任忘村长1m中,节了的个数不得过5个,最大节了享径.不役超注划舜抑20%【节子必领接补】食径头足rum的节下不计,术的十要那位不投有节了
任意材及1召口,回个致不通过4个【已格补的业限穿外),径不1m的中人计钟核总严单部分的禁前危使不得超过材宽的30%,高度小得截过财厚的13
短板等其他构件
就大活节占径不得商过板家的4%,品大死节当径本德超过战宽的25%(节子修补)。亢径足5rum的节-
仟意林m牛,服个款大行超0
个(能的常外),择不是
的业服不许
钝锁量产重部分不得短过材宽的4(1%高度不存超过材厚的1
缺陷名称
JB/T9865-1999
表(完)
箱档,耐术,忧木等十要受力性性裂经长度不得超过材长的20%!充度不足3mr的,不计),不充许有用酒裂教顺弯,横弯不码超过1%,通弯不将超过2%宽划面斜纹的顺斜度不得超过20%5.1.1.2起提纸板
摘板等其他抑件
裂统长度不得起过材长的20%【说准不是3m的不计),不允许有其通裂
原卓,横学不好超过1%,密够不超进2%包装用点裙纸钣应衍合GB/T6544的规定。出口包装用瓦携纸板应符合GB5034的规定,5.1.1.3胶合板
制箱用胶合板应符合自月斤9846.3和GB9846.4的规光:开根据用途和内装物特点选用适合种类程质量等级的胶合板。出口包箱应选用【类至Ⅱ类(即NOF,NS和NC类)胶合板。5. 1.1.4纤维板
包装用纤维扳应符合0B/12626.2的规定、出口包装用纤绑板应选用GB件12626.2中规定纤维板质受的一。二等,
5,1.1.5创花板
包装用制花板成符台GB/T4897的规定,出!包装用创花板应选用严板的一级品5.1.1.6毫镁砼
a)亲键轻抗压强度不得低T:9B0Nicm、抗剪强度不得低于250N/cm,其检测方必症符合GD13041的规定:
b)制箱用薄镁砼各部位充许缺陷,见表2;e)不得使用补的镁砼包装箱,
5.1. 1.7竹缩胶合板
包装用件腔合板不允许有装泡、脱层现象,表面不得有明显污染,其物理性能应符合B/T13123的规定。
51制效要求
5. 1. 2, 1木箱
5. 1. 2. 1. 1滑木
=)滑本两端应在臣底面商度约为二分之一就总或45\-55\的倒拍(图13,对大弹握架结构箱的沿本,两端应制成图2形致,也可在娟木底部装1辅助通木(图3)b)满本的中心问距一般不大于120Wmm,需用叉车摘尚进叉装即时,滑木的中心间距应不大干1000m元(内装物重母为1500kx以下时:应不大于800mm):超过规定的间距,巾间要增相同带面尺寸的滑本。
快陷名将
JB斤9065—1999
表2菱镁砼材料充许缺陷
就梁,底座,望块,此托等
许缺陷
朗我、踏板、岳板等
不充许
情件使用状范的底,侧面不分许0内不30%,一多
术充浒
环克许
45*--55
5.1.2. 1.2箱板
的本箱税厚度拟据包装箱外型尺小和内装物重而选定;b)制箱时板拼接应严紧。
5. 1. 2. 1. 3±箱
a)木箱成按锅尚形布钉,针箱时箱板表面不许解钉头、尖,钢不得中这弯曲或钉在箱版,框架接处;
妙制箱用钢红高根据笔板,筑档的厚度,滑大和槛架结构的心寸,制箱材料的性能,将YB门5002中有关规定止确选用订箱的钢钉:C)木箱钉制成根据箱体尺寸和错板宽度合理确定钢的距离。5.1.2.2樱纸箱
可摄纸箱的别筑应符合0BT6544的定,出[用瓦榜纸箱的制箱符合GB心5033的规定5,1.2、3胶台板、纤维板箱
a)订箱应符合5.1.2.1.3的规定;b)税材的拼接成严密:
a如果采用滑术框架结构,其滑本形式成符台5.12.1.1的数定5.1.2.4蒸谋轻包箱结均形式,组装粤求等应符合G日T[304[的期定,5.1.2.5竹合报销应符合GB汀13144的规定及5.1.2.3的规定,5.1.3装输要求
JH/T9065-J995
5.1.3.1产品装箱时应尽盘使比重心位置居中常下,重心偏高的产品应尽可能采用卧式包装,重心偏高中心较明显的产品应采取相应的衡拼施。5.1.3.2产品1转动新件必须物改固定。5.1.3.3一见成李移、卡案,定于包装箱内,防止产品在输中发生案动或落位,产品用率应流人滑不内。
5.1.3.4附件箱:备件箱等尽叮能固定在主杭箱内的空隙处、并案紧十牛,5.1.3.5产品与箱脱应保待一定问隙、人型产品与框架箱盖的阻离为30~50mm:5.1.3.6产品包装箱内应请消,1燥,无并物。5.1.4固要求
5.1.4.1并道术箱按产品重量,籍体大小达择适当的箱当、氧化翻带等如箱体。氧化钢带一般不少丁两道,宽度不小16mm,箱档加固还川采用在箱接合处用包角铁(图4)加固的法。白胜乐货
5.1.5包装箱强度要求
包装箱底具有足够的强度。根活包装件的重量和特点,在第6单所现定的试项月中,选做有义的试验几。试验后,箱内围定物明显位移、产品外观、性能,精度和有关装术参数成在规定允详范围内,包装筑应为照显被捐和变形并符合行业标准的规定和设卡要求。5.2放装
整装包装件底呼材质和滑木传术等求与滑木箱相同。产品成紧片在底体上,以防运响中发牛移欧5.3托盘包装
5.3.1托盘的尺小立补合GB/T2934的规定,5.3.2盘的技要求应符合GB/T4995的规定5.3.3盘包装件的重量一没为500~1000k良,休积不超过【m。组装托盘包装件时,托盘上包装件(或产品)底部总面积一般应与托盘面积相致,5.4采月集装箱运输的包装要求
买用荣装箱运的产品,其包装箱应符合运输的要求,外形尺小和重量应符合GA/1113和心B.Ts
1834的有关规定,
5.5防护包装要求
5.5.5防水包装
成符合GB门了350的规定。
JB/F 9065-1999
对于凸口包装的所水等级,菩通封闭箱应选用B类级以上,滑木箱应选用月类Ⅱ皱以上,5.5.2防潮包装
应符合GBS048的规定.
出包装的荫潮等级应为「、Ⅱ等6包装试验方法
6.1起带试验
重盘超过或等于500kg的运输包装件,按起品位置以止常速度起吊。起吊时,吊绝与箱顶水平而夹角为45%50°(见图5)升至定高度后(不低于1500mm),紧急制动,左右移动3mm后匀速降潜至地面。重复试验3次。试验后,箱体应无明能变形。图5
6.2跌将试验
6.2.1自由跌落试验
重母小于或等于1U0k的运输包装件吊至一定商度后,由快落于平整的水泥地面。最低族露高度为300召m,每一包装箱坚持连续跌落7次(烘落位置:一个和组成这个勿的一条校,一个而!,试验后包装箱成无明显敲损,产品沈损坏。6.2.2文捷肤落试验
将重旦超过100k的运输包装件一端置于半整的水炮面,然后将另一端握起并让其默潜十平格的水派地面,每校跌落2次,提起高放应符合表3规定试验后,包装箱应尤明显驶摄,产品无据还。63公略运输试验
将运输包装件置丁载重卡车中,后部切以湖定,在三级公路上的中级路而上,以25-~40km/h的迷6
JB/T9065-1P09
度缺单不少于200km,运编后,包装矫应无破损及明显变形,内装产品元格散、最伤与明显位移一级公路巾级踏面按TJ000!的规定,其路面为粹、砾石路面,不整产石快路:艾他称料降心等、
表3跌落试验要求
机装证简件车量
-14G0-30G
>363-5n0
%4详钙试险
准码试监应衍合GB门4857.3的规定了包装检验规则
H新股计的包装箱惑新采片的包装材料,计,艺上有较大改定叶,在成批投产前,产品制递,应进行包装出跑。试验月不少于2项,或验项目应根据产品单特点利储运情现而定,试验方法接.1~.3的规定,试验中知有菜项不会择,感分析原因,改进设计。对改进现目进行复验立到合格为止:8箱面标志
包获销稍面的标志应包括发货标志和储运标志:8.1发货标志应包括:
a产站型号、名称没数垫:
h)出!编及箱号;
箱体:长mm)x宽(mm)x【mm];d)片豆与毛重,
e)亚心位百标意:
打装箱口期:
到站(港)及收货单
h发货(满)及发货单值,
8.2:装能运办志成根错产显$点,照GB191的报定正确选择,单装箱标应欢台RT18%的规定:
8.3箱面标志严月不提的徐料或油累性确,清晰地度刷在箱的划灿-(端!面上。8.4六品分多增化装时,暂号成采用分数表示,分子为范号,分母方总箱数,十机销为1号端,Al猫装
AI替通木箱
JB/T90651999
(标准的附录)
外包装典型结构示例
A1.1.1内装产品更母小于150kg时,一般采用如图A[所求结构的本箱图Al
A1.2木符
内装产品重小于1500k时,一股采用如图A2所示给构的滑木箱,b)
A1.3框架木箱
JB/T 90651999
内装产品更盘大下1000时、一般采用如图A3所示结均的木箱。C
A1.4胶合板和纤维板箱
用丁内装精度要求较高的产品,一采用胶合和纤继板箱(见点A4)。44
At.5竹编胶合板箱
其结构形式见图A5。
A1.6葵黄砼箱
JB/T9065-t999
用于内装产品直量大于100kg,其结构形式见图A6。图A6
小提示:此标准内容仅展示完整标准里的部分截取内容,若需要完整标准请到上方自行免费下载完整标准文档。
	 
	        
	      中华人民共和国机械行业标准
JB/T 9065--1999
冷暖通风设备包装通用技术条件General specification of packing forcooling and warming ventilation equipments1999-07-12发布
家机械工业局
20心-101实
JB/T9065-1999
本标准是对2BJ7202--89《冷腰源风设备包装避用技术条件》进行的降订,本标准与2BJ?2026一树比,增加了防护力法等条款,并对包装方式,材料要求等条款做了适当的补充
本标雅白实施之口起代替ZnJ72026—89本标催的附求A是标准的附录。
本标理由金国冷陈设备标准化技术委员公提出非归口本标准起草单位;沈阳冷暖风机厂。本标准主要超草人:朔丽红、赵永岛、播志伟■范围
中华人民共和国机械行业标准
冷暖通风设备包装通用技术条件Gentral speclficalloz ofpacklg forcooling andwarningventilalinn eqnipmente1B/T 9065—1999
代哲ZDJ72026—69
本标推规定了冷暖通风设各的他装力式与阴护方法、技交要求,包装试跨方法和包装恰验现则、本标准适用于冷腰道风证各的运输色装,2引用标准
下列标准所包含的条文,通在本标准中引用而构或为4标准的承义,4括窄时,示就本的为台效。所作标准部会被格订,使用本标准的各力成探讨使用下列标准最新版本的可非性:GB/[155—1995
B 191—199G
GB [4]3—1085
GB/T I8341980
GB/T[836198S
GR/T 2934.--1982
CR/T 1R23—1995
GE4957.3—1992
G9T48971992
GD/T 49951985
GB:T S033—198
GB.T 5034—1985
G8 50481985
GB,6544—[986
GB/ 73501987
GH/T 0846.31088
GB1 9846.4-1988
GBT2626.2--1990
GB.T 1304I 1991
GE/T13J23...[99]
GB/13144—[99]
FIJ (H001—1976
原本缺陷
包装错运图示标志
英装箱外部尺寸和额定重型
过用集装箱报小收部以寸
集装箱标记代号
联运平托盘外部尺寸系列
锯材缺陷分类
丰静输尚堆码试验法
包装运输包装件
创花板
木制联运平托盘技术条件
出1产品包装用品提纸箱
出口产品包装印瓦摇纸板
防潮包装
瓦楞纸板
研水包装技术条件bzxZ.net
晚合板道胶合规心寸和公差技水条件胶合板道胶合板通用技术条件
理质灯维板技水要求
包装容器美钱研箱
性缩胶合板
包装容器竹胶合板箱
公路工程技术标滩
国家机工业局1999-07-12批准
2000-01-01 实施
YB/T:5002—1993
3总测
JB/T 9065-1999
一股用途网钊钉
3.1产品包装应符合科学,牢固、经济美观的要求。在正常的储语条件下。应保证产品从制造!发货之日起,-年(出11产品两年)内不因包装不营而发生锈蚀、长霉,降低精度,残或散尖等现象。特殊要求按双方协议执行。
3.2产品否经检验合格,做好弱护处理,方可进行包装。随桃文件应产全,4包装方式与防护方法
4.1包装方式主要箱装(木销、瓦楞纸缝、蔻换砼包装箱、胶合板箱,竹胶合板箱、金两箱等)、做装、托盘包装等,其典型结构见附录A(标准的附录)4.2防护包装方运士要有防水包装、防潮包装等。应慢储产品特点和储运、装御条件,选用适当的院护包装方法。
5技术差求
5. 1箱装
5.1.1材料要求
5. 1. 1,1木杖
装箱主要受力构件应以落十松、马尾松、紫云杉、自松、撤木等为主,也可采用与上述木材物理、力学性能和近的其他树种;6)制箱小性各部充许缺陷见表.1,木材中各仲缺降的辆和计算方达GB/T155和GB/T4823的现定:
C制箱时封闭箱的箱板、箱档末材含水率般为8%~20%,滑木、枕木及掘渠木材的含水率·般不大于25%
表【制箱木材充许缺陷
献降名都
活和就
箱档,决、快木等典受件
任忘村长1m中,节了的个数不得过5个,最大节了享径.不役超注划舜抑20%【节子必领接补】食径头足rum的节下不计,术的十要那位不投有节了
任意材及1召口,回个致不通过4个【已格补的业限穿外),径不1m的中人计钟核总严单部分的禁前危使不得超过材宽的30%,高度小得截过财厚的13
短板等其他构件
就大活节占径不得商过板家的4%,品大死节当径本德超过战宽的25%(节子修补)。亢径足5rum的节-
仟意林m牛,服个款大行超0
个(能的常外),择不是
的业服不许
钝锁量产重部分不得短过材宽的4(1%高度不存超过材厚的1
缺陷名称
JB/T9865-1999
表(完)
箱档,耐术,忧木等十要受力性性裂经长度不得超过材长的20%!充度不足3mr的,不计),不充许有用酒裂教顺弯,横弯不码超过1%,通弯不将超过2%宽划面斜纹的顺斜度不得超过20%5.1.1.2起提纸板
摘板等其他抑件
裂统长度不得起过材长的20%【说准不是3m的不计),不允许有其通裂
原卓,横学不好超过1%,密够不超进2%包装用点裙纸钣应衍合GB/T6544的规定。出口包装用瓦携纸板应符合GB5034的规定,5.1.1.3胶合板
制箱用胶合板应符合自月斤9846.3和GB9846.4的规光:开根据用途和内装物特点选用适合种类程质量等级的胶合板。出口包箱应选用【类至Ⅱ类(即NOF,NS和NC类)胶合板。5. 1.1.4纤维板
包装用纤维扳应符合0B/12626.2的规定、出口包装用纤绑板应选用GB件12626.2中规定纤维板质受的一。二等,
5,1.1.5创花板
包装用制花板成符台GB/T4897的规定,出!包装用创花板应选用严板的一级品5.1.1.6毫镁砼
a)亲键轻抗压强度不得低T:9B0Nicm、抗剪强度不得低于250N/cm,其检测方必症符合GD13041的规定:
b)制箱用薄镁砼各部位充许缺陷,见表2;e)不得使用补的镁砼包装箱,
5.1. 1.7竹缩胶合板
包装用件腔合板不允许有装泡、脱层现象,表面不得有明显污染,其物理性能应符合B/T13123的规定。
51制效要求
5. 1. 2, 1木箱
5. 1. 2. 1. 1滑木
=)滑本两端应在臣底面商度约为二分之一就总或45\-55\的倒拍(图13,对大弹握架结构箱的沿本,两端应制成图2形致,也可在娟木底部装1辅助通木(图3)b)满本的中心问距一般不大于120Wmm,需用叉车摘尚进叉装即时,滑木的中心间距应不大干1000m元(内装物重母为1500kx以下时:应不大于800mm):超过规定的间距,巾间要增相同带面尺寸的滑本。
快陷名将
JB斤9065—1999
表2菱镁砼材料充许缺陷
就梁,底座,望块,此托等
许缺陷
朗我、踏板、岳板等
不充许
情件使用状范的底,侧面不分许0内不30%,一多
术充浒
环克许
45*--55
5.1.2. 1.2箱板
的本箱税厚度拟据包装箱外型尺小和内装物重而选定;b)制箱时板拼接应严紧。
5. 1. 2. 1. 3±箱
a)木箱成按锅尚形布钉,针箱时箱板表面不许解钉头、尖,钢不得中这弯曲或钉在箱版,框架接处;
妙制箱用钢红高根据笔板,筑档的厚度,滑大和槛架结构的心寸,制箱材料的性能,将YB门5002中有关规定止确选用订箱的钢钉:C)木箱钉制成根据箱体尺寸和错板宽度合理确定钢的距离。5.1.2.2樱纸箱
可摄纸箱的别筑应符合0BT6544的定,出[用瓦榜纸箱的制箱符合GB心5033的规定5,1.2、3胶台板、纤维板箱
a)订箱应符合5.1.2.1.3的规定;b)税材的拼接成严密:
a如果采用滑术框架结构,其滑本形式成符台5.12.1.1的数定5.1.2.4蒸谋轻包箱结均形式,组装粤求等应符合G日T[304[的期定,5.1.2.5竹合报销应符合GB汀13144的规定及5.1.2.3的规定,5.1.3装输要求
JH/T9065-J995
5.1.3.1产品装箱时应尽盘使比重心位置居中常下,重心偏高的产品应尽可能采用卧式包装,重心偏高中心较明显的产品应采取相应的衡拼施。5.1.3.2产品1转动新件必须物改固定。5.1.3.3一见成李移、卡案,定于包装箱内,防止产品在输中发生案动或落位,产品用率应流人滑不内。
5.1.3.4附件箱:备件箱等尽叮能固定在主杭箱内的空隙处、并案紧十牛,5.1.3.5产品与箱脱应保待一定问隙、人型产品与框架箱盖的阻离为30~50mm:5.1.3.6产品包装箱内应请消,1燥,无并物。5.1.4固要求
5.1.4.1并道术箱按产品重量,籍体大小达择适当的箱当、氧化翻带等如箱体。氧化钢带一般不少丁两道,宽度不小16mm,箱档加固还川采用在箱接合处用包角铁(图4)加固的法。白胜乐货
5.1.5包装箱强度要求
包装箱底具有足够的强度。根活包装件的重量和特点,在第6单所现定的试项月中,选做有义的试验几。试验后,箱内围定物明显位移、产品外观、性能,精度和有关装术参数成在规定允详范围内,包装筑应为照显被捐和变形并符合行业标准的规定和设卡要求。5.2放装
整装包装件底呼材质和滑木传术等求与滑木箱相同。产品成紧片在底体上,以防运响中发牛移欧5.3托盘包装
5.3.1托盘的尺小立补合GB/T2934的规定,5.3.2盘的技要求应符合GB/T4995的规定5.3.3盘包装件的重量一没为500~1000k良,休积不超过【m。组装托盘包装件时,托盘上包装件(或产品)底部总面积一般应与托盘面积相致,5.4采月集装箱运输的包装要求
买用荣装箱运的产品,其包装箱应符合运输的要求,外形尺小和重量应符合GA/1113和心B.Ts
1834的有关规定,
5.5防护包装要求
5.5.5防水包装
成符合GB门了350的规定。
JB/F 9065-1999
对于凸口包装的所水等级,菩通封闭箱应选用B类级以上,滑木箱应选用月类Ⅱ皱以上,5.5.2防潮包装
应符合GBS048的规定.
出包装的荫潮等级应为「、Ⅱ等6包装试验方法
6.1起带试验
重盘超过或等于500kg的运输包装件,按起品位置以止常速度起吊。起吊时,吊绝与箱顶水平而夹角为45%50°(见图5)升至定高度后(不低于1500mm),紧急制动,左右移动3mm后匀速降潜至地面。重复试验3次。试验后,箱体应无明能变形。图5
6.2跌将试验
6.2.1自由跌落试验
重母小于或等于1U0k的运输包装件吊至一定商度后,由快落于平整的水泥地面。最低族露高度为300召m,每一包装箱坚持连续跌落7次(烘落位置:一个和组成这个勿的一条校,一个而!,试验后包装箱成无明显敲损,产品沈损坏。6.2.2文捷肤落试验
将重旦超过100k的运输包装件一端置于半整的水炮面,然后将另一端握起并让其默潜十平格的水派地面,每校跌落2次,提起高放应符合表3规定试验后,包装箱应尤明显驶摄,产品无据还。63公略运输试验
将运输包装件置丁载重卡车中,后部切以湖定,在三级公路上的中级路而上,以25-~40km/h的迷6
JB/T9065-1P09
度缺单不少于200km,运编后,包装矫应无破损及明显变形,内装产品元格散、最伤与明显位移一级公路巾级踏面按TJ000!的规定,其路面为粹、砾石路面,不整产石快路:艾他称料降心等、
表3跌落试验要求
机装证简件车量
-14G0-30G
>363-5n0
%4详钙试险
准码试监应衍合GB门4857.3的规定了包装检验规则
H新股计的包装箱惑新采片的包装材料,计,艺上有较大改定叶,在成批投产前,产品制递,应进行包装出跑。试验月不少于2项,或验项目应根据产品单特点利储运情现而定,试验方法接.1~.3的规定,试验中知有菜项不会择,感分析原因,改进设计。对改进现目进行复验立到合格为止:8箱面标志
包获销稍面的标志应包括发货标志和储运标志:8.1发货标志应包括:
a产站型号、名称没数垫:
h)出!编及箱号;
箱体:长mm)x宽(mm)x【mm];d)片豆与毛重,
e)亚心位百标意:
打装箱口期:
到站(港)及收货单
h发货(满)及发货单值,
8.2:装能运办志成根错产显$点,照GB191的报定正确选择,单装箱标应欢台RT18%的规定:
8.3箱面标志严月不提的徐料或油累性确,清晰地度刷在箱的划灿-(端!面上。8.4六品分多增化装时,暂号成采用分数表示,分子为范号,分母方总箱数,十机销为1号端,Al猫装
AI替通木箱
JB/T90651999
(标准的附录)
外包装典型结构示例
A1.1.1内装产品更母小于150kg时,一般采用如图A[所求结构的本箱图Al
A1.2木符
内装产品重小于1500k时,一股采用如图A2所示给构的滑木箱,b)
A1.3框架木箱
JB/T 90651999
内装产品更盘大下1000时、一般采用如图A3所示结均的木箱。C
A1.4胶合板和纤维板箱
用丁内装精度要求较高的产品,一采用胶合和纤继板箱(见点A4)。44
At.5竹编胶合板箱
其结构形式见图A5。
A1.6葵黄砼箱
JB/T9065-t999
用于内装产品直量大于100kg,其结构形式见图A6。图A6
小提示:此标准内容仅展示完整标准里的部分截取内容,若需要完整标准请到上方自行免费下载完整标准文档。
标准图片预览:





- 其它标准
 
- 热门标准
 - 机械行业标准(JB)
 
- JB/T10288-2001 连栋温室结构
 - JB/T10056-1999 直流电流互感器 技术条件
 - JB/T7895-2008 永磁筒式磁选机
 - JB/T8679-2008 炭弧气刨炭棒 物理及使用性能试验方法
 - JB/T2756-2006 无轨电车用炭滑块
 - JB/T8082-2010 护指键式和护罩式木工平刨床 安全
 - JB/T9580-2008 炭石墨 产品分类及型号编制方法
 - JB/T9713-1999 工程机械 湿式铜基摩擦件 技术条件
 - JB/T8840-2013 电热器具用电源开关
 - JB/T11340.3-2012 阀控式铅酸蓄电池安全阀 第3部分:橡胶帽、阀芯
 - JB/T3411.50-1999 两爪顶拔器 尺寸
 - JB3704-1984 特种调压器用碳电阻片柱电气机械性能试验方法
 - JB/T10677-2006 投影机 光源
 - JB/T10573-2006 工具显微镜
 - JB∕T12675-2016 拖拉机液压系统清洁度限值及测量方法
 
- 行业新闻
 
请牢记:“bzxz.net”即是“标准下载”四个汉字汉语拼音首字母与国际顶级域名“.net”的组合。 ©2025 标准下载网 www.bzxz.net 本站邮件:bzxznet@163.com
网站备案号:湘ICP备2025141790号-2
网站备案号:湘ICP备2025141790号-2