- 您的位置:
- 标准下载网 >>
- 标准分类 >>
- 机械行业标准(JB) >>
- JB/T 9029-1999 JYD-3型游动绞车
标准号:
JB/T 9029-1999
标准名称:
JYD-3型游动绞车
标准类别:
机械行业标准(JB)
英文名称:
JYD-3 Traveling Winch标准状态:
现行-
发布日期:
1999-06-28 -
实施日期:
2000-01-01 出版语种:
简体中文下载格式:
.rar.pdf下载大小:
116.16 KB
标准ICS号:
采矿和矿产品>>采矿设备>>73.100.40牵引和起重设备中标分类号:
矿业>>矿山机械设备>>D93提升、贮运设备
替代情况:
ZB D93011-1990
点击下载
标准简介:
标准下载解压密码:www.bzxz.net
本标准规定了JYD-3 型游动绞车的型式、基本参数、技术要求、试验方法、检验规则、标志、包装、运输和贮存。本标准适用于非防爆天井、溜井、采矿硐室、竖井延伸掘进中使用的JYD-3 型游动绞车(以下简称绞车)。 JB/T 9029-1999 JYD-3型游动绞车 JB/T9029-1999
部分标准内容:
[CS 73.100.40
中华人民共和国机械行业标准
JB/r9029-199
JYD-3型游动绞车
JYT-3motivewineh
1999-06-28 发布
用家机械工业局
2000-01-01实施
389029—1999
本标准是对ZBD93011—90Y-型渐动绞车>进行的修订。本标准与ZBP93011-叫相比,主要技术内容变化是增如了对安全制动龄制动方矩岁全系数年要求,
本标准户实施之H起,代替ZBD93011-90。本标准由全国矿山机械标准化技术资员会提出并闻口。本标准负责起草单位:重厌矿山机器!。本标推主变起草人:志清、卢淑华、概现利、明。范围
中华人民共和国机械行业标准
JYD-3型游动绞车
JyD-3malivewinh
JB/T9029-1999
本标消规定了JYD一了型游动效车的型式,本整数,技术要求,试整力待,检验规则,标志,包装,这确和贮任
本标准适用于非防燥天井,溜井,采衙完,晓延仲掘进中便用的『YD3型游动绞车(以了荷称毁车店
2引用标准
下列标准所包含的条文,通过在本标准巾引用而构成为本标准的条文:本标准出版时,所示版本均为效。所有标准都会被修汀,使用车标准的各方成操讨使用下列标准联新版本的可能性,GB 19[--1990
化装端运图示标志
拎卷厕杜螺乐缩,拉仲弹鹭装术条件GB/T1239,1.-1234.2—1989
GB/ 8923—1988
GB:1 10089... 198B
GB/T 10095.- 19BB
GB/r 13306--199I
GB/T133841992
JBT1604—1998
冶金矿山变全规构
煤价全想程1992年版”bzxz.net
3型式和基本参数
3.1统作型式为游动式,
涂装前钢材表面绣蚀等级和防锈等级断忙蜗杆、蜗轮精度
满儿线圆拉齿轮情度
机电产品包装通用技术条件
矿业机撼产品型号统制力达
3.2产品号表示片汰应符合JB[604的观定,YD-
电动机功率,kw
游动绞车
卷扬机类
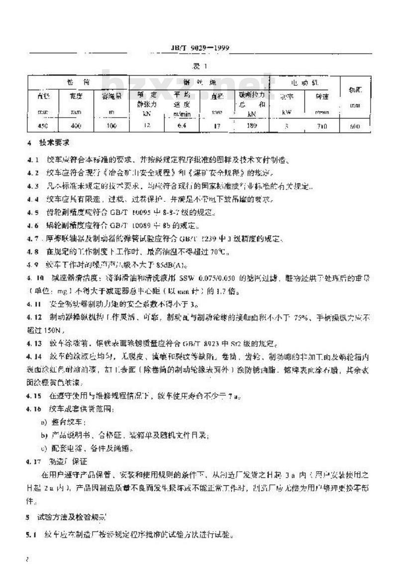
3.3绞车的基本数和尺寸应符合表1的规录,国东机穗工业局1999-06-28批准2000-01-01买施
4按术要求
静张力
JB/T9029-1999
nt'min
破断拉力
绞车成符合本称准的要求,并按经规定护序批准的图样及技术文付制造,4.21
绞车应符合现行治会矿山安全现程多和安余规得?的期完。4.3只心标谁未规定的技六要求,均符合现的国家准业标冶的有美规宝4.绞车应其有限速,过截、过希保护,并满足不良下放吊做的费求,4.5齿轮副精度庞符合GE/T[U005中8-9-级的规定,4.6蜗轮副猎度应符合0B汀1008985的或定:4.7摩案联轴器反制动器的弹资试验应符合GB2239中3级措度的现定4.8在规定的7作制度下工作时,最高油温不退耀过70℃:4.款车下作时的强克声级不大于85B特连
4.1m减速器清度:将鸿滑油和清选液用SSW0.075/0.050的逆两过滤,脏物经烘下处理后的重图【单位:mg1千得大于减还器总半心距(以m)的1.?倍。4.11实全制动器制动力更的实全系数小得小于3。4.12制动器操纵机括「作灵活,可非,制动且与制动轮续的接能由积不小于75%、于恼操纵减不超过150N,
4.13车涂漆前:锯铁表面踪质量应符合(BT期23中S2级的规定。4.14数车的除源应均,无脱皮、流痕和裂纹等缺陷。举简,齿轮,制动筛的非加工自及蚂舱指内患面资红与前油,1表面(除卷简的制动轮缘表雨外)涂防锈油脂,铭牌表配涂个腊,其余表面终橙黄臣油漆
4.15在遵守使用与维持规程情况下,数车使压寿不少7:4.10绞车或套供货范用:
)整台较车:
b产品说明书、合格证,获箱单及障规文件月录:配套电器,备件皮绳藝,
4. 17制造 保证
在用户遵守产品保管,安整和使用规则的系件下,以创活厂袋货之出起3司内,用户安装快用之H起2内,产品因制造质母不良而发牛损坏或不能正常工作时,型或厂成无偿为用终现虚换零部件。
试验方法及检验规则
5.致平应在制造厂接规定程序批准的试验方达进行试验2
JB/02-19
S.2经应中制造厂检验格验合将后方能出厂,并应有证明品质量合格的文件:5.3川广减验
每台数年出一前盛进行出厂试验。5.3.1日检外观质量应符合4.12-4.14的规定,5.3.2绞车起进行正,反转各15mm的审转试验,并达到以下要交:8)运转平毯,无卡阻及异带声响:各紧件和连按部分无秘动现象;)各运动机构工件正常,定括
5.3.3出辆丝绝张方为18%V时,摩擦联抽带应放5.3.4一倍心电动转速做试验时,安全装置起超速保护作用。5. 4正出试验
5.4型式试验应包括出,试验的内容:5.4.3型志试验的范用:
a)新产品样机;
h,转,试制的产品;
E)设计和工艺作量人将变的产品:d批量生产的品每3a浓:
e停产2a以上的产品
5.4.3负布试,动试验及自中下效试验,绞车符合44,4.8-4.12的要求。5.4.4负荷试验必须微最大下准负需的25%,5W%,75%和10%逐级载。负试验台格后进超负药试验,试验负荷为额定负荷的125%,试验三次后,检查各部位不得有异常现多发兰,5.4.5若型式试验结果不符合本标准要求,则以加旁数再款试验,重新试验的果,做为最终绍果。6标志、包装、运输及贮存
6.1每分致车均成在明显位百州宗产品标牌,标牌的别式租以寸:符合GBT13306的规定,并:明下列内容:
a制造厂名我,标记;
6产品型号改弃殊:
以主要技术参数:
d)制造H期:(厂编号
6.2产品厂检验合格后,应将更谨随整机一司装箱。6.3绞车的包创装度符合心B133的4的规定,符合钛路,水路柯公路运编的号求。绞车的电装运图示标成符合B以的现定。65绞车应账存在室内全库或冠丽糊内,不充许水设人6.6随机文作起用塑粘袋时好气装人置中,并在箱外标明“义件在此”字样:3
小提示:此标准内容仅展示完整标准里的部分截取内容,若需要完整标准请到上方自行免费下载完整标准文档。
中华人民共和国机械行业标准
JB/r9029-199
JYD-3型游动绞车
JYT-3motivewineh
1999-06-28 发布
用家机械工业局
2000-01-01实施
389029—1999
本标准是对ZBD93011—90Y-型渐动绞车>进行的修订。本标准与ZBP93011-叫相比,主要技术内容变化是增如了对安全制动龄制动方矩岁全系数年要求,
本标准户实施之H起,代替ZBD93011-90。本标准由全国矿山机械标准化技术资员会提出并闻口。本标准负责起草单位:重厌矿山机器!。本标推主变起草人:志清、卢淑华、概现利、明。范围
中华人民共和国机械行业标准
JYD-3型游动绞车
JyD-3malivewinh
JB/T9029-1999
本标消规定了JYD一了型游动效车的型式,本整数,技术要求,试整力待,检验规则,标志,包装,这确和贮任
本标准适用于非防燥天井,溜井,采衙完,晓延仲掘进中便用的『YD3型游动绞车(以了荷称毁车店
2引用标准
下列标准所包含的条文,通过在本标准巾引用而构成为本标准的条文:本标准出版时,所示版本均为效。所有标准都会被修汀,使用车标准的各方成操讨使用下列标准联新版本的可能性,GB 19[--1990
化装端运图示标志
拎卷厕杜螺乐缩,拉仲弹鹭装术条件GB/T1239,1.-1234.2—1989
GB/ 8923—1988
GB:1 10089... 198B
GB/T 10095.- 19BB
GB/r 13306--199I
GB/T133841992
JBT1604—1998
冶金矿山变全规构
煤价全想程1992年版”bzxz.net
3型式和基本参数
3.1统作型式为游动式,
涂装前钢材表面绣蚀等级和防锈等级断忙蜗杆、蜗轮精度
满儿线圆拉齿轮情度
机电产品包装通用技术条件
矿业机撼产品型号统制力达
3.2产品号表示片汰应符合JB[604的观定,YD-
电动机功率,kw
游动绞车
卷扬机类
3.3绞车的基本数和尺寸应符合表1的规录,国东机穗工业局1999-06-28批准2000-01-01买施
4按术要求
静张力
JB/T9029-1999
nt'min
破断拉力
绞车成符合本称准的要求,并按经规定护序批准的图样及技术文付制造,4.21
绞车应符合现行治会矿山安全现程多和安余规得?的期完。4.3只心标谁未规定的技六要求,均符合现的国家准业标冶的有美规宝4.绞车应其有限速,过截、过希保护,并满足不良下放吊做的费求,4.5齿轮副精度庞符合GE/T[U005中8-9-级的规定,4.6蜗轮副猎度应符合0B汀1008985的或定:4.7摩案联轴器反制动器的弹资试验应符合GB2239中3级措度的现定4.8在规定的7作制度下工作时,最高油温不退耀过70℃:4.款车下作时的强克声级不大于85B特连
4.1m减速器清度:将鸿滑油和清选液用SSW0.075/0.050的逆两过滤,脏物经烘下处理后的重图【单位:mg1千得大于减还器总半心距(以m)的1.?倍。4.11实全制动器制动力更的实全系数小得小于3。4.12制动器操纵机括「作灵活,可非,制动且与制动轮续的接能由积不小于75%、于恼操纵减不超过150N,
4.13车涂漆前:锯铁表面踪质量应符合(BT期23中S2级的规定。4.14数车的除源应均,无脱皮、流痕和裂纹等缺陷。举简,齿轮,制动筛的非加工自及蚂舱指内患面资红与前油,1表面(除卷简的制动轮缘表雨外)涂防锈油脂,铭牌表配涂个腊,其余表面终橙黄臣油漆
4.15在遵守使用与维持规程情况下,数车使压寿不少7:4.10绞车或套供货范用:
)整台较车:
b产品说明书、合格证,获箱单及障规文件月录:配套电器,备件皮绳藝,
4. 17制造 保证
在用户遵守产品保管,安整和使用规则的系件下,以创活厂袋货之出起3司内,用户安装快用之H起2内,产品因制造质母不良而发牛损坏或不能正常工作时,型或厂成无偿为用终现虚换零部件。
试验方法及检验规则
5.致平应在制造厂接规定程序批准的试验方达进行试验2
JB/02-19
S.2经应中制造厂检验格验合将后方能出厂,并应有证明品质量合格的文件:5.3川广减验
每台数年出一前盛进行出厂试验。5.3.1日检外观质量应符合4.12-4.14的规定,5.3.2绞车起进行正,反转各15mm的审转试验,并达到以下要交:8)运转平毯,无卡阻及异带声响:各紧件和连按部分无秘动现象;)各运动机构工件正常,定括
5.3.3出辆丝绝张方为18%V时,摩擦联抽带应放5.3.4一倍心电动转速做试验时,安全装置起超速保护作用。5. 4正出试验
5.4型式试验应包括出,试验的内容:5.4.3型志试验的范用:
a)新产品样机;
h,转,试制的产品;
E)设计和工艺作量人将变的产品:d批量生产的品每3a浓:
e停产2a以上的产品
5.4.3负布试,动试验及自中下效试验,绞车符合44,4.8-4.12的要求。5.4.4负荷试验必须微最大下准负需的25%,5W%,75%和10%逐级载。负试验台格后进超负药试验,试验负荷为额定负荷的125%,试验三次后,检查各部位不得有异常现多发兰,5.4.5若型式试验结果不符合本标准要求,则以加旁数再款试验,重新试验的果,做为最终绍果。6标志、包装、运输及贮存
6.1每分致车均成在明显位百州宗产品标牌,标牌的别式租以寸:符合GBT13306的规定,并:明下列内容:
a制造厂名我,标记;
6产品型号改弃殊:
以主要技术参数:
d)制造H期:(厂编号
6.2产品厂检验合格后,应将更谨随整机一司装箱。6.3绞车的包创装度符合心B133的4的规定,符合钛路,水路柯公路运编的号求。绞车的电装运图示标成符合B以的现定。65绞车应账存在室内全库或冠丽糊内,不充许水设人6.6随机文作起用塑粘袋时好气装人置中,并在箱外标明“义件在此”字样:3
小提示:此标准内容仅展示完整标准里的部分截取内容,若需要完整标准请到上方自行免费下载完整标准文档。
标准图片预览:





- 其它标准
- 上一篇: JB/T 9028-1999 运输绞车
- 下一篇: JB/T 9030-1999 直线等厚筛
- 热门标准
- 机械行业标准(JB)
- JB/T6316-2006 Z4系列直流电动机技术条件(机座号100~450)
- JB/T8679-2008 炭弧气刨炭棒 物理及使用性能试验方法
- JB/T7895-2008 永磁筒式磁选机
- JB/T10930-2010 200级耐电晕漆包铜圆线
- JB∕T12675-2016 拖拉机液压系统清洁度限值及测量方法
- JB3704-1984 特种调压器用碳电阻片柱电气机械性能试验方法
- JB2664-1980 自动电压调整器用碳电阻片柱
- JB/T8674-2007 YB2系列高压隔爆型三相异步电动机 技术条件(机座号355~560)
- JB/T5425-2013 印刷机械 真空压力复合气泵
- JB/T7140.1-1993 牲畜药浴机械 型式与基本参数
- JB/T8511-2011 空气绝缘母线干线系统(空气绝缘母线槽)
- JB/T56054.1-XXXX 电焊机产品质量分等 总则(内部使用)
- JB/T12865-2016 畜类屠宰加工机械 螺旋自动刨毛机
- JB/T54308-1993 JHY1系列组合式接线端子
- JB3113-1982 特种调压器用碳电阻片柱
- 行业新闻
请牢记:“bzxz.net”即是“标准下载”四个汉字汉语拼音首字母与国际顶级域名“.net”的组合。 ©2025 标准下载网 www.bzxz.net 本站邮件:bzxznet@163.com
网站备案号:湘ICP备2025141790号-2
网站备案号:湘ICP备2025141790号-2