- 您的位置:
- 标准下载网 >>
- 标准分类 >>
- 国家标准(GB) >>
- GB/T 12419-1990 集装箱公路中转站站级划分及设备配备
标准号:
GB/T 12419-1990
标准名称:
集装箱公路中转站站级划分及设备配备
标准类别:
国家标准(GB)
标准状态:
已作废-
发布日期:
1990-07-21 -
实施日期:
1991-04-01 -
作废日期:
2006-04-01 出版语种:
简体中文下载格式:
.rar.pdf下载大小:
177.07 KB
替代情况:
被GB/T 12419-2005代替
部分标准内容:
中华人民共和国国家标准
集装箱公路中转站站级划分及设备配备Classification of highway transfer station and installationprovided for freight containers1主题内容与适用范围
GB/T 12419—90
本标准规定了集装箱运输公路中转站(以下简称中转站)的站址选择原则、站级划分、运输和装卸设备配备及建筑设施的规模等。
本标准适用于中转站的规划和建设,并作为核定站级的依据。2术语
2.1标准箱T.E.U
指以GB1413《集装箱外部尺寸和额定重量》中C型箱型为标准,作为各型集装箱的换算单位,详见附录A(补充件)。
2.2 年箱运量 volume of transport指计划年度内,由中转站运输的集装箱(标准箱)总量。2.3年堆存量annual capacity of stacking指计划年度内,通过中转站堆存的集装箱(标准箱)总量。2.4年拆装箱量annual capacity of stuffing and stripping指计划年度内,中转站完成的拆、装集装箱(标准箱)总量。2.5平面箱位slot
指集装箱堆场平面能堆放集装箱(标准箱)的位置数。2.6平面箱位面积slotoccupancy指堆存一个集装箱(标准箱)所占用的投影面积与进行装卸搬运作业平均所需的通道面积之和。该面积值随集装箱排列方法和采用的装卸工艺方式不同而异。3中转站主要业务功能
3.1港、车站、货主间的集装箱中转运输与门到门运输;3.2集装箱货物的拆箱、装箱、仓储和接取、送达;3.3空、重集装箱的装卸、堆存和集装箱的检查、清洗、消毒、维修;3.4车辆、装卸机械的检查、清洗、维修和停放;3.5为货主代办报关、报检等货运代理业务。4中转站选址原则
4.1接近港口码头或铁路货站;
4.2靠近交通枢纽,铁路、公路干线和货流量大的地区;国家技术监督局1990-07-21批准注
各类标注行业资料免费下载
1991-04-01实施
4.3接近生产或消费地区;
4.4适应交通运输发展的要求;
GB/T 12419—90
4.5结合城市规划,充分利用现有设施,力求节约投资。5中转站站级划分
5.1主要依据
5.1.1中转站设计年度的年箱运量。5.1.2中转站设计年度的年堆存量。5.2站级划分
5.2.1级站
位于大型海港附近,年箱运量在30×103标准箱以上或年堆存量在9×103标准箱以上的国际集装箱中转站。
b.位于大型河港或主要陆运交通枢纽附近,年箱运量在20×103标准箱以上或年堆存量在6×10°标准箱以上的国内集装箱中转站。5.2.2二级站
a.位于中型海港或主要陆运交通枢纽附近,年箱运量在16×103~30×103标准箱或年堆存量在6.5×103~9×103标准箱的国际集装箱中转站。b,位于中型河港或主要陆运交通枢纽附近,年箱运量在10×103~20×10°标准箱或年堆存量在4×103~6×103标准箱的国内集装箱中转站。5.2.3三级站
a.位于中型海港或陆运交通枢纽附近,年箱运量在8×103~16×103标准箱或年堆存量在4×103~6.5×103标准箱的国际集装箱中转站。b.位于中型河港或陆运交通枢纽附近,年箱运量在5×103~10×103标准箱或年堆存量在2.5×103~4×103标准箱的国内集装箱中转站。5.2.4四级站
a.位于小型海港或陆运交通枢纽附近,年箱运量在4×10°~8×103标准箱或年堆存量在2.5×103~4×103标准箱的国际集装箱中转站。位于小型河港或陆运交通枢纽附近,年箱运量在2×10°~5×10°标准箱或年堆存量在1×103b.
~2.5×103标准箱的国内集装箱中转站。5.3对于经营国际和国内集装箱业务的中转站,其国际集装箱年箱运量达到总年箱运量的70%以上者,视为国际集装箱中转站。
6设备配备
6.1运输车辆
根据年箱运量和集装箱箱型选配适宜的集装箱专用运输车辆和载货车辆。集装箱专用运输车辆折合标准箱位数量的计算见附录B(补充件)。6.2堆场装卸机械
根据年堆存量、集装箱箱型、装卸工艺要求并结合发展规划合理选配。其计算方法见附录B。6.3拆装箱装卸机械
根据年拆装箱量和拆装工艺要求配备小型低门架叉车。其计算方法见附录B。6.4车辆及装卸机械的保修设备
根据车辆、装卸机械的维修作业量,参照一般汽车运输企业保修车间的设备配备要求并结合中转站的特点进行选型配备。
下减造罗网
6.5集装箱清洁和维修设备
GB/T12419-90
在-一、二级站应配备符合其工艺要求的清洁和维修设备,并按环保法规要求配备三废处理设施。6. 6 管理系统
在-一、二级站应设置堆场自动化管理系统、车辆自动化调度和通讯系统。7建筑设施与规模
7.1主要建筑物
7.1.1生产建筑物
7.1.1.1业务办公房。主要包括商务、生产调度办公房和海关、检疫、理货、商检等部门的联合办公房。商务办公房面积,由商务作业人员工作间面积和收发货人办理托运、提货手续场所面积组成。其面积计算方法见附录C(补充件)。b.生产调度办公房以及海关、检疫、理货、商检等部门联合办公房的面积计算方法见附录C。7.1.1.2拆装箱库和高站台面积计算方法见附录C。7.1.1.3拆装箱作业区一般应与站内道路相衔接,面积计算方法见附录C。7.1.1.4维修车间面积,由主车间面积、辅助车间面积和材料库房面积组成。其面积计算方法见附录c。
7.1.2生活建筑物
根据工业与民用建筑规范,按扩大指标概算。7.2站内场地
7.2.1集装箱堆场
7.2.1.1场地强度应满足集装箱堆码需要,且应有一定坡度,以利排水。7.2.1.2一、二级站应划分重、空集装箱堆存区。7.2.1.3集装箱堆场面积计算方法见附录C。7.2.2停车场Www.bzxZ.net
停车场面积计算方法见附录C。
7.3站内道路
站内道路一般应采用无交叉的环形行驶路线。493
玉代度传区
各类标注行业资料党责下载
GB/T 12419—90
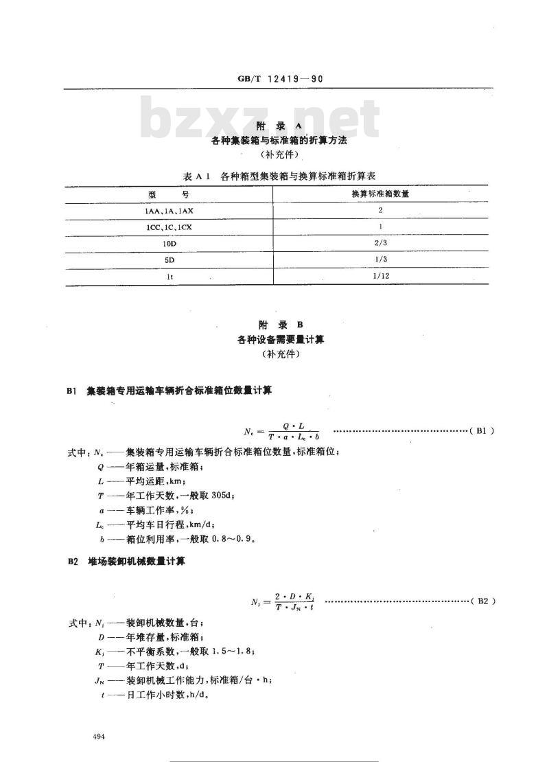
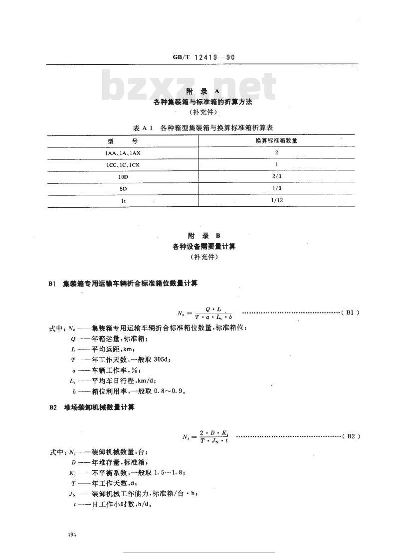
附录A
各种集装箱与标准箱的折算方法(补充件)
各种箱型集装箱与换算标准箱折算表表A1
1AA,1A,AX
1cC、1C、1CX
附录B
各种设备需要量计算
(补充件)
B1集装箱专用运输车辆折合标准箱位数量计算QL
Ne- T.a. Le.b
式中:N。
集装箱专用运输车辆折合标准箱位数量,标准箱位;年箱运量,标准箱;
平均运距,km;
年工作天数,般取305d;
车辆工作率,%;
平均车日行程,km/d;
5-—箱位利用率,—般取 0.8~0.9。堆场装卸机械数量计算
式中:N,装卸机械数量,台;
年堆存量,标准箱;
不平衡系数,—般取1.5~1.8;年工作天数,d;
2·D·K
装卸机械工作能力,标准箱/台·h;月工作小时数,h/d。
标准搜零网
各义标准行业资科免费下载
换算标准箱数量
·(B1)
.....( B2)
3小型低门架叉车数量计算
式中:Na---小型叉车台数,台;GB/T 12419--90
C年拆装箱量,-一般取年箱运量的10%~40%标准箱;K不平衡系数,般取..3.
P-—一小型叉车工作能力,标准箱/台·小时;日工作小时数,h/d。
附录c
各主要部位面积计算
(补充件)
C1业务办公室面积计算
Ar - A2 + As
式中:Ar
业务办公室面积,m2;
工作人员工作间面积,m2;
办理手续场所面积,m2;
Az = Ri at
式中:R:-—工作人员人数;
每人所需面积数,6~~~8m2。
A3 1/2A2
C2生产调度及联合办公用房面积计算A R2 a.
生产调度或联合办公用房面积,m2;式中, A -
生产调度或联合办公人员数量;每人所需面积数,8~10m2。
C3拆装箱库面积计算
Gh.G.S,..
式中:As
拆装箱库面积,m\;
日平均拆装箱数量,标准箱/d;每箱货物平均重量,一般取11~13t/标准箱;9---堆存每吨货物所需面积值,—般取2~3m2 /t;一面积利用系数,-般取0.5~0.6;不准造罗
(B3)
(C2)
·(C3)
·(C5)
GB/T 12419--90
S1—货物平均堆存期,般取 3~5d。C4拆装箱库高站台面积计算
式中:A高站台面积,m2;
Lg-高站台长度,m;
ag—高站台宽度,般取2~~3m。C5拆装箱作业区面积计算
C5.1单面作业拆装箱作业区面积计算A7 - 2· Le·
式中:A,-单面作业拆装作业区面积,m2;L。—拆装库总长度,m;
Ly-—运输车辆长度般取16m
C5.2双面作业拆装箱作业区面积计算Ag - 4 Le - Ly
C6保修车间面积计算
Ag = A1o + Aul + A12
式中:Ag--保修车间面积,m\;A1o -主车间面积,m;
A -一辅助车间面积,m2;
一材料库面积,m2。
C6.1主车间面积计算
A=3·n
式中:n--日保修车辆数,辆/d;β平均停场车日,d/辆;
f-车辆投影面积,m2。
C6.2辅助车间面积计算
An=n·p-
式中:anu
单车保修面积,一般取8~10m2。C6.3材料库面积计算
A12 10 ·
中转站集装箱堆场面积计算
Ais = M·E
式中:A
集装箱堆场面积,m2;
(C6)
(C7)
·(C8)
(C9)
(C10)
(C13)
M-一平面箱位数,个;
-每--平面箱位面积,m2。
GB/T 12419--90
依装卸工艺方式所需每一→平面箱位面积值如表C1所列:表C1
装卸机械
轮胎式
龙门起重机方式
跨运车方式
式中:K.-不均衡系数,般取1.3~1.5;Sa
-集装箱平均堆存期,般取5~7d;H--—堆码层数;
K。—高度利用系数。
停车场面积计算
D·K.·S2
A=3·N·F
式中:A停车场面积,m2;
N日停车数,辆;
F-—车辆投影面积,m2。
附加说明:
本标准由中华人民共和国交通部提出。本标准由交通部标准计量研究所归口。正面吊运
机方式
叉车方式
·(C14)
(C15)
本标准由交通部标准计量研究所、中国汽车运输总公司、交通部水运科学研究所、交通部运输管理司、北京交通管理干部学院负责起草。497
标注度瘦网
各类标注行业资料免费下载
小提示:此标准内容仅展示完整标准里的部分截取内容,若需要完整标准请到上方自行免费下载完整标准文档。
集装箱公路中转站站级划分及设备配备Classification of highway transfer station and installationprovided for freight containers1主题内容与适用范围
GB/T 12419—90
本标准规定了集装箱运输公路中转站(以下简称中转站)的站址选择原则、站级划分、运输和装卸设备配备及建筑设施的规模等。
本标准适用于中转站的规划和建设,并作为核定站级的依据。2术语
2.1标准箱T.E.U
指以GB1413《集装箱外部尺寸和额定重量》中C型箱型为标准,作为各型集装箱的换算单位,详见附录A(补充件)。
2.2 年箱运量 volume of transport指计划年度内,由中转站运输的集装箱(标准箱)总量。2.3年堆存量annual capacity of stacking指计划年度内,通过中转站堆存的集装箱(标准箱)总量。2.4年拆装箱量annual capacity of stuffing and stripping指计划年度内,中转站完成的拆、装集装箱(标准箱)总量。2.5平面箱位slot
指集装箱堆场平面能堆放集装箱(标准箱)的位置数。2.6平面箱位面积slotoccupancy指堆存一个集装箱(标准箱)所占用的投影面积与进行装卸搬运作业平均所需的通道面积之和。该面积值随集装箱排列方法和采用的装卸工艺方式不同而异。3中转站主要业务功能
3.1港、车站、货主间的集装箱中转运输与门到门运输;3.2集装箱货物的拆箱、装箱、仓储和接取、送达;3.3空、重集装箱的装卸、堆存和集装箱的检查、清洗、消毒、维修;3.4车辆、装卸机械的检查、清洗、维修和停放;3.5为货主代办报关、报检等货运代理业务。4中转站选址原则
4.1接近港口码头或铁路货站;
4.2靠近交通枢纽,铁路、公路干线和货流量大的地区;国家技术监督局1990-07-21批准注
各类标注行业资料免费下载
1991-04-01实施
4.3接近生产或消费地区;
4.4适应交通运输发展的要求;
GB/T 12419—90
4.5结合城市规划,充分利用现有设施,力求节约投资。5中转站站级划分
5.1主要依据
5.1.1中转站设计年度的年箱运量。5.1.2中转站设计年度的年堆存量。5.2站级划分
5.2.1级站
位于大型海港附近,年箱运量在30×103标准箱以上或年堆存量在9×103标准箱以上的国际集装箱中转站。
b.位于大型河港或主要陆运交通枢纽附近,年箱运量在20×103标准箱以上或年堆存量在6×10°标准箱以上的国内集装箱中转站。5.2.2二级站
a.位于中型海港或主要陆运交通枢纽附近,年箱运量在16×103~30×103标准箱或年堆存量在6.5×103~9×103标准箱的国际集装箱中转站。b,位于中型河港或主要陆运交通枢纽附近,年箱运量在10×103~20×10°标准箱或年堆存量在4×103~6×103标准箱的国内集装箱中转站。5.2.3三级站
a.位于中型海港或陆运交通枢纽附近,年箱运量在8×103~16×103标准箱或年堆存量在4×103~6.5×103标准箱的国际集装箱中转站。b.位于中型河港或陆运交通枢纽附近,年箱运量在5×103~10×103标准箱或年堆存量在2.5×103~4×103标准箱的国内集装箱中转站。5.2.4四级站
a.位于小型海港或陆运交通枢纽附近,年箱运量在4×10°~8×103标准箱或年堆存量在2.5×103~4×103标准箱的国际集装箱中转站。位于小型河港或陆运交通枢纽附近,年箱运量在2×10°~5×10°标准箱或年堆存量在1×103b.
~2.5×103标准箱的国内集装箱中转站。5.3对于经营国际和国内集装箱业务的中转站,其国际集装箱年箱运量达到总年箱运量的70%以上者,视为国际集装箱中转站。
6设备配备
6.1运输车辆
根据年箱运量和集装箱箱型选配适宜的集装箱专用运输车辆和载货车辆。集装箱专用运输车辆折合标准箱位数量的计算见附录B(补充件)。6.2堆场装卸机械
根据年堆存量、集装箱箱型、装卸工艺要求并结合发展规划合理选配。其计算方法见附录B。6.3拆装箱装卸机械
根据年拆装箱量和拆装工艺要求配备小型低门架叉车。其计算方法见附录B。6.4车辆及装卸机械的保修设备
根据车辆、装卸机械的维修作业量,参照一般汽车运输企业保修车间的设备配备要求并结合中转站的特点进行选型配备。
下减造罗网
6.5集装箱清洁和维修设备
GB/T12419-90
在-一、二级站应配备符合其工艺要求的清洁和维修设备,并按环保法规要求配备三废处理设施。6. 6 管理系统
在-一、二级站应设置堆场自动化管理系统、车辆自动化调度和通讯系统。7建筑设施与规模
7.1主要建筑物
7.1.1生产建筑物
7.1.1.1业务办公房。主要包括商务、生产调度办公房和海关、检疫、理货、商检等部门的联合办公房。商务办公房面积,由商务作业人员工作间面积和收发货人办理托运、提货手续场所面积组成。其面积计算方法见附录C(补充件)。b.生产调度办公房以及海关、检疫、理货、商检等部门联合办公房的面积计算方法见附录C。7.1.1.2拆装箱库和高站台面积计算方法见附录C。7.1.1.3拆装箱作业区一般应与站内道路相衔接,面积计算方法见附录C。7.1.1.4维修车间面积,由主车间面积、辅助车间面积和材料库房面积组成。其面积计算方法见附录c。
7.1.2生活建筑物
根据工业与民用建筑规范,按扩大指标概算。7.2站内场地
7.2.1集装箱堆场
7.2.1.1场地强度应满足集装箱堆码需要,且应有一定坡度,以利排水。7.2.1.2一、二级站应划分重、空集装箱堆存区。7.2.1.3集装箱堆场面积计算方法见附录C。7.2.2停车场Www.bzxZ.net
停车场面积计算方法见附录C。
7.3站内道路
站内道路一般应采用无交叉的环形行驶路线。493
玉代度传区
各类标注行业资料党责下载
GB/T 12419—90
附录A
各种集装箱与标准箱的折算方法(补充件)
各种箱型集装箱与换算标准箱折算表表A1
1AA,1A,AX
1cC、1C、1CX
附录B
各种设备需要量计算
(补充件)
B1集装箱专用运输车辆折合标准箱位数量计算QL
Ne- T.a. Le.b
式中:N。
集装箱专用运输车辆折合标准箱位数量,标准箱位;年箱运量,标准箱;
平均运距,km;
年工作天数,般取305d;
车辆工作率,%;
平均车日行程,km/d;
5-—箱位利用率,—般取 0.8~0.9。堆场装卸机械数量计算
式中:N,装卸机械数量,台;
年堆存量,标准箱;
不平衡系数,—般取1.5~1.8;年工作天数,d;
2·D·K
装卸机械工作能力,标准箱/台·h;月工作小时数,h/d。
标准搜零网
各义标准行业资科免费下载
换算标准箱数量
·(B1)
.....( B2)
3小型低门架叉车数量计算
式中:Na---小型叉车台数,台;GB/T 12419--90
C年拆装箱量,-一般取年箱运量的10%~40%标准箱;K不平衡系数,般取..3.
P-—一小型叉车工作能力,标准箱/台·小时;日工作小时数,h/d。
附录c
各主要部位面积计算
(补充件)
C1业务办公室面积计算
Ar - A2 + As
式中:Ar
业务办公室面积,m2;
工作人员工作间面积,m2;
办理手续场所面积,m2;
Az = Ri at
式中:R:-—工作人员人数;
每人所需面积数,6~~~8m2。
A3 1/2A2
C2生产调度及联合办公用房面积计算A R2 a.
生产调度或联合办公用房面积,m2;式中, A -
生产调度或联合办公人员数量;每人所需面积数,8~10m2。
C3拆装箱库面积计算
Gh.G.S,..
式中:As
拆装箱库面积,m\;
日平均拆装箱数量,标准箱/d;每箱货物平均重量,一般取11~13t/标准箱;9---堆存每吨货物所需面积值,—般取2~3m2 /t;一面积利用系数,-般取0.5~0.6;不准造罗
(B3)
(C2)
·(C3)
·(C5)
GB/T 12419--90
S1—货物平均堆存期,般取 3~5d。C4拆装箱库高站台面积计算
式中:A高站台面积,m2;
Lg-高站台长度,m;
ag—高站台宽度,般取2~~3m。C5拆装箱作业区面积计算
C5.1单面作业拆装箱作业区面积计算A7 - 2· Le·
式中:A,-单面作业拆装作业区面积,m2;L。—拆装库总长度,m;
Ly-—运输车辆长度般取16m
C5.2双面作业拆装箱作业区面积计算Ag - 4 Le - Ly
C6保修车间面积计算
Ag = A1o + Aul + A12
式中:Ag--保修车间面积,m\;A1o -主车间面积,m;
A -一辅助车间面积,m2;
一材料库面积,m2。
C6.1主车间面积计算
A=3·n
式中:n--日保修车辆数,辆/d;β平均停场车日,d/辆;
f-车辆投影面积,m2。
C6.2辅助车间面积计算
An=n·p-
式中:anu
单车保修面积,一般取8~10m2。C6.3材料库面积计算
A12 10 ·
中转站集装箱堆场面积计算
Ais = M·E
式中:A
集装箱堆场面积,m2;
(C6)
(C7)
·(C8)
(C9)
(C10)
(C13)
M-一平面箱位数,个;
-每--平面箱位面积,m2。
GB/T 12419--90
依装卸工艺方式所需每一→平面箱位面积值如表C1所列:表C1
装卸机械
轮胎式
龙门起重机方式
跨运车方式
式中:K.-不均衡系数,般取1.3~1.5;Sa
-集装箱平均堆存期,般取5~7d;H--—堆码层数;
K。—高度利用系数。
停车场面积计算
D·K.·S2
A=3·N·F
式中:A停车场面积,m2;
N日停车数,辆;
F-—车辆投影面积,m2。
附加说明:
本标准由中华人民共和国交通部提出。本标准由交通部标准计量研究所归口。正面吊运
机方式
叉车方式
·(C14)
(C15)
本标准由交通部标准计量研究所、中国汽车运输总公司、交通部水运科学研究所、交通部运输管理司、北京交通管理干部学院负责起草。497
标注度瘦网
各类标注行业资料免费下载
小提示:此标准内容仅展示完整标准里的部分截取内容,若需要完整标准请到上方自行免费下载完整标准文档。
标准图片预览:





- 其它标准
- 热门标准
- 国家标准(GB)
- GB/T8566-2022 系统与软件工程 软件生存周期过程
- GB/T2828.1-2012 计数抽样检验程序 第1部分:按接收质量限(AQL)检索的逐批检验抽样计划
- GB175-2023 通用硅酸盐水泥
- GB/T9124.1-2019 钢制管法兰 第1部分:PN 系列
- GB/T29633.4-2020 南极地名 第4部分:罗马字母拼写
- GB/T1182-2018 产品几何技术规范(GPS) 几何公差 形状、方向、位置和跳动公差标注
- GB/T12777-1999 金属波纹管膨胀节通用技术条件
- GB51151-2016 城市轨道交通公共安全防范系统工程技术规范
- GB15985-1995 丝虫病诊断标准及处理原则
- GB/T6113.104-2008 无线电骚扰和抗扰度测量设备和测量方法规范 第1-4部分: 无线电骚扰和抗扰度测量设备 辅助设备 辐射骚扰
- GB2694-1981 输电线路铁塔制造技术条件
- GB/T50062-2008 电力装置的继电保护和自动装置设计规范
- GB/T30544.5-2014 纳米科技 术语 第5部分纳米/生物界面
- GB50116-2013 火灾自动报警系统设计规范
- GB30530-2024 二甲基硅氧烷单位产品能源消耗限额
- 行业新闻
请牢记:“bzxz.net”即是“标准下载”四个汉字汉语拼音首字母与国际顶级域名“.net”的组合。 ©2025 标准下载网 www.bzxz.net 本站邮件:bzxznet@163.com
网站备案号:湘ICP备2025141790号-2
网站备案号:湘ICP备2025141790号-2