- 您的位置:
- 标准下载网 >>
- 标准分类 >>
- 农业行业标准(NY) >>
- NY/T 551-2002 产蛋下降综合征诊断技术
标准号:
NY/T 551-2002
标准名称:
产蛋下降综合征诊断技术
标准类别:
农业行业标准(NY)
标准状态:
现行-
发布日期:
2002-08-27 -
实施日期:
2002-12-01 出版语种:
简体中文下载格式:
.rar.pdf下载大小:
152.95 KB
标准ICS号:
医药卫生技术>>11.220兽医学中标分类号:
农业、林业>>畜牧>>B41动物检疫、兽医与疫病防治
点击下载
标准简介:
标准下载解压密码:www.bzxz.net
本标准规定了产蛋下降综合征的诊断技术要求。本标准适用于鸡的产蛋下降综合征的诊断和检疫,对其他禽类本病的检疫可以参照执行。 NY/T 551-2002 产蛋下降综合征诊断技术 NY/T551-2002
部分标准内容:
ICS11.220
中华人民共和国农业行业标准
NY/T 551—2002
产蛋下降综合征诊断技术
Diagnostic techniques for egg drop syndrome2002-08-27发布
2002-12-01实施
中华人民共和国农业部 发布
NY/T 551--2002
产蛋下降综合征(eggdropsyndrome,简称EDS)是一种使母鸡产蛋减少、蛋质下降,由腺病毒引起的病毒性传染病,已成为产蛋损失的主要原因。我国农业部把该病列为二类动物疫病。本标准包括临床诊断、病毒分离和红细胞凝集抑制试验三种诊断技术。本标准的附录A为规范性附录。
本标准由农业部畜牧兽医局提出。本标准由全国动物检疫标准化技术委员会归口。本标准起草单位:天津出人境检验检疫局、哈尔滨兽医研究所本标准主要起草人:曹燮政、唐秀英、柯忠哲、米保国、韩惠珠。410
1范围
产蛋下降综合征诊断技术www.bzxz.net
本标准规定了产蛋下降综合征的诊断技术要求。NY/T 551—2002
本标准适用于鸡的产蛋下降综合征的诊断和检疫,对其他禽类本病的检疫可以参照执行。2临床诊断
2.1通过询问工作人员和查阅兽医记录,调查被检鸡群在过去一年内是否出现过产蛋下降综合征的症状,是否有产蛋下降综合征病例接触史,是否进行过相关的免疫接种,了解鸡群的来源及上代种群的疫病史,周围1km范围内是否发生过产蛋下降综合征,是否有水禽场或野生水禽栖息地。2.2临床检查时要查阅鸡群生产记录和进行现场观察,重点注意下列情况:a)鸡群产蛋率下降15%~60%;
b)鸡蛋破损率5%~20%;
c)鸡蛋中有较多的畸形蛋、软壳蛋、无壳蛋、薄壳蛋、砂壳蛋,时有水样蛋清,棕色蛋鸡生产浅色蛋、白壳蛋;
d)如不同品种鸡同时感染,产棕色蛋的品种减产甚于产白色蛋的品种;e)精神、采食、排泄及运动无明显异常。3实验室检验
3.1病毒分离和鉴定
3.1.1试剂
3.1.1.1pH7.20.01mol/L磷酸盐缓冲生理盐水(PBS),配制方法见附录A(规范性附录)。3.1.1.2产蛋下降综合征抗原(EDS-76)。3.1.1.3 EDS 76阳性血清。
3.1.2样品的采集和处理
酌情选择下列一种或数种:
a)采扑杀鸡的输卵管和子宫的黏膜、卵巢,加灭菌石英砂研磨,加PBS制成1:5混悬液后冻融3次,3000r/min离心20min,取上清液,加入青霉素(使最终浓度为1000IU/mL)、链霉素(使最终浓度为1000μg/mL),37℃作用1h。b)采减产鸡的咽喉部、泄殖腔拭子,浸人5mLPBS中充分涮挤后弃去拭子。将浸出液冻融2次,3000r/min离心20min,取上清液加人青霉素(使最终浓度为3000IU/mL)、链霉素(使最终浓度为3000μg/mL),37℃作用1h。c)采劣质蛋清,加等量PBS和青霉素(使最终浓度为1000IU/mL)、链霉素(使最终浓度为1 000 μg/mL),37℃作用1h。
d)采减产鸡抗凝血20mL,2000r/min离心10min,弃上清液,吸取上层灰白色的白细胞层,加PBS洗涤、离心2次,弃上清液,再用5mI.PBS悬浮白细胞,冻融3次,加青霉素(使最终浓度为1000IU/mL)、链霉素(使最终浓度为1000μg/mL),37℃作用1h,离心,取上清液。3.1.3接种分离
取孵育10d~12d来自产蛋下降综合征红细胞凝集抑制抗体阴性鸭场鸭胚50枚,绒毛尿囊腔接种411
NY/T551—2002
样品(3.1.2)25枚,另25枚接种PBS,接种量均为0.2mL/枚。37C孵育。弃48h内死亡的鸭胚,收获48h~120h死亡和存活的鸭胚尿囊液。用1%鸡红细胞悬液(见3.2.2.4)测其血凝性(方法同3.2.4),若接种样品的鸭胚尿囊液能凝集红细胞,而接种PBS的鸭胚尿囊液不凝集红细胞,则进行分离物鉴定(见3.1.4);若样品接种鸭胚尿囊液不凝集红细胞,则用尿囊液接种鸭胚盲传,样品连续盲传三代仍不凝集红细胞者可判为病毒分离阴性。3.1.4分离物的鉴定
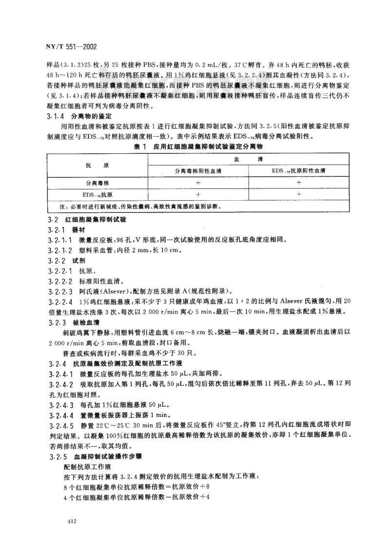
用阳性血清和被鉴定抗原按表1进行红细胞凝集抑制试验,方法同3.2.5(阳性血清被鉴定抗原抑制滴度应与EDS-76对照抗原滴度相致)。表中示例结果表示EDS-76病毒分离试验阳性。表 1应用红细胞凝集抑制试验鉴定分离物抗原
分离毒株
EDS-76抗原
分离毒株阳性血清
注:必要时进行新城疫、传染性囊病、高致性禽流感的鉴别诊断。3.2红细胞凝集抑制试验
3.2.1器材
EDS..7-抗原阳性血清
3.2.1.1微量反应板:96孔,V形底,同一次试验使用的反应板孔底角度应相同。3.2.1.2塑料采血管:内径2mm,长10cm。3.2.2试剂
3.2.2.1抗原。
3.2.2.2标准阳性血清。
3.2.2.3阿氏液(Alsever),配制方法见附录A(规范性附录)。3.2.2.41%鸡红细胞悬液:采不少于3只健康成年鸡血液,以1:2的比例与Alsever氏液混匀,用20倍量生理盐水洗涤3次,每次以2000r/min离心5min,最后一次10min,用生理盐水配成1%悬液。3.2.3被检血清
刺破鸡翼下静脉,用塑料管引进血流6cm~8cm长,烧融一端,镊夹封口。血液凝固析出血清后以2000r/min离心5min,剪取血清段,封口备用。普查或疾病流行时,每群采血鸡不少于30只。3.2.4抗原凝集效价测定及配制抗原工作液3.2.4.1微量反应板的每孔加生理盐水50μL,共加两排。3.2.4.2吸取抗原加人第1列孔,每孔50uL,混匀后依次倍比稀释至第11列孔,弃去50μL。第12列孔为红细胞对照。
3.2.4.3每孔加1%红细胞悬液50μL。3.2.4.4置微量板振荡器上振荡1min。3.2.4.5静置22℃~25℃30min后,将微量反应板作45°竖立,待第12列孔内红细胞流成塔状时即判定结果。以凝集100%红细胞的抗原最高稀释倍数为该抗原的凝集效价,亦即1个红细胞凝集单位。若两排结果不一,取其均值。
3.2.5血凝抑制试验操作步骤
配制抗原工作液
按下列方法计算将3.2.4测定效价的抗用生理盐水配制为工作液:8个红细胞凝集单位抗原稀释倍数=抗原效价一84个红细胞凝集单位抗原稀释倍数抗原效价一4412
NY/T 551—2002
3.2.5.1微量反应板的--排孔测-份血清样品。第1孔加被检血清和生理盐水各50μL,第2孔加8个红细胞凝集单位抗原50μL,第3孔至第12孔各加人4个红细胞凝集单位抗原50μI。将第1孔中液体混勾后吸出50μL加人第2孔,如此依次倍比稀释至第12孔,弃去50μ。3.2.5.2阳性血清对照:设置方法同3.2.5.1。3.2.5.3抗原对照:在微量反应板的第8排第2至第6孔,每孔加人50μL生理盐水。第1孔和第2孔各加4个红细胞凝集单位抗原50μL,从第2孔起依次作倍比稀释至第6孔,弃去50uL。这样,抗原对照孔的抗原含量依次为4、2、1、1/2、1/4、1/8个红细胞凝集单位。3.2.5.4红细胞对照:在微量反应板的第8排第7至第12孔,每孔加人生理盐水各50μL。3.2.5.5被检血清对照:血清样品每排第1孔为被检血清对照。3.2.5.637℃,感作10min。
3.2.5.7在微量反应板的每孔各加1%红细胞悬液50μL,振荡1min,22℃~25℃静置30min后,判定结果。
3.2.6结果判定
3.2.6.1当对照出现下列结果时试验成立:a)阳性血清滴度与已知滴度相符,若有差异,不应超过1个滴度;b)抗原对照,第1、2孔红细胞完全凝集,第3孔完全凝集至50%凝集,第4、5、6孔不完全凝集或渐至不凝集;
c)红细胞对照,完全不凝集;
d)被检血清对照,完全不凝集。3.2.6.2判定时将微量反应板作45°竖立,当红细胞对照孔和被检血清对照孔中红细胞流成塔形时立即判定被检血清滴度。以完全抑制红细胞凝集的最大稀释度为被检血清的红细胞凝集抑制抗体滴度。3.2.6.3被检血清滴度≥1:16为阳性,被检血清滴度一18为可凝,一周后重复采血检测≥18时判为阳性;被检血清滴度≤1:4为阴性。4综合判定
临诊症状明显,3.1或3.2试验为阳性结果;或未经产蛋下降综合征疫苗接种、临诊症状不明显、3.1和3.2两项试验为阳性结果,均可判定为产蛋下降综合征病毒感染鸡群。已经产蛋下降综合征疫苗接种,无临诊症状,3.2为阳性结果,判为免疫鸡群。413
NY/T 551—2002
附录A
(规范性附录)
A.1pH7.20.01mol/L磷酸盐缓冲生理盐水的配制A.1.1成分
磷酸氢二钠(Na2HPO·12H2O)
磷酸二氢钾(KH,PO)
氯化钠(NaCI)
A.1.2配制
将A.1.1加入定量容器,加蒸馏水至1000mL,溶解,分装,112kPa灭菌20min,4℃保存备用。Alsever氏液的配制
A.2.1成分
葡萄糖(CH.2O·H2O)
柠檬酸三钠(NaC.H,O,·2H,O)柠檬酸(C.H.O,·H2O)
氯化钠(NaCI)
A.2.2配制
将A.2.1加人定量容器,加蒸馏水至100mL,溶解,分装,70kPa灭菌20min,4℃保存备用。414
小提示:此标准内容仅展示完整标准里的部分截取内容,若需要完整标准请到上方自行免费下载完整标准文档。
中华人民共和国农业行业标准
NY/T 551—2002
产蛋下降综合征诊断技术
Diagnostic techniques for egg drop syndrome2002-08-27发布
2002-12-01实施
中华人民共和国农业部 发布
NY/T 551--2002
产蛋下降综合征(eggdropsyndrome,简称EDS)是一种使母鸡产蛋减少、蛋质下降,由腺病毒引起的病毒性传染病,已成为产蛋损失的主要原因。我国农业部把该病列为二类动物疫病。本标准包括临床诊断、病毒分离和红细胞凝集抑制试验三种诊断技术。本标准的附录A为规范性附录。
本标准由农业部畜牧兽医局提出。本标准由全国动物检疫标准化技术委员会归口。本标准起草单位:天津出人境检验检疫局、哈尔滨兽医研究所本标准主要起草人:曹燮政、唐秀英、柯忠哲、米保国、韩惠珠。410
1范围
产蛋下降综合征诊断技术www.bzxz.net
本标准规定了产蛋下降综合征的诊断技术要求。NY/T 551—2002
本标准适用于鸡的产蛋下降综合征的诊断和检疫,对其他禽类本病的检疫可以参照执行。2临床诊断
2.1通过询问工作人员和查阅兽医记录,调查被检鸡群在过去一年内是否出现过产蛋下降综合征的症状,是否有产蛋下降综合征病例接触史,是否进行过相关的免疫接种,了解鸡群的来源及上代种群的疫病史,周围1km范围内是否发生过产蛋下降综合征,是否有水禽场或野生水禽栖息地。2.2临床检查时要查阅鸡群生产记录和进行现场观察,重点注意下列情况:a)鸡群产蛋率下降15%~60%;
b)鸡蛋破损率5%~20%;
c)鸡蛋中有较多的畸形蛋、软壳蛋、无壳蛋、薄壳蛋、砂壳蛋,时有水样蛋清,棕色蛋鸡生产浅色蛋、白壳蛋;
d)如不同品种鸡同时感染,产棕色蛋的品种减产甚于产白色蛋的品种;e)精神、采食、排泄及运动无明显异常。3实验室检验
3.1病毒分离和鉴定
3.1.1试剂
3.1.1.1pH7.20.01mol/L磷酸盐缓冲生理盐水(PBS),配制方法见附录A(规范性附录)。3.1.1.2产蛋下降综合征抗原(EDS-76)。3.1.1.3 EDS 76阳性血清。
3.1.2样品的采集和处理
酌情选择下列一种或数种:
a)采扑杀鸡的输卵管和子宫的黏膜、卵巢,加灭菌石英砂研磨,加PBS制成1:5混悬液后冻融3次,3000r/min离心20min,取上清液,加入青霉素(使最终浓度为1000IU/mL)、链霉素(使最终浓度为1000μg/mL),37℃作用1h。b)采减产鸡的咽喉部、泄殖腔拭子,浸人5mLPBS中充分涮挤后弃去拭子。将浸出液冻融2次,3000r/min离心20min,取上清液加人青霉素(使最终浓度为3000IU/mL)、链霉素(使最终浓度为3000μg/mL),37℃作用1h。c)采劣质蛋清,加等量PBS和青霉素(使最终浓度为1000IU/mL)、链霉素(使最终浓度为1 000 μg/mL),37℃作用1h。
d)采减产鸡抗凝血20mL,2000r/min离心10min,弃上清液,吸取上层灰白色的白细胞层,加PBS洗涤、离心2次,弃上清液,再用5mI.PBS悬浮白细胞,冻融3次,加青霉素(使最终浓度为1000IU/mL)、链霉素(使最终浓度为1000μg/mL),37℃作用1h,离心,取上清液。3.1.3接种分离
取孵育10d~12d来自产蛋下降综合征红细胞凝集抑制抗体阴性鸭场鸭胚50枚,绒毛尿囊腔接种411
NY/T551—2002
样品(3.1.2)25枚,另25枚接种PBS,接种量均为0.2mL/枚。37C孵育。弃48h内死亡的鸭胚,收获48h~120h死亡和存活的鸭胚尿囊液。用1%鸡红细胞悬液(见3.2.2.4)测其血凝性(方法同3.2.4),若接种样品的鸭胚尿囊液能凝集红细胞,而接种PBS的鸭胚尿囊液不凝集红细胞,则进行分离物鉴定(见3.1.4);若样品接种鸭胚尿囊液不凝集红细胞,则用尿囊液接种鸭胚盲传,样品连续盲传三代仍不凝集红细胞者可判为病毒分离阴性。3.1.4分离物的鉴定
用阳性血清和被鉴定抗原按表1进行红细胞凝集抑制试验,方法同3.2.5(阳性血清被鉴定抗原抑制滴度应与EDS-76对照抗原滴度相致)。表中示例结果表示EDS-76病毒分离试验阳性。表 1应用红细胞凝集抑制试验鉴定分离物抗原
分离毒株
EDS-76抗原
分离毒株阳性血清
注:必要时进行新城疫、传染性囊病、高致性禽流感的鉴别诊断。3.2红细胞凝集抑制试验
3.2.1器材
EDS..7-抗原阳性血清
3.2.1.1微量反应板:96孔,V形底,同一次试验使用的反应板孔底角度应相同。3.2.1.2塑料采血管:内径2mm,长10cm。3.2.2试剂
3.2.2.1抗原。
3.2.2.2标准阳性血清。
3.2.2.3阿氏液(Alsever),配制方法见附录A(规范性附录)。3.2.2.41%鸡红细胞悬液:采不少于3只健康成年鸡血液,以1:2的比例与Alsever氏液混匀,用20倍量生理盐水洗涤3次,每次以2000r/min离心5min,最后一次10min,用生理盐水配成1%悬液。3.2.3被检血清
刺破鸡翼下静脉,用塑料管引进血流6cm~8cm长,烧融一端,镊夹封口。血液凝固析出血清后以2000r/min离心5min,剪取血清段,封口备用。普查或疾病流行时,每群采血鸡不少于30只。3.2.4抗原凝集效价测定及配制抗原工作液3.2.4.1微量反应板的每孔加生理盐水50μL,共加两排。3.2.4.2吸取抗原加人第1列孔,每孔50uL,混匀后依次倍比稀释至第11列孔,弃去50μL。第12列孔为红细胞对照。
3.2.4.3每孔加1%红细胞悬液50μL。3.2.4.4置微量板振荡器上振荡1min。3.2.4.5静置22℃~25℃30min后,将微量反应板作45°竖立,待第12列孔内红细胞流成塔状时即判定结果。以凝集100%红细胞的抗原最高稀释倍数为该抗原的凝集效价,亦即1个红细胞凝集单位。若两排结果不一,取其均值。
3.2.5血凝抑制试验操作步骤
配制抗原工作液
按下列方法计算将3.2.4测定效价的抗用生理盐水配制为工作液:8个红细胞凝集单位抗原稀释倍数=抗原效价一84个红细胞凝集单位抗原稀释倍数抗原效价一4412
NY/T 551—2002
3.2.5.1微量反应板的--排孔测-份血清样品。第1孔加被检血清和生理盐水各50μL,第2孔加8个红细胞凝集单位抗原50μL,第3孔至第12孔各加人4个红细胞凝集单位抗原50μI。将第1孔中液体混勾后吸出50μL加人第2孔,如此依次倍比稀释至第12孔,弃去50μ。3.2.5.2阳性血清对照:设置方法同3.2.5.1。3.2.5.3抗原对照:在微量反应板的第8排第2至第6孔,每孔加人50μL生理盐水。第1孔和第2孔各加4个红细胞凝集单位抗原50μL,从第2孔起依次作倍比稀释至第6孔,弃去50uL。这样,抗原对照孔的抗原含量依次为4、2、1、1/2、1/4、1/8个红细胞凝集单位。3.2.5.4红细胞对照:在微量反应板的第8排第7至第12孔,每孔加人生理盐水各50μL。3.2.5.5被检血清对照:血清样品每排第1孔为被检血清对照。3.2.5.637℃,感作10min。
3.2.5.7在微量反应板的每孔各加1%红细胞悬液50μL,振荡1min,22℃~25℃静置30min后,判定结果。
3.2.6结果判定
3.2.6.1当对照出现下列结果时试验成立:a)阳性血清滴度与已知滴度相符,若有差异,不应超过1个滴度;b)抗原对照,第1、2孔红细胞完全凝集,第3孔完全凝集至50%凝集,第4、5、6孔不完全凝集或渐至不凝集;
c)红细胞对照,完全不凝集;
d)被检血清对照,完全不凝集。3.2.6.2判定时将微量反应板作45°竖立,当红细胞对照孔和被检血清对照孔中红细胞流成塔形时立即判定被检血清滴度。以完全抑制红细胞凝集的最大稀释度为被检血清的红细胞凝集抑制抗体滴度。3.2.6.3被检血清滴度≥1:16为阳性,被检血清滴度一18为可凝,一周后重复采血检测≥18时判为阳性;被检血清滴度≤1:4为阴性。4综合判定
临诊症状明显,3.1或3.2试验为阳性结果;或未经产蛋下降综合征疫苗接种、临诊症状不明显、3.1和3.2两项试验为阳性结果,均可判定为产蛋下降综合征病毒感染鸡群。已经产蛋下降综合征疫苗接种,无临诊症状,3.2为阳性结果,判为免疫鸡群。413
NY/T 551—2002
附录A
(规范性附录)
A.1pH7.20.01mol/L磷酸盐缓冲生理盐水的配制A.1.1成分
磷酸氢二钠(Na2HPO·12H2O)
磷酸二氢钾(KH,PO)
氯化钠(NaCI)
A.1.2配制
将A.1.1加入定量容器,加蒸馏水至1000mL,溶解,分装,112kPa灭菌20min,4℃保存备用。Alsever氏液的配制
A.2.1成分
葡萄糖(CH.2O·H2O)
柠檬酸三钠(NaC.H,O,·2H,O)柠檬酸(C.H.O,·H2O)
氯化钠(NaCI)
A.2.2配制
将A.2.1加人定量容器,加蒸馏水至100mL,溶解,分装,70kPa灭菌20min,4℃保存备用。414
小提示:此标准内容仅展示完整标准里的部分截取内容,若需要完整标准请到上方自行免费下载完整标准文档。
标准图片预览:





- 其它标准
- 热门标准
- 农业行业标准(NY)
- NY/T5295-2004 无公害食品 产地环境评价准则
- NY/T598-2002 食用绿豆
- NY5086-2002 无公害食品 鲜食葡萄
- NY/T797-2004 硅肥
- NY/T1858.2-2010 番茄主要病害抗病性鉴定技术规程 第2部分:番茄抗叶霉病鉴定技术规程
- NY/T1153.4-2013 农药登记用白蚁防治剂药效试验方法及评价 第4部分农药木材处理预防白蚁
- NY/T2669-2014 热带作物品种审定规范 木薯
- NY/T456-2001 茉莉花茶
- NY/T5161-2002 无公害食品 虹鳟养殖技术规范
- NY/T423-2000 绿色食品 鲜梨
- NY5187-2002 无公害食品 罐装金针菇
- NY/T749-2003 绿色食品 食用菌
- NY/T889-2004 土壤速效钾和缓效钾含量的测定
- NY/T1378-2007 土壤氯离子含量的测定
- NY/T1364-2007 温室齿条开窗机
- 行业新闻
请牢记:“bzxz.net”即是“标准下载”四个汉字汉语拼音首字母与国际顶级域名“.net”的组合。 ©2025 标准下载网 www.bzxz.net 本站邮件:bzxznet@163.com
网站备案号:湘ICP备2025141790号-2
网站备案号:湘ICP备2025141790号-2