- 您的位置:
- 标准下载网 >>
- 标准分类 >>
- 机械行业标准(JB) >>
- JB/T 8582.3-2001 农用运输车 机械式变速器
标准号:
JB/T 8582.3-2001
标准名称:
农用运输车 机械式变速器
标准类别:
机械行业标准(JB)
英文名称:
Mechanical transmission for agricultural transport vehicles标准状态:
现行-
发布日期:
2001-06-04 -
实施日期:
2001-10-01 出版语种:
简体中文下载格式:
.rar.pdf下载大小:
208.43 KB
点击下载
标准简介:
标准下载解压密码:www.bzxz.net
JB/T 8582.3—2001 本标准是对JB/T 8553—1997《四轮农用运输车变速箱 技术条件》和JB/T 50107—1998《四轮农用运输车机械式变速箱 可靠性考核试验规范》的修订与合并。修订时增加了三轮农用运输车机械式变速器的技术要求;针对农用运输车产品本身特点增加、调整及具体了各项技术要求的试验方法。 本标准规定了农用运输车变速器的技术要求,试验方法,检验规则,标志、包装、运输和贮存。 本标准适用于三轮、四轮农用运输车机械式变速器(不包括与后桥连体的农用运输车变速器)。 JB/T 8553—1997于1997年4月首次发布;JB/T 50107—1998于1998年3月首次发布。 JB/T 8582.3-2001 农用运输车 机械式变速器 JB/T8582.3-2001
部分标准内容:
ICS43.160bZxz.net
中华人民共和国机械行业标准
JB/T8582.3-2001
农用运输车
机械式变速器
Agricultural vehiclesMechanical transmissions2001-06-04发布
中国机械工业联合会
2001-10-01实施
JB/T85823—2001
本标准是对JB/T8553—1997《四轮农用运输车变速箱技术条件》和JB/T50107—1998《四轮农用运输车机械式变速箱可靠性考核试验规范》的修订。本标准与原标准相比,主要技术改变如下:一增加了三轮农用运输车机械式变速器(不包括与后桥连体的农用运输车变速器)的技术要求:一增加了四轮农用运输车变速器同步器寿命指标及试验方法;一调整了四轮农用运输车变速器疲劳寿命评价指标;一针对农用运输车产品的自身特点,具体规定了各项技术要求的试验方法。本标准自实施之日起代替JB/T8553—1997和JB/T50107—1998本标准由全国农用运输车标准化技术委员会提出并归口。本标准起草单位:吉林工业大学、一汽轿车股份有限公司长春齿轮厂、中国第一汽车集团哈尔滨变速箱厂、常州飞天集团公司(常州齿轮厂)。本标准主要起草人:闵海涛、王志浩、嵇晓霞、王明成、黄溧震。本标准于1997年4月首次发布,本次是第一次修订。1范围
中华人民共和国机械行业标准
农用运输车
机械式变速器
AgriculturalvehiclesMechanicaltransmissionsJB/T8582.3—2001
代替JB/T85531997
JB/T 501071998
本标准规定了农用运输车变速器的技术要求、试验方法、检验规则、标志、包装、运输和贮存。本标准适用于三轮、四轮农用运输车机械式变速器(不包括与后桥连体的农用运输车变速器)2
引用标准
下列标准所包含的条文,通过在本标准中引用而构成为本标准的条文。本标准出版时,所示版本均为有效。所有标准都会被修订,使用本标准的各方应探讨使用下列标准最新版本的可能性。GB/T 2828—1987
JB/T5673—1991
QC/T5721999
3符号
逐批检查计数抽样程序及抽样表(适用于连续批的检查)农林拖拉机及机具涂漆通用技术条件汽车清洁度工作导则测定方法
本标准使用的符号和名称按表1的规定。表1
变速器第一轴输入转速
变速器所匹配的发动机最大转矩时的转速与1值之比(当限接近或小于1450r/min时可取1450r/min)变速器输出轴的输入转速
变速器第一轴输入转矩
变速器所匹配发动机的最大转矩变速器允许输入的最大转矩
变速器静扭断裂转矩
挂档力
磨合时间
试验油温
噪声值
静扭强度后备系数
转速系数
发动机至离合器带轮的减速比,适用于传动系中包含带传动的三轮、四轮农用运输车。其他传动形式的农用运输车,值取为1所换档位相邻两档的低档速比
中国机械工业联合会2001-06-04批准单位
dB(A)
2001-10-01实施
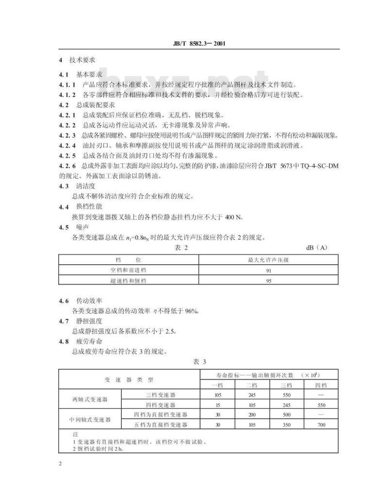
4技术要求
4.1基本要求
JB/T8582.3—2001
4.1.1产品应符合本标准要求,并按经规定程序批准的产品图样及技术文件制造4.1.2各零部件应符合相应标准和技术文件的要求,并经检验合格后方可进行装配。4.2总成装配要求
总成装配后应保证档位准确,无乱档、脱档现象。4.2.1
总成各运动件应运动灵活,无卡滞现象及异常声响。4.2.2
4.2.3总成各紧固螺栓、螺母应按使用说明书或产品图样规定的紧固力矩紧,不得有松动和漏装现象。油封刃口、轴承和摩擦副按使用说明书或产品图样的规定涂润滑脂或润滑液。4.2.4
总成各结合面及油封刃口处均不得有渗漏现象。4.2.6总成外露非加工表面均应涂以均匀、完整的防护漆,油漆涂层应符合JBT5673中TQ-4-SC-DM的规定。外露加工表面涂以防锈油。4.3清洁度
总成不解体清洁度应符合企业标准的规定。4.4换档性能
换算到变速器拨叉轴上的各档位静态挂档力应不大于400N。4.5噪声
各类变速器总成在n,-0.&nv时的最大允许声压级应符合表2的规定。表2
空档和前进档
超速档和倒档
4.6传动效率
各类变速器总成的传动效率n不得低于96%。4.7静扭强度
总成静扭强度后备系数应不小于2.5。4.8
疲劳寿命
总成疲劳寿命应符合表3的规定。表3
变速器类型
两轴式变速器
中间轴式变速器
三档变速器
四档变速器
四档为直接档变速器
五档为直接档变速器
1变速器有直接档和超速档时,该档位可不做试验。2倒档试验时间2 h。
寿命指标
最大允许声压级
输出轴循环次数
dB(A)
(×10)
JB/T8582.3—2001
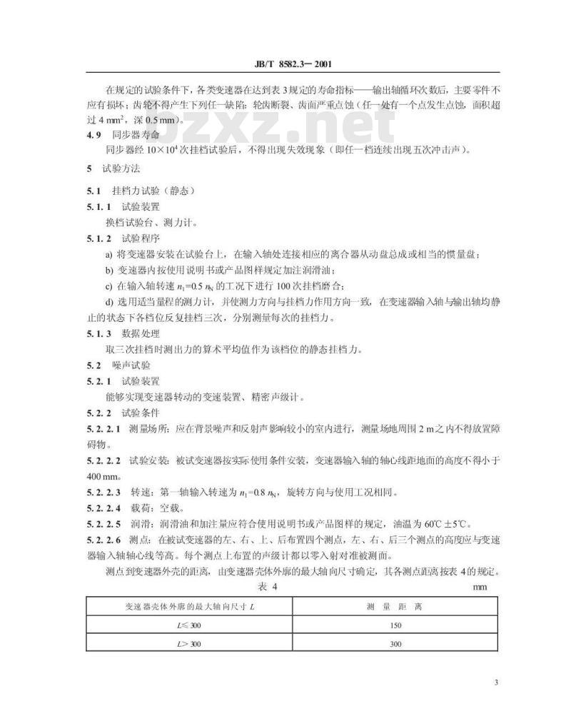
在规定的试验条件下,各类变速器在达到表3规定的寿命指标一一输出轴循环次数后,主要零件不应有损坏:齿轮不得产生下列任一缺陷:轮齿断裂、齿面严重点蚀(任一处有一个点发生点蚀,面积超过4mm2,深0.5mm)。
4.9同步器寿命
同步器经10X104次挂档试验后,不得出现失效现象(即任一档连续出现五次冲击声)。5试验方法
5.1挂档力试验(静态)
5.1.1试验装置
换档试验台、测力计。
5.1.2试验程序
a)将变速器安装在试验台上,在输入轴处连接相应的离合器从动盘总成或相当的惯量盘:b)变速器内按使用说明书或产品图样规定加注润滑油;c)在输入轴转速n=0.5n的工况下进行100次挂档磨合:d)选用适当量程的测力计,并使测力方向与挂档力作用方向一致,在变速器输入轴与输出轴均静止的状态下各档位反复挂档三次,分别测量每次的挂档力。5.1.3数据处理
取三次挂档时测出力的算术平均值作为该档位的静态挂档力。5.2噪声试验
5.2.1试验装置
能够实现变速器转动的变速装置、精密声级计。5.2.2试验条件
5.2.2.1测量场所:应在背景噪声和反射声影响较小的室内进行,测量场地周围2m之内不得放置障碍物。
5.2.2.2试验安装:被试变速器按实际使用条件安装,变速器输入轴的轴心线距地面的高度不得小于400mm。
5.2.2.3转速:第一轴输入转速为n=0.8,旋转方向与使用工况相同。5.2.2.4载荷:空载。
5.2.2.5润滑:润滑油和加注量应符合使用说明书或产品图样的规定,油温为60℃土5℃。5.2.2.6测点:在被试变速器的左、右、上、后布置四个测点,左、右、后三个测点的高度应与变速器输入轴轴心线等高。每个测点上布置的声级计都以零入射对准被测面。测点到变速器外壳的距离,由变速器壳体外廓的最大轴向尺寸确定,其各测点距离按表4的规定。表4
变速器壳体外廓的最大轴向尺寸LL≤300
L> 300
测量距离
5.2.3试验程序
JB/T8582.32001
5.2.3.1测量背景噪声:被试变速器在试验台上安装之前,按5.2.2.6规定布置声级计,试验台按5.2.23规定的转速运转,各声级计测得的噪声即为背景噪声。5.2.3.2按下列规范对被试变速器进行磨合:a)变速器第一轴输入转矩按式(1)确定:(1)
b)变速器第一轴输入转速n,=nnc)各档磨合时间t-2h;
d)润滑油及加注量按使用说明书或产品图样的规定确定:e磨合时油温为80℃土10℃;
f磨合后清洗变速器并更换润滑油。5.2.3.3将磨合后的变速器按5.2.2.2规定安装在试验台上,按5.2.2.6规定布置声级计。5.2.3.4将变速器升温,使油温符合规定5.2.3.5将变速器依次挂入各档位,第一轴输入规定转速,待转速稳定后测量并记录各档位的噪声值。5.2.3.6读取并记录精密声级计使用“A计权网络”的读数。5.2.4数据处理
5.2.4.1测量值的修正
当被试变速器各测点所测的噪声值与该点的背景噪声值之差小于3dB(A)时,该测量值无效。等于3dB(A)到10dB(A)时,按表5修正。表5
声级差
修正值
5.2.4.2变速器各档的噪声以四测点中最大读数并经修正后的值作为该档的噪声值。5.3疲劳寿命试验
5.3.1试验装置
闭式总成试验台或开式总成试验台、转矩转速传感器、微机转矩仪。5.3.2试验条件
dB(A)
5.3.2.1试验安装:被试变速器总成在试验台架上的支承和固定方式应与其在农用运输车上的安装和固定方式安全一致。
5.3.2.2试验载荷:第一轴输入转矩按式(2)确定,其测量误差不大于土1%T=Temax4
5.3.2.3试验转速:第一轴输入转速为n,-n(2)
5.3.2.4润滑油:按使用说明书或产品图样规定的牌号及加注量加注,油温控制在80℃土10℃范围内或按使用说明书规定。
5.3.2.5试验循环次数:变速器各档试验输出轴循环次数应符合表3的规定、4
5.3.3试验程序
JB/T8582.3-2001
5.3.3.1按5.2.3.2规定对被试变速器进行磨合。5.3.3.2变速器疲劳寿命试验采用排档循环试验方法,从低档至高档进行试验,重复进行10个试验循环。每一档位的一试验循环的循环次数取其总的循环次数的1/10。直接档和超速档可不进行试验。前进档完成10个试验循环后,倒档运转2h。5.3.3.3按5.3.2.4中规定完成总的循环次数后,检查变速器的损坏情况,并做记录。5.4静扭强度试验
5.4.1试验装置
静扭试验台、(X-Y等)记录仪、传感器等。5.4.2试验条件
5.4.2.1将被试变速器按5.3.2.1的规定安装在试验台上。被试变速器的输入端与输出端应只承受转矩,不允许承受附加弯矩。5.4.2.2
5.4.2.3试验时齿轮应全齿啮合,轮齿受载工作面与农用运输车前进工况相同。5.4.2.4转矩测量误差不大于土1%5.4.3试验程序
5.4.3.1按5.4.2.1规定安装被试变速器总成及所用仪器。5.4.3.2对所用仪器进行调整、标定及预热。5.4.3.3将变速器挂入除直接档外的煤一档位,启动扭力机,连续缓慢加载,直至变速器某处出现破坏时为止,记录出现损坏时第一轴的输入转矩及转角。若轮齿出现折断时,转过120°后再试验,一个齿轮测三点,取其失效转矩的平均值。5.4.4数据处理
静扭强度后备系数K按式(3)计算:K,=T/Tmax
5.5同步器寿命试验
5.5.1试验装置
换档试验台或同步器试验台、传感器及示波器等。5.5.2试验条件
5.5.2.1变速器输出轴的输入转速按式(4)确定:n,=KnNia
K按表6确定。
5.5.2.2换档频率为10次/min。
JB/T8582.32001
5.5.2.3润滑油牌号及加注量按使用说明书或产品图样的规定,试验油温为60℃土5℃。5.5.2.4挂档力根据同步器设计计算值确定。5.5.2.5变速器第一轴上安装所匹配的离合器从动盘总成作为同步部分的转动惯量。5.5.3试验程序
5.5.3.1正式试验前,对同步器进行300次换档磨合,挂档力按5.5.2.4规定,磨合后更换润滑油。5.5.3.2测量同步器轴向尺寸(适用于同步器试验台)。5.5.3.3试验采用相邻两档间交替换档或单向换档方式进行,用示波器监视测量参数及检查同步器失效,试验直至同步器失效或达到规定的换档次数为止,记录换档次数。5.6传动效率试验
5.6.1试验装置
开式变速器总成试验台、转矩转速传感器、微机转矩仪等。5.6.2试验条件
5.6.2.1试验载荷:按5.3.2.1的规定。5.6.2.2试验转速:按5.3.2.2的规定。5.6.2.3试验油温:80℃土5℃,油温测量偏差不大于±1℃。5.6.2.4润滑油:润滑油的牌号及加注量按使用说明书或产品图样的规定5.6.3试验程序
5.6.3.1按5.2.3.2规定对被试样品进行磨合。5.6.3.2将磨合后的变速器重新加注润滑油,并正确地安装在试验台上。5.6.3.3在规定试验条件下分别测量各个档位的传动效率。5.6.4试验结果处理
变速器总成的传动效率为各档传动效率的算术平均值。5.7清洁度
清洁度测定方法按QC/T572的规定。6检验规则
6.1出厂检验
每件产品出厂前,必须检查4.2和4.4规定的各项要求,检验合格后方可出厂。6.2型式检验
6.2.1有下列情况之一时,应进行型式检验:a)新产品或老产品转厂生产的试制定型鉴定:b)正式生产后,如结构、材料和工艺等有较大改变,可能影响产品性能时;)批量生产时,定期的抽查检验:d)长期停产后,恢复生产时;
e)出厂检验结果与上次型式检验结果有较大差异时:巧国家质量监督机构提出型式检验的要求时。6
JB/T8582.3-2001
6.2.2型式检验项目为本标准规定的全部技术要求。6.2.36.2.1c)类情况下进行型式试验时,抽样检查和判断处置规则应按GB/T2828的规定,可采用正常检查一次抽样方案,检查水平为特殊检查水平S-1,检查批为月(或日)产量或一次订货批量,合格质量水平(AQL)为6.5。
6.2.46.2.1其他类情况下进行型式试验时,随机抽取试验样本,样本数量规定如下:4.2~4.6各项试验,样本1~2件:4.7~4.9各项试验,样本不少于3件。试验结果均应符合本标准的规定。6.3用户验收
订货单位有权对收到的产品进行抽检,试验项目、抽样方案、抽样检查和判断处置规则应按本标准和GB/T2828的规定,由供需双方商定7标志、包装、运输与贮存
7.1标志
标志的基本内容应至少包括产品名称、商标、制造厂名称、产品型号及主要参数、制造日期等。7.2包装
包装箱内应带有产品合格证、使用说明书、装箱单及规定的备件和附件。包装应牢固、可靠。包装箱外应注明:制造厂名称、地址:产品名称、型号;总质量:外形尺寸:产品出厂日期等。7.3运输
运输时,应保证运输途中不硫碰产品。7.4贮存
产品应贮存在通风、干燥处。
机械行业标准
农用运输车机械式变速器
JB/T85823-2001
机械科学研究院出版发行
机械科学研究院印刷
(北京首体南路2号:邮编100044)*
开本880X12301/16印张3/4
4字数16000
2001年8月第一版2001年8月第一次印刷定价1200元
印数1-500
2001-106
机械工业标准服务网:htp/AvwwJB.ac.cn
小提示:此标准内容仅展示完整标准里的部分截取内容,若需要完整标准请到上方自行免费下载完整标准文档。
中华人民共和国机械行业标准
JB/T8582.3-2001
农用运输车
机械式变速器
Agricultural vehiclesMechanical transmissions2001-06-04发布
中国机械工业联合会
2001-10-01实施
JB/T85823—2001
本标准是对JB/T8553—1997《四轮农用运输车变速箱技术条件》和JB/T50107—1998《四轮农用运输车机械式变速箱可靠性考核试验规范》的修订。本标准与原标准相比,主要技术改变如下:一增加了三轮农用运输车机械式变速器(不包括与后桥连体的农用运输车变速器)的技术要求:一增加了四轮农用运输车变速器同步器寿命指标及试验方法;一调整了四轮农用运输车变速器疲劳寿命评价指标;一针对农用运输车产品的自身特点,具体规定了各项技术要求的试验方法。本标准自实施之日起代替JB/T8553—1997和JB/T50107—1998本标准由全国农用运输车标准化技术委员会提出并归口。本标准起草单位:吉林工业大学、一汽轿车股份有限公司长春齿轮厂、中国第一汽车集团哈尔滨变速箱厂、常州飞天集团公司(常州齿轮厂)。本标准主要起草人:闵海涛、王志浩、嵇晓霞、王明成、黄溧震。本标准于1997年4月首次发布,本次是第一次修订。1范围
中华人民共和国机械行业标准
农用运输车
机械式变速器
AgriculturalvehiclesMechanicaltransmissionsJB/T8582.3—2001
代替JB/T85531997
JB/T 501071998
本标准规定了农用运输车变速器的技术要求、试验方法、检验规则、标志、包装、运输和贮存。本标准适用于三轮、四轮农用运输车机械式变速器(不包括与后桥连体的农用运输车变速器)2
引用标准
下列标准所包含的条文,通过在本标准中引用而构成为本标准的条文。本标准出版时,所示版本均为有效。所有标准都会被修订,使用本标准的各方应探讨使用下列标准最新版本的可能性。GB/T 2828—1987
JB/T5673—1991
QC/T5721999
3符号
逐批检查计数抽样程序及抽样表(适用于连续批的检查)农林拖拉机及机具涂漆通用技术条件汽车清洁度工作导则测定方法
本标准使用的符号和名称按表1的规定。表1
变速器第一轴输入转速
变速器所匹配的发动机最大转矩时的转速与1值之比(当限接近或小于1450r/min时可取1450r/min)变速器输出轴的输入转速
变速器第一轴输入转矩
变速器所匹配发动机的最大转矩变速器允许输入的最大转矩
变速器静扭断裂转矩
挂档力
磨合时间
试验油温
噪声值
静扭强度后备系数
转速系数
发动机至离合器带轮的减速比,适用于传动系中包含带传动的三轮、四轮农用运输车。其他传动形式的农用运输车,值取为1所换档位相邻两档的低档速比
中国机械工业联合会2001-06-04批准单位
dB(A)
2001-10-01实施
4技术要求
4.1基本要求
JB/T8582.3—2001
4.1.1产品应符合本标准要求,并按经规定程序批准的产品图样及技术文件制造4.1.2各零部件应符合相应标准和技术文件的要求,并经检验合格后方可进行装配。4.2总成装配要求
总成装配后应保证档位准确,无乱档、脱档现象。4.2.1
总成各运动件应运动灵活,无卡滞现象及异常声响。4.2.2
4.2.3总成各紧固螺栓、螺母应按使用说明书或产品图样规定的紧固力矩紧,不得有松动和漏装现象。油封刃口、轴承和摩擦副按使用说明书或产品图样的规定涂润滑脂或润滑液。4.2.4
总成各结合面及油封刃口处均不得有渗漏现象。4.2.6总成外露非加工表面均应涂以均匀、完整的防护漆,油漆涂层应符合JBT5673中TQ-4-SC-DM的规定。外露加工表面涂以防锈油。4.3清洁度
总成不解体清洁度应符合企业标准的规定。4.4换档性能
换算到变速器拨叉轴上的各档位静态挂档力应不大于400N。4.5噪声
各类变速器总成在n,-0.&nv时的最大允许声压级应符合表2的规定。表2
空档和前进档
超速档和倒档
4.6传动效率
各类变速器总成的传动效率n不得低于96%。4.7静扭强度
总成静扭强度后备系数应不小于2.5。4.8
疲劳寿命
总成疲劳寿命应符合表3的规定。表3
变速器类型
两轴式变速器
中间轴式变速器
三档变速器
四档变速器
四档为直接档变速器
五档为直接档变速器
1变速器有直接档和超速档时,该档位可不做试验。2倒档试验时间2 h。
寿命指标
最大允许声压级
输出轴循环次数
dB(A)
(×10)
JB/T8582.3—2001
在规定的试验条件下,各类变速器在达到表3规定的寿命指标一一输出轴循环次数后,主要零件不应有损坏:齿轮不得产生下列任一缺陷:轮齿断裂、齿面严重点蚀(任一处有一个点发生点蚀,面积超过4mm2,深0.5mm)。
4.9同步器寿命
同步器经10X104次挂档试验后,不得出现失效现象(即任一档连续出现五次冲击声)。5试验方法
5.1挂档力试验(静态)
5.1.1试验装置
换档试验台、测力计。
5.1.2试验程序
a)将变速器安装在试验台上,在输入轴处连接相应的离合器从动盘总成或相当的惯量盘:b)变速器内按使用说明书或产品图样规定加注润滑油;c)在输入轴转速n=0.5n的工况下进行100次挂档磨合:d)选用适当量程的测力计,并使测力方向与挂档力作用方向一致,在变速器输入轴与输出轴均静止的状态下各档位反复挂档三次,分别测量每次的挂档力。5.1.3数据处理
取三次挂档时测出力的算术平均值作为该档位的静态挂档力。5.2噪声试验
5.2.1试验装置
能够实现变速器转动的变速装置、精密声级计。5.2.2试验条件
5.2.2.1测量场所:应在背景噪声和反射声影响较小的室内进行,测量场地周围2m之内不得放置障碍物。
5.2.2.2试验安装:被试变速器按实际使用条件安装,变速器输入轴的轴心线距地面的高度不得小于400mm。
5.2.2.3转速:第一轴输入转速为n=0.8,旋转方向与使用工况相同。5.2.2.4载荷:空载。
5.2.2.5润滑:润滑油和加注量应符合使用说明书或产品图样的规定,油温为60℃土5℃。5.2.2.6测点:在被试变速器的左、右、上、后布置四个测点,左、右、后三个测点的高度应与变速器输入轴轴心线等高。每个测点上布置的声级计都以零入射对准被测面。测点到变速器外壳的距离,由变速器壳体外廓的最大轴向尺寸确定,其各测点距离按表4的规定。表4
变速器壳体外廓的最大轴向尺寸LL≤300
L> 300
测量距离
5.2.3试验程序
JB/T8582.32001
5.2.3.1测量背景噪声:被试变速器在试验台上安装之前,按5.2.2.6规定布置声级计,试验台按5.2.23规定的转速运转,各声级计测得的噪声即为背景噪声。5.2.3.2按下列规范对被试变速器进行磨合:a)变速器第一轴输入转矩按式(1)确定:(1)
b)变速器第一轴输入转速n,=nnc)各档磨合时间t-2h;
d)润滑油及加注量按使用说明书或产品图样的规定确定:e磨合时油温为80℃土10℃;
f磨合后清洗变速器并更换润滑油。5.2.3.3将磨合后的变速器按5.2.2.2规定安装在试验台上,按5.2.2.6规定布置声级计。5.2.3.4将变速器升温,使油温符合规定5.2.3.5将变速器依次挂入各档位,第一轴输入规定转速,待转速稳定后测量并记录各档位的噪声值。5.2.3.6读取并记录精密声级计使用“A计权网络”的读数。5.2.4数据处理
5.2.4.1测量值的修正
当被试变速器各测点所测的噪声值与该点的背景噪声值之差小于3dB(A)时,该测量值无效。等于3dB(A)到10dB(A)时,按表5修正。表5
声级差
修正值
5.2.4.2变速器各档的噪声以四测点中最大读数并经修正后的值作为该档的噪声值。5.3疲劳寿命试验
5.3.1试验装置
闭式总成试验台或开式总成试验台、转矩转速传感器、微机转矩仪。5.3.2试验条件
dB(A)
5.3.2.1试验安装:被试变速器总成在试验台架上的支承和固定方式应与其在农用运输车上的安装和固定方式安全一致。
5.3.2.2试验载荷:第一轴输入转矩按式(2)确定,其测量误差不大于土1%T=Temax4
5.3.2.3试验转速:第一轴输入转速为n,-n(2)
5.3.2.4润滑油:按使用说明书或产品图样规定的牌号及加注量加注,油温控制在80℃土10℃范围内或按使用说明书规定。
5.3.2.5试验循环次数:变速器各档试验输出轴循环次数应符合表3的规定、4
5.3.3试验程序
JB/T8582.3-2001
5.3.3.1按5.2.3.2规定对被试变速器进行磨合。5.3.3.2变速器疲劳寿命试验采用排档循环试验方法,从低档至高档进行试验,重复进行10个试验循环。每一档位的一试验循环的循环次数取其总的循环次数的1/10。直接档和超速档可不进行试验。前进档完成10个试验循环后,倒档运转2h。5.3.3.3按5.3.2.4中规定完成总的循环次数后,检查变速器的损坏情况,并做记录。5.4静扭强度试验
5.4.1试验装置
静扭试验台、(X-Y等)记录仪、传感器等。5.4.2试验条件
5.4.2.1将被试变速器按5.3.2.1的规定安装在试验台上。被试变速器的输入端与输出端应只承受转矩,不允许承受附加弯矩。5.4.2.2
5.4.2.3试验时齿轮应全齿啮合,轮齿受载工作面与农用运输车前进工况相同。5.4.2.4转矩测量误差不大于土1%5.4.3试验程序
5.4.3.1按5.4.2.1规定安装被试变速器总成及所用仪器。5.4.3.2对所用仪器进行调整、标定及预热。5.4.3.3将变速器挂入除直接档外的煤一档位,启动扭力机,连续缓慢加载,直至变速器某处出现破坏时为止,记录出现损坏时第一轴的输入转矩及转角。若轮齿出现折断时,转过120°后再试验,一个齿轮测三点,取其失效转矩的平均值。5.4.4数据处理
静扭强度后备系数K按式(3)计算:K,=T/Tmax
5.5同步器寿命试验
5.5.1试验装置
换档试验台或同步器试验台、传感器及示波器等。5.5.2试验条件
5.5.2.1变速器输出轴的输入转速按式(4)确定:n,=KnNia
K按表6确定。
5.5.2.2换档频率为10次/min。
JB/T8582.32001
5.5.2.3润滑油牌号及加注量按使用说明书或产品图样的规定,试验油温为60℃土5℃。5.5.2.4挂档力根据同步器设计计算值确定。5.5.2.5变速器第一轴上安装所匹配的离合器从动盘总成作为同步部分的转动惯量。5.5.3试验程序
5.5.3.1正式试验前,对同步器进行300次换档磨合,挂档力按5.5.2.4规定,磨合后更换润滑油。5.5.3.2测量同步器轴向尺寸(适用于同步器试验台)。5.5.3.3试验采用相邻两档间交替换档或单向换档方式进行,用示波器监视测量参数及检查同步器失效,试验直至同步器失效或达到规定的换档次数为止,记录换档次数。5.6传动效率试验
5.6.1试验装置
开式变速器总成试验台、转矩转速传感器、微机转矩仪等。5.6.2试验条件
5.6.2.1试验载荷:按5.3.2.1的规定。5.6.2.2试验转速:按5.3.2.2的规定。5.6.2.3试验油温:80℃土5℃,油温测量偏差不大于±1℃。5.6.2.4润滑油:润滑油的牌号及加注量按使用说明书或产品图样的规定5.6.3试验程序
5.6.3.1按5.2.3.2规定对被试样品进行磨合。5.6.3.2将磨合后的变速器重新加注润滑油,并正确地安装在试验台上。5.6.3.3在规定试验条件下分别测量各个档位的传动效率。5.6.4试验结果处理
变速器总成的传动效率为各档传动效率的算术平均值。5.7清洁度
清洁度测定方法按QC/T572的规定。6检验规则
6.1出厂检验
每件产品出厂前,必须检查4.2和4.4规定的各项要求,检验合格后方可出厂。6.2型式检验
6.2.1有下列情况之一时,应进行型式检验:a)新产品或老产品转厂生产的试制定型鉴定:b)正式生产后,如结构、材料和工艺等有较大改变,可能影响产品性能时;)批量生产时,定期的抽查检验:d)长期停产后,恢复生产时;
e)出厂检验结果与上次型式检验结果有较大差异时:巧国家质量监督机构提出型式检验的要求时。6
JB/T8582.3-2001
6.2.2型式检验项目为本标准规定的全部技术要求。6.2.36.2.1c)类情况下进行型式试验时,抽样检查和判断处置规则应按GB/T2828的规定,可采用正常检查一次抽样方案,检查水平为特殊检查水平S-1,检查批为月(或日)产量或一次订货批量,合格质量水平(AQL)为6.5。
6.2.46.2.1其他类情况下进行型式试验时,随机抽取试验样本,样本数量规定如下:4.2~4.6各项试验,样本1~2件:4.7~4.9各项试验,样本不少于3件。试验结果均应符合本标准的规定。6.3用户验收
订货单位有权对收到的产品进行抽检,试验项目、抽样方案、抽样检查和判断处置规则应按本标准和GB/T2828的规定,由供需双方商定7标志、包装、运输与贮存
7.1标志
标志的基本内容应至少包括产品名称、商标、制造厂名称、产品型号及主要参数、制造日期等。7.2包装
包装箱内应带有产品合格证、使用说明书、装箱单及规定的备件和附件。包装应牢固、可靠。包装箱外应注明:制造厂名称、地址:产品名称、型号;总质量:外形尺寸:产品出厂日期等。7.3运输
运输时,应保证运输途中不硫碰产品。7.4贮存
产品应贮存在通风、干燥处。
机械行业标准
农用运输车机械式变速器
JB/T85823-2001
机械科学研究院出版发行
机械科学研究院印刷
(北京首体南路2号:邮编100044)*
开本880X12301/16印张3/4
4字数16000
2001年8月第一版2001年8月第一次印刷定价1200元
印数1-500
2001-106
机械工业标准服务网:htp/AvwwJB.ac.cn
小提示:此标准内容仅展示完整标准里的部分截取内容,若需要完整标准请到上方自行免费下载完整标准文档。
标准图片预览:





- 其它标准
- 热门标准
- 机械行业标准(JB)
- JB/T7893.1-1999 立式振动离心机
- JB/T7899-1999 填充聚四氟乙烯软带导轨 技术条件
- JB/T7938-1999 液压泵站油箱公称容量系列
- JB/T1625-2002 工业锅炉焊接管孔
- JB/T7850-1995 手夹快换接头
- JB/T8009.4-1999 机床夹具零件及部件 弧形压块
- JB/T7936-1999 直廓环面蜗杆减速器
- JB/T7939-1999 单活塞杆液压缸两腔面积比
- JB/T7941.2-1995 旋入式圆形油杯
- JB/T7946.2-1999 铸造铝硅合金过烧
- JB/T7925.2-1995 滑动轴承 多层轴承减摩合金硬度检验方法
- JB/T6375-1992 气动阀用橡胶密封圈 尺寸系列和公差
- JB/T7828-1995 继电器及其装置包装贮运技术条件
- JB/T7945-1999 灰铸铁机械性能试验方法
- JB/T7966.3-1999 模具铣刀 第 3 部分:莫氏锥柄圆柱形球头立铣刀
- 行业新闻
请牢记:“bzxz.net”即是“标准下载”四个汉字汉语拼音首字母与国际顶级域名“.net”的组合。 ©2025 标准下载网 www.bzxz.net 本站邮件:bzxznet@163.com
网站备案号:湘ICP备2025141790号-2
网站备案号:湘ICP备2025141790号-2