- 您的位置:
- 标准下载网 >>
- 标准分类 >>
- 国家标准(GB) >>
- GB 6819-2004 溶解乙炔
标准号:
GB 6819-2004
标准名称:
溶解乙炔
标准类别:
国家标准(GB)
标准状态:
现行-
发布日期:
2004-11-29 -
实施日期:
2005-05-01 出版语种:
简体中文下载格式:
.rar.pdf下载大小:
257.53 KB
替代情况:
GB 6819-1996采标情况:
MOD JIS K 1902:1980
出版社:
中国标准出版社书号:
155066.1-22227页数:
16开, 页数:9, 字数:16千字标准价格:
10.0 元出版日期:
2005-05-01计划单号:
20011108-Q-606
点击下载
标准简介:
标准下载解压密码:www.bzxz.net
本标准规定了溶解乙炔的要求、试验方法、检验规则、标志、标签、包装(充装)、运输、贮存及安全等。本标准适用于碳化钙与水作用或天然气裂解制得粗乙 GB 6819-2004 溶解乙炔 GB6819-2004
部分标准内容:
ICS 71. 080. 10
中华人民共和国国家标准
GB 68192004
代替GB6819—1996
Dissolved acetylene
2004-11-29发布
中华人民共和国国家质量监督检验检疫总局中国国家标准化管理委员会
2005-05-01实施
本标准的第3章、第6章和第7章为强制性的,其余为推荐性的。GB6819—2004
本标准修改采用日本工业标准JISK1902:1980(1992确认)《溶解乙炔》(日文版)。本标准根据日本工业标准JISK1902:1980(1992确认)重新起草。鉴于我国国情和法律法规要求,本标准在采用JISK1902:1980(1992确认)时,作了某些修改,这些技术性差异用垂直单线标识在它们所涉及的条款的页边空白处。在附录A中列出了本标准章条编号与JISK1902:1980(1992确认)章条编号的对照一览表;附录B中给出了技术性差异及其原因的览表以供参考。
本标准自实施之日起代替GB6819—1996《溶解乙炔》。本标准与GB6819—1996相比主要变化如下:明确了溴法为仲裁方法(见4.2);一增加了对出厂产品的合格证要求(见5.3);-增加了最低采样数量的要求(见5.4);修改了对产品包装容器(气瓶)和安全方面的规定:增加了除40L以外其他规格的包装容器(气瓶)的充装规定;增加了乙炔气最大充装量的规定及乙炔气充装后静止压力的要求(1996年版的5.5;本版的6.2、7.2和7.3);-修改了对溶解乙炔气瓶使用后的剩余压力的要求(1996年版的7.2;本版的7.4)。本标准附录A和附录B为资料性附录。本标准由中国石油和化学工业协会提出。本标准由全国化学标准化技术委员会有机分会(CSBTS/TC63/SC2)归口。本标准负责起草单位:上海中远化工有限公司。本标准参加起草单位:山东蓬莱市乙炔工业公司、上海申港乙炔气厂。本标准主要起草人:杨崇惠、王邵泓、沈企中、周佳荣、姜济民。本标准于1986年9月首次发布,1996年10月第一次修订。I
军乙炔
GB 6819—2004
警告一一本标准未指出所有可能的安全问题。使用者有责任采取适当的安全和健康措施,并保证符合国家有关法规规定的条件。1范围
本标准规定了溶解乙炔的要求、试验方法、检验规则、标志、标签、包装(充装)、运输、贮存及安全等。本标准适用于碳化钙与水作用或天然气裂解制得粗乙炔气,经净化、压缩、干燥、溶解于丙酮中,贮存在充满多孔填料气瓶内的乙炔气。该产品主要作为金属焊接、金属切割、加热的燃料气。分子式:C2H2
相对分子质量:26.04(按2001年国际相对原子质量)2规范性引用文件
下列文件中的条款,通过本标准的引用成为本标准的条款。凡是注日期的引用文件,其随后所有的修改单(不包括勘误的内容)或修订版均不适用于本标准,然而,鼓励根据本标准达成协议的各方研究是否可使用这些文件的最新版本。凡是不注日期的引用文件,其最新版本适用于本标准。GB/T1250极限数值的表示方法和判定方法GB/T6682分析实验室用水规格和试验方法[GB/T6682—1992,neqISO3696:1987]GB7144气瓶颜色标志
GB11638溶解乙炔气瓶
GB13591--1992溶解乙炔充装规定GB16804气瓶警示标签
原中华人民共和国劳动部劳锅字(1993)4号《溶解乙快气瓶安全监察规程》3要求
3.1溶解乙炔的质量应符合表1所示的技术要求。表 1技术要求
乙炔的体积分数/%
磷化氢、硫化氢试验
4试验方法
硝酸银试纸不变色
除非另有说明,在分析中仅使用确认为分析纯的试剂和符合GB/T6682的三级水。4.1试样的准备
取充气后静止8h以上的气瓶,在采样前放出乙炔气充装量的质量分数的5%,在气温高于28℃的地区,采样前可适当增加乙炔气释放量,但最多不应超出乙炔气充装量的质量分数的15%。4.2乙炔纯度的测定
溴法或发烟硫酸法可任选其中一种方法,以漠溴法为仲裁法。4.2.1溴法
GB 6819—2004
4.2.1.1方法提要
乙炔被溴化钾的溴饱和溶液吸收,发生化学反应生成四溴乙烷,根据溴饱和溶液吸收后的体积测定乙炔纯度。
4.2.1.2试剂
4.2.1.2.1溴;
4.2.1.2.2溴化钾溶液:300g/L。4.2.1.2.3溴化钾的溴饱和溶液(吸收液):取适量溴化钾溶液,置于具塞磨口玻璃瓶中,缓缓加人溴,并充分振摇,使之成饱和状态,静止一天后备用。当吸收液的吸收能力差时,须重新配制。4.2.1.3仪器
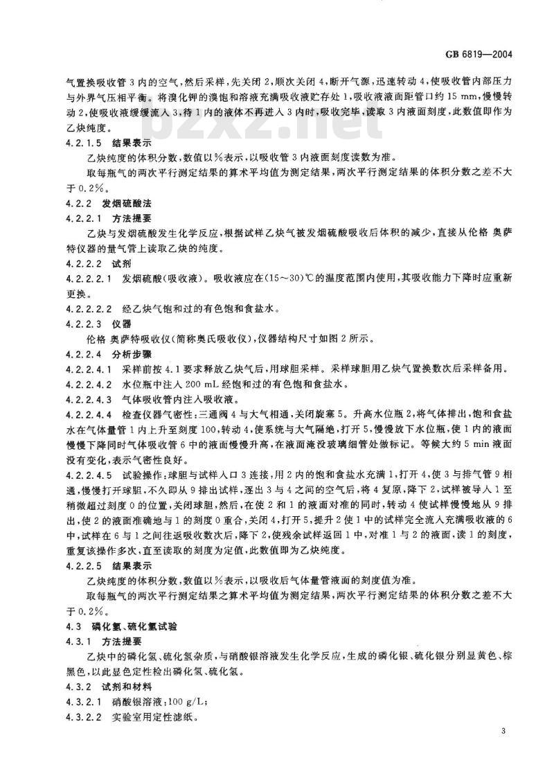
乙炔气体吸收管:玻璃制,带刻度,容量为50ml,刻度为100。其中a~b分刻度为0.1;b~d分刻度为1。仪器结构尺寸如图1所示。吸收液储存处;
旋塞;
3—吸收管(容量为50mL);a—4旋塞;
5——试样人口。
4.2.1.4分析步骤
外径8.5
内径5.5
刻度100处;d-
外径28
内径25
外径8.5
内径5.5
外径24
内径p21
刻度0处;
图1乙炔气体吸收管
单位为毫米
将待测乙炔气瓶的气门与试样人口5连接,打开旋塞2及旋塞4后,慢慢打开气门,用气瓶的试样2
GB 6819—2004
气置换吸收管3内的空气,然后采样,先关闭2,顺次关闭4,断开气源,迅速转动4,使吸收管内部压力与外界气压相平衡。将溴化钾的溴饱和溶液充满吸收液贮存处1,吸收液液面距管口约15mm,慢慢转动2,使吸收液缓缓流入3,待1内的液体不再进人3内时,吸收完毕,读取3内液面刻度,此数值即作为乙炔纯度。
4.2.1.5结果表示
乙炔纯度的体积分数,数值以%表示,以吸收管3内液面刻度读数为准。取每瓶气的两次平行测定结果的算术平均值为测定结果,两次平行测定结果的体积分数之差不大于0.2%。
4.2.2发烟硫酸法
4.2.2.1方法要
乙炔与发烟硫酸发生化学反应,根据试样乙炔气被发烟硫酸吸收后体积的减少,直接从伦格奥萨特仪器的量气管上读取乙炔的纯度。4.2.2.2试剂
4.2.2.2.1发烟硫酸(吸收液)。吸收液应在(15~30)℃的温度范围内使用,其吸收能力下降时应重新更换。
4.2.2.2.2经乙炔气饱和过的有色饱和食盐水。4.2.2.3仪器
伦格奥萨特吸收仪(简称奥氏吸收仪),仪器结构尺寸如图2所示。4.2.2.4分析步骤
4.2.2.4.1采样前按4.1要求释放乙炔气后,用球胆采样。采样球胆用乙炔气置换数次后采样备用。4.2.2.4.2水位瓶中注人200mL经饱和过的有色饱和食盐水。4.2.2.4.3气体吸收管内注人吸收液。4.2.2.4.4检查仪器气密性:三通阀4与大气相通,关闭旋塞5。升高水位瓶2,将气体排出,饱和食盐水在气体量管1内上升至刻度100,转动4,使系统与大气隔绝,打开5,慢慢放下水位瓶,使1内的液面慢慢下降同时气体吸收管6中的液面慢慢升高,在液面淹没玻璃细管处做标记。等候大约5min液面没有变化,表示气密性良好。
4.2.2.4.5试验操作:球胆与试样入口3连接,用2内的饱和食盐水充满1.打开4,使3与排气管9相通,慢慢打开球胆,不久即从9排出试样,逐出3与4之间的空气后,将4复原,降下2,试样被导人1至稍微超过刻度0的位置,关闭球胆,然后,在使2和1的液面对准的同时,转动4使试样慢慢地从9排出,使2的液面准确地与1的刻度0重合,关闭4,打开5,提升2使1中的试样完全流人充满吸收液的6中,试样在6与1之间往返吸收数次后,降下2,使残余试样返回1中,对准1与2的液面,读1的刻度,重复该操作多次,直至读取的刻度为定值,此数值即为乙炔纯度。4.2.2.5结果表示
乙炔纯度的体积分数,数值以%表示,以吸收后气体量管液面的刻度值为准。取每瓶气的两次平行测定结果之算术平均值为测定结果,两次平行测定结果的体积分数之差不大于0.2%。
4.3磷化氢、硫化氢试验
4.3.1方法提要
乙炔中的磷化氢、硫化氢杂质,与硝酸银溶液发生化学反应,生成的磷化银、硫化银分别显黄色、棕黑色,以此显色定性检出磷化氢、硫化氢。4.3.2试剂和材料
4.3.2.1硝酸银溶液:100g/L;
4.3.2.2实验室用定性滤纸。
GB 6819—2004
外径中7.5下载标准就来标准下载网
内径中1.2
外径中20.5
内径中17.5
外径中35
外径35
内径±32
内径中32
外径8.0
内径41.2
外径8.0
内径中5.5
外径±18.0
内径中16.0
外径±41.5
内径39.0
单位为毫米
气体量管(容量100ml.),a:刻度100ab:分刻度0.1;b~c:分刻度0.2;c~d:分刻度1.0;d~e:分刻度0.1;e:刻度;
一水位瓶;
-试样人口;
三通;
旋塞;
气体吸收管(容量250ml.));
7—玻璃细管(135只,外径5.5mm,内径4.5mm);8—-—-胶管等;
9-—排气管。
图2奥氏吸收仪
4.3.3分析步骤
将硝酸银溶液2~3滴滴于30mm×40mm的实验室用定性滤纸上,湿润面积为Φ25mm左右,在滤纸湿润的情况下,迅速置于试样钢瓶的气流中,滤纸垂直于气流,并距气门60mm左右,单手持滤纸一侧,气门流出的气量大小以滤纸不被吹偏斜,但滤纸在气流吹动下略有抖动为准,用秒表计时,吹扫10 s,观察滤纸是查变色。
4.3.4结果表示
以硝酸银试纸不变色表示硫化氢、磷化氢试验合格。4
5检验规
5.1本标准规定的所有项目均为出厂检验项目。GB 6819—2004
5.2溶解乙炔由生产厂的质量检验部门按本标准规定进行检验,生产厂应保证所有出厂的溶解乙炔均符合本标准的要求。使用单位有权按照本标准的规定对所收到的溶解乙炔进行验收。5.3每瓶出厂的溶解乙炔均应附有产品合格证,并注明:产品名称、本标准编号、主要技术指标、生产许可证号、商标、充装量(净含量)、生产厂名称、厂址、生产日期或批号等内容。5.4溶解乙炔应以同时下排的气瓶为一批,静止8h后,以瓶为单位分段按比例采样(若遇小数则进为整数)。每批产品100瓶以下(含100瓶)部分,按5%的比例采样;大于100瓶至500瓶(含500瓶)部分,按2%的比例采样;500瓶以上部分,按5%的比例采样;每批产品采样的数量为各段采样数量的和。最低采样数量不少于3瓶。
5.5检验结果的判定按GB/T1250中修约值比较法进行。如检验结果有一项指标不符合本标准的要求时,应重新自该批产品中取双倍数量的试样气瓶进行复验。复验结果即使只有一项指标不符合本标准的要求,则整批产品为不合格。5.6供需双方对产品质量发生异议时,由双方协商解决,或由双方协商选择仲裁机构。仲裁时,应完全按照本标准规定的试验方法和检验规则进行检验。6包装(充装)、标志、标签、运输与存6.1用于充装溶解乙的气瓶应符合GB11638中规定的技术要求;气瓶外表面的标志应符合GB7144的规定。
6.2溶解乙的充装应符合GB13591的规定,每瓶溶解乙炔的乙炔气充装量(净含量)不应低于5.0kg(指40L型气瓶),并应符合7.2和7.3的规定。若采用其他规格的溶解乙炔气瓶,其乙炔气的单位容积充装量应符合GB13591的规定,并应符合7.2和7.3的规定。6.3每瓶出厂的溶解乙炔产品,在气瓶上均应粘贴符合GB16804规定的警示标签。6.4溶解乙炔气瓶的贮存与运输,应符合原中华人民共和国劳动部劳锅字(1993)4号文《溶解乙炔气瓶安全监察规程》第七章的规定。7安全
7.1乙炔属易燃易爆气体,溶解乙炔气瓶上的阀门、易熔塞等处用肥皂水检漏,各处均不得有漏气现象。否则不应出厂。
7.2乙炔瓶充装后,静止8h以上,其瓶内压力应符合GB13591一1992中6.3.7的规定。7.3乙炔气的充装量大于7.0kg时(指40L型气瓶)应按GB13591中关于超过最大充装量时应采取的措施执行(其他规格的溶解乙炔气瓶最大充装量也应符合GB13591的规定)。7.4溶解乙炔气瓶内气体严禁用完,使用后应留有不低于0.05MPa的剩余压力。7.5溶解乙炔在使用时,应遵守原中华人民共和国劳动部劳锅宇(1993)4号《溶解乙炔气瓶安全监察规程》第七章第六十四条的规定。7.6溶解乙炔气瓶的安全管理,应遵守原中华人民共和国劳动部劳锅字(1993)4号《溶解乙炔气瓶安全监察规程》的规定。
GB6819—2004
附录A
(资料性附录)
本标准章条编号与JISK1902:1980(1992确认)章条编号对照表A.1给出了本标准章条编号与JISK1902:1980(1992确认)章条编号对照一览表。表A.1本标准章条编号与JISK1902:1980(1992确认)章条编号对照本标准章条编号
对应JISK:1902章条编号
3.2(2)(b)
3.2(2)(a)
3.2(2)(c)
3.2(1)(b)
3.2(1)(a)
3. 2(1)(c)
附录B
(资料性附录)
本标准与JISK1902:1980(1992确认)技术性差异及其原因表B.1给出了本标准与JISK1902:1980(1992确认)技术性差异及其原因一览表。表B.1本标准与JISK1902:1980(1992确认)技术性差异及其原因本标准章条编号
技术性差异
GB 6819--2004
「适合我国地域广阔、气温变化大的国情。JISK1902:1980(1992确认)规定:“应在供试容器放出乙炔充装量的5%之后取样”。本标准增加了高于28℃的地区,最多可释放乙炔充装量的15%的规定。
本标准增加了以溴法为仲裁法的规定。JISK1902:1980(1992确认)规定:“将湿润状况下的10%硝酸银试纸搁置在样品气流中,检查在10秒内是否着色”。本标准增加了测定时的乙炔气量大小和滤纸的角度及距气门的距离的规定。本标准增加了检验规则。
本标准增加了包装容器的标志、标签和运输贮存的要求。
本标准增加了安全条款。
明确解决争议的唯一方法。
统一操作,提高检测结果的可比性。适合我国产品标准的编写规则。适合我国产品标准的编写规则。适合我国产品标推的编写规则。
小提示:此标准内容仅展示完整标准里的部分截取内容,若需要完整标准请到上方自行免费下载完整标准文档。
中华人民共和国国家标准
GB 68192004
代替GB6819—1996
Dissolved acetylene
2004-11-29发布
中华人民共和国国家质量监督检验检疫总局中国国家标准化管理委员会
2005-05-01实施
本标准的第3章、第6章和第7章为强制性的,其余为推荐性的。GB6819—2004
本标准修改采用日本工业标准JISK1902:1980(1992确认)《溶解乙炔》(日文版)。本标准根据日本工业标准JISK1902:1980(1992确认)重新起草。鉴于我国国情和法律法规要求,本标准在采用JISK1902:1980(1992确认)时,作了某些修改,这些技术性差异用垂直单线标识在它们所涉及的条款的页边空白处。在附录A中列出了本标准章条编号与JISK1902:1980(1992确认)章条编号的对照一览表;附录B中给出了技术性差异及其原因的览表以供参考。
本标准自实施之日起代替GB6819—1996《溶解乙炔》。本标准与GB6819—1996相比主要变化如下:明确了溴法为仲裁方法(见4.2);一增加了对出厂产品的合格证要求(见5.3);-增加了最低采样数量的要求(见5.4);修改了对产品包装容器(气瓶)和安全方面的规定:增加了除40L以外其他规格的包装容器(气瓶)的充装规定;增加了乙炔气最大充装量的规定及乙炔气充装后静止压力的要求(1996年版的5.5;本版的6.2、7.2和7.3);-修改了对溶解乙炔气瓶使用后的剩余压力的要求(1996年版的7.2;本版的7.4)。本标准附录A和附录B为资料性附录。本标准由中国石油和化学工业协会提出。本标准由全国化学标准化技术委员会有机分会(CSBTS/TC63/SC2)归口。本标准负责起草单位:上海中远化工有限公司。本标准参加起草单位:山东蓬莱市乙炔工业公司、上海申港乙炔气厂。本标准主要起草人:杨崇惠、王邵泓、沈企中、周佳荣、姜济民。本标准于1986年9月首次发布,1996年10月第一次修订。I
军乙炔
GB 6819—2004
警告一一本标准未指出所有可能的安全问题。使用者有责任采取适当的安全和健康措施,并保证符合国家有关法规规定的条件。1范围
本标准规定了溶解乙炔的要求、试验方法、检验规则、标志、标签、包装(充装)、运输、贮存及安全等。本标准适用于碳化钙与水作用或天然气裂解制得粗乙炔气,经净化、压缩、干燥、溶解于丙酮中,贮存在充满多孔填料气瓶内的乙炔气。该产品主要作为金属焊接、金属切割、加热的燃料气。分子式:C2H2
相对分子质量:26.04(按2001年国际相对原子质量)2规范性引用文件
下列文件中的条款,通过本标准的引用成为本标准的条款。凡是注日期的引用文件,其随后所有的修改单(不包括勘误的内容)或修订版均不适用于本标准,然而,鼓励根据本标准达成协议的各方研究是否可使用这些文件的最新版本。凡是不注日期的引用文件,其最新版本适用于本标准。GB/T1250极限数值的表示方法和判定方法GB/T6682分析实验室用水规格和试验方法[GB/T6682—1992,neqISO3696:1987]GB7144气瓶颜色标志
GB11638溶解乙炔气瓶
GB13591--1992溶解乙炔充装规定GB16804气瓶警示标签
原中华人民共和国劳动部劳锅字(1993)4号《溶解乙快气瓶安全监察规程》3要求
3.1溶解乙炔的质量应符合表1所示的技术要求。表 1技术要求
乙炔的体积分数/%
磷化氢、硫化氢试验
4试验方法
硝酸银试纸不变色
除非另有说明,在分析中仅使用确认为分析纯的试剂和符合GB/T6682的三级水。4.1试样的准备
取充气后静止8h以上的气瓶,在采样前放出乙炔气充装量的质量分数的5%,在气温高于28℃的地区,采样前可适当增加乙炔气释放量,但最多不应超出乙炔气充装量的质量分数的15%。4.2乙炔纯度的测定
溴法或发烟硫酸法可任选其中一种方法,以漠溴法为仲裁法。4.2.1溴法
GB 6819—2004
4.2.1.1方法提要
乙炔被溴化钾的溴饱和溶液吸收,发生化学反应生成四溴乙烷,根据溴饱和溶液吸收后的体积测定乙炔纯度。
4.2.1.2试剂
4.2.1.2.1溴;
4.2.1.2.2溴化钾溶液:300g/L。4.2.1.2.3溴化钾的溴饱和溶液(吸收液):取适量溴化钾溶液,置于具塞磨口玻璃瓶中,缓缓加人溴,并充分振摇,使之成饱和状态,静止一天后备用。当吸收液的吸收能力差时,须重新配制。4.2.1.3仪器
乙炔气体吸收管:玻璃制,带刻度,容量为50ml,刻度为100。其中a~b分刻度为0.1;b~d分刻度为1。仪器结构尺寸如图1所示。吸收液储存处;
旋塞;
3—吸收管(容量为50mL);a—4旋塞;
5——试样人口。
4.2.1.4分析步骤
外径8.5
内径5.5
刻度100处;d-
外径28
内径25
外径8.5
内径5.5
外径24
内径p21
刻度0处;
图1乙炔气体吸收管
单位为毫米
将待测乙炔气瓶的气门与试样人口5连接,打开旋塞2及旋塞4后,慢慢打开气门,用气瓶的试样2
GB 6819—2004
气置换吸收管3内的空气,然后采样,先关闭2,顺次关闭4,断开气源,迅速转动4,使吸收管内部压力与外界气压相平衡。将溴化钾的溴饱和溶液充满吸收液贮存处1,吸收液液面距管口约15mm,慢慢转动2,使吸收液缓缓流入3,待1内的液体不再进人3内时,吸收完毕,读取3内液面刻度,此数值即作为乙炔纯度。
4.2.1.5结果表示
乙炔纯度的体积分数,数值以%表示,以吸收管3内液面刻度读数为准。取每瓶气的两次平行测定结果的算术平均值为测定结果,两次平行测定结果的体积分数之差不大于0.2%。
4.2.2发烟硫酸法
4.2.2.1方法要
乙炔与发烟硫酸发生化学反应,根据试样乙炔气被发烟硫酸吸收后体积的减少,直接从伦格奥萨特仪器的量气管上读取乙炔的纯度。4.2.2.2试剂
4.2.2.2.1发烟硫酸(吸收液)。吸收液应在(15~30)℃的温度范围内使用,其吸收能力下降时应重新更换。
4.2.2.2.2经乙炔气饱和过的有色饱和食盐水。4.2.2.3仪器
伦格奥萨特吸收仪(简称奥氏吸收仪),仪器结构尺寸如图2所示。4.2.2.4分析步骤
4.2.2.4.1采样前按4.1要求释放乙炔气后,用球胆采样。采样球胆用乙炔气置换数次后采样备用。4.2.2.4.2水位瓶中注人200mL经饱和过的有色饱和食盐水。4.2.2.4.3气体吸收管内注人吸收液。4.2.2.4.4检查仪器气密性:三通阀4与大气相通,关闭旋塞5。升高水位瓶2,将气体排出,饱和食盐水在气体量管1内上升至刻度100,转动4,使系统与大气隔绝,打开5,慢慢放下水位瓶,使1内的液面慢慢下降同时气体吸收管6中的液面慢慢升高,在液面淹没玻璃细管处做标记。等候大约5min液面没有变化,表示气密性良好。
4.2.2.4.5试验操作:球胆与试样入口3连接,用2内的饱和食盐水充满1.打开4,使3与排气管9相通,慢慢打开球胆,不久即从9排出试样,逐出3与4之间的空气后,将4复原,降下2,试样被导人1至稍微超过刻度0的位置,关闭球胆,然后,在使2和1的液面对准的同时,转动4使试样慢慢地从9排出,使2的液面准确地与1的刻度0重合,关闭4,打开5,提升2使1中的试样完全流人充满吸收液的6中,试样在6与1之间往返吸收数次后,降下2,使残余试样返回1中,对准1与2的液面,读1的刻度,重复该操作多次,直至读取的刻度为定值,此数值即为乙炔纯度。4.2.2.5结果表示
乙炔纯度的体积分数,数值以%表示,以吸收后气体量管液面的刻度值为准。取每瓶气的两次平行测定结果之算术平均值为测定结果,两次平行测定结果的体积分数之差不大于0.2%。
4.3磷化氢、硫化氢试验
4.3.1方法提要
乙炔中的磷化氢、硫化氢杂质,与硝酸银溶液发生化学反应,生成的磷化银、硫化银分别显黄色、棕黑色,以此显色定性检出磷化氢、硫化氢。4.3.2试剂和材料
4.3.2.1硝酸银溶液:100g/L;
4.3.2.2实验室用定性滤纸。
GB 6819—2004
外径中7.5下载标准就来标准下载网
内径中1.2
外径中20.5
内径中17.5
外径中35
外径35
内径±32
内径中32
外径8.0
内径41.2
外径8.0
内径中5.5
外径±18.0
内径中16.0
外径±41.5
内径39.0
单位为毫米
气体量管(容量100ml.),a:刻度100ab:分刻度0.1;b~c:分刻度0.2;c~d:分刻度1.0;d~e:分刻度0.1;e:刻度;
一水位瓶;
-试样人口;
三通;
旋塞;
气体吸收管(容量250ml.));
7—玻璃细管(135只,外径5.5mm,内径4.5mm);8—-—-胶管等;
9-—排气管。
图2奥氏吸收仪
4.3.3分析步骤
将硝酸银溶液2~3滴滴于30mm×40mm的实验室用定性滤纸上,湿润面积为Φ25mm左右,在滤纸湿润的情况下,迅速置于试样钢瓶的气流中,滤纸垂直于气流,并距气门60mm左右,单手持滤纸一侧,气门流出的气量大小以滤纸不被吹偏斜,但滤纸在气流吹动下略有抖动为准,用秒表计时,吹扫10 s,观察滤纸是查变色。
4.3.4结果表示
以硝酸银试纸不变色表示硫化氢、磷化氢试验合格。4
5检验规
5.1本标准规定的所有项目均为出厂检验项目。GB 6819—2004
5.2溶解乙炔由生产厂的质量检验部门按本标准规定进行检验,生产厂应保证所有出厂的溶解乙炔均符合本标准的要求。使用单位有权按照本标准的规定对所收到的溶解乙炔进行验收。5.3每瓶出厂的溶解乙炔均应附有产品合格证,并注明:产品名称、本标准编号、主要技术指标、生产许可证号、商标、充装量(净含量)、生产厂名称、厂址、生产日期或批号等内容。5.4溶解乙炔应以同时下排的气瓶为一批,静止8h后,以瓶为单位分段按比例采样(若遇小数则进为整数)。每批产品100瓶以下(含100瓶)部分,按5%的比例采样;大于100瓶至500瓶(含500瓶)部分,按2%的比例采样;500瓶以上部分,按5%的比例采样;每批产品采样的数量为各段采样数量的和。最低采样数量不少于3瓶。
5.5检验结果的判定按GB/T1250中修约值比较法进行。如检验结果有一项指标不符合本标准的要求时,应重新自该批产品中取双倍数量的试样气瓶进行复验。复验结果即使只有一项指标不符合本标准的要求,则整批产品为不合格。5.6供需双方对产品质量发生异议时,由双方协商解决,或由双方协商选择仲裁机构。仲裁时,应完全按照本标准规定的试验方法和检验规则进行检验。6包装(充装)、标志、标签、运输与存6.1用于充装溶解乙的气瓶应符合GB11638中规定的技术要求;气瓶外表面的标志应符合GB7144的规定。
6.2溶解乙的充装应符合GB13591的规定,每瓶溶解乙炔的乙炔气充装量(净含量)不应低于5.0kg(指40L型气瓶),并应符合7.2和7.3的规定。若采用其他规格的溶解乙炔气瓶,其乙炔气的单位容积充装量应符合GB13591的规定,并应符合7.2和7.3的规定。6.3每瓶出厂的溶解乙炔产品,在气瓶上均应粘贴符合GB16804规定的警示标签。6.4溶解乙炔气瓶的贮存与运输,应符合原中华人民共和国劳动部劳锅字(1993)4号文《溶解乙炔气瓶安全监察规程》第七章的规定。7安全
7.1乙炔属易燃易爆气体,溶解乙炔气瓶上的阀门、易熔塞等处用肥皂水检漏,各处均不得有漏气现象。否则不应出厂。
7.2乙炔瓶充装后,静止8h以上,其瓶内压力应符合GB13591一1992中6.3.7的规定。7.3乙炔气的充装量大于7.0kg时(指40L型气瓶)应按GB13591中关于超过最大充装量时应采取的措施执行(其他规格的溶解乙炔气瓶最大充装量也应符合GB13591的规定)。7.4溶解乙炔气瓶内气体严禁用完,使用后应留有不低于0.05MPa的剩余压力。7.5溶解乙炔在使用时,应遵守原中华人民共和国劳动部劳锅宇(1993)4号《溶解乙炔气瓶安全监察规程》第七章第六十四条的规定。7.6溶解乙炔气瓶的安全管理,应遵守原中华人民共和国劳动部劳锅字(1993)4号《溶解乙炔气瓶安全监察规程》的规定。
GB6819—2004
附录A
(资料性附录)
本标准章条编号与JISK1902:1980(1992确认)章条编号对照表A.1给出了本标准章条编号与JISK1902:1980(1992确认)章条编号对照一览表。表A.1本标准章条编号与JISK1902:1980(1992确认)章条编号对照本标准章条编号
对应JISK:1902章条编号
3.2(2)(b)
3.2(2)(a)
3.2(2)(c)
3.2(1)(b)
3.2(1)(a)
3. 2(1)(c)
附录B
(资料性附录)
本标准与JISK1902:1980(1992确认)技术性差异及其原因表B.1给出了本标准与JISK1902:1980(1992确认)技术性差异及其原因一览表。表B.1本标准与JISK1902:1980(1992确认)技术性差异及其原因本标准章条编号
技术性差异
GB 6819--2004
「适合我国地域广阔、气温变化大的国情。JISK1902:1980(1992确认)规定:“应在供试容器放出乙炔充装量的5%之后取样”。本标准增加了高于28℃的地区,最多可释放乙炔充装量的15%的规定。
本标准增加了以溴法为仲裁法的规定。JISK1902:1980(1992确认)规定:“将湿润状况下的10%硝酸银试纸搁置在样品气流中,检查在10秒内是否着色”。本标准增加了测定时的乙炔气量大小和滤纸的角度及距气门的距离的规定。本标准增加了检验规则。
本标准增加了包装容器的标志、标签和运输贮存的要求。
本标准增加了安全条款。
明确解决争议的唯一方法。
统一操作,提高检测结果的可比性。适合我国产品标准的编写规则。适合我国产品标准的编写规则。适合我国产品标推的编写规则。
小提示:此标准内容仅展示完整标准里的部分截取内容,若需要完整标准请到上方自行免费下载完整标准文档。
标准图片预览:





- 其它标准
- 热门标准
- 国家标准(GB)
- GB29140-2024 纯碱单位产品能源消耗限额
- GB/T29633.4-2020 南极地名 第4部分:罗马字母拼写
- GB15193.5-2003 骨髓细胞微核试验
- GB/T15773-1995 水土保持综合治理 验收规范
- GB/T15412-1994 应用电视摄像机云台通用技术条件
- GB28129-2011 乙羧氟草醚原药
- GB/T42970-2023 半导体集成电路 视频编解码电路测试方法
- GB/T18721.4-2024 印刷技术 印前数据交换 第4部分:显示用宽色域标准彩色图像数据 [Adobe RGB (1998)/SCID]
- GB/T9771.6-2020 通信用单模光纤 第6部分:宽波长段 光传输用非零色散单模光纤特性
- GB5237.3-2008 铝合金建筑型材 第3部分:电泳涂漆型材
- GB/T10599-1998 多绳摩擦式提升机
- GB3302-1982 日用陶瓷器验收、包装、标志、运输、储存规则
- GB/T30007-2022 船舶和海上技术 通过分析测速试航数据以确定速度和功率性能的评估导则
- GB30530-2024 二甲基硅氧烷单位产品能源消耗限额
- GB/T38920-2020 危险废物储运单元编码要求
- 行业新闻
请牢记:“bzxz.net”即是“标准下载”四个汉字汉语拼音首字母与国际顶级域名“.net”的组合。 ©2025 标准下载网 www.bzxz.net 本站邮件:bzxznet@163.com
网站备案号:湘ICP备2025141790号-2
网站备案号:湘ICP备2025141790号-2