- 您的位置:
- 标准下载网 >>
- 标准分类 >>
- 国家标准(GB) >>
- GB 3100-1993 国际单位制及其应用
标准号:
GB 3100-1993
标准名称:
国际单位制及其应用
标准类别:
国家标准(GB)
英文名称:
The international system of units and its application标准状态:
现行-
发布日期:
1993-03-01 -
实施日期:
1994-07-01 出版语种:
简体中文下载格式:
.rar.pdf下载大小:
637.86 KB
替代情况:
GB 3100-1986采标情况:
=ISO 1000-1992
点击下载
标准简介:
标准下载解压密码:www.bzxz.net
本标准规定了车间空气中溶剂汽油的最高容许浓度。本标准适用于新建、改建、扩建的工业企业。对于现有工业企业有污染危害的,亦应积极采取行之有效的措施,逐步达到本标准的有关规定。 GB 3100-1993 国际单位制及其应用 GB3100-1993
本标准规定了车间空气中溶剂汽油的最高容许浓度。本标准适用于新建、改建、扩建的工业企业。对于现有工业企业有污染危害的,亦应积极采取行之有效的措施,逐步达到本标准的有关规定。
部分标准内容:
中华人民共和国国家标准
国际单位制及其应用
SI units and recommendations for the useof their multiples and of certain other unitsGB 3100—93
代替GB3100—86
本标准等效采用国际标准ISO1000:1992《SI单位及其倍数单位和一些其他单位的应用推荐》,参照采用国际计量局《国际单位制(SI)》(1991年第6版)。本标准是目前已制定的有关量和单位的一系列国家标准之一,这一系列标准是:GB3100国际单位制及其应用;
GB3101有关量、单位和符号的一般原则;GB3102.1空间和时间的量和单位;GB3102.2周期及其有关现象的量和单位;GB3102.3力学的量和单位;
GB3102.4热学的量和单位;
GB3102.5电学和磁学的量和单位;GB3102.6光及有关电磁辐射的量和单位;声学的量和单位;
GB 3102. 7
GB 3102. 8
物理化学和分子物理学的量和单位;GB 3102. 9
原子物理学和核物理学的量和单位;GB 3102. 10
核反应和电离辐射的量和单位;GB 3102. 11
物理科学和技术中使用的数学符号;GB3102.12
特征数;
GB3102.13固体物理学的量和单位。国际单位制是我国法定计量单位的基础,一切属于国际单位制的单位都是我国的法定计量单位。除特别说明的以外,本标准给出的计量单位均为我国法定计量单位,1生题内容与适用范围
本标准列出了国际单位制(SI)的构成体系,规定了可以与国际单位制并用的单位以及计量单位的使用规则。
本标准适用于国民经济、科学技术、文化教育等一切领域中使用计量单位的场合。2国际单位制的构成
2.1国际单位制(Le Systeme International d'Unités)及其国际简称 SI是在1960年第11届国际计量大会上通过的。
2.2国际单位制的构成
国家技术监督局1993-12-27批准1994-07-01实施
国际单位制(SI)
SI单位
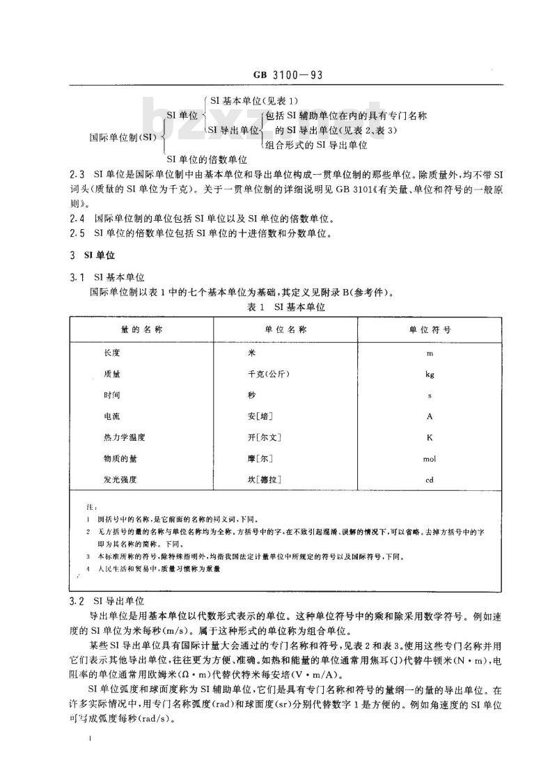
GB3100—93
SI基本单位(见表1)
(包括SI辅助单位在内的具有专门名称(SI导出单位
的SI导出单位(见表2、表3)
(组合形式的SI导出单位
SI单位的倍数单位
2.3SI单位是国际单位制中由基本单位和导出单位构成贯单位制的那些单位。除质量外,均不带SI词头(质量的SI单位为干克)。关于一贯单位制的详细说明见GB3101《有关量、单位和符号的一般原则》。
2.4国际单位制的单位包括SI单位以及SI单位的倍数单位。2.5SI单位的倍数单位包括SI单位的十进倍数和分数单位。3SI单位
3.1SI基本单位
国际单位制以表1中的七个基本单位为基础,其定义见附录B(参考件)。表 1SI基本单位
量的名称
热力学温度
物质的量
发光强度
单位名称
千克(公斤)
安[培]
开[尔文]
摩[尔]
坎[德拉]
1圆括号中的名称,是它前面的名称的同义词,下同。单位符号
2无方括号的量的名称与单位名称均为全称。方括号中的字,在不致引起混滑、误解的情况下,可以省略。去掉方括号中的字即为其名称的简称。下同。
3本标准所称的符号、除特殊指明外,均指我国法定计量单位中所规定的符号以及国际符号,下同。4人民生活和贸易中,质量习惯称为重量3.2SI导出单位
导出单位是用基本单位以代数形式表示的单位。这种单位符号中的乘和除采用数学符号。例如速度的SI单位为米每秒(m/s)。属于这种形式的单位称为组合单位。某些SI导出单位具有国际计量大会通过的专门名称和符号,见表2和表3。使用这些专门名称并用它们表示其他导出单位,往往更为方便、准确。如热和能量的单位通常用焦耳(J)代替牛顿米(N·m),电阻率的单位通常用欧姆米(Q·m)代替伏特米每安培((V·m/A)。SI单位弧度和球面度称为SI辅助单位,它们是具有专门名称和符号的量纲一的量的导出单位。在许多实际情况中,用专门名称弧度(rad)和球面度(sr)分别代替数字1是方便的。例如角速度的SI单位可写成弧度每秒(rad/s)。
GB 3100-93
表2包括SI辅助单位在内的具有专门名称的SI导出单位堪的名称
[平面]角
泛体角
压力,压强,应力
能[量],功,热量
功率,辐[射能]通量
电荷[量]
电压,电动势,电位,(电势)电容
磁通[]
磁通[量]密度,磁感应强度
摄氏温度
光通量
[光照度
球面度
赫[兹]
牛[顿
帕[斯卡]
焦【耳]
瓦[特]
库[]
伏[特]
法[拉]
欧[姆]
西[门子]
韦[伯]
特[斯拉]
亨[利]
摄氏度
流[明]
勒[克斯]
用SI基本单位和SI导出单位表示1 rad=1 m/m-1
1 sr=1 m2/m\=1
1Hz=1 s-1
1N=1 kg-m/s2
1 Pa=1 N/m2
1J=1N·m
1W=1 J/s
1C=1A·s
1 V=1 W/A
1 F-1 C/V
1Q=1V/A
1 Wb-1 V.s
1 T=1 Wb/m2
1 H=1 Wb/A
1℃=1
1 lm=l cd·sr
1lx=1 lm/m2
表3由于人类健康安全防护上的需要而确定的具有专门名称的SI导出单位量的名称
[放射性]活度
吸收剂量
比授[予]能
比释动能
剂量当量
贝可「勒尔
戈[瑞]
希[沃特]
用SI基本单位和SI导出单位表示1Bq=1s-!
1Gy=1 J/kg
1 Sv1 J/kg
用SI基本单位和具有专门名称的SI导出单位或(和)SI辅助单位以代数形式表示的单位称为组合形式的SI导出单位。
3.3SI单位的倍数单位
表4给出了S1词头的名称、简称及符号(词头的简称为词头的中文符号)。词头用于构成倍数单位(十进倍数单位与分数单位),但不得单独使用。GB3100-93
词头符号与所紧接的单位符号\应作为一个整体对待,它们共同组成一个新单位(十进倍数或分数单位),并具有相同的幂次,而且还可以和其他单位构成组合单位。例1:1 cm2=(10-2m)3=10-6m2
例 2:1 μs-1=(10- s)-1-10° s-1例 3: 1 mm\/s=(10-3 m)2/s=10-6 m\/s例4:10-3tex可写为mtex
不得使用重叠词头,如只能写nm,而不能写mum。注:由于历史原因,质量的SI单位名称“干克”中,已包含SI词头“千”,所以质量的倍数单位由词头加在“克”前构成。如用毫克(mg)而不得用微干克(μkg)。表4SI词头
词头名称
10·24
尧[它]
泽[它]
艾[可萨]
拍[[它]
太拉]
吉[咖]
纳[诺]
皮[可]
飞[母托]
阿[托]
[普托]
[科托]
1)这里的单位符号一词仅指SI基本单位和SI导出单位,而不是组合单位整体。符
4SI单位及其倍数单位的应用
GB 3100- 93
4.1SI单位的倍数单位根据使用方便的原则选取。通过适当的选择,可使数值处于实用范围内。4.2倍数单位的选取,一般应使量的数值处于0.1~1000之间。例1:1.2×104N可写成12kN
例2:0.00394m可写成3.94mm
例3:1401Pa可写成1.401kPa
例4:3.1×10s可写成31ns
在某些情况下,习惯使用的单位可以不受上述限制。如大部分机械制图使用的单位用毫米,导线截面积单位用平方毫米,领土面积用平方千米。在同一量的数值表中,或叙述同一一量的文章里,为对照方便,使用相同的单位时,数值范围不受限制。
词头h(百)、da(十)、d(分)、c(厘)一般用于某些长度、面积和体积单位。4.3组合单位的倍数单位一般只用一个词头,并尽量用于组合单位中的第一个单位。通过相乘构成的组合单位的词头通常加在第一个单位之前。例如:力矩的单位kNm,不宜写成N·km。通过相除构成的组合单位,或通过乘和除构成的组合单位,其词头一般都应加在分子的第一个单位之前,分母中一般不用词头,但质量单位kg在分母中时例外。例1:摩尔热力学能的单位kJ/mol,不宜写成J/mmol。例2:质量能单位可以是kJ/kg。当组合单位分母是长度、面积和体积单位时,分母中可以选用某些词头构成倍数单位。例如:体积质量的单位可以选用g/cm。一般不在组合单位的分子分母中同时采用词头。4.4在计算中,为了方便,建议所有量均用SI单位表示,将词头用10的幂代替。4.5有些国际单位制以外的单位,可以按习惯用SI词头构成倍数单位,如MeV,mCi,mL等,但它们不属于国际单位制。见附录A(补充件)第6栏。摄氏温度单位摄氏度,角度单位度、分、秒与时间单位日、时、分等不得用SI词头构成倍数单位。5单位名称
5.1表1至表3规定了单位的名称及其简称。它们用于口述,也可用于叙述性文字中。5.2组合单位的名称与其符号表示的顺序一致,符号中的乘号没有对应的名称,除号的对应名称为“每”字,无论分母中有几个单位,“每”字只出现一次。例如:质量热容的单位符号为J/(kg·K),其名称为“焦耳每于克开尔文”,而不是“每干克开尔文焦耳”或“焦耳每千克每开尔文”。5.3乘方形式的单位名称,其顺序应为指数名称在前,单位名称在后,指数名称由相应的数字加“次方”二字构成。
例如:截面二次矩的单位符号为m\,其名称为“四次方米”。5.4当长度的二次和三次幕分别表示面积和体积时,则相应的指数名称分别为“平方”和“立方”,其他情况均应分别为“二次方”和三次方”。例如:体积的单位符号为m\,其名称为\立方米”,而截面系数的单位符号虽同是m,但其名称为“三次方米”。
5.5书写组合单位的名称时,不加乘或(和)除的符号或(和)其他符号。例如:电阻率单位符号为2·㎡,其名称为“欧姆米”,而不是“欧姆·米”“欧姆-米”“[欧姆工米]”等。
6单位符号下载标准就来标准下载网
GB3100—93
6.1单位符号和单位的中文符号的使用规则6.1.1单位和词头的符号用于公式、数据表、曲线图、刻度盘和产品铭牌等需要明了的地方,也用于叙述性文学中。
6.1.2本标准各表中所给出的单位名称的简称可用作该单位的中文符号(简称中文符号”)。中文符号只在小学、初中教科书和普通书刊中在有必要时使用。6.1.3单位符号没有复数形式,符号上不得附加任何其他标记或符号(参阅GB3101的3.2.1)。6.1.4摄氏度的符号℃可以作为中文符号使用。6.1.5不应在组合单位中同时使用单位符号和中文符号;例如:速度单位不得写作km/小时。6.2单位符号和中文符号的书写规则6.2.1单位符号一律用正体字母,除来源于人名的单位符号第一字母要大写外,其余均为小写字母(升的符号I.例外)。
例:米(m);
秒(s);
坎[德拉}(cd);
安[培](A);帕[斯卡](Pa);韦[伯](Wb)等。6.2.2当组合单位是由两个或两个以上的单位相乘而构成时,其组合单位的写法可采用下列形式之:
注:第二种形式,也可以在单位符号之间不留空隙。但应注意,当单位符号同时又是词头符号时,应尽量将它置于右侧,以免引起混淆。如mN表示毫牛顿而非指米牛顿。当用单位相除的方法构成组合单位时,其符号可采用下列形式之一:m/.m.s-\
除加括号避免混淆外,单位符号中的斜线(/)不得超过一条。在复杂的情况下,也可以使用负指数。6.2.3由两个或两个以上单位相乘所构成的组合单位,其中文符号形式为两个单位符号之间加居中圆点,例如:牛.·米。
单位相除构成的组合单位,其中文符号可采用下列形式之一:*/粉:*·移
6.2.4单位符号应写在全部数值之后,并与数值间留适当的空隙。6.2.5SI词头符号一律用正体字母,SI词头符号与单位符号之间,不得留空隙。6.2.6单位名称和单位符号都必须作为一个整体使用,不得拆开。如摄氏度的单位符号为℃。20摄氏度不得写成或读成摄氏20度或20度,也不得写成20°C,只能写成20℃。7可与国际单位制单位并用的我国法定计量单位7.1由于实用上的广泛性和重要性,可与国际单位制单位并用的我国法定计量单位列于表5中。量的名称
[面]角
旋转速度
线密度
GB 3100—93
表5可与国际单位制单位并用的我国法定计量单位单位名称
[小]时
日,(天)
[角]分
[角]秒
原子质量单位
转每分
电子伏
特[克斯]
单位符号
平面角单位度、分、秒的符号、在组合单位中应采用(\)、(\)、(\)的形式。例如,不用/s 而用()/s。
2升的符号中,小写字母1为备用符号。3公项的国际通用符号为ha
1min=60 s
与 SI 单位的关系
1 h 60 min ==3 600 s
1 d=24 h=86 400 s
1°(元/180) rad
1'=(1/60)°(元/10 800) rad
1\(1/60)\=(π/648 000) rad1 L=1 dm2= 10-3 m3
1 t=103kg
1 u1. 660 540×10-27 kg
1 r/min(1/60) s-1
1 n mile =1 852 m
(只用于航行)
1 kn=1 n mile/h=(1 852/3 600) m/s(只用于航行)
1 eV~1. 602 177 X10-19 J
1 tex=10-‘ kg/m
1 hm2 104 m2
7.2根据习惯,在某些情况下,表5中的单位可以与国际单位制的单位构成组合单位。例如,kg/h,km/h。见附录A(补充件)第5与第6栏。7.3根据《全面推行我国法定计量单位的意见》中“个别科学技术领域中,如有特殊需要,可使用某些非法定计量单位,但也必须与有关国际组织规定的名称、符号相一致的原则,ISO1000及ISO31所提出的暂时可使用的其他单位列于GB3102和本标准附录A(补充件)。GB 3100--93
附录A
SI单位的十进倍数与分数单位及可并用的某些其他单位示例
(补充件)
本附录给出了常用的大多数量的SI单位的十进倍数与分数单位以及可以使用的某些其他单位的示例。它只给以选择而并非限制,在各个技术领域中,以同样的方式表示量值当然是有益的。对于某些需要(例如,在科学和教育中的应用),选择SI单位的十进倍数与分数单位,比在下列表中的示例有更大的灵活性。
由于实用中的重要性或由于
在GB 3102.1
→3102. 13中
的项号
SI单位
SI单位的
倍数单位
的选择
第1部分:GB3102.1《空间和时间的量和单位》1-1
「平面角
angle,
plane angle
立体角
solid angle
(radian)
球面度
(steradian)
专门领域的要得到CIPM
承认的 SI 以外的单位
(5)栏的倍
(5)
°(度),
180raud
(分),
1 -(1/60)°
\(秒),
1\=(1/60)
数单位
备注和有关用于专门
领域的单位的介绍
当孤度不适用时,推
荐使用冈(gon=grade)
及其分数单位。
gon(冈),
200 rad
1 gon-
在SI单位栏中,括号
内为单位的英文名称,
在GB3102.1
~3102.13中
的项号
length
volume
SI单位
米(metre)
GB 3100—93
SI单位的
倍数单位
的选择
由于实用中的重要性或由于
专门领域的需要得到 CIPM
承认的SI以外的单位
(5)栏的倍
L,(1)(升),
1 L - 10-3 m2 --
数单位
1 hL10-1 m2
1 cL=10-5 m2
备注和有关用于专门
领域的单位的介绍
I n mile
1852m(准确值)
hm2(公顷),
1 hm2- 10' m2
公顷的国际符号为
1964年国际计量大
会宜宣布升(L)可以作为
立方分米(dm2)的专门
名称,并建议在高精度
时不要使用升
在GB3102.1
3102. 13 中
的项号
角速度
angular
velocity
velocity
加速度
acceleration
SI单位
秒(second)
GB 310093
由于实用中的重要性或由于
SI 单位的
倍数单位
的选择
专门领域的需要得到 CIPM
承认的SI以外的单位
(5)栏的倍
d(日),
1 d=24 h
(准确值)
h(小时),
1 h=60 min
(确值)
min(分),
1 min=60 s
(准确值)
数单位
km/h,
1 km/h=
备注和有关用于专门
领域的单位的介绍
其他单位,例如星
期、月和年(a)是通常
使用的单位
1 kn=1.852 km/h
(准确值)=
0. 514 444 m/s
关于小时,参阅 1-7
在GB 3102. 1
~3102.13中
的项号
SI单位
GB 3100-
由于实用中的重要性或由于
SI单位的
倍数单位
的选择
第1部分:GB3102.2《周期及其有关现象的量和单位》2-3.1
frequency
旋转频率
rotational
frequency
角频率
angular
frequency
赫[兹]
(Hertz)
1)参阅国际电工委员会出版物27-1(1971)第直部分:GB3102.3《力学的量和单位》3-1
(kilogram)
体积质量
yolumic mass,
[质量]密度
density,
mass density
Mg/m'或
kg/dm或
专门领域的需要得到CIPM
承认的 SI以外的单位
(5)栏的倍
t(吨),
1 t=103 kg
t/m2或
数单位
备注和有关用于专门
领域的单位的介绍
转每分(r/min)和转
每秒(r/s)大量用于旋
转机械\。
关于分,参阅1-7
关于升,参阅1-6
在GR3102.1
~3102.13中
的项号
线质量
lineic mass,
线密度
linear density
转动惯量,(惯
性矩)
moment of
inertia
momentum
动量矩
moment of
momentum,
角动量
angular
momentum
moment of
SI单位
kg?m/s
(newton)
kg * m2/s
GB 3100--93
由于实用中的重要性或由于
SI单位的专门领域的需要得到CIPM倍数单位
承认的SI 以外的单位
的选择
μN·m
(5)栏的倍
数单位
备注和有关用于专门
领域的单位的介绍
1 tex=10- kg/m
单位tex用于纺织工业
小提示:此标准内容仅展示完整标准里的部分截取内容,若需要完整标准请到上方自行免费下载完整标准文档。
国际单位制及其应用
SI units and recommendations for the useof their multiples and of certain other unitsGB 3100—93
代替GB3100—86
本标准等效采用国际标准ISO1000:1992《SI单位及其倍数单位和一些其他单位的应用推荐》,参照采用国际计量局《国际单位制(SI)》(1991年第6版)。本标准是目前已制定的有关量和单位的一系列国家标准之一,这一系列标准是:GB3100国际单位制及其应用;
GB3101有关量、单位和符号的一般原则;GB3102.1空间和时间的量和单位;GB3102.2周期及其有关现象的量和单位;GB3102.3力学的量和单位;
GB3102.4热学的量和单位;
GB3102.5电学和磁学的量和单位;GB3102.6光及有关电磁辐射的量和单位;声学的量和单位;
GB 3102. 7
GB 3102. 8
物理化学和分子物理学的量和单位;GB 3102. 9
原子物理学和核物理学的量和单位;GB 3102. 10
核反应和电离辐射的量和单位;GB 3102. 11
物理科学和技术中使用的数学符号;GB3102.12
特征数;
GB3102.13固体物理学的量和单位。国际单位制是我国法定计量单位的基础,一切属于国际单位制的单位都是我国的法定计量单位。除特别说明的以外,本标准给出的计量单位均为我国法定计量单位,1生题内容与适用范围
本标准列出了国际单位制(SI)的构成体系,规定了可以与国际单位制并用的单位以及计量单位的使用规则。
本标准适用于国民经济、科学技术、文化教育等一切领域中使用计量单位的场合。2国际单位制的构成
2.1国际单位制(Le Systeme International d'Unités)及其国际简称 SI是在1960年第11届国际计量大会上通过的。
2.2国际单位制的构成
国家技术监督局1993-12-27批准1994-07-01实施
国际单位制(SI)
SI单位
GB3100—93
SI基本单位(见表1)
(包括SI辅助单位在内的具有专门名称(SI导出单位
的SI导出单位(见表2、表3)
(组合形式的SI导出单位
SI单位的倍数单位
2.3SI单位是国际单位制中由基本单位和导出单位构成贯单位制的那些单位。除质量外,均不带SI词头(质量的SI单位为干克)。关于一贯单位制的详细说明见GB3101《有关量、单位和符号的一般原则》。
2.4国际单位制的单位包括SI单位以及SI单位的倍数单位。2.5SI单位的倍数单位包括SI单位的十进倍数和分数单位。3SI单位
3.1SI基本单位
国际单位制以表1中的七个基本单位为基础,其定义见附录B(参考件)。表 1SI基本单位
量的名称
热力学温度
物质的量
发光强度
单位名称
千克(公斤)
安[培]
开[尔文]
摩[尔]
坎[德拉]
1圆括号中的名称,是它前面的名称的同义词,下同。单位符号
2无方括号的量的名称与单位名称均为全称。方括号中的字,在不致引起混滑、误解的情况下,可以省略。去掉方括号中的字即为其名称的简称。下同。
3本标准所称的符号、除特殊指明外,均指我国法定计量单位中所规定的符号以及国际符号,下同。4人民生活和贸易中,质量习惯称为重量3.2SI导出单位
导出单位是用基本单位以代数形式表示的单位。这种单位符号中的乘和除采用数学符号。例如速度的SI单位为米每秒(m/s)。属于这种形式的单位称为组合单位。某些SI导出单位具有国际计量大会通过的专门名称和符号,见表2和表3。使用这些专门名称并用它们表示其他导出单位,往往更为方便、准确。如热和能量的单位通常用焦耳(J)代替牛顿米(N·m),电阻率的单位通常用欧姆米(Q·m)代替伏特米每安培((V·m/A)。SI单位弧度和球面度称为SI辅助单位,它们是具有专门名称和符号的量纲一的量的导出单位。在许多实际情况中,用专门名称弧度(rad)和球面度(sr)分别代替数字1是方便的。例如角速度的SI单位可写成弧度每秒(rad/s)。
GB 3100-93
表2包括SI辅助单位在内的具有专门名称的SI导出单位堪的名称
[平面]角
泛体角
压力,压强,应力
能[量],功,热量
功率,辐[射能]通量
电荷[量]
电压,电动势,电位,(电势)电容
磁通[]
磁通[量]密度,磁感应强度
摄氏温度
光通量
[光照度
球面度
赫[兹]
牛[顿
帕[斯卡]
焦【耳]
瓦[特]
库[]
伏[特]
法[拉]
欧[姆]
西[门子]
韦[伯]
特[斯拉]
亨[利]
摄氏度
流[明]
勒[克斯]
用SI基本单位和SI导出单位表示1 rad=1 m/m-1
1 sr=1 m2/m\=1
1Hz=1 s-1
1N=1 kg-m/s2
1 Pa=1 N/m2
1J=1N·m
1W=1 J/s
1C=1A·s
1 V=1 W/A
1 F-1 C/V
1Q=1V/A
1 Wb-1 V.s
1 T=1 Wb/m2
1 H=1 Wb/A
1℃=1
1 lm=l cd·sr
1lx=1 lm/m2
表3由于人类健康安全防护上的需要而确定的具有专门名称的SI导出单位量的名称
[放射性]活度
吸收剂量
比授[予]能
比释动能
剂量当量
贝可「勒尔
戈[瑞]
希[沃特]
用SI基本单位和SI导出单位表示1Bq=1s-!
1Gy=1 J/kg
1 Sv1 J/kg
用SI基本单位和具有专门名称的SI导出单位或(和)SI辅助单位以代数形式表示的单位称为组合形式的SI导出单位。
3.3SI单位的倍数单位
表4给出了S1词头的名称、简称及符号(词头的简称为词头的中文符号)。词头用于构成倍数单位(十进倍数单位与分数单位),但不得单独使用。GB3100-93
词头符号与所紧接的单位符号\应作为一个整体对待,它们共同组成一个新单位(十进倍数或分数单位),并具有相同的幂次,而且还可以和其他单位构成组合单位。例1:1 cm2=(10-2m)3=10-6m2
例 2:1 μs-1=(10- s)-1-10° s-1例 3: 1 mm\/s=(10-3 m)2/s=10-6 m\/s例4:10-3tex可写为mtex
不得使用重叠词头,如只能写nm,而不能写mum。注:由于历史原因,质量的SI单位名称“干克”中,已包含SI词头“千”,所以质量的倍数单位由词头加在“克”前构成。如用毫克(mg)而不得用微干克(μkg)。表4SI词头
词头名称
10·24
尧[它]
泽[它]
艾[可萨]
拍[[它]
太拉]
吉[咖]
纳[诺]
皮[可]
飞[母托]
阿[托]
[普托]
[科托]
1)这里的单位符号一词仅指SI基本单位和SI导出单位,而不是组合单位整体。符
4SI单位及其倍数单位的应用
GB 3100- 93
4.1SI单位的倍数单位根据使用方便的原则选取。通过适当的选择,可使数值处于实用范围内。4.2倍数单位的选取,一般应使量的数值处于0.1~1000之间。例1:1.2×104N可写成12kN
例2:0.00394m可写成3.94mm
例3:1401Pa可写成1.401kPa
例4:3.1×10s可写成31ns
在某些情况下,习惯使用的单位可以不受上述限制。如大部分机械制图使用的单位用毫米,导线截面积单位用平方毫米,领土面积用平方千米。在同一量的数值表中,或叙述同一一量的文章里,为对照方便,使用相同的单位时,数值范围不受限制。
词头h(百)、da(十)、d(分)、c(厘)一般用于某些长度、面积和体积单位。4.3组合单位的倍数单位一般只用一个词头,并尽量用于组合单位中的第一个单位。通过相乘构成的组合单位的词头通常加在第一个单位之前。例如:力矩的单位kNm,不宜写成N·km。通过相除构成的组合单位,或通过乘和除构成的组合单位,其词头一般都应加在分子的第一个单位之前,分母中一般不用词头,但质量单位kg在分母中时例外。例1:摩尔热力学能的单位kJ/mol,不宜写成J/mmol。例2:质量能单位可以是kJ/kg。当组合单位分母是长度、面积和体积单位时,分母中可以选用某些词头构成倍数单位。例如:体积质量的单位可以选用g/cm。一般不在组合单位的分子分母中同时采用词头。4.4在计算中,为了方便,建议所有量均用SI单位表示,将词头用10的幂代替。4.5有些国际单位制以外的单位,可以按习惯用SI词头构成倍数单位,如MeV,mCi,mL等,但它们不属于国际单位制。见附录A(补充件)第6栏。摄氏温度单位摄氏度,角度单位度、分、秒与时间单位日、时、分等不得用SI词头构成倍数单位。5单位名称
5.1表1至表3规定了单位的名称及其简称。它们用于口述,也可用于叙述性文字中。5.2组合单位的名称与其符号表示的顺序一致,符号中的乘号没有对应的名称,除号的对应名称为“每”字,无论分母中有几个单位,“每”字只出现一次。例如:质量热容的单位符号为J/(kg·K),其名称为“焦耳每于克开尔文”,而不是“每干克开尔文焦耳”或“焦耳每千克每开尔文”。5.3乘方形式的单位名称,其顺序应为指数名称在前,单位名称在后,指数名称由相应的数字加“次方”二字构成。
例如:截面二次矩的单位符号为m\,其名称为“四次方米”。5.4当长度的二次和三次幕分别表示面积和体积时,则相应的指数名称分别为“平方”和“立方”,其他情况均应分别为“二次方”和三次方”。例如:体积的单位符号为m\,其名称为\立方米”,而截面系数的单位符号虽同是m,但其名称为“三次方米”。
5.5书写组合单位的名称时,不加乘或(和)除的符号或(和)其他符号。例如:电阻率单位符号为2·㎡,其名称为“欧姆米”,而不是“欧姆·米”“欧姆-米”“[欧姆工米]”等。
6单位符号下载标准就来标准下载网
GB3100—93
6.1单位符号和单位的中文符号的使用规则6.1.1单位和词头的符号用于公式、数据表、曲线图、刻度盘和产品铭牌等需要明了的地方,也用于叙述性文学中。
6.1.2本标准各表中所给出的单位名称的简称可用作该单位的中文符号(简称中文符号”)。中文符号只在小学、初中教科书和普通书刊中在有必要时使用。6.1.3单位符号没有复数形式,符号上不得附加任何其他标记或符号(参阅GB3101的3.2.1)。6.1.4摄氏度的符号℃可以作为中文符号使用。6.1.5不应在组合单位中同时使用单位符号和中文符号;例如:速度单位不得写作km/小时。6.2单位符号和中文符号的书写规则6.2.1单位符号一律用正体字母,除来源于人名的单位符号第一字母要大写外,其余均为小写字母(升的符号I.例外)。
例:米(m);
秒(s);
坎[德拉}(cd);
安[培](A);帕[斯卡](Pa);韦[伯](Wb)等。6.2.2当组合单位是由两个或两个以上的单位相乘而构成时,其组合单位的写法可采用下列形式之:
注:第二种形式,也可以在单位符号之间不留空隙。但应注意,当单位符号同时又是词头符号时,应尽量将它置于右侧,以免引起混淆。如mN表示毫牛顿而非指米牛顿。当用单位相除的方法构成组合单位时,其符号可采用下列形式之一:m/.m.s-\
除加括号避免混淆外,单位符号中的斜线(/)不得超过一条。在复杂的情况下,也可以使用负指数。6.2.3由两个或两个以上单位相乘所构成的组合单位,其中文符号形式为两个单位符号之间加居中圆点,例如:牛.·米。
单位相除构成的组合单位,其中文符号可采用下列形式之一:*/粉:*·移
6.2.4单位符号应写在全部数值之后,并与数值间留适当的空隙。6.2.5SI词头符号一律用正体字母,SI词头符号与单位符号之间,不得留空隙。6.2.6单位名称和单位符号都必须作为一个整体使用,不得拆开。如摄氏度的单位符号为℃。20摄氏度不得写成或读成摄氏20度或20度,也不得写成20°C,只能写成20℃。7可与国际单位制单位并用的我国法定计量单位7.1由于实用上的广泛性和重要性,可与国际单位制单位并用的我国法定计量单位列于表5中。量的名称
[面]角
旋转速度
线密度
GB 3100—93
表5可与国际单位制单位并用的我国法定计量单位单位名称
[小]时
日,(天)
[角]分
[角]秒
原子质量单位
转每分
电子伏
特[克斯]
单位符号
平面角单位度、分、秒的符号、在组合单位中应采用(\)、(\)、(\)的形式。例如,不用/s 而用()/s。
2升的符号中,小写字母1为备用符号。3公项的国际通用符号为ha
1min=60 s
与 SI 单位的关系
1 h 60 min ==3 600 s
1 d=24 h=86 400 s
1°(元/180) rad
1'=(1/60)°(元/10 800) rad
1\(1/60)\=(π/648 000) rad1 L=1 dm2= 10-3 m3
1 t=103kg
1 u1. 660 540×10-27 kg
1 r/min(1/60) s-1
1 n mile =1 852 m
(只用于航行)
1 kn=1 n mile/h=(1 852/3 600) m/s(只用于航行)
1 eV~1. 602 177 X10-19 J
1 tex=10-‘ kg/m
1 hm2 104 m2
7.2根据习惯,在某些情况下,表5中的单位可以与国际单位制的单位构成组合单位。例如,kg/h,km/h。见附录A(补充件)第5与第6栏。7.3根据《全面推行我国法定计量单位的意见》中“个别科学技术领域中,如有特殊需要,可使用某些非法定计量单位,但也必须与有关国际组织规定的名称、符号相一致的原则,ISO1000及ISO31所提出的暂时可使用的其他单位列于GB3102和本标准附录A(补充件)。GB 3100--93
附录A
SI单位的十进倍数与分数单位及可并用的某些其他单位示例
(补充件)
本附录给出了常用的大多数量的SI单位的十进倍数与分数单位以及可以使用的某些其他单位的示例。它只给以选择而并非限制,在各个技术领域中,以同样的方式表示量值当然是有益的。对于某些需要(例如,在科学和教育中的应用),选择SI单位的十进倍数与分数单位,比在下列表中的示例有更大的灵活性。
由于实用中的重要性或由于
在GB 3102.1
→3102. 13中
的项号
SI单位
SI单位的
倍数单位
的选择
第1部分:GB3102.1《空间和时间的量和单位》1-1
「平面角
angle,
plane angle
立体角
solid angle
(radian)
球面度
(steradian)
专门领域的要得到CIPM
承认的 SI 以外的单位
(5)栏的倍
(5)
°(度),
180raud
(分),
1 -(1/60)°
\(秒),
1\=(1/60)
数单位
备注和有关用于专门
领域的单位的介绍
当孤度不适用时,推
荐使用冈(gon=grade)
及其分数单位。
gon(冈),
200 rad
1 gon-
在SI单位栏中,括号
内为单位的英文名称,
在GB3102.1
~3102.13中
的项号
length
volume
SI单位
米(metre)
GB 3100—93
SI单位的
倍数单位
的选择
由于实用中的重要性或由于
专门领域的需要得到 CIPM
承认的SI以外的单位
(5)栏的倍
L,(1)(升),
1 L - 10-3 m2 --
数单位
1 hL10-1 m2
1 cL=10-5 m2
备注和有关用于专门
领域的单位的介绍
I n mile
1852m(准确值)
hm2(公顷),
1 hm2- 10' m2
公顷的国际符号为
1964年国际计量大
会宜宣布升(L)可以作为
立方分米(dm2)的专门
名称,并建议在高精度
时不要使用升
在GB3102.1
3102. 13 中
的项号
角速度
angular
velocity
velocity
加速度
acceleration
SI单位
秒(second)
GB 310093
由于实用中的重要性或由于
SI 单位的
倍数单位
的选择
专门领域的需要得到 CIPM
承认的SI以外的单位
(5)栏的倍
d(日),
1 d=24 h
(准确值)
h(小时),
1 h=60 min
(确值)
min(分),
1 min=60 s
(准确值)
数单位
km/h,
1 km/h=
备注和有关用于专门
领域的单位的介绍
其他单位,例如星
期、月和年(a)是通常
使用的单位
1 kn=1.852 km/h
(准确值)=
0. 514 444 m/s
关于小时,参阅 1-7
在GB 3102. 1
~3102.13中
的项号
SI单位
GB 3100-
由于实用中的重要性或由于
SI单位的
倍数单位
的选择
第1部分:GB3102.2《周期及其有关现象的量和单位》2-3.1
frequency
旋转频率
rotational
frequency
角频率
angular
frequency
赫[兹]
(Hertz)
1)参阅国际电工委员会出版物27-1(1971)第直部分:GB3102.3《力学的量和单位》3-1
(kilogram)
体积质量
yolumic mass,
[质量]密度
density,
mass density
Mg/m'或
kg/dm或
专门领域的需要得到CIPM
承认的 SI以外的单位
(5)栏的倍
t(吨),
1 t=103 kg
t/m2或
数单位
备注和有关用于专门
领域的单位的介绍
转每分(r/min)和转
每秒(r/s)大量用于旋
转机械\。
关于分,参阅1-7
关于升,参阅1-6
在GR3102.1
~3102.13中
的项号
线质量
lineic mass,
线密度
linear density
转动惯量,(惯
性矩)
moment of
inertia
momentum
动量矩
moment of
momentum,
角动量
angular
momentum
moment of
SI单位
kg?m/s
(newton)
kg * m2/s
GB 3100--93
由于实用中的重要性或由于
SI单位的专门领域的需要得到CIPM倍数单位
承认的SI 以外的单位
的选择
μN·m
(5)栏的倍
数单位
备注和有关用于专门
领域的单位的介绍
1 tex=10- kg/m
单位tex用于纺织工业
小提示:此标准内容仅展示完整标准里的部分截取内容,若需要完整标准请到上方自行免费下载完整标准文档。
标准图片预览:





- 其它标准
- 上一篇: GB 252-2000 轻柴油
- 下一篇: GB 3101-1993 有关量、单位和符号的一般原则
- 热门标准
- 国家标准(GB)
- GB/T30917—2014 /ISo 29941:2010 天然胶乳橡胶避孕套中可迁移亚硝胺的测定
- GB15193.5-2003 骨髓细胞微核试验
- GB/T29633.4-2020 南极地名 第4部分:罗马字母拼写
- GB29140-2024 纯碱单位产品能源消耗限额
- GB/T43929-2024 空间用纤维光学器件测试指南
- GB/T42970-2023 半导体集成电路 视频编解码电路测试方法
- GB/T43225-2023 空间物体登记要求
- GB/T4074.3-1999 绕组线试验方法 第3部分:机械性能
- GB15985-1995 丝虫病诊断标准及处理原则
- GB19159-2003 车用液化石油气
- GB/T5515-1985 粮食、油料检验 粗纤维素测定法
- GB/T7407-1997 中国及世界主要海运贸易港口代码
- GB/T10599-1998 多绳摩擦式提升机
- GB1913.2-1990 漂白浸渍绝缘纸
- GB14287.4-2014 电气火灾监控系统 第4部分:故障电弧探测器
- 行业新闻
请牢记:“bzxz.net”即是“标准下载”四个汉字汉语拼音首字母与国际顶级域名“.net”的组合。 ©2025 标准下载网 www.bzxz.net 本站邮件:bzxznet@163.com
网站备案号:湘ICP备2025141790号-2
网站备案号:湘ICP备2025141790号-2