- 您的位置:
- 标准下载网 >>
- 标准分类 >>
- 国家标准(GB) >>
- GB 3101-1993 有关量、单位和符号的一般原则
标准号:
GB 3101-1993
标准名称:
有关量、单位和符号的一般原则
标准类别:
国家标准(GB)
标准状态:
现行-
发布日期:
1993-12-27 -
实施日期:
1994-07-01 出版语种:
简体中文下载格式:
.rar.pdf下载大小:
616.29 KB
替代情况:
GB 3101-1986采标情况:
=ISO 31-0-1992
点击下载
标准简介:
标准下载解压密码:www.bzxz.net
本标准规定了各科学技术领域使用的量、单位和符号的一般原则。其中包括物理量、方程式、量和单位、一贯单位制,特别是国际单位制的原则说明。 本标准适用于各科学技术领域。 GB 3101-1993 有关量、单位和符号的一般原则 GB3101-1993
部分标准内容:
中华人民共和国国家标准
有关量、单位和符号的一般原则Quantities and units--General principlesGB 3101 -- 93
代替GB3101
本标准等效采用国际标准1SO31-0:1992《量和单位第零部分:一般原则》。本标准是目前已经制定的有关量和单位的一系列国家标准之一,这一系列国家标准是:GB3100国际单位制及其应用;
GB3101有关量、单位和符号的一般原则;GB 3102.1
GB 3102.2
空间和时间的量和单位;
周期及其有关现象的量和单位;力学的量和单位;
GB 3102. 3
热学的量和单位;
电学和磁学的量和单位;
GB 3102.5
GB 3102. 6
GB 3102. 7
GB 3102. 9
GB 3102. 10
光及有关电磁辐射的量和单位;声学的量和单位;
物理化学和分子物理学的量和单位;原子物理学和核物理学的量和单位;核反应和电离辐射的量和单位;物理科学和技术中使用的数学符号;GB 3102. 11
GB3102.12
特征数;
GB 3102. 13
固体物理学的量和单位。
上述国家标准贯彻了《中华人民共和国计量法》《中华人民共和国标准化法》国务院于1984年2月27H公布的《关于在我国统一实行法定计量单位的命令》和《中华人民共和国法定计量单位》。1主题内容与适用范围
本标准规定了各科学技术领域使用的量、单位和符号的一般原则。其中包括物理量、方程式、量和单位、一-贯单位制,特别是国际单位制的原则说明。本标准适用于各科学技术领域。量和单位
2.1物理量、单位和数值
在GB3101和GB3102.1~3102.13中只处理用于定量地描述物理现象的物理量。物理量可分为很多类,凡可以相互比较的量都称为同一类量,例如:长度、直径、距离、高度和波长等就是同类量。在冏一类址中,如选出某一特定的量作为一个称之为单位的参考量,则这一类量中的任何其他量,都可用这个单位与…个数的乘积表示,而这个数就称为该量的数值。国家技术监督局1993-12-27批准1994-07-01实施
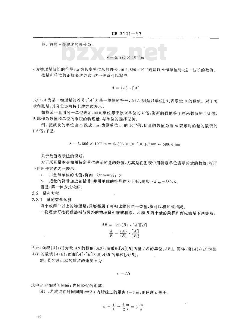
例:钠的一条谱线的波长为:
GB 3101—93
α = 5. 896 × 10-7 m
入为物理量波长的符号,m为长度单位米的符号,而5.896×107则是以米作单位时,这一波长的数值。按基和单位的正规表达方式,这关系可以写成A(A)·[A}
式中,A为某物理量的符号,[A]为某一单位的符号,而(A}则是以单位[A表示量A的数值。对于失量和张堆,其分量亦可按上述方式表示。如将某-量用另一单位表示,而此单位等于原来单位的表倍,则新的数值等于原来数值的1/倍。因此作为数值和单位的乘积的物理量,与单位的选择无关。例:把波长的单位由m改成nm,为原单位m的10-9倍,使量的数值为用m表示时的量的数值的10″倍,于是,
X= 5.896 × 10- m = 5.896×10-7×10°nm = 589. 6 nm关于数值表示法的说明:
为了区别量本身和用特定单位表示的量的数值,尤其是在图表中用特定单位表示的量的数值,可用下列两种方式之·表示;
a用量与单位的比值,例如:入/nm=589.6;b.把量的符号加上花括号,并用单位的符号作为下标,例如:(入)nm一589.6。但是,第种方式较好。
2.2量和方程
2.2.1量的数学运算
两个或两个以上的物理量,只要都属于可相比较的同一类量,就可以相加或相减。-物理量可按代数法则与另外的物理量相乘或相除。A和B两个量的乘积和商应满足下列关系:AB (AXB)·[AJ[B]
A- {A). [A]
B=(B)·{B
因此,乘积(A)(B)为量AB的数值(AB),而乘积[A[BI为量AB的单位[ABI。同样,商(A)/B)为量A/B的数值(A/B),而商EAI/[B]为量A/B的单位[A/B]。例:作匀速运动的质点的速度√为:v=l/t
式中,为在时间间隔t内所经过的距离。因此,若质点在时间间隔t=25内所经过的距离=6m,则速度等于:6m
GB 3101—93
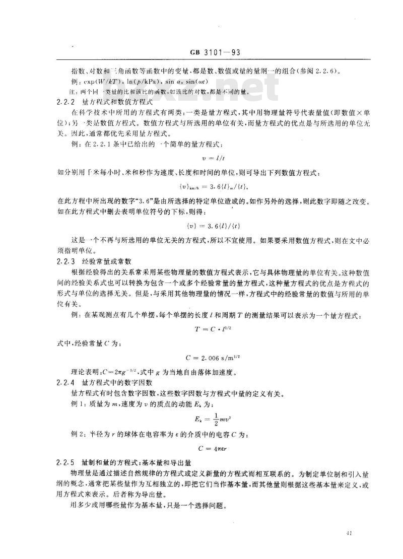
指数、对数和角函数等函数中的变,都是数、数值或量的量纲--的组合(参阅2.2.6)。例:exp(W/kT), In(p/kPa), sin α, sin(wt)注:两个同类量的比和该比的函数,如该比的对数,都是不同的量2.2.2量方程式和数值方程式
在科学技术中所用的方程式有两类:一类是量方程式,其中用物理量符号代表量值(即数值×单位),类是数值方程式。数值方程式与所选用的单位有关,而量方程式的优点是与所选用的单位无关。因此,通常都优先采用量方程式例:在2.2.1条中已给出的*个简单的量方程式:w=t/t
如分别用「米每小时、米和秒作为速度、长度和时间的单位,则可导出下列数值方程式:()km/h = 3.6(l)m/(t)s
在此方程中所出现的数字“3.6”是由所选择的特定单位造成的。如作另外的选择,则此数字即随之改变。如在此方程式中删去表明单位符号的下标,则得:(0) = 3.6(1)/(t)
这是·个不再与所选用的单位无关的方程式,所以不宜使用。如果要采用数值方程式,则在文中必须指明单位。
2.2.3经验常量或常数
根据经验得出的关系常采用某些物理量的数值方程式表示,它与具体物理量的单位有关。这种数值间的经验关系式也可以转换为包含一个或多个经验常量的量方程式,这种量方程式的优点是方程式的形式与单位的选择无关。但是,与采用其他物理量的情况一样,方程式中的经验常量的数值与所用的单位有关。
例:在某观测点有几个单摆,每个单摆的长度1和周期T的测量结果可以表示为一个方程式:T=C·1/2
式中,经验常量(为:
C - 2. 006 s/m1/2
理论表明:C2元g-1/2,式中g为当地自由落体加速度。2.2.4量方程式中的数字因数
量方程式有时包含数字因数,这些数字因数与方程式中量的定义有关。例1:质量为m,速度为的质点的动能E为:E
例2:半径为r的球体在电容率为e的介质中的电容C为:C4Er
2.2.5量制和量的方程式基本量和导出量物理量是通过描述自然规律的方程式或定义新量的方程式而相互联系的。为制定单位制和引入量纲的概念.通常把某些量作为互相独立的,即把它们当作基本量,而其他量则根据这些基本量来定义,或用方程式来表示。后者称为导出量,用多少或用哪些量作为基本量,只是一个选择问题。41
GB 3101—93
在GB3101和GB3102.1~3102.13中所包括的全部物理量,都是以七个基本量即长度、质量、时间、电流、热力学温度、物质的望和发光强度为基础的。2.2.6基的盐纲
任一址Q可以用其他量以方程式的形式表示,这一表达形式可以是若干项的和,而每一项又可表示为所选定的一组基本 A,B,C,的乘方之积,有时还乘以数字因数,即:SA\'B'C ...
而各项的基本塘组的指数(α,β,,…)则相同。于是,基Q的量纲可以表示为量纲积dim Q -- A\B C\ .
式中,A,B,C,表示基本量A,B,C,的量纲,而α,β,,则称为量纲指数。所有基纲指数都等于零的,往往称为无量纲量。其量纲积或量纲为A\BC°…=1。这种量纲一的量表示为数。
例:若以L,M和T分别表示三个基本量长度、质量和时间的量纲,则功的量纲可表示为dimW=1\MT2,其量纲指数为2,1与~-2。在以七个基本量:长度、质量、时间、电流、热力学温度、物质的量和发光强度为基础的量制中,其基本的基纲可分别用L,M,T,I,@,N和表示,而量Q的量纲则一般为:dinQ=LaMT@eNJ\
角速度
介电常数,(电容率)
磁通量
摩尔嫡
法拉第常数
相对密度
L'MT-2
L'MT-20-1
L\MT-31-1
I-3M-IT12
L'MT-21-1
L\MT-2@-IN-1
在GB3101和GB3102.1~3102.13中,各物理量的量纲均未明确指出。2.3单位
2.3.1贯单位制
单位而以任意选择,但是,如果对每一个量都独立地选择-个单位,则将导致在数值方程中出现附加的数学因数。
不过可以选择一种单位制,使包含数字因数的数值方程式同相应的量方程式有完全相同的形式,这样在实用中比较方便。对有关量制及其方程式而言,按此原则构成的单位制称为一贯单位制,简称为一贯制。在-…贯制的单位方程中,数字因数只能是1。SI就是这种单位制。对于特定的基制和方程系,获得--贯单位制,应首先为基本量定义基本单位,然后根据基本单位通过代数表示式为每个导出量定义相应的导出单位。该代数表示式,由量的量纲积(见2.2.6)以基本单位的符号替换基本纲的符号得到。特别是,量纲一的量得到单位1。在这样的一贯单位制中,用基本单12
GB 3101--- 93
位表示的导出单位的式中不会出现非1的数字因数。量
相对密度
方程式
=di/dt
F=md'l/dt?
E,=mgh
my2+mgh
2SI单位及其十进倍数和分数单位2.3.2
ML2T-2
ML2T-2
ML2T-2
导出单位符号
kgm/s2
kg ·m2/s2
kg·m\/s2
kg · m\/s?
国际单位制(SystemeInternationald'Unités)这-名称和它的国际简称SI,是1960年第11届国际计量大会通过的。
这一单位制中包括:
基本单位
包括辅助单位在内的导出单位
它们一-起构成一贯制的SI单位。有关国际单位制的全面介绍,见GB3100。2.3.2.1基本单位
表1列出了7个基本单位。
表1SI基本单位
量的名称
热力学温度
物质的量
发光强度
2包括辅助单位在内的导出单位
2. 3. 2. 2
单位名称
千克(公斤)
安[培]
开[尔文]
摩[尔]
坎[德拉]
单位符号
按照下列方式进行符号替换,可从量纲积得到用基本单位表示的一贯制导出单位:L-m
N→mol
1960年,国际计量大会将弧度和球面度两个SI单位划为“辅助单位”。量
平面角
立体角
单位名称
球面度
单位符号
GB 3101--93
1980年,国际计量委员会决定,将国际单位制的辅助单位归类为无量纲导出单位。平面角和立体角的-贯制单位是数字1。在许多情况下,用专门单位弧度(rad)和球面度(sr)则比较合适。例如:
用七个基本单位(以及辅助单位)表示的SI单位符号速度
角速度
介电常数,(电容率)
磁通量
摩尔嫡
法拉第常数
相对密度
rad/s 或 s-1
kg·m/s2
kg ·m°/s?
kg -m*/(s2.K)
kg -m\/(s\.A)
A2 s*/(kg m°)
kg -m2/(s2-A)
cd ·sr/m2
kg·m2/(s2 K·mol)
A*s/mol
有些导出单位有专门名称和符号,其中经国际计量大会通过的列于表2和表3中。表2包括SI辅助单位在内的具有专门名称的SI导出单位基的
[平面]角
立体角
压力、压强,应力
能[量].功.热量
功率,辐射能通量
电荷[基]
电压,电动势,电位,(电势)电容
磁通[堪】
磁通[量]密度,磁感应强度
摄氏温度
光通基
[光]照度
球面度
赫[兹]
牛[顿]
帕[斯卡]]
焦[耳]
瓦[特]
库[仑]
伏[特]
法[拉]
欧[姆]
西[门]
韦[伯]
特[斯拉]
亨[利]
摄氏度!
流[明]
勒[克斯]
用SI基本单位和SI导出单位表
1 rad=1 m/m=1
1 sr=1m2/m2=1
1 Hz=l s-1
1 N=1 kg 'm/s2
1 Pa=1 N/m2
1J=1N·m
1W=1J/s
IC=1A·s
1 V-I WIA
1 F=1C/V
1Q1V/A
1 Wb=-lV.s
1 T=1 Wb/m2
1 H=1 Wb/A
1℃-1
1 lm=l cd?sr
1 lx=1 lm/m2
1)摄氏度是用来表示摄氏温度值时单位开尔文的专门名称(参阅GB3102.4中4-1.a和4-2.a)44
GB 3101—93
表3由于人类健康安全防护上的需要而确定的具有专门名称的SI导出单位的
[放射性]活度
吸收剂基
比授[-于]能
比释动能
剂基当基
贝可[勒尔]
戈[瑞]
希[沃特]
在组合形式的单位中,用专门名称和符号往往是有益的。导
用SI基本单位和SI导出单位表示1 Bq1s
1 Gy=1 J/kg
1 Sv=1J/kg
例 1:利用导出单位焦耳(1 J一1 m2。kg*s-2)可以写出下列量的单位量
摩尔嫡
SI单位符号
JK-1.mol-1
例2:利用导出单位伏特(1 V一1m2.kg·s-3。A-1)可以写出下列量的单位量
介电常数,(电容率)
2.3.2.3SI词头
SI单位符号
s.A.m-1.v-1
为了避免过大或过小的数值,在SI的单位中,还包括SI单位的十进倍数和分数单位,它们是利用表4的词头(SI词头)加在SI单位之前构成的。表4
SI词头
尧[它]
泽[它]
艾[可萨]
拍[它]
太[拉]
吉[咖]
纳[诺]
皮[可]
飞[母托]
阿[托]
庆[普托]
幺[科托]
词头的使用见3.2.4条。
2.3.3单位
GB3101—93
任何量纲一的量的SI一贯单位都是一,符号是1。在表示量值时,它们一般并不明确写出。例:折射率n=1.53×1=1.53
对丁某些量,单位1是否用专门名称,取决于具体情况。例:平面角α=0.5rad=0.5
立体角Q=2.3sr=2.3
场量级差L=12Np=12
单位---不能用符号1与词头结合,以构成其十进倍数或分数单位,而是用10的幂表示。有时,用百分符号%代替数字0.01。例:反射系数r=0.8=80%
1在某些地方,用符号%(每干)代替数字0.001,应避免用这一符号。2由于百分和千分是纯数字,质量百分或体积百分的说法在原则上是无意义的。也不能在单位符号上加其他信息,如%(m/m)或%(V/V))。正确的表示方法是:质量分数为0.67或质量分数为67%体积分数为0.75或体积分数为75%。质量分数和体积分数也可以这样表示,例如5μg/g和4.2ml/m。不能使用ppm,pphm和ppb这类缩写。2.3.4其他单位制和杂类单位
力学中的CGS制单位是一贯制的,其三个基本量为长度、质量和时间,相应的基本单位为:厘米
实际上,这一单位制由于增加了开尔文、摩尔和坎德拉作为基本量热力学温度、物质的量和发光强度的基本单位而扩大了。
根据量制与方程式的选择,电学和磁学的单位在CGS制中按几种方式来规定。详细资料见GB 3102. 5 附录 A.
CGS制导出单位的专门名称和符号,如达因(dyn)、尔格(erg)、泊(P)、斯托克斯(St)、高斯(G)、奥斯特(Oe)和麦克斯韦(Mx)等,都不得与SI并用。在GB3102.1~3102.13中,CGS制导出单位的专门名称在附录中给出。这些附录是参考件,它们不是标准技术内容的补充。
当然,还有一些国家选定的非SI的法定计量单位。其中,分、小时和电子伏是国际计量大会允许与SI并用的单位。表5列出了这些单位。46
摄的名称
【平面]角
旋转速度
线密度
GB 3101
表 5可与国际单位制单位并用的我国法定计量单位单位名称
[小]时
日,(天)
[角分
[角]秒
原子质量单位
转每分
电子伏www.bzxz.net
特[克斯]
单位符号
n mile
!平面角单位度、分、秒的符号,在组合单位中应采用(\)、()、(\)的形式。例如,不用/s而用(°)/s。
2升的两个符号属同等地位、可任意选用。3公颂的国际通用符号为ha
3关于符号和数字印刷方面的规定3.1基的符号
3.1.1符号
1 min --60 s
与 SI 单位的关系
1 h - 60 min =- 3 600 s
1 d=24 h 86 400 s
1°=(元/180) rad
1=(1/60)°=(π/10800)rad
1\=(1/60)*=(π/648 000) rad1 1=1 dm2-103 m2
1t103kg
1u1.660540×1027kg
1 r/min=(1/60) s\1
1n mile=1852 m
(只用于航行)
1kn=1nmile/h=(1852/3600)m/s
(只用于航行)
1eV1.602177×10-19 J
1 tex=10-6 kg/m
1 hm2=10* m2
其的符号通常是单个拉丁或希腊字姆,有时带有下标或其他的说明性标记。无论正文的其他字体如何,堪的符号都必须用斜体印刷,符号后不附加圆点(正常语法句子结尾标点符号除外)。47
GB3101-93
的符号见GB3102.1~3102.10,GB3102.12和GB3102.13。2矢量和其他非标量的符号在GB3102.11中给出。有时用由两个字母构成的符号表示量的量纲一的组合(如雷诺数Re)。如果这种由两个字母所构成的符号在乘3
积中作为因数出现,则它与其余符号之间应留一空隙。3.1.2下标印刷方面的规则
如在某些情况下,不同的量有相同的符号或是对一个量有不同的应用或要表示不同的值,可采用下予以区分。
根据下列原则印刷下标:
表示物理量符号的下标用斜体印刷。其他下标用正体印刷。
正体下标
C(g:气体)
g,(n:标准)
u(r:相对)
E(k:动的)
X(e:电的)
T1/2(1/2:一半)
斜体下标
C,(p:压力)
Znano,(n:连续数)
Zrarb(r:连续数)
ga(i,k:连续数)
p(:r轴)
1(入波长)
1用作下标的数应当用正体印刷,表示数的字母符号一般都应当用斜体印刷,2关于下标的应用,可参阅GB3102.6和GB3102.10的特殊说明。3.1.3量的符号组合;量的基本运算如果量的符号组合为乘积,其组合可用下列形式之一表示:ub,u b.u-b,aXb
1在某些领域,例如在矢量分析中,a·b与aXb有区别。2关于数的相乘见3.3.3条。
如果一个量被另个量除,可用下列形式之表示,α/h或写作a和b\之积,如a·b-1此方法可以推广于分子或分母或两者本身都是乘积或商的情况。但在这样的组合中,除加括号以避免混淆外,在同一行内表示除的斜线(/)之后不得有乘号和除号。例:
=ab/c = abc-1
=(a/b)/c=ab-\c-1,但不得写成a/b/c;然丽9一
=a/(b·c)=a/bc,但不得写成a/b·c在分子和分母包含相加或相减的情况下,如果已经用圆括号(或方括号、或花括号),则也可以用斜线。
GB 3101—93
(α+)/(e+ d),意为括导是必需的。α+b/c+d意为a+
+d;但为了避免发生误解,可写成α+(b/c)+d括号也可以用于消除由于在数学运算中使用某些标志和符号而造成的混淆。3.2单位的名称和符号
3.2.1单位的符号
本标准只推荐使用GB3100中所规定的符号。在某些必须使用中文符号的情况下、可按GB3100的规定构成中文符号。单位的中文名称构成原则见GB3100。在印刷中,无论其他部分的字体如何,单位符号都应当用正体印刷。在复数时,单位符号的字体不变。除正常语法句子结尾的标点符号外,单位符号后不得附加圆点。单位符号应当置于量的整个数值之后,并在其间留空隙。
在单位符号上附加表示量的特性和测量过程信息的标志是不正确的(参阅GB3100的6.1.3)。例:
应是Umax=500V(不是U=500Vmax)单位符号一般用小写字母印刷。如果单位名称来源于人名,则其第一个字母用大写字母印刷。例:
m(米)
s(秒)
A(安培)
Wb(韦伯)
3.2.2单位的符号组合
当组合单位由两个或两个以上的单位相乘而构成时,应当以下列形式之一表示:N?m,
注:第二种形式也可以写成中间不留空隙,但如果单位之一的符号也是词头的一种符号时,就必须特别注意。例如mN表示毫牛顿,而不是米牛顿。
当组合单位由一个单位除以另一个单位构成时,应当以下列形式之一表示:m,m/s,m·s。
除加括号以避免混淆外,在同行内的斜线(/)之后不得有乘号或除号。在复杂情况下应当用负数幂或括号。
3.2.3SI词头的印刷和使用
词头的符号应当用正体印刷,它与单位符号之间不留间隙。不许用重叠词头。
词头符号与紧接的单个单位符号构成一个新的(十进倍数或分数)单位符号,它可以取正数或负数幂,也可以与其他单位符号组合,构成组合单位符号,参阅3.2.2。例:
1 cm2=(10-2 m)3=10-6m2
1 μs-1-(10-6 s)-1-106 s-)
1kA/m=(103A)/m=103A/m
注:由子历史原因,质量的基本单位名称干克中含有词头“于”。质量的十进倍数和分数单位由词头加在“克”字之前构成,例如毫克(mg),而非微干克(ukg)。SI词头的使用规则以及中文词头符号的使用规则见GB3100。19
3.3.1数的印刷
数…般应当用正体印刷。
GB3101—93
为使多位数字便于阅读,可将数字分成组,从小数点起,向左和向右每三位分成一组,组间留一~空隙,但不得用逗号、圆点或其他方式。数的具体书写与印刷应符合GB/T1.1--1993《标准化工作导则第1单元:标准的起草与表述规则第1部分:标准编写的基本规定》。3.3.2小数记号
小数记号是位于底线上的圆点。在用外文书写的文件中,小数记号可用逗号。如果数的量级小于1,则小数记号前面应当加零。注:按IS()理事会的决议,ISO文件中的小数记号是逗号,但承认圆点也可作为小数点使用。当整理版面需要调整字间间隙时,数值的应有间隙不得改变。3.3.3数的相乘
数字相乘的记号是“×”或居中圆点。注:
1在用外文书写的文件中,如果用居中圆点作为相乘的记号,则用逗号作为小数记号。2在我国数字间的相乘用“×”。3.4量的表示法
表示量值时,单位符号应当置于数值之后,数值与单位符号间留一空隙。据此,必须指出,在表示摄氏温度时,摄氏度的符号℃的前面应留空隙。唯一例外为平面角的单位度、分和秒,数值和单位符号之间不留空隙。
如果所表示的量为量的和或差,则应当加圆括号将数值组合,置共同的单位符号于全部数值之后或写成各个量的和或差。
l = 12 m- 7m= (12 - 7)m= 5m
t±28.4℃±0.2℃=(28.4±0.2)℃(不得写成28.4±0.2℃)入=220×(1±0.02)W/(m·K)
3.5化学元素和核素的符号
化学元素符号应当用罗马(正)体书写,符号后不得附加圆点(句子结尾的正常标点除外)。例:
化学元素符号的完整表格列于GB3102.8的附录A(补充件)和GB3102.9的附录A(补充件)中。说明核素或分子的附加下标或上标,应当具有下列意义和位置:核素的核子数(质量数)表示在左上标位置,例如:14N
分子中核素的原子数表示在右下标位置,例如:14N2
质子数(原子序数)可在左下标位置指明,例如:6aGd
如有必要,离子态或激发态可在右上标位置指明。例:
小提示:此标准内容仅展示完整标准里的部分截取内容,若需要完整标准请到上方自行免费下载完整标准文档。
有关量、单位和符号的一般原则Quantities and units--General principlesGB 3101 -- 93
代替GB3101
本标准等效采用国际标准1SO31-0:1992《量和单位第零部分:一般原则》。本标准是目前已经制定的有关量和单位的一系列国家标准之一,这一系列国家标准是:GB3100国际单位制及其应用;
GB3101有关量、单位和符号的一般原则;GB 3102.1
GB 3102.2
空间和时间的量和单位;
周期及其有关现象的量和单位;力学的量和单位;
GB 3102. 3
热学的量和单位;
电学和磁学的量和单位;
GB 3102.5
GB 3102. 6
GB 3102. 7
GB 3102. 9
GB 3102. 10
光及有关电磁辐射的量和单位;声学的量和单位;
物理化学和分子物理学的量和单位;原子物理学和核物理学的量和单位;核反应和电离辐射的量和单位;物理科学和技术中使用的数学符号;GB 3102. 11
GB3102.12
特征数;
GB 3102. 13
固体物理学的量和单位。
上述国家标准贯彻了《中华人民共和国计量法》《中华人民共和国标准化法》国务院于1984年2月27H公布的《关于在我国统一实行法定计量单位的命令》和《中华人民共和国法定计量单位》。1主题内容与适用范围
本标准规定了各科学技术领域使用的量、单位和符号的一般原则。其中包括物理量、方程式、量和单位、一-贯单位制,特别是国际单位制的原则说明。本标准适用于各科学技术领域。量和单位
2.1物理量、单位和数值
在GB3101和GB3102.1~3102.13中只处理用于定量地描述物理现象的物理量。物理量可分为很多类,凡可以相互比较的量都称为同一类量,例如:长度、直径、距离、高度和波长等就是同类量。在冏一类址中,如选出某一特定的量作为一个称之为单位的参考量,则这一类量中的任何其他量,都可用这个单位与…个数的乘积表示,而这个数就称为该量的数值。国家技术监督局1993-12-27批准1994-07-01实施
例:钠的一条谱线的波长为:
GB 3101—93
α = 5. 896 × 10-7 m
入为物理量波长的符号,m为长度单位米的符号,而5.896×107则是以米作单位时,这一波长的数值。按基和单位的正规表达方式,这关系可以写成A(A)·[A}
式中,A为某物理量的符号,[A]为某一单位的符号,而(A}则是以单位[A表示量A的数值。对于失量和张堆,其分量亦可按上述方式表示。如将某-量用另一单位表示,而此单位等于原来单位的表倍,则新的数值等于原来数值的1/倍。因此作为数值和单位的乘积的物理量,与单位的选择无关。例:把波长的单位由m改成nm,为原单位m的10-9倍,使量的数值为用m表示时的量的数值的10″倍,于是,
X= 5.896 × 10- m = 5.896×10-7×10°nm = 589. 6 nm关于数值表示法的说明:
为了区别量本身和用特定单位表示的量的数值,尤其是在图表中用特定单位表示的量的数值,可用下列两种方式之·表示;
a用量与单位的比值,例如:入/nm=589.6;b.把量的符号加上花括号,并用单位的符号作为下标,例如:(入)nm一589.6。但是,第种方式较好。
2.2量和方程
2.2.1量的数学运算
两个或两个以上的物理量,只要都属于可相比较的同一类量,就可以相加或相减。-物理量可按代数法则与另外的物理量相乘或相除。A和B两个量的乘积和商应满足下列关系:AB (AXB)·[AJ[B]
A- {A). [A]
B=(B)·{B
因此,乘积(A)(B)为量AB的数值(AB),而乘积[A[BI为量AB的单位[ABI。同样,商(A)/B)为量A/B的数值(A/B),而商EAI/[B]为量A/B的单位[A/B]。例:作匀速运动的质点的速度√为:v=l/t
式中,为在时间间隔t内所经过的距离。因此,若质点在时间间隔t=25内所经过的距离=6m,则速度等于:6m
GB 3101—93
指数、对数和角函数等函数中的变,都是数、数值或量的量纲--的组合(参阅2.2.6)。例:exp(W/kT), In(p/kPa), sin α, sin(wt)注:两个同类量的比和该比的函数,如该比的对数,都是不同的量2.2.2量方程式和数值方程式
在科学技术中所用的方程式有两类:一类是量方程式,其中用物理量符号代表量值(即数值×单位),类是数值方程式。数值方程式与所选用的单位有关,而量方程式的优点是与所选用的单位无关。因此,通常都优先采用量方程式例:在2.2.1条中已给出的*个简单的量方程式:w=t/t
如分别用「米每小时、米和秒作为速度、长度和时间的单位,则可导出下列数值方程式:()km/h = 3.6(l)m/(t)s
在此方程中所出现的数字“3.6”是由所选择的特定单位造成的。如作另外的选择,则此数字即随之改变。如在此方程式中删去表明单位符号的下标,则得:(0) = 3.6(1)/(t)
这是·个不再与所选用的单位无关的方程式,所以不宜使用。如果要采用数值方程式,则在文中必须指明单位。
2.2.3经验常量或常数
根据经验得出的关系常采用某些物理量的数值方程式表示,它与具体物理量的单位有关。这种数值间的经验关系式也可以转换为包含一个或多个经验常量的量方程式,这种量方程式的优点是方程式的形式与单位的选择无关。但是,与采用其他物理量的情况一样,方程式中的经验常量的数值与所用的单位有关。
例:在某观测点有几个单摆,每个单摆的长度1和周期T的测量结果可以表示为一个方程式:T=C·1/2
式中,经验常量(为:
C - 2. 006 s/m1/2
理论表明:C2元g-1/2,式中g为当地自由落体加速度。2.2.4量方程式中的数字因数
量方程式有时包含数字因数,这些数字因数与方程式中量的定义有关。例1:质量为m,速度为的质点的动能E为:E
例2:半径为r的球体在电容率为e的介质中的电容C为:C4Er
2.2.5量制和量的方程式基本量和导出量物理量是通过描述自然规律的方程式或定义新量的方程式而相互联系的。为制定单位制和引入量纲的概念.通常把某些量作为互相独立的,即把它们当作基本量,而其他量则根据这些基本量来定义,或用方程式来表示。后者称为导出量,用多少或用哪些量作为基本量,只是一个选择问题。41
GB 3101—93
在GB3101和GB3102.1~3102.13中所包括的全部物理量,都是以七个基本量即长度、质量、时间、电流、热力学温度、物质的望和发光强度为基础的。2.2.6基的盐纲
任一址Q可以用其他量以方程式的形式表示,这一表达形式可以是若干项的和,而每一项又可表示为所选定的一组基本 A,B,C,的乘方之积,有时还乘以数字因数,即:SA\'B'C ...
而各项的基本塘组的指数(α,β,,…)则相同。于是,基Q的量纲可以表示为量纲积dim Q -- A\B C\ .
式中,A,B,C,表示基本量A,B,C,的量纲,而α,β,,则称为量纲指数。所有基纲指数都等于零的,往往称为无量纲量。其量纲积或量纲为A\BC°…=1。这种量纲一的量表示为数。
例:若以L,M和T分别表示三个基本量长度、质量和时间的量纲,则功的量纲可表示为dimW=1\MT2,其量纲指数为2,1与~-2。在以七个基本量:长度、质量、时间、电流、热力学温度、物质的量和发光强度为基础的量制中,其基本的基纲可分别用L,M,T,I,@,N和表示,而量Q的量纲则一般为:dinQ=LaMT@eNJ\
角速度
介电常数,(电容率)
磁通量
摩尔嫡
法拉第常数
相对密度
L'MT-2
L'MT-20-1
L\MT-31-1
I-3M-IT12
L'MT-21-1
L\MT-2@-IN-1
在GB3101和GB3102.1~3102.13中,各物理量的量纲均未明确指出。2.3单位
2.3.1贯单位制
单位而以任意选择,但是,如果对每一个量都独立地选择-个单位,则将导致在数值方程中出现附加的数学因数。
不过可以选择一种单位制,使包含数字因数的数值方程式同相应的量方程式有完全相同的形式,这样在实用中比较方便。对有关量制及其方程式而言,按此原则构成的单位制称为一贯单位制,简称为一贯制。在-…贯制的单位方程中,数字因数只能是1。SI就是这种单位制。对于特定的基制和方程系,获得--贯单位制,应首先为基本量定义基本单位,然后根据基本单位通过代数表示式为每个导出量定义相应的导出单位。该代数表示式,由量的量纲积(见2.2.6)以基本单位的符号替换基本纲的符号得到。特别是,量纲一的量得到单位1。在这样的一贯单位制中,用基本单12
GB 3101--- 93
位表示的导出单位的式中不会出现非1的数字因数。量
相对密度
方程式
=di/dt
F=md'l/dt?
E,=mgh
my2+mgh
2SI单位及其十进倍数和分数单位2.3.2
ML2T-2
ML2T-2
ML2T-2
导出单位符号
kgm/s2
kg ·m2/s2
kg·m\/s2
kg · m\/s?
国际单位制(SystemeInternationald'Unités)这-名称和它的国际简称SI,是1960年第11届国际计量大会通过的。
这一单位制中包括:
基本单位
包括辅助单位在内的导出单位
它们一-起构成一贯制的SI单位。有关国际单位制的全面介绍,见GB3100。2.3.2.1基本单位
表1列出了7个基本单位。
表1SI基本单位
量的名称
热力学温度
物质的量
发光强度
2包括辅助单位在内的导出单位
2. 3. 2. 2
单位名称
千克(公斤)
安[培]
开[尔文]
摩[尔]
坎[德拉]
单位符号
按照下列方式进行符号替换,可从量纲积得到用基本单位表示的一贯制导出单位:L-m
N→mol
1960年,国际计量大会将弧度和球面度两个SI单位划为“辅助单位”。量
平面角
立体角
单位名称
球面度
单位符号
GB 3101--93
1980年,国际计量委员会决定,将国际单位制的辅助单位归类为无量纲导出单位。平面角和立体角的-贯制单位是数字1。在许多情况下,用专门单位弧度(rad)和球面度(sr)则比较合适。例如:
用七个基本单位(以及辅助单位)表示的SI单位符号速度
角速度
介电常数,(电容率)
磁通量
摩尔嫡
法拉第常数
相对密度
rad/s 或 s-1
kg·m/s2
kg ·m°/s?
kg -m*/(s2.K)
kg -m\/(s\.A)
A2 s*/(kg m°)
kg -m2/(s2-A)
cd ·sr/m2
kg·m2/(s2 K·mol)
A*s/mol
有些导出单位有专门名称和符号,其中经国际计量大会通过的列于表2和表3中。表2包括SI辅助单位在内的具有专门名称的SI导出单位基的
[平面]角
立体角
压力、压强,应力
能[量].功.热量
功率,辐射能通量
电荷[基]
电压,电动势,电位,(电势)电容
磁通[堪】
磁通[量]密度,磁感应强度
摄氏温度
光通基
[光]照度
球面度
赫[兹]
牛[顿]
帕[斯卡]]
焦[耳]
瓦[特]
库[仑]
伏[特]
法[拉]
欧[姆]
西[门]
韦[伯]
特[斯拉]
亨[利]
摄氏度!
流[明]
勒[克斯]
用SI基本单位和SI导出单位表
1 rad=1 m/m=1
1 sr=1m2/m2=1
1 Hz=l s-1
1 N=1 kg 'm/s2
1 Pa=1 N/m2
1J=1N·m
1W=1J/s
IC=1A·s
1 V-I WIA
1 F=1C/V
1Q1V/A
1 Wb=-lV.s
1 T=1 Wb/m2
1 H=1 Wb/A
1℃-1
1 lm=l cd?sr
1 lx=1 lm/m2
1)摄氏度是用来表示摄氏温度值时单位开尔文的专门名称(参阅GB3102.4中4-1.a和4-2.a)44
GB 3101—93
表3由于人类健康安全防护上的需要而确定的具有专门名称的SI导出单位的
[放射性]活度
吸收剂基
比授[-于]能
比释动能
剂基当基
贝可[勒尔]
戈[瑞]
希[沃特]
在组合形式的单位中,用专门名称和符号往往是有益的。导
用SI基本单位和SI导出单位表示1 Bq1s
1 Gy=1 J/kg
1 Sv=1J/kg
例 1:利用导出单位焦耳(1 J一1 m2。kg*s-2)可以写出下列量的单位量
摩尔嫡
SI单位符号
JK-1.mol-1
例2:利用导出单位伏特(1 V一1m2.kg·s-3。A-1)可以写出下列量的单位量
介电常数,(电容率)
2.3.2.3SI词头
SI单位符号
s.A.m-1.v-1
为了避免过大或过小的数值,在SI的单位中,还包括SI单位的十进倍数和分数单位,它们是利用表4的词头(SI词头)加在SI单位之前构成的。表4
SI词头
尧[它]
泽[它]
艾[可萨]
拍[它]
太[拉]
吉[咖]
纳[诺]
皮[可]
飞[母托]
阿[托]
庆[普托]
幺[科托]
词头的使用见3.2.4条。
2.3.3单位
GB3101—93
任何量纲一的量的SI一贯单位都是一,符号是1。在表示量值时,它们一般并不明确写出。例:折射率n=1.53×1=1.53
对丁某些量,单位1是否用专门名称,取决于具体情况。例:平面角α=0.5rad=0.5
立体角Q=2.3sr=2.3
场量级差L=12Np=12
单位---不能用符号1与词头结合,以构成其十进倍数或分数单位,而是用10的幂表示。有时,用百分符号%代替数字0.01。例:反射系数r=0.8=80%
1在某些地方,用符号%(每干)代替数字0.001,应避免用这一符号。2由于百分和千分是纯数字,质量百分或体积百分的说法在原则上是无意义的。也不能在单位符号上加其他信息,如%(m/m)或%(V/V))。正确的表示方法是:质量分数为0.67或质量分数为67%体积分数为0.75或体积分数为75%。质量分数和体积分数也可以这样表示,例如5μg/g和4.2ml/m。不能使用ppm,pphm和ppb这类缩写。2.3.4其他单位制和杂类单位
力学中的CGS制单位是一贯制的,其三个基本量为长度、质量和时间,相应的基本单位为:厘米
实际上,这一单位制由于增加了开尔文、摩尔和坎德拉作为基本量热力学温度、物质的量和发光强度的基本单位而扩大了。
根据量制与方程式的选择,电学和磁学的单位在CGS制中按几种方式来规定。详细资料见GB 3102. 5 附录 A.
CGS制导出单位的专门名称和符号,如达因(dyn)、尔格(erg)、泊(P)、斯托克斯(St)、高斯(G)、奥斯特(Oe)和麦克斯韦(Mx)等,都不得与SI并用。在GB3102.1~3102.13中,CGS制导出单位的专门名称在附录中给出。这些附录是参考件,它们不是标准技术内容的补充。
当然,还有一些国家选定的非SI的法定计量单位。其中,分、小时和电子伏是国际计量大会允许与SI并用的单位。表5列出了这些单位。46
摄的名称
【平面]角
旋转速度
线密度
GB 3101
表 5可与国际单位制单位并用的我国法定计量单位单位名称
[小]时
日,(天)
[角分
[角]秒
原子质量单位
转每分
电子伏www.bzxz.net
特[克斯]
单位符号
n mile
!平面角单位度、分、秒的符号,在组合单位中应采用(\)、()、(\)的形式。例如,不用/s而用(°)/s。
2升的两个符号属同等地位、可任意选用。3公颂的国际通用符号为ha
3关于符号和数字印刷方面的规定3.1基的符号
3.1.1符号
1 min --60 s
与 SI 单位的关系
1 h - 60 min =- 3 600 s
1 d=24 h 86 400 s
1°=(元/180) rad
1=(1/60)°=(π/10800)rad
1\=(1/60)*=(π/648 000) rad1 1=1 dm2-103 m2
1t103kg
1u1.660540×1027kg
1 r/min=(1/60) s\1
1n mile=1852 m
(只用于航行)
1kn=1nmile/h=(1852/3600)m/s
(只用于航行)
1eV1.602177×10-19 J
1 tex=10-6 kg/m
1 hm2=10* m2
其的符号通常是单个拉丁或希腊字姆,有时带有下标或其他的说明性标记。无论正文的其他字体如何,堪的符号都必须用斜体印刷,符号后不附加圆点(正常语法句子结尾标点符号除外)。47
GB3101-93
的符号见GB3102.1~3102.10,GB3102.12和GB3102.13。2矢量和其他非标量的符号在GB3102.11中给出。有时用由两个字母构成的符号表示量的量纲一的组合(如雷诺数Re)。如果这种由两个字母所构成的符号在乘3
积中作为因数出现,则它与其余符号之间应留一空隙。3.1.2下标印刷方面的规则
如在某些情况下,不同的量有相同的符号或是对一个量有不同的应用或要表示不同的值,可采用下予以区分。
根据下列原则印刷下标:
表示物理量符号的下标用斜体印刷。其他下标用正体印刷。
正体下标
C(g:气体)
g,(n:标准)
u(r:相对)
E(k:动的)
X(e:电的)
T1/2(1/2:一半)
斜体下标
C,(p:压力)
Znano,(n:连续数)
Zrarb(r:连续数)
ga(i,k:连续数)
p(:r轴)
1(入波长)
1用作下标的数应当用正体印刷,表示数的字母符号一般都应当用斜体印刷,2关于下标的应用,可参阅GB3102.6和GB3102.10的特殊说明。3.1.3量的符号组合;量的基本运算如果量的符号组合为乘积,其组合可用下列形式之一表示:ub,u b.u-b,aXb
1在某些领域,例如在矢量分析中,a·b与aXb有区别。2关于数的相乘见3.3.3条。
如果一个量被另个量除,可用下列形式之表示,α/h或写作a和b\之积,如a·b-1此方法可以推广于分子或分母或两者本身都是乘积或商的情况。但在这样的组合中,除加括号以避免混淆外,在同一行内表示除的斜线(/)之后不得有乘号和除号。例:
=ab/c = abc-1
=(a/b)/c=ab-\c-1,但不得写成a/b/c;然丽9一
=a/(b·c)=a/bc,但不得写成a/b·c在分子和分母包含相加或相减的情况下,如果已经用圆括号(或方括号、或花括号),则也可以用斜线。
GB 3101—93
(α+)/(e+ d),意为括导是必需的。α+b/c+d意为a+
+d;但为了避免发生误解,可写成α+(b/c)+d括号也可以用于消除由于在数学运算中使用某些标志和符号而造成的混淆。3.2单位的名称和符号
3.2.1单位的符号
本标准只推荐使用GB3100中所规定的符号。在某些必须使用中文符号的情况下、可按GB3100的规定构成中文符号。单位的中文名称构成原则见GB3100。在印刷中,无论其他部分的字体如何,单位符号都应当用正体印刷。在复数时,单位符号的字体不变。除正常语法句子结尾的标点符号外,单位符号后不得附加圆点。单位符号应当置于量的整个数值之后,并在其间留空隙。
在单位符号上附加表示量的特性和测量过程信息的标志是不正确的(参阅GB3100的6.1.3)。例:
应是Umax=500V(不是U=500Vmax)单位符号一般用小写字母印刷。如果单位名称来源于人名,则其第一个字母用大写字母印刷。例:
m(米)
s(秒)
A(安培)
Wb(韦伯)
3.2.2单位的符号组合
当组合单位由两个或两个以上的单位相乘而构成时,应当以下列形式之一表示:N?m,
注:第二种形式也可以写成中间不留空隙,但如果单位之一的符号也是词头的一种符号时,就必须特别注意。例如mN表示毫牛顿,而不是米牛顿。
当组合单位由一个单位除以另一个单位构成时,应当以下列形式之一表示:m,m/s,m·s。
除加括号以避免混淆外,在同行内的斜线(/)之后不得有乘号或除号。在复杂情况下应当用负数幂或括号。
3.2.3SI词头的印刷和使用
词头的符号应当用正体印刷,它与单位符号之间不留间隙。不许用重叠词头。
词头符号与紧接的单个单位符号构成一个新的(十进倍数或分数)单位符号,它可以取正数或负数幂,也可以与其他单位符号组合,构成组合单位符号,参阅3.2.2。例:
1 cm2=(10-2 m)3=10-6m2
1 μs-1-(10-6 s)-1-106 s-)
1kA/m=(103A)/m=103A/m
注:由子历史原因,质量的基本单位名称干克中含有词头“于”。质量的十进倍数和分数单位由词头加在“克”字之前构成,例如毫克(mg),而非微干克(ukg)。SI词头的使用规则以及中文词头符号的使用规则见GB3100。19
3.3.1数的印刷
数…般应当用正体印刷。
GB3101—93
为使多位数字便于阅读,可将数字分成组,从小数点起,向左和向右每三位分成一组,组间留一~空隙,但不得用逗号、圆点或其他方式。数的具体书写与印刷应符合GB/T1.1--1993《标准化工作导则第1单元:标准的起草与表述规则第1部分:标准编写的基本规定》。3.3.2小数记号
小数记号是位于底线上的圆点。在用外文书写的文件中,小数记号可用逗号。如果数的量级小于1,则小数记号前面应当加零。注:按IS()理事会的决议,ISO文件中的小数记号是逗号,但承认圆点也可作为小数点使用。当整理版面需要调整字间间隙时,数值的应有间隙不得改变。3.3.3数的相乘
数字相乘的记号是“×”或居中圆点。注:
1在用外文书写的文件中,如果用居中圆点作为相乘的记号,则用逗号作为小数记号。2在我国数字间的相乘用“×”。3.4量的表示法
表示量值时,单位符号应当置于数值之后,数值与单位符号间留一空隙。据此,必须指出,在表示摄氏温度时,摄氏度的符号℃的前面应留空隙。唯一例外为平面角的单位度、分和秒,数值和单位符号之间不留空隙。
如果所表示的量为量的和或差,则应当加圆括号将数值组合,置共同的单位符号于全部数值之后或写成各个量的和或差。
l = 12 m- 7m= (12 - 7)m= 5m
t±28.4℃±0.2℃=(28.4±0.2)℃(不得写成28.4±0.2℃)入=220×(1±0.02)W/(m·K)
3.5化学元素和核素的符号
化学元素符号应当用罗马(正)体书写,符号后不得附加圆点(句子结尾的正常标点除外)。例:
化学元素符号的完整表格列于GB3102.8的附录A(补充件)和GB3102.9的附录A(补充件)中。说明核素或分子的附加下标或上标,应当具有下列意义和位置:核素的核子数(质量数)表示在左上标位置,例如:14N
分子中核素的原子数表示在右下标位置,例如:14N2
质子数(原子序数)可在左下标位置指明,例如:6aGd
如有必要,离子态或激发态可在右上标位置指明。例:
小提示:此标准内容仅展示完整标准里的部分截取内容,若需要完整标准请到上方自行免费下载完整标准文档。
标准图片预览:





- 其它标准
- 热门标准
- 国家标准(GB)
- GB29140-2024 纯碱单位产品能源消耗限额
- GB/T29633.4-2020 南极地名 第4部分:罗马字母拼写
- GB15193.5-2003 骨髓细胞微核试验
- GB/T15773-1995 水土保持综合治理 验收规范
- GB/T15412-1994 应用电视摄像机云台通用技术条件
- GB28129-2011 乙羧氟草醚原药
- GB/T42970-2023 半导体集成电路 视频编解码电路测试方法
- GB/T18721.4-2024 印刷技术 印前数据交换 第4部分:显示用宽色域标准彩色图像数据 [Adobe RGB (1998)/SCID]
- GB/T9771.6-2020 通信用单模光纤 第6部分:宽波长段 光传输用非零色散单模光纤特性
- GB5237.3-2008 铝合金建筑型材 第3部分:电泳涂漆型材
- GB/T10599-1998 多绳摩擦式提升机
- GB3302-1982 日用陶瓷器验收、包装、标志、运输、储存规则
- GB/T30007-2022 船舶和海上技术 通过分析测速试航数据以确定速度和功率性能的评估导则
- GB30530-2024 二甲基硅氧烷单位产品能源消耗限额
- GB/T38920-2020 危险废物储运单元编码要求
- 行业新闻
请牢记:“bzxz.net”即是“标准下载”四个汉字汉语拼音首字母与国际顶级域名“.net”的组合。 ©2025 标准下载网 www.bzxz.net 本站邮件:bzxznet@163.com
网站备案号:湘ICP备2025141790号-2
网站备案号:湘ICP备2025141790号-2