- 您的位置:
- 标准下载网 >>
- 标准分类 >>
- 国家标准(GB) >>
- GB/T 1730-1993 漆膜硬度测定法 摆杆阻尼试验
标准号:
GB/T 1730-1993
标准名称:
漆膜硬度测定法 摆杆阻尼试验
标准类别:
国家标准(GB)
标准状态:
已作废-
发布日期:
1993-03-20 -
实施日期:
1993-01-02 -
作废日期:
2008-04-01 出版语种:
简体中文下载格式:
.rar.pdf下载大小:
190.26 KB
替代情况:
替代GB 1730-1988;被GB/T 1730-2007代替采标情况:
=ISO 1522-73
点击下载
标准简介:
标准下载解压密码:www.bzxz.net
本标准规定了在色漆、清漆及有关产品的单层或多层涂层上进行摆杆阻尼试验,测定其阻尼时间的标准方法。本标准规定A和B两种方法,A法采用科尼格和珀萨兹两种摆杆式阻尼试验仪,B法采用双摆杆式阻尼试验仪。 GB/T 1730-1993 漆膜硬度测定法 摆杆阻尼试验 GB/T1730-1993
部分标准内容:
中华人民共和国国家标准
漆膜硬度测定法
摆杆阻尼试验
GB/T 1730—93
国家技术监督局批准并发布
1993-03-20批准1993-12-01实施本标准中的A法等效采用国际标准ISO1522—1973《色漆和清漆—-摆杆阻尼试验》。1注题内容与适用范围
本标准规定了在色漆、清漆及有关产品的单层或多层涂层上进行摆杆阻尼试验,测定其阻尼时间的标准方法。
本标准规定A和B两种方法,A法采用科尼格(Konig)和珀萨兹(Persoz)两种摆杆式阻尼试验仪,B法米用双摆杆式阻尼试验仪。2引用标准
GB 1727
GB 1764
GB 3186
GB 6741
GB 9271
滚动轴承钢球
漆膜一般制备法
漆膜厚度测定法
涂料产品的取样
均勾漆膜制备法(旋转涂漆器法)色漆和清漆标准试板
3A法—-科尼格和珀萨兹摆杆式阻尼试验3.1原理和使用
3.1.1摆杆阻尼试验的工作原理为:接触涂层表面的摆杆以一定周期摆动时,如表面越软,则摆杆的摆幅衰减越快。反之,衰减越慢。3.1.2通常科尼格摆的阻尼时间接近珀萨兹摆的一半。3.1.3在摩擦系数低的表面上(如硬、滑的涂膜面上),珀萨兹摆可能打滑。3.1.4由于各种摆的结构、重量、尺寸、摆动周期及摆幅不同,外加摆杆与涂层间的相互作用还取决于涂层具有的复杂的弹性和黏弹性。由此各种摆的测定结果之间不能建立起相互的换算关系。因而,在产品标准中测定某种涂膜的阻尼时间时,只规定使用一种摆杆的仪器。此内容来自标准下载网
3.1.5由于各种摆的测定结果均反映了涂膜阻尼时间对测定时环境的敏感性,因此,试验应在控制温、湿度的条件下,处于无气流影响的情况下进行,而涂膜厚度及底材材质也能影响阻尼时间。
3.2仪器
3.2.1摆杆
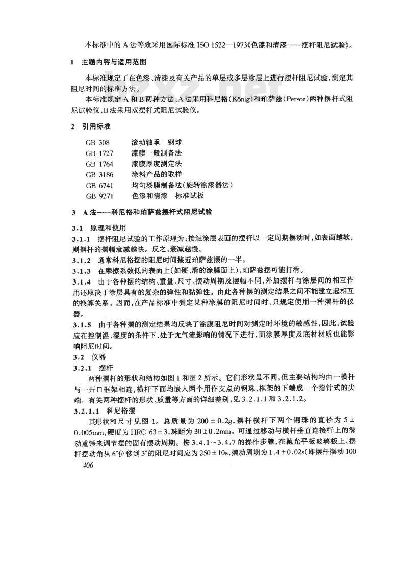
两种摆杆的形状和结构如图1和图2所示。它们形状虽不同,但主要结构均由一横杆与-一开口框架相连,横杆下面均嵌人两个用作支点的钢珠,框架的下端成一个指针式的尖端。,有关两种摆杆的形状、质量等方面的详细差别,见3.2.1.1和3.2.1.2。3.2.1.1科尼格摆
其形状和尺寸见图1。总质量为200土0.2g,摆杆横杆下两个钢珠的直径为5土0.005mm,硬度为HRC63±3,珠距为30土0.2mm。可通过移动与横杆垂直连接杆上的滑动重锤来调节摆的固有摆动周期。按3.4.1~3.4.7的操作步骤,在抛光平板玻璃板上,摆杆摆动角从6°位移到3°的阻尼时间应为250±10s,摆动周期为1.4±0.02s(即摆杆摆动100406
次的阻尼时间应为140±2s)。
0王09
$15±0
滑动重锤(可调节)
J150±0.2
、横杆宽12±0.1
图1科尼格(Konig)摆杆(尺寸单位:mm)3.2.1.2珀萨兹摆
其形状和尺寸见图2。摆的总质量为500士0.1g。摆杆横杆下的两个不锈钢珠的直径为8±0.005mm,硬度为HRC59±1,珠距为50±1mm。摆静止时,其重心应在支轴下60±0.1mm处,指针顶端在支轴下400土0.2mm处。按6.1~6.7条的操作步骤,在抛光平板玻璃板上,摆杆摆动角从12°位移到4°的阻尼时间至少应为420s,摆动周期为1±0.001s(即摆杆摆动100次的阻尼时间应为100±0.1s?)。3.2.2仪器座
用于支撑试板和摆杆。座上设有一个垂直支承杆,并与一具有工作平面的水平台相连接,尺寸通常为95mm×110mm,厚度不小于10mm。当摆杆离开水平工作台时,有一框架支承摆杆。座内并安有机械装置可使摆杆无振动地落在试板上。
3.2.3标尺
底座(3.2.4)前装有一块能表示摆杆偏离静止中心角度的标尺。上面标有6°到3°(科尼格摆)或12到4(珀萨兹摆)。标尺可以水平移动,亦可以锁住不动,以使标尺零位与摆静止时的摆尖处于同一垂直位置。可将标尺制作在镜子上或在标尺后装上一面镜子,以消采用说明:
①ISO 1522无此内容。
除视觉误差。亦可使用光电控制装置,监视摆杆偏移角度,自动记录摆动次数。z0王
图2珀萨兹(Persoz)杆(尺寸单位:mm)3.2.4底座
设有可调垫脚螺丝以支承仪器和调整工作台的水平。3.2.5秒表
分度值为0.1s。
3.3试板
3.3.1材料和尺寸
玻璃板:100mm×100mm×5mm,浮法或抛光平板玻璃。3.3.2试板的处理和涂装
应按GB9271中6.2条和6.3条处理玻璃板,除另有规定外,可按GB6741或GB1727规定制备涂膜。
3.3.3试板的干燥和状态调节
试板应按产品标准规定的条件和时间进行干燥。除另有规定外,应将干燥试板在23±2℃、相对湿度(50±5)%条件下至少放置16h。3.3.4涂层的厚度
干涂层(单层或多层系统)厚度应按GB1764中甲法(杠杆千分尺法)测定,以微米计。408
除另有规定外,厚度应符合GB1727中表1规定。3.4试验程序
除另有规定外,试验应在23士2℃、相对湿度(50±5)%下进行。使用仪器时,应避免气流和振动,并且建议使用一个保护外罩。3.4.1将抛光玻璃板放于仪器水平工作台上,用-个酒精水平仪置于玻璃板上,调节仪器底座(见3.2.4)的垫脚螺丝,使板成水平。3.4.2用乙醚湿润了的软绸布(或棉纸),擦净支承钢珠。将摆杆处于试板相同的环境条件下(3.3.3)放置10min。
3.4.3将被测试板涂膜朝上,放置在水平工作台上,然后使摆杆慢慢降落到试板上。3.4.4核对标尺零点与静止位置时的摆尖是否处于同一垂直位置,如不一致则应予以调节。3.4.5在支轴没横向位移的情况下,将摆杆偏转一定的角度(科尼格摆为6°,珀萨兹摆为【2\),停在预定的停点处。
3.4.6松开摆杆,开动秒表。记录摆幅由6°到3°(科尼格摆)及12°到4(珀萨兹摆)的时间,以秒让。
3.4.7可在同-块试板的三个不同位置上进行测量,记录每次测量的结果及三次测量的平均值。3.4.8涂层阻尼时间的计算
涂层阻尼时间是以同一块试板上三次测量值的平均值表示。对于有自动记录摆杆在规定角度范围内摆动次数的阻尼试验仪,其阻尼时间应按式(1)进行计算①。
涂层阻尼时间,s;
式中 t-—
T-—摆的周期,s/饮;
一规定角度范围内摆杆摆动的次数,次。3.5试验报告
试验报告应包括下列内容:
a.被试产品的型号和名称;
b.注明采用本国家标准;
c.注明参照在本标准中涉及的国家标准和其他文件:d.采用摆的名称;
e.与本试验所规定的程序的任何不同之处;f.试验结果;
g.试验日期。
4B法——双摆杆式阻尼试验
4.1定义
涂膜的硬度是以一定重量的双摆,置于被试涂膜上,在规定摆动角范围内摆幅衰减的阻采用说明:
①ISO1522中无此计算公式。
尼时间与在玻璃板上于同样摆动角范围内摆幅衰减的阻尼时间的比值来表示。4.2仪器
4.2.1双摆
其形状见图3。摆的总质量为120±1g。摆杆上端至下端的长度是500±1mm。摆杆横杆下的二个钢珠符合GB308标准中8CⅢ的规格要求。按4.4.1~4.4.7的操作步骤,在未涂漆玻璃板上摆杆摆动角从5°位移到2°的阻尼时间应为440±6s。如此值不在此范围内,应同时调节竖杆上两个重锤的位置,使其符合规定。
4.2.2仪器座
用于支撑试板和摆杆。座上设有一个很重的垂直支承杆,并与一具有工作平面的水平台相连接。当摆杆离开水平工作台时,有一框架支承摆杆,座内并安有机械装置可使摆杆无振动地落在试板上。4.2.3标尺
底坐(4.2.4)前装有-块能表示摆杆偏离静止中重锤
图3双摆示意图
心角度的标尺,上面标有5°到2。标尺零位与摆静止时的摆尖处于同一垂直位置。可将标尺制作在镜子上或在标尺后装上一面镜子,以消除视觉误差。亦可使用光电控制装置,监视摆杆偏移角度,自动记录摆动次数。4.2.4底座
座底设有可调垫脚螺丝,以支承仪器和调整工作台的水平。4.2.5秒表
分度值为0.1s。
4.3试板
4.3.1材料和尺寸
玻璃板(JG 40-~62):90mm×120mm×1.2~2.0mm。4.3.2试板的处理和涂装
应按GB9271中6.2和6.3条处理玻璃板,除另有规定外,可按GB6741或GB1727规定制备涂膜。
4.3.3试板的干燥和状态调节
试板应按产品标准规定的条件和时间进行干燥。除另有规定外,应将干燥试板在23土2℃、相对湿度(50±5)%条件下至少放置16h。4.3.4涂层的厚度
干涂层(单层或多层系统)厚度应按GB1764中甲法(杠杆千分尺法)测定,以微米计。除另有规定外,厚度应符合GB1727中表1规定。4.4试验程序
除另有规定外,试验应在23±2℃、相对湿度(50±5)%下进行。使用仪器时,应避免气流和振动,并且建议使用一个保护外罩。410
4.4.1将玻璃板放于仪器水平工作台上,用-个酒精水平仪置于玻璃板上,调节仪器底座(4.2.4)的垫脚螺丝,使板呈水平。4.4.2用乙醚湿润了的软绸布(或棉纸),擦净支承钢珠,将摆杆处于试板相同的环境条件下(见4.3.3)放置10min。
4.4.3将被测试板涂膜朝上,放置在水平工作台上,然后使摆杆慢慢降落到试板上。摆杆的支点距涂膜边缘应不少于20mm。4.4.4核对标尺零点与静止位置时的摆尖是否处于同一垂直位置,如不一致则应予以调节。
4.4.5在支轴没横向位移的情况下,将摆杆偏转,停在5.5°处。4.4.6松开摆杆,当摆至5°时,开动秒表。记录摆幅由5°到2°的时间,以秒计。4.4.7可在同一块试板的三个不同位置上进行测量,记录每次测量的结果及测量的平均值。
4.4.8涂膜硬度的结果与计算
涂膜硬度(X)按式(2)计算:
式中t—摆杆在涂膜上从5°~2'的摆动时间,s;to——摆杆在玻璃板上从5°~2°的摆动时间,s。(2)
涂膜硬度应以同一块试板上两次测量值的平均值表示。两次测量值之差不应大于平均值的5%。
4.5试验报告
试验报告应包括下列内容:
a.被试产品的型号和名称;
b.注明采用本国家标准;
c.注明参照在本标准中涉及的国家标准和其他文件;d.与本试验所规定的程序的任何不同之处;e.试验结果;
f.试验甘期。
附加说明:
本标准由中华人民共和国化学工业部提出。本标准由全国涂料和颜料标准化技术委员会归口。本标准由化工部涂料工业研究所负责起草。本标准主要起草人杨文纬。
小提示:此标准内容仅展示完整标准里的部分截取内容,若需要完整标准请到上方自行免费下载完整标准文档。
漆膜硬度测定法
摆杆阻尼试验
GB/T 1730—93
国家技术监督局批准并发布
1993-03-20批准1993-12-01实施本标准中的A法等效采用国际标准ISO1522—1973《色漆和清漆—-摆杆阻尼试验》。1注题内容与适用范围
本标准规定了在色漆、清漆及有关产品的单层或多层涂层上进行摆杆阻尼试验,测定其阻尼时间的标准方法。
本标准规定A和B两种方法,A法采用科尼格(Konig)和珀萨兹(Persoz)两种摆杆式阻尼试验仪,B法米用双摆杆式阻尼试验仪。2引用标准
GB 1727
GB 1764
GB 3186
GB 6741
GB 9271
滚动轴承钢球
漆膜一般制备法
漆膜厚度测定法
涂料产品的取样
均勾漆膜制备法(旋转涂漆器法)色漆和清漆标准试板
3A法—-科尼格和珀萨兹摆杆式阻尼试验3.1原理和使用
3.1.1摆杆阻尼试验的工作原理为:接触涂层表面的摆杆以一定周期摆动时,如表面越软,则摆杆的摆幅衰减越快。反之,衰减越慢。3.1.2通常科尼格摆的阻尼时间接近珀萨兹摆的一半。3.1.3在摩擦系数低的表面上(如硬、滑的涂膜面上),珀萨兹摆可能打滑。3.1.4由于各种摆的结构、重量、尺寸、摆动周期及摆幅不同,外加摆杆与涂层间的相互作用还取决于涂层具有的复杂的弹性和黏弹性。由此各种摆的测定结果之间不能建立起相互的换算关系。因而,在产品标准中测定某种涂膜的阻尼时间时,只规定使用一种摆杆的仪器。此内容来自标准下载网
3.1.5由于各种摆的测定结果均反映了涂膜阻尼时间对测定时环境的敏感性,因此,试验应在控制温、湿度的条件下,处于无气流影响的情况下进行,而涂膜厚度及底材材质也能影响阻尼时间。
3.2仪器
3.2.1摆杆
两种摆杆的形状和结构如图1和图2所示。它们形状虽不同,但主要结构均由一横杆与-一开口框架相连,横杆下面均嵌人两个用作支点的钢珠,框架的下端成一个指针式的尖端。,有关两种摆杆的形状、质量等方面的详细差别,见3.2.1.1和3.2.1.2。3.2.1.1科尼格摆
其形状和尺寸见图1。总质量为200土0.2g,摆杆横杆下两个钢珠的直径为5土0.005mm,硬度为HRC63±3,珠距为30土0.2mm。可通过移动与横杆垂直连接杆上的滑动重锤来调节摆的固有摆动周期。按3.4.1~3.4.7的操作步骤,在抛光平板玻璃板上,摆杆摆动角从6°位移到3°的阻尼时间应为250±10s,摆动周期为1.4±0.02s(即摆杆摆动100406
次的阻尼时间应为140±2s)。
0王09
$15±0
滑动重锤(可调节)
J150±0.2
、横杆宽12±0.1
图1科尼格(Konig)摆杆(尺寸单位:mm)3.2.1.2珀萨兹摆
其形状和尺寸见图2。摆的总质量为500士0.1g。摆杆横杆下的两个不锈钢珠的直径为8±0.005mm,硬度为HRC59±1,珠距为50±1mm。摆静止时,其重心应在支轴下60±0.1mm处,指针顶端在支轴下400土0.2mm处。按6.1~6.7条的操作步骤,在抛光平板玻璃板上,摆杆摆动角从12°位移到4°的阻尼时间至少应为420s,摆动周期为1±0.001s(即摆杆摆动100次的阻尼时间应为100±0.1s?)。3.2.2仪器座
用于支撑试板和摆杆。座上设有一个垂直支承杆,并与一具有工作平面的水平台相连接,尺寸通常为95mm×110mm,厚度不小于10mm。当摆杆离开水平工作台时,有一框架支承摆杆。座内并安有机械装置可使摆杆无振动地落在试板上。
3.2.3标尺
底座(3.2.4)前装有一块能表示摆杆偏离静止中心角度的标尺。上面标有6°到3°(科尼格摆)或12到4(珀萨兹摆)。标尺可以水平移动,亦可以锁住不动,以使标尺零位与摆静止时的摆尖处于同一垂直位置。可将标尺制作在镜子上或在标尺后装上一面镜子,以消采用说明:
①ISO 1522无此内容。
除视觉误差。亦可使用光电控制装置,监视摆杆偏移角度,自动记录摆动次数。z0王
图2珀萨兹(Persoz)杆(尺寸单位:mm)3.2.4底座
设有可调垫脚螺丝以支承仪器和调整工作台的水平。3.2.5秒表
分度值为0.1s。
3.3试板
3.3.1材料和尺寸
玻璃板:100mm×100mm×5mm,浮法或抛光平板玻璃。3.3.2试板的处理和涂装
应按GB9271中6.2条和6.3条处理玻璃板,除另有规定外,可按GB6741或GB1727规定制备涂膜。
3.3.3试板的干燥和状态调节
试板应按产品标准规定的条件和时间进行干燥。除另有规定外,应将干燥试板在23±2℃、相对湿度(50±5)%条件下至少放置16h。3.3.4涂层的厚度
干涂层(单层或多层系统)厚度应按GB1764中甲法(杠杆千分尺法)测定,以微米计。408
除另有规定外,厚度应符合GB1727中表1规定。3.4试验程序
除另有规定外,试验应在23士2℃、相对湿度(50±5)%下进行。使用仪器时,应避免气流和振动,并且建议使用一个保护外罩。3.4.1将抛光玻璃板放于仪器水平工作台上,用-个酒精水平仪置于玻璃板上,调节仪器底座(见3.2.4)的垫脚螺丝,使板成水平。3.4.2用乙醚湿润了的软绸布(或棉纸),擦净支承钢珠。将摆杆处于试板相同的环境条件下(3.3.3)放置10min。
3.4.3将被测试板涂膜朝上,放置在水平工作台上,然后使摆杆慢慢降落到试板上。3.4.4核对标尺零点与静止位置时的摆尖是否处于同一垂直位置,如不一致则应予以调节。3.4.5在支轴没横向位移的情况下,将摆杆偏转一定的角度(科尼格摆为6°,珀萨兹摆为【2\),停在预定的停点处。
3.4.6松开摆杆,开动秒表。记录摆幅由6°到3°(科尼格摆)及12°到4(珀萨兹摆)的时间,以秒让。
3.4.7可在同-块试板的三个不同位置上进行测量,记录每次测量的结果及三次测量的平均值。3.4.8涂层阻尼时间的计算
涂层阻尼时间是以同一块试板上三次测量值的平均值表示。对于有自动记录摆杆在规定角度范围内摆动次数的阻尼试验仪,其阻尼时间应按式(1)进行计算①。
涂层阻尼时间,s;
式中 t-—
T-—摆的周期,s/饮;
一规定角度范围内摆杆摆动的次数,次。3.5试验报告
试验报告应包括下列内容:
a.被试产品的型号和名称;
b.注明采用本国家标准;
c.注明参照在本标准中涉及的国家标准和其他文件:d.采用摆的名称;
e.与本试验所规定的程序的任何不同之处;f.试验结果;
g.试验日期。
4B法——双摆杆式阻尼试验
4.1定义
涂膜的硬度是以一定重量的双摆,置于被试涂膜上,在规定摆动角范围内摆幅衰减的阻采用说明:
①ISO1522中无此计算公式。
尼时间与在玻璃板上于同样摆动角范围内摆幅衰减的阻尼时间的比值来表示。4.2仪器
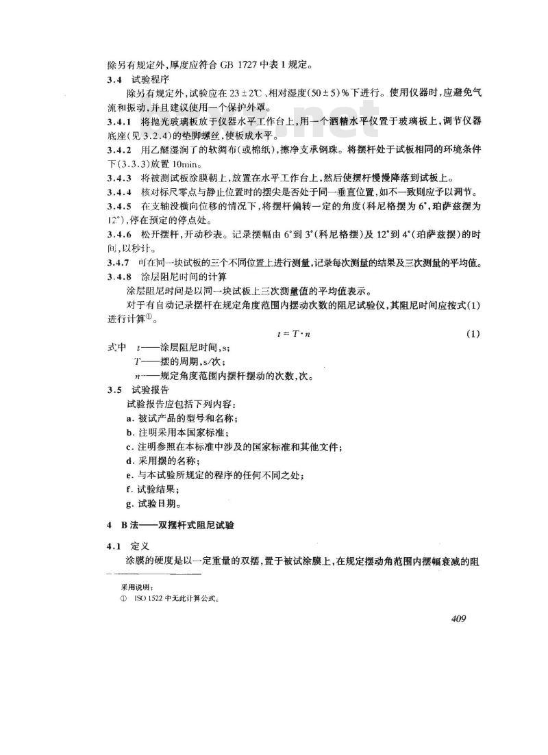
4.2.1双摆
其形状见图3。摆的总质量为120±1g。摆杆上端至下端的长度是500±1mm。摆杆横杆下的二个钢珠符合GB308标准中8CⅢ的规格要求。按4.4.1~4.4.7的操作步骤,在未涂漆玻璃板上摆杆摆动角从5°位移到2°的阻尼时间应为440±6s。如此值不在此范围内,应同时调节竖杆上两个重锤的位置,使其符合规定。
4.2.2仪器座
用于支撑试板和摆杆。座上设有一个很重的垂直支承杆,并与一具有工作平面的水平台相连接。当摆杆离开水平工作台时,有一框架支承摆杆,座内并安有机械装置可使摆杆无振动地落在试板上。4.2.3标尺
底坐(4.2.4)前装有-块能表示摆杆偏离静止中重锤
图3双摆示意图
心角度的标尺,上面标有5°到2。标尺零位与摆静止时的摆尖处于同一垂直位置。可将标尺制作在镜子上或在标尺后装上一面镜子,以消除视觉误差。亦可使用光电控制装置,监视摆杆偏移角度,自动记录摆动次数。4.2.4底座
座底设有可调垫脚螺丝,以支承仪器和调整工作台的水平。4.2.5秒表
分度值为0.1s。
4.3试板
4.3.1材料和尺寸
玻璃板(JG 40-~62):90mm×120mm×1.2~2.0mm。4.3.2试板的处理和涂装
应按GB9271中6.2和6.3条处理玻璃板,除另有规定外,可按GB6741或GB1727规定制备涂膜。
4.3.3试板的干燥和状态调节
试板应按产品标准规定的条件和时间进行干燥。除另有规定外,应将干燥试板在23土2℃、相对湿度(50±5)%条件下至少放置16h。4.3.4涂层的厚度
干涂层(单层或多层系统)厚度应按GB1764中甲法(杠杆千分尺法)测定,以微米计。除另有规定外,厚度应符合GB1727中表1规定。4.4试验程序
除另有规定外,试验应在23±2℃、相对湿度(50±5)%下进行。使用仪器时,应避免气流和振动,并且建议使用一个保护外罩。410
4.4.1将玻璃板放于仪器水平工作台上,用-个酒精水平仪置于玻璃板上,调节仪器底座(4.2.4)的垫脚螺丝,使板呈水平。4.4.2用乙醚湿润了的软绸布(或棉纸),擦净支承钢珠,将摆杆处于试板相同的环境条件下(见4.3.3)放置10min。
4.4.3将被测试板涂膜朝上,放置在水平工作台上,然后使摆杆慢慢降落到试板上。摆杆的支点距涂膜边缘应不少于20mm。4.4.4核对标尺零点与静止位置时的摆尖是否处于同一垂直位置,如不一致则应予以调节。
4.4.5在支轴没横向位移的情况下,将摆杆偏转,停在5.5°处。4.4.6松开摆杆,当摆至5°时,开动秒表。记录摆幅由5°到2°的时间,以秒计。4.4.7可在同一块试板的三个不同位置上进行测量,记录每次测量的结果及测量的平均值。
4.4.8涂膜硬度的结果与计算
涂膜硬度(X)按式(2)计算:
式中t—摆杆在涂膜上从5°~2'的摆动时间,s;to——摆杆在玻璃板上从5°~2°的摆动时间,s。(2)
涂膜硬度应以同一块试板上两次测量值的平均值表示。两次测量值之差不应大于平均值的5%。
4.5试验报告
试验报告应包括下列内容:
a.被试产品的型号和名称;
b.注明采用本国家标准;
c.注明参照在本标准中涉及的国家标准和其他文件;d.与本试验所规定的程序的任何不同之处;e.试验结果;
f.试验甘期。
附加说明:
本标准由中华人民共和国化学工业部提出。本标准由全国涂料和颜料标准化技术委员会归口。本标准由化工部涂料工业研究所负责起草。本标准主要起草人杨文纬。
小提示:此标准内容仅展示完整标准里的部分截取内容,若需要完整标准请到上方自行免费下载完整标准文档。
标准图片预览:





- 其它标准
- 热门标准
- 国家标准(GB)
- GB/T30917—2014 /ISo 29941:2010 天然胶乳橡胶避孕套中可迁移亚硝胺的测定
- GB15193.5-2003 骨髓细胞微核试验
- GB/T29633.4-2020 南极地名 第4部分:罗马字母拼写
- GB29140-2024 纯碱单位产品能源消耗限额
- GB/T43929-2024 空间用纤维光学器件测试指南
- GB/T31301.8-2020 制鞋机械安全要求 第8部分:定型机
- GB/T42970-2023 半导体集成电路 视频编解码电路测试方法
- GB/T43225-2023 空间物体登记要求
- GB/T4074.3-1999 绕组线试验方法 第3部分:机械性能
- GB15985-1995 丝虫病诊断标准及处理原则
- GB19159-2003 车用液化石油气
- GB/T5515-1985 粮食、油料检验 粗纤维素测定法
- GB/T7407-1997 中国及世界主要海运贸易港口代码
- GB/T10599-1998 多绳摩擦式提升机
- GB1913.2-1990 漂白浸渍绝缘纸
- 行业新闻
请牢记:“bzxz.net”即是“标准下载”四个汉字汉语拼音首字母与国际顶级域名“.net”的组合。 ©2025 标准下载网 www.bzxz.net 本站邮件:bzxznet@163.com
网站备案号:湘ICP备2025141790号-2
网站备案号:湘ICP备2025141790号-2