- 您的位置:
- 标准下载网 >>
- 标准分类 >>
- 轻工行业标准(QB) >>
- QB/T 1058-1998 IGT印刷适应性测定仪
标准号:
QB/T 1058-1998
标准名称:
IGT印刷适应性测定仪
标准类别:
轻工行业标准(QB)
标准状态:
现行-
发布日期:
1998-05-14 -
实施日期:
1999-03-01 出版语种:
简体中文下载格式:
.rar.pdf下载大小:
240.81 KB
替代情况:
QB 1058-1991采标情况:
NEQ ISO 3782:1980
点击下载
标准简介:
标准下载解压密码:www.bzxz.net
本标准规定了IGT印刷适应性测定仪的产品分类、技术要求、试验方法、检验规则和标志、包装、运输、贮存。本标准适用于以摆锤和弹簧为动力源的,用于印刷用纸和纸板抗拉毛性试验的IGT印刷适应性测定仪(以下简称“IGT仪”)。IGT仪使用中的周期技术状态检查亦应参照使用。 QB/T 1058-1998 IGT印刷适应性测定仪 QB/T1058-1998
部分标准内容:
QB/T1058—1998
本标准非等效采用ISO3782:1980《纸和纸板—抗拉毛性的测定-—IGT测定仪(摆式或弹簧式)的加速法》中有关IGT试验仪及油墨分布器等技术内容。抗拉毛性是平版或凸版印刷用各种纸张和纸板的重要性质,抗拉毛性直接影响印刷产品的质量,评定纸和纸板抗拉毛性的指标称为拉毛速度,也就是印刷纸的表面开始起毛时的印刷速度,拉毛速度亦称为表面强度。
国际标准规定,采用IGT印刷适应性测定仪测定纸和纸板抗拉毛性。IGT印刷适应性测定仪有两种结构型式,一种是以摆锤和弹簧作为动力源(称摆锤和弹簧式),另一种是以电动机作为动力源(称电动式)。本标准限定的内容是摆锤和弹簧式IGT印刷适应性测定仪。我国生产IGT仪器已有十多年历史,我国仪器的结构型式是仿荷兰IGTAC2型仪器设计的,多年来仪器基本结构变化不大,只有扇形体的结构尺寸有较大变化。扇形体结构尺寸的变化扩大了仪器的使用范围。
本标准的修定对标准的技术内容作了适应性修改,修改了扇形体几何尺寸,拉毛速度试验由压力速度曲线改为压力-速度标尺。
本标准自实施之日起,同时代替QB/T1058-1991《印刷适应性测定仪》。本标准由国家轻工业局行业管理司提出。本标准由全国轻工机械标准化中心归口。本标准主要起草单位:四川省长江造纸仪器厂、国家纸张质量监督检测中心。本标准主要起草人:吕惠庆。
1范围
中华人民共和国轻工行业标准
IGT印刷适应性测定仪
QB/T 1058--1998
neq ISO 3782:1980
代替QB/T1058--1991
本标准规定了IGT印刷适应性测定仪的产品分类、技术要求、试验方法、检验规则和标志、包装、运输、贮存。
本标准适用于以摆锤和弹簧为动力源的,用于印刷用纸和纸板抗拉毛性试验的IGT印刷适应性测定仪(以下简称“IGT仪”)。IGT仪使用中的周期技术状态检查亦应参照使用。2引用标准
下列标准所包含的条文,通过在本标准中引用而构成为本标准的条文。本标准出版时,所示版本均为有效。所有标准都会被修订,使用本标准的各方应探讨使用下列标准最新版本的可能性。GB191-1991包装储运图示标志
GB/T2679.16--1997纸和纸板印刷表面强度的测定(摆或弹簧加速法)GB/T13306~-1991标牌
GB/T14253—1993轻工机械通用技术条件QB/T1588.5--1996轻工机械包装通用技术条件3产品分类
IGT仪按结构型式分类。以摆锤和弹簧为动力的IGT仪称为基本型仪器,以电动机为动力的IGT仪称为电动型仪器。基本型仪器根据可安装印刷盘的数量的不同,又可分为单印刷盘和双印刷盘等多种型式。
IGT仪的型号编制应符合有关国家标准或行业标准规定的型号编制原则。4技术要求
4.1工作条件
a)环境温度10℃~30℃;
b)置放在稳固的水平工作台上,工作台面应加垫橡胶板,c)工作环境清洁,无震动。
4.2结构及功能特性
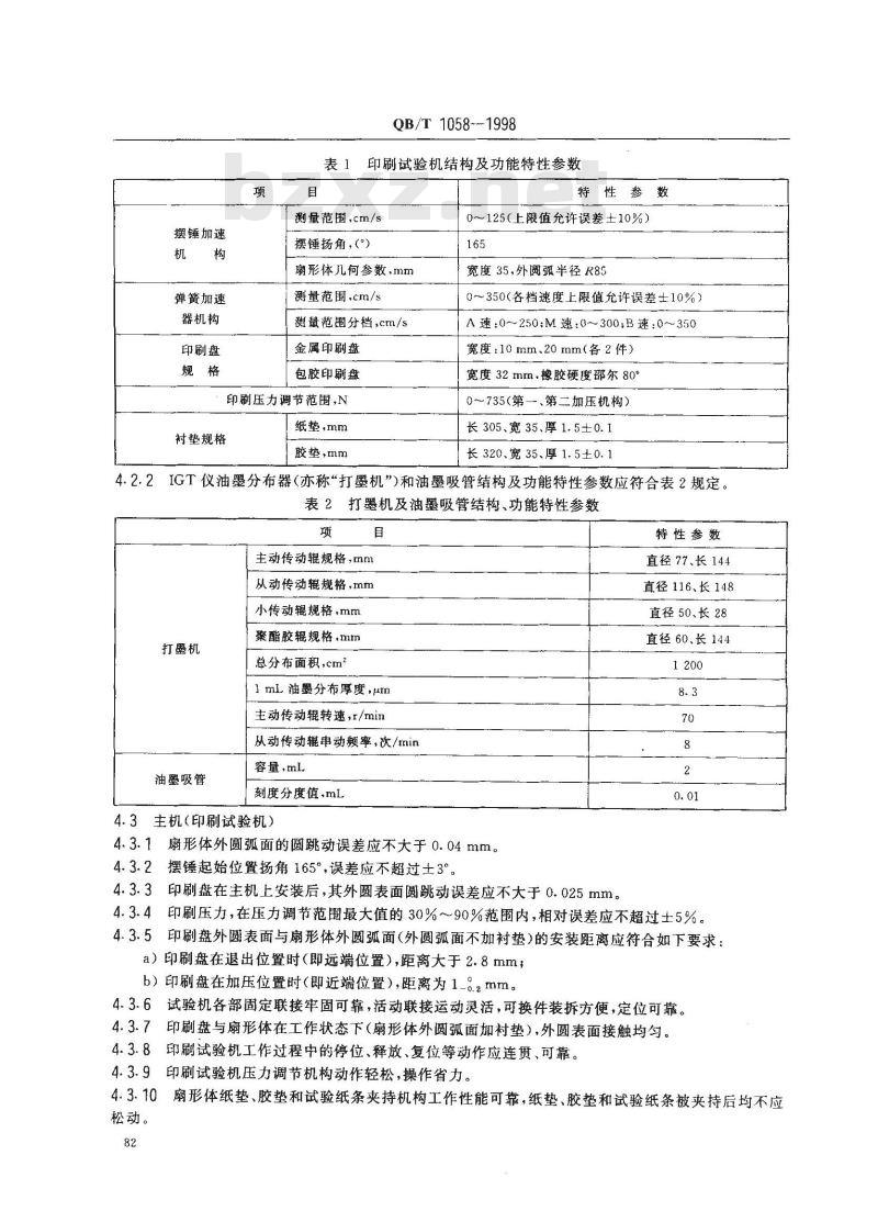
IGT仪主机由模拟印刷装置即印刷试验机、油墨分布器、油墨吸管三部分共同组成。任何型号的IGT仪其结构和功能特性参数,应符合本标准规定。4.2.1印刷试验机的结构及功能特性参数应符合表1规定。国家轻工业局1998-05-14批准
1999-03-01实施
摆锤加速
弹簧加速
器机构
印刷盘
QB/T 1058---1998
印刷试验机结构及功能特性参数表1
特性参数
测量范围,cm/s
摆锤扬角,(\)www.bzxz.net
扇形体几何参数,mm
测量范围,cm/s
测量范围分档,cm/s
金属印刷盘
包胶印刷盘
印刷压力调节范围,N
衬垫规格
纸垫,mm
胶垫,mm
0~125(上限值允许误差士10%)165
宽度35,外圆阅弧半径R85
0~350(各档速度上限值允许误差士10%)A速:0~250:M速:0~300;B速:0~350宽度:10mm.20mm(各2件)
宽度32mm,橡胶硬度尔80°
0~735(第一、第二加压机构)长305、宽35、厚1.5±0.1
长320、宽35、厚1.5±0.1
2IGT仪油墨分布器(亦称“打墨机”)和油墨吸管结构及功能特性参数应符合表2规定。4. 2.2
表2打墨机及油墨吸管结构、功能特性参数项
主动传动辊规格,mm
从动传动辑规格,mm
小传动辊规格,mm
打墨机
油墨吸管
聚酯胶辊规格,mm
总分布面积,cm2
1mL油墨分布厚度,μm
主动传动辊转速,/min
从动传动辊申动频率,次/min
容量,ml
刻度分度值,mL
4.3主机(印刷试验机)
4.3.1扇形体外圆弧面的圆跳动误差应不大于0.04mm。4.3.2摆锤起始位置扬角165°,误差应不超过士3°。特性参数
直径77、长144
直径116、长148
直径50、长28
直径60、长144
4.3.3印刷盘在主机上安装后,其外圆表面圆跳动误差应不大于0.025mm。4.3.4印刷压力,在压力调节范围最大值的30%~90%范围内,相对误差应不超过土5%。4.3.5印刷盘外圆表面与扇形体外圆弧面(外圆弧面不加衬垫)的安装距离应符合如下要求:a)印刷盘在退出位置时(即远端位置),距离大于2.8mm;b)印刷盘在加压位置时(即近端位置),距离为1-0.2mm。4.3.6试验机各部固定联接牢固可靠,活动联接运动灵活,可换件装拆方便,定位可靠。4.3.7印刷盘与扇形体在工作状态下(扇形体外圆弧面加衬垫),外圆表面接触均勾。4.3.8印刷试验机工作过程中的停位、释放、复位等动作应连贯、可靠。4.3.9印刷试验机压力调节机构动作轻松,操作省力。4.3.10扇形体纸垫、胶垫和试验纸条夹持机构工作性能可靠,纸垫、胶垫和试验纸条被夹持后均不应松动。
4.4弹簧加速器
QB/T1058—1998
4.4.1弹簧加速器与印刷试验机联机可靠,装卸方便。4.4.2弹簧加速器变速标牌指示的A、M、B三档速度,应与规定的速度范围一致。4.5油墨分布器
4.5.1油墨分布器主动传动辊转速70r/min,误差应不超过土2r/min。4.5.2油墨分布器从动传动辊往复串动频率8次/min,误差应不超过土2次/min。4.5.3油墨分布器主动传动辊圆跳动误差,在辊的远端测量应不大于0.08mm。4.5.4油墨分布器从动传动辊圆跳动误差,在辊的远端测量应不大于0.08mm。4.5.5油墨分布器主动、从动传动辊外圆母线间的平行度误差应不大于0.15mm。4.5.6油墨分布器各运动部位运转平稳、灵活,从动传动辊往复运动换向可靠。4.6压力-速度标尺
压力-速度标尺(亦称P-V标尺)是抗拉毛性试验时查对拉毛速度的读数度尺,标尺的制作是采用专用振频测速仪打点法,在仪器上做模拟试验,获得实测数据,然后根据实测数据绘制的。每台IGT仪必须配备专用压力-速度标尺。
4.6.1标尺制作的模拟试验条件
以振频测速仪打点法获取P-V标尺实测数据的模拟试验条件,应符合表3规定。表3标尺制作条件
速度档
弹簧加速度
标准压力,N
(采用1cm墨盘)
WS棒使用压力,N
(采用 2 cm带槽墨盘)
注:两种压力条件分别制作。每台IGT仪应配两种标尺。使用的村垫
4.6.2压力-速度标尺应采用白色卡片纸绘制。每只标尺应有摆速,A、M、B速四条分度线,分度间隔1cm,刻线应清晰,字符应靠近刻线。每只标尺均应有明确编号,编号应与IGT仪主机编号一致。标尺绘制后外表应包以透明的薄塑料板。标尺正面为标准压力下的速度标尺,背面为W·S棒使用的速度标尺。
4.7IGT仪的安全卫生、加工、外观等要求应符合GB/T14253的规定。5试验方法
5.1试验用标准器具、工量具
IGT仪检验(检定)使用的标准器具和工量具包括:a)1级精度干分表及磁力表架;b)专用扬角检验角度样板(角度165°士3°界限量角样板);c)专用校压仪(准确度士1%);d)专用振频测速仪;
e)塞尺(I型,组别4,2级精度);f)量块(2.5mm,3级精度);
g)1级精度内径百分表;
h)分度值0.02mm游标卡尺;
i)分度值0.1s秒表;
j)其他通用工量具及辅助器材。83
5.2对4.3印刷试验机的检验
QB/T1058-1998
5.2.1对4.3.1扇形体外圆弧面径向跳动误差的检验将印刷试验机置放在平板上,磁力表架固定在适当位置,千分表测量杆与扇形体外圆表面垂直,手动转动扇形体,在扇形体外圆弧范围内测量,圆跳动量应不超过0.04mm。5.2.2对4.3.2摆锤起始位置扬角误差的检验将印刷试验机置放在平板上,确定出摆锤的铅垂位置。将摆锤扬起至待工作位置,以专用角度样板靠测,判断扬角是否在公差范围内。5.2.3对4.3.3印刷盘外圆表面径向跳动误差的检验将印刷试验机置放在平板上,磁力表架固定在适当位置,千分表测量杆与印刷盘外圆表面垂直,手动缓慢转动印刷盘,在外圆周表面范围内测量,跳动量应不超过0.025mm。5.2.4对4.3.4印刷压力相对误差的检验将专用校压仪安装在印刷盘位置上,校压仪的承压板靠在扇形体外圆弧表面上,操作加压机构的调压手柄,观察压力指针,使其指在选定的压力检测点的刻度线位置,然后在校压仪上读取弹簧板的变形量,根据变形量实测值,在校压仪标定的线性关系表上查出对应的压力值。印刷试验机指针指示值与校压仪读数换算值比较,确定相对误差。检测点应在调压范围内选取,检测点应不少于5点(包括两个端点值)。
检验时应正确使用校压仪并注意按合理程序操作。检验时应首先校准压力范围的中间值343N,然后再检验压力范围的低段和高段各检测点。343N一点应为标准压力点。第一、第二加压机构应分别检验。5.2.5对4.3.5印刷盘外圆表面至扇形体外圆孤面安装距离的检验操作加压手柄,使印刷盘处于加压或退出两个位置,在两个位置用塞尺、游标卡尺(或专用量块)分别进行测量。在加压位置距离应不超过1.0.2mm,在退出位置距离应大于2.8mm。5.2.6对4.3.7印刷盘与扇形体在工作状态下外圆弧表面接触均匀性的检验将一层蓝色复写纸,夹在两层凸版纸中间,共同切成305mm×35mm的试验条,将试验条夹持在扇形体的试样夹持器上。用10mm宽的墨盘,以250N的压力做一次试印,然后取下试验条,观察凸版纸上的蓝色印迹。要求印迹均匀、颜色深浅一致(试验时加胶垫)。5.3对4.5油墨分布器的检验
5.3.1对4.5.1油墨分布器主动传动辊转速的检验开机令主动传动辊转动,用秒表计时,测量1min主动传动辊的转数。5.3.2对4.5.2油墨分布器从动传动辊串动频率的检验开机,用秒表计时,实测。
5.3.3对4.5.3、4.5.4油墨分布器主、从动传动辊圆跳动误差的检验将打墨机置于平板上,开动电机,用千分表及磁力表架,在主动传动辊远端位置测量。关闭电机,用手转动从动传动辊,当从动传动辊串动至远端时,用千分表及磁力表架测量。5.3.4对4.5.5油墨分布器主动、从动传动辊外圆母线间的平行度误差的检验用内径百分表直接测量主动、从动传动辊之间的距离。测量点应选在辊子的外端和里端位置,每转过90°测量一次,每端测量四点。里端四点实测值中的最小值与外端四点实测值中的最大值之差即为主从动辊间的平行度误差。检测中若发现里端实测值明显大于外端,则取里端四点实测值中最大值与外端四点实测值中最小值之差为平行度误差。5.4对4.6压力-速度标尺的检验
用振频测速仪按规定条件和方法实测计算,实测计算值与标尺示值比对,以实测计算值为依据,误差不超过士5%即为合格。
5.5对4.2,4.3.6,4.3.8,4.3.9,4.3.10,4.4,4.7各条按要求进行实测或目测检查84
6检验规则
QB/T1058--1998
6.1IGT仪出厂检验应按本标准进行全数检查。6.2IGT仪可计量主要性能指标必须全部达到本标准要求,非计量一般性能的不合格项允许返修达到合格。
注:非计量一般性能,指表面质量及对整机计量性能不构成影响的非量化指标。6.3IGT仪包装入库前须进行抽样复检。复检规则如下:a)复检采取分层随机抽样;
b)复检合格判定数为零;
c)复检样本为交验批量的10%,抽样台数的小数进位为整数。批量为20台以下时,样本应不少于3台,批量为10台以下时,样本应不少于2台;d)样本按本标推要求逐项检查,样本中若出现不合格品,则应进行二次扩展抽样,扩展抽样的比例为交验批量的20%(不包括第一次抽取的样本)。二次抽样中如再出现不合格品,则应全批拒收,经挑剔返工后重新组批交验。
6.4IGT仪出厂检验主要项目的实测数据应记人随机文件,没有证明产品质量合格的文件,产品不能出厂。
7标志、包装、运输、贮存
7.1标志
7.1.1产品标志
IGT仪应以标牌为标志,标牌应符合GB/T13306的规定。标牌用铜或铝材制造,内容包括:a)制造厂名;
b)产品名称、型号及商标;
c)产品主要技术参数;
d)产品质量级别、标志;
e)制造日期、编号或生产批号。7.1.2包装标志
产品包装标志应符合GB191的规定。产品包装箱外表面应有文字标志和符号标志,内容包括:a)产品名称;
b)制造厂名、厂址及邮政编码;c)收发货标志及出厂年月;
d)箱号;
e)精密仪器、小心轻放、防潮、防晒、正置方向符号;f)毛重。
7.2包装
7.2.1产品包装应符合QB/T1588.5的规定7.2.2随机文件应齐全,文件内容应确切。随机文件应包括产品合格证明书、计量检定合格证、产品使用说明书及装箱单。
7.3运输
包装后的产品在运输过程中应符合铁路、陆路、水路等交通部门的有关文件规定。对有特殊要求的产品应规定运输要求。
7.4贮存
产品应贮存在干燥、通风、防雨的场所,并应平稳放置。在规定的贮存期内,产品不得发生锈蚀现象。85
小提示:此标准内容仅展示完整标准里的部分截取内容,若需要完整标准请到上方自行免费下载完整标准文档。
本标准非等效采用ISO3782:1980《纸和纸板—抗拉毛性的测定-—IGT测定仪(摆式或弹簧式)的加速法》中有关IGT试验仪及油墨分布器等技术内容。抗拉毛性是平版或凸版印刷用各种纸张和纸板的重要性质,抗拉毛性直接影响印刷产品的质量,评定纸和纸板抗拉毛性的指标称为拉毛速度,也就是印刷纸的表面开始起毛时的印刷速度,拉毛速度亦称为表面强度。
国际标准规定,采用IGT印刷适应性测定仪测定纸和纸板抗拉毛性。IGT印刷适应性测定仪有两种结构型式,一种是以摆锤和弹簧作为动力源(称摆锤和弹簧式),另一种是以电动机作为动力源(称电动式)。本标准限定的内容是摆锤和弹簧式IGT印刷适应性测定仪。我国生产IGT仪器已有十多年历史,我国仪器的结构型式是仿荷兰IGTAC2型仪器设计的,多年来仪器基本结构变化不大,只有扇形体的结构尺寸有较大变化。扇形体结构尺寸的变化扩大了仪器的使用范围。
本标准的修定对标准的技术内容作了适应性修改,修改了扇形体几何尺寸,拉毛速度试验由压力速度曲线改为压力-速度标尺。
本标准自实施之日起,同时代替QB/T1058-1991《印刷适应性测定仪》。本标准由国家轻工业局行业管理司提出。本标准由全国轻工机械标准化中心归口。本标准主要起草单位:四川省长江造纸仪器厂、国家纸张质量监督检测中心。本标准主要起草人:吕惠庆。
1范围
中华人民共和国轻工行业标准
IGT印刷适应性测定仪
QB/T 1058--1998
neq ISO 3782:1980
代替QB/T1058--1991
本标准规定了IGT印刷适应性测定仪的产品分类、技术要求、试验方法、检验规则和标志、包装、运输、贮存。
本标准适用于以摆锤和弹簧为动力源的,用于印刷用纸和纸板抗拉毛性试验的IGT印刷适应性测定仪(以下简称“IGT仪”)。IGT仪使用中的周期技术状态检查亦应参照使用。2引用标准
下列标准所包含的条文,通过在本标准中引用而构成为本标准的条文。本标准出版时,所示版本均为有效。所有标准都会被修订,使用本标准的各方应探讨使用下列标准最新版本的可能性。GB191-1991包装储运图示标志
GB/T2679.16--1997纸和纸板印刷表面强度的测定(摆或弹簧加速法)GB/T13306~-1991标牌
GB/T14253—1993轻工机械通用技术条件QB/T1588.5--1996轻工机械包装通用技术条件3产品分类
IGT仪按结构型式分类。以摆锤和弹簧为动力的IGT仪称为基本型仪器,以电动机为动力的IGT仪称为电动型仪器。基本型仪器根据可安装印刷盘的数量的不同,又可分为单印刷盘和双印刷盘等多种型式。
IGT仪的型号编制应符合有关国家标准或行业标准规定的型号编制原则。4技术要求
4.1工作条件
a)环境温度10℃~30℃;
b)置放在稳固的水平工作台上,工作台面应加垫橡胶板,c)工作环境清洁,无震动。
4.2结构及功能特性
IGT仪主机由模拟印刷装置即印刷试验机、油墨分布器、油墨吸管三部分共同组成。任何型号的IGT仪其结构和功能特性参数,应符合本标准规定。4.2.1印刷试验机的结构及功能特性参数应符合表1规定。国家轻工业局1998-05-14批准
1999-03-01实施
摆锤加速
弹簧加速
器机构
印刷盘
QB/T 1058---1998
印刷试验机结构及功能特性参数表1
特性参数
测量范围,cm/s
摆锤扬角,(\)www.bzxz.net
扇形体几何参数,mm
测量范围,cm/s
测量范围分档,cm/s
金属印刷盘
包胶印刷盘
印刷压力调节范围,N
衬垫规格
纸垫,mm
胶垫,mm
0~125(上限值允许误差士10%)165
宽度35,外圆阅弧半径R85
0~350(各档速度上限值允许误差士10%)A速:0~250:M速:0~300;B速:0~350宽度:10mm.20mm(各2件)
宽度32mm,橡胶硬度尔80°
0~735(第一、第二加压机构)长305、宽35、厚1.5±0.1
长320、宽35、厚1.5±0.1
2IGT仪油墨分布器(亦称“打墨机”)和油墨吸管结构及功能特性参数应符合表2规定。4. 2.2
表2打墨机及油墨吸管结构、功能特性参数项
主动传动辊规格,mm
从动传动辑规格,mm
小传动辊规格,mm
打墨机
油墨吸管
聚酯胶辊规格,mm
总分布面积,cm2
1mL油墨分布厚度,μm
主动传动辊转速,/min
从动传动辊申动频率,次/min
容量,ml
刻度分度值,mL
4.3主机(印刷试验机)
4.3.1扇形体外圆弧面的圆跳动误差应不大于0.04mm。4.3.2摆锤起始位置扬角165°,误差应不超过士3°。特性参数
直径77、长144
直径116、长148
直径50、长28
直径60、长144
4.3.3印刷盘在主机上安装后,其外圆表面圆跳动误差应不大于0.025mm。4.3.4印刷压力,在压力调节范围最大值的30%~90%范围内,相对误差应不超过土5%。4.3.5印刷盘外圆表面与扇形体外圆弧面(外圆弧面不加衬垫)的安装距离应符合如下要求:a)印刷盘在退出位置时(即远端位置),距离大于2.8mm;b)印刷盘在加压位置时(即近端位置),距离为1-0.2mm。4.3.6试验机各部固定联接牢固可靠,活动联接运动灵活,可换件装拆方便,定位可靠。4.3.7印刷盘与扇形体在工作状态下(扇形体外圆弧面加衬垫),外圆表面接触均勾。4.3.8印刷试验机工作过程中的停位、释放、复位等动作应连贯、可靠。4.3.9印刷试验机压力调节机构动作轻松,操作省力。4.3.10扇形体纸垫、胶垫和试验纸条夹持机构工作性能可靠,纸垫、胶垫和试验纸条被夹持后均不应松动。
4.4弹簧加速器
QB/T1058—1998
4.4.1弹簧加速器与印刷试验机联机可靠,装卸方便。4.4.2弹簧加速器变速标牌指示的A、M、B三档速度,应与规定的速度范围一致。4.5油墨分布器
4.5.1油墨分布器主动传动辊转速70r/min,误差应不超过土2r/min。4.5.2油墨分布器从动传动辊往复串动频率8次/min,误差应不超过土2次/min。4.5.3油墨分布器主动传动辊圆跳动误差,在辊的远端测量应不大于0.08mm。4.5.4油墨分布器从动传动辊圆跳动误差,在辊的远端测量应不大于0.08mm。4.5.5油墨分布器主动、从动传动辊外圆母线间的平行度误差应不大于0.15mm。4.5.6油墨分布器各运动部位运转平稳、灵活,从动传动辊往复运动换向可靠。4.6压力-速度标尺
压力-速度标尺(亦称P-V标尺)是抗拉毛性试验时查对拉毛速度的读数度尺,标尺的制作是采用专用振频测速仪打点法,在仪器上做模拟试验,获得实测数据,然后根据实测数据绘制的。每台IGT仪必须配备专用压力-速度标尺。
4.6.1标尺制作的模拟试验条件
以振频测速仪打点法获取P-V标尺实测数据的模拟试验条件,应符合表3规定。表3标尺制作条件
速度档
弹簧加速度
标准压力,N
(采用1cm墨盘)
WS棒使用压力,N
(采用 2 cm带槽墨盘)
注:两种压力条件分别制作。每台IGT仪应配两种标尺。使用的村垫
4.6.2压力-速度标尺应采用白色卡片纸绘制。每只标尺应有摆速,A、M、B速四条分度线,分度间隔1cm,刻线应清晰,字符应靠近刻线。每只标尺均应有明确编号,编号应与IGT仪主机编号一致。标尺绘制后外表应包以透明的薄塑料板。标尺正面为标准压力下的速度标尺,背面为W·S棒使用的速度标尺。
4.7IGT仪的安全卫生、加工、外观等要求应符合GB/T14253的规定。5试验方法
5.1试验用标准器具、工量具
IGT仪检验(检定)使用的标准器具和工量具包括:a)1级精度干分表及磁力表架;b)专用扬角检验角度样板(角度165°士3°界限量角样板);c)专用校压仪(准确度士1%);d)专用振频测速仪;
e)塞尺(I型,组别4,2级精度);f)量块(2.5mm,3级精度);
g)1级精度内径百分表;
h)分度值0.02mm游标卡尺;
i)分度值0.1s秒表;
j)其他通用工量具及辅助器材。83
5.2对4.3印刷试验机的检验
QB/T1058-1998
5.2.1对4.3.1扇形体外圆弧面径向跳动误差的检验将印刷试验机置放在平板上,磁力表架固定在适当位置,千分表测量杆与扇形体外圆表面垂直,手动转动扇形体,在扇形体外圆弧范围内测量,圆跳动量应不超过0.04mm。5.2.2对4.3.2摆锤起始位置扬角误差的检验将印刷试验机置放在平板上,确定出摆锤的铅垂位置。将摆锤扬起至待工作位置,以专用角度样板靠测,判断扬角是否在公差范围内。5.2.3对4.3.3印刷盘外圆表面径向跳动误差的检验将印刷试验机置放在平板上,磁力表架固定在适当位置,千分表测量杆与印刷盘外圆表面垂直,手动缓慢转动印刷盘,在外圆周表面范围内测量,跳动量应不超过0.025mm。5.2.4对4.3.4印刷压力相对误差的检验将专用校压仪安装在印刷盘位置上,校压仪的承压板靠在扇形体外圆弧表面上,操作加压机构的调压手柄,观察压力指针,使其指在选定的压力检测点的刻度线位置,然后在校压仪上读取弹簧板的变形量,根据变形量实测值,在校压仪标定的线性关系表上查出对应的压力值。印刷试验机指针指示值与校压仪读数换算值比较,确定相对误差。检测点应在调压范围内选取,检测点应不少于5点(包括两个端点值)。
检验时应正确使用校压仪并注意按合理程序操作。检验时应首先校准压力范围的中间值343N,然后再检验压力范围的低段和高段各检测点。343N一点应为标准压力点。第一、第二加压机构应分别检验。5.2.5对4.3.5印刷盘外圆表面至扇形体外圆孤面安装距离的检验操作加压手柄,使印刷盘处于加压或退出两个位置,在两个位置用塞尺、游标卡尺(或专用量块)分别进行测量。在加压位置距离应不超过1.0.2mm,在退出位置距离应大于2.8mm。5.2.6对4.3.7印刷盘与扇形体在工作状态下外圆弧表面接触均匀性的检验将一层蓝色复写纸,夹在两层凸版纸中间,共同切成305mm×35mm的试验条,将试验条夹持在扇形体的试样夹持器上。用10mm宽的墨盘,以250N的压力做一次试印,然后取下试验条,观察凸版纸上的蓝色印迹。要求印迹均匀、颜色深浅一致(试验时加胶垫)。5.3对4.5油墨分布器的检验
5.3.1对4.5.1油墨分布器主动传动辊转速的检验开机令主动传动辊转动,用秒表计时,测量1min主动传动辊的转数。5.3.2对4.5.2油墨分布器从动传动辊串动频率的检验开机,用秒表计时,实测。
5.3.3对4.5.3、4.5.4油墨分布器主、从动传动辊圆跳动误差的检验将打墨机置于平板上,开动电机,用千分表及磁力表架,在主动传动辊远端位置测量。关闭电机,用手转动从动传动辊,当从动传动辊串动至远端时,用千分表及磁力表架测量。5.3.4对4.5.5油墨分布器主动、从动传动辊外圆母线间的平行度误差的检验用内径百分表直接测量主动、从动传动辊之间的距离。测量点应选在辊子的外端和里端位置,每转过90°测量一次,每端测量四点。里端四点实测值中的最小值与外端四点实测值中的最大值之差即为主从动辊间的平行度误差。检测中若发现里端实测值明显大于外端,则取里端四点实测值中最大值与外端四点实测值中最小值之差为平行度误差。5.4对4.6压力-速度标尺的检验
用振频测速仪按规定条件和方法实测计算,实测计算值与标尺示值比对,以实测计算值为依据,误差不超过士5%即为合格。
5.5对4.2,4.3.6,4.3.8,4.3.9,4.3.10,4.4,4.7各条按要求进行实测或目测检查84
6检验规则
QB/T1058--1998
6.1IGT仪出厂检验应按本标准进行全数检查。6.2IGT仪可计量主要性能指标必须全部达到本标准要求,非计量一般性能的不合格项允许返修达到合格。
注:非计量一般性能,指表面质量及对整机计量性能不构成影响的非量化指标。6.3IGT仪包装入库前须进行抽样复检。复检规则如下:a)复检采取分层随机抽样;
b)复检合格判定数为零;
c)复检样本为交验批量的10%,抽样台数的小数进位为整数。批量为20台以下时,样本应不少于3台,批量为10台以下时,样本应不少于2台;d)样本按本标推要求逐项检查,样本中若出现不合格品,则应进行二次扩展抽样,扩展抽样的比例为交验批量的20%(不包括第一次抽取的样本)。二次抽样中如再出现不合格品,则应全批拒收,经挑剔返工后重新组批交验。
6.4IGT仪出厂检验主要项目的实测数据应记人随机文件,没有证明产品质量合格的文件,产品不能出厂。
7标志、包装、运输、贮存
7.1标志
7.1.1产品标志
IGT仪应以标牌为标志,标牌应符合GB/T13306的规定。标牌用铜或铝材制造,内容包括:a)制造厂名;
b)产品名称、型号及商标;
c)产品主要技术参数;
d)产品质量级别、标志;
e)制造日期、编号或生产批号。7.1.2包装标志
产品包装标志应符合GB191的规定。产品包装箱外表面应有文字标志和符号标志,内容包括:a)产品名称;
b)制造厂名、厂址及邮政编码;c)收发货标志及出厂年月;
d)箱号;
e)精密仪器、小心轻放、防潮、防晒、正置方向符号;f)毛重。
7.2包装
7.2.1产品包装应符合QB/T1588.5的规定7.2.2随机文件应齐全,文件内容应确切。随机文件应包括产品合格证明书、计量检定合格证、产品使用说明书及装箱单。
7.3运输
包装后的产品在运输过程中应符合铁路、陆路、水路等交通部门的有关文件规定。对有特殊要求的产品应规定运输要求。
7.4贮存
产品应贮存在干燥、通风、防雨的场所,并应平稳放置。在规定的贮存期内,产品不得发生锈蚀现象。85
小提示:此标准内容仅展示完整标准里的部分截取内容,若需要完整标准请到上方自行免费下载完整标准文档。
标准图片预览:





- 其它标准
- 热门标准
- 轻工行业标准(QB)
- QB/T5247-2018 箱包配件塑料插扣耐 用性能试验方法
- QB/T2856-2007 毛革服装
- QB/T2425-1998 封箱用再湿性牛皮纸胶粘带
- QB/T3520-1999 500kV油纸套管绝缘纸
- QB2584-2003 蒸汽淋浴房
- QB/T1439-2005 帐册
- QB/T1584-2005 日用皮手套
- QB/T1756-1993 造纸机械湍流式中浓度浆泵
- QB/T1782-1993 苯乙醇
- QB/T1664-1998 纸板戳穿强度测定仪
- QB/T1702.2-1993 括板升运机
- QB/T2501-2000 重力式自动装料衡器
- QB/T2161-1995 儿童推车整车通用技术条件
- QB/T3510-1999 Y311条粗条干仪用记录纸
- QB/T3607-1999 油浸鲅鱼罐头
- 行业新闻
请牢记:“bzxz.net”即是“标准下载”四个汉字汉语拼音首字母与国际顶级域名“.net”的组合。 ©2025 标准下载网 www.bzxz.net 本站邮件:bzxznet@163.com
网站备案号:湘ICP备2025141790号-2
网站备案号:湘ICP备2025141790号-2