- 您的位置:
- 标准下载网 >>
- 标准分类 >>
- 轻工行业标准(QB) >>
- QB/T 1213-1991 精制白砂糖
标准号:
QB/T 1213-1991
标准名称:
精制白砂糖
标准类别:
轻工行业标准(QB)
标准状态:
现行-
发布日期:
1991-09-10 -
实施日期:
1992-01-01 出版语种:
简体中文下载格式:
.rar.pdf下载大小:
181.06 KB
起草人:
陈骏佳、郑长庾、李墉起草单位:
轻工业部甘蔗精业科学研究所提出单位:
轻工业部质量标准司发布部门:
中华人民共和国轻工业部相关标签:
精制
点击下载
标准简介:
标准下载解压密码:www.bzxz.net
本标准规定了精制白砂搪的技术要求、试验方法和俭验规则及标志、包装、运输、贮存的要求。本标准适用于用粗(原)糖或其他蔗搪溶液,经精炼处理后制成的精制白砂糖。 QB/T 1213-1991 精制白砂糖 QB/T1213-1991
部分标准内容:
QB1213-91
中华人民共和国行业标准
精制白砂糖
主题内容与适用范围
QB/T1213-91
本标准规定了精制白砂糖的技术要求、试验方法和检验规则及标志、包装、运输、贮存的要求。
本标准适用于用粗(原)糖或其他蔗糖溶液,经精炼处理后制成的精制白砂糖。
2引用标准
GBn243方糖卫生标准
GB/T317.2白砂糖试验方法
GB4789.1~4789.11食品卫生微生物学检验GB5009.55食糖卫生标准的分析方法GB7718食品标签通用标准
GB8170数值修约规则
3技术要求
3.1感官指标
3.1.1晶粒均匀,在下列的粒度范围内应不少于80%。3.1.1.1粗粒砂糖果0.8~2.5mm。3.1.1.2大粒砂糠0.63~1.6mm。
3.1.1.3中粒砂糖0.45~1.25mm。3.1.1.4幼粒砂糖0.28~0.8mm。
3.1.2晶粒或其水溶液,味甜、无异味。3.1.3干燥松散、洁白、有光泽。3.2理化指标
理化指标应符合表1规定。
蔗糖分
还原糖分
电导灰分
干燥失重
混浊度
不溶于水杂质
中华人民共和国工业部1991-09-10批准>
1992-04-01实施
QB1213-91
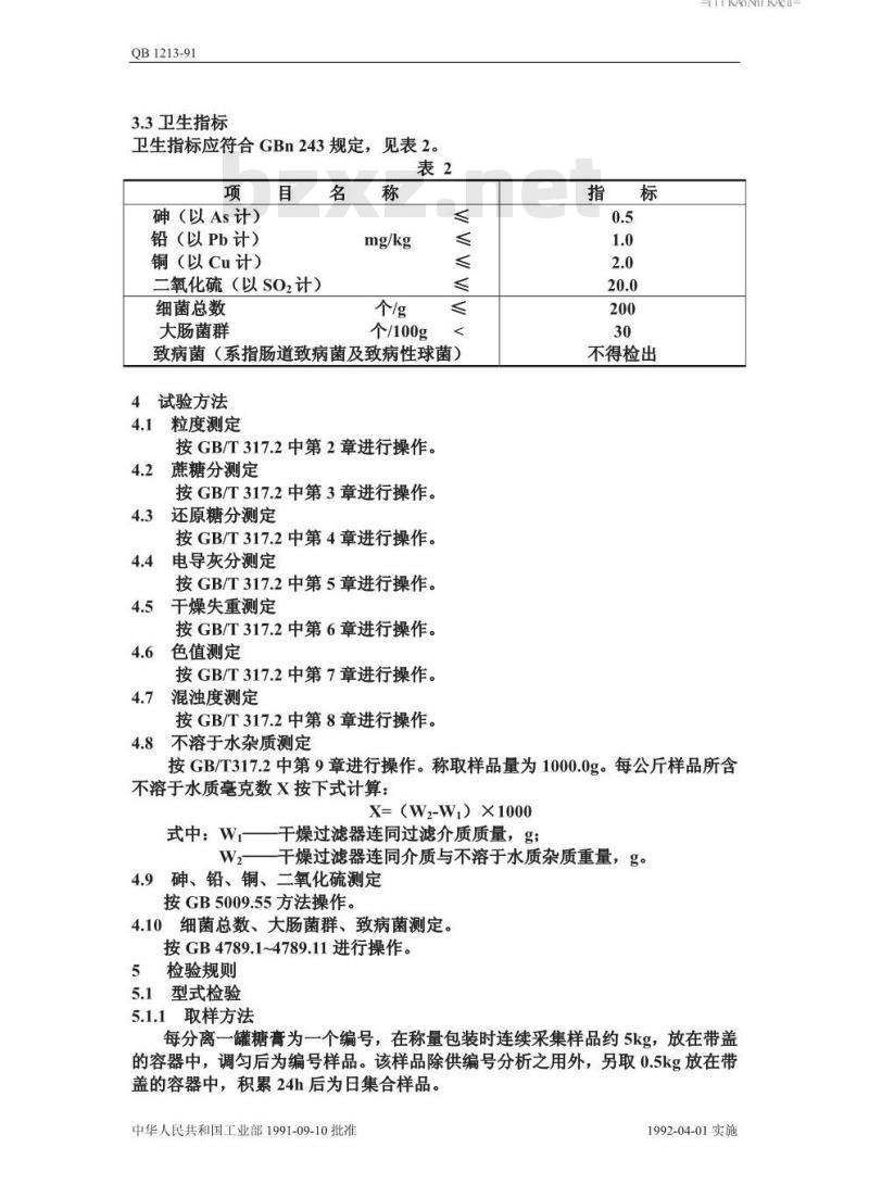
3.3卫生指标
卫生指标应符合GBn243规定,见表2。表2
砷(以As计)
铅(以Pb计)
铜(以Cu计)
二氧化硫(以SO,计)
细菌总数
个/100g
大肠菌群
致病菌(系指肠道致病菌及致病性球菌)4试验方法
粒度测定
按GB/T317.2中第2章进行操作。4.2
蔗糖分测定
按GB/T317.2中第3章进行操作。4.3
还原糖分测定
按GB/T317.2中第4章进行操作。电导灰分测定
按GB/T317.2中第5章进行操作。4.5
干燥失重测定
按GB/T317.2中第6章进行操作。4.6
色值测定
按GB/T317.2中第7章进行操作。4.7
混浊度测定
按GB/T317.2中第8章进行操作。不溶于水杂质测定
不得检出
ITKAONKAca-
按GB/T317.2中第9章进行操作。称取样品量为1000.0g。每公斤样品所含不溶于水质毫克数X按下式计算:X=(Wz-W)X1000
式中:Wr
干燥过滤器连同过滤介质质量,g;干燥过滤器连同介质与不溶于水质杂质重量,g。4.9砷、铅、铜、二氧化硫测定
按GB5009.55方法操作。
4.10细菌总数、大肠菌群、致病菌测定。按GB4789.1~4789.11进行操作。检验规则
5.1型式检验
5.1.1取样方法
每分离一罐糖膏为一个编号,在称量包装时连续采集样品约5kg,放在带盖的容器中,调匀后为编号样品。该样品除供编号分析之用外,另取0.5kg放在带盖的容器中,积累24h后为日集合样品。中华人民共和国工业部1991-09-10批准1992-04-01实施
QB1213-91
取1.5kg日集合样品,用双层食品级塑料袋密封包装,标明产品编号、生产日期、全批包数、检验结果及检验员,于通风干燥的环境中留存,供工厂自检及质量监督检验之用。经供、受双方同意也可作为仲裁留样。一次抽检或仲裁结果,对先后出厂的同一编号糖有效。5.1.2生产厂在保证产品质量稳定的情况下,每编号样品可按生产的实际情况进行指标的抽检,日集合样品检验全部理化指标。检验结果若有一项或一项以上指标不合格的,则判该产品不合格。5.1.3在下列情况之一时,一般应进行感官指标、理化指标、卫生指标的检验检验结果作为对产品质量的全面考核。5.1.3.1生产期开始时或洗机后恢复生产时;5.1.3.2正常生产的前期、中期、整个生产期集合样;5.1.3.3交收检验出现不合格批时;5.1.3.4质量监督机构提出进行型式检验要求时。5.2交收检验
5.2.1每次交付的精制白砂糖为一个交付批,每批糖必须付有生产厂的产品合格证,收货方凭合格证收货。当有争议时,有权在交付现场进行抽检。5.2.2每个交付批的精制白砂糖为一个检验批。5.2.3发生争议需抽检时,可现场由供收双方代表共同从检验批中随机取出十包(箱),然后从每包(箱)中取出约1kg有代表性样品,将十个样品掺和混匀后,再用四分法取出5k样品送仲裁机构检验,结果即作为出厂产品的平均质量。5.2.4抽检或仲裁检验结果,如有不合格指标应加倍抽取样品,对不合格指标进行复检,复检结果即作为该检验批的最终结果。5.2.5在供收双方的书面合同中,应写明经国家认证的质量监督检测机构为仲裁机构。
6标志、包装、运输、贮存
6.1标志应符合GB7718中的有关规定。装糖的包装物的明显部位应印有产品名称、商标、厂名和厂址、产品标准代号等标志。合格证上须有生产批号和生产日期。6.2每批糖出厂时,由生产厂附送产品合格证、运输与保和条件说明书各一份。6.350kg大包装。用塑料编织袋内衬食品级塑料薄膜袋,内袋应折口,外袋必须干净不破漏,以双细线缝口,缝口处不得有糖粒漏出。6.41000g或500g等小包装。用食品级薄膜袋热压封装,封口处不得有糖粒漏出。用纸箱包装,纸箱须干净、完好,外用包装带捆好。6.5运糖工具和放糖仓库必须干净,没有破漏,不受污染。严禁与有害、有毒或易污染品混运、混贮。糖堆上要用防雨布严密遮盖,严防日晒、雨淋和落上尘土。船运和仓贮时应不有垫层,严防受潮。6.6糖仓内应保持干燥和适当温度。6.7保存期在18个月以上。18个月以内感官指标应无明显变化。中华人民共和国工业部1991-09-10批准1992-04-01实施
QB1213-91
A1适用范围
附录A
还原糖分的测定(推荐方法)
(参考件)wwW.bzxz.Net
本法适用于还原糖分在0.02%以下的精制白砂糖或白砂糖。A2方法提要
TTTKAONTKAca-
采用克奈特一艾伦(Knight-Allen)法。用含NazCO为主要碱化剂的铜络合物溶液。当在沸水浴中加热时,转化糖把Cu?+还原成Cu2O。冷却后,用EDTA滴定剩余的Cu2+(使用紫脲酸铵作指示剂)。试验的条件,包括糖的重量、水的体积、减性铜盐溶液的体积与加热时间均应严格地按标准规定。由工作曲线查取结果。A3仪器设备
A3.1试管150mm×20mm;
A3.2瓷蒸发血;
A3.3水浴保持在沸点。
A4试剂
A4.1碱性铜盐溶液:称取无水碳酸钠25.00g,酒石酸钾钠(C4H4OgKNa·4HO)25.00g,用已加入1m0l/L氢氧化钠溶液40mlr的蒸馏水约600ml使其全部溶解,移入1000ml容量瓶中。另取硫酸铜(CuS04·sH,0)6.000g溶解于约100ml蒸馏水中,倒入碱性酒石酸盐溶液中,再称释至标线,充分摇匀。A4.20.0025mol/LEDTA溶液:称取乙二胺四乙酸二钠(C1oHi4N2OgNa2·2H20)0.9306g溶解于蒸馏水中,移入100ml容量瓶中并稀释到标线。A4.3紫腺酸铵指示剂:取紫脉酸胺0.5g,四甲基蓝0.15g,氧化钠40g在研钵中辗和。将指示剂贮存在放有硅胶的干燥器中。A4.4纯蔗糖:在内40°c时用热水与精制白砂糖配成浓度为70g蔗糖/100g溶液的糖液,当全部溶解后,让溶液冷却并加碳酸钠溶液使pH升高到8.0。然后将溶液经过孔径为90~15μm的砂芯过滤器过滤。再取无水乙醇在剧烈搅拌下渐渐加入滤液中,其用量使水与乙醇的体积比相当于30:70。加乙醇到最后阶段,溶液应呈现清澈或仅稍微混浊状态,再继续缓慢地搅动混和5h以上,将混合液中生成的蔗糖细小晶粒进行离心或抽滤分离。分离出的蔗糖用70%乙醇洗涤,再经空气干燥。
A4.5标准转化糖溶液
将23.750g纯蔗糖溶解于约120ml的蒸馏水中,加入浓盐酸9ml,使其缓慢混合均匀。将溶液在室温下放置6天后,配成250ml。用检糖计检查水解是否完全(在20c的读数为-11.8土0.05s)。取上述溶液200ml(每100ml溶液含10g转化糖)在搅拌下,加入1.0mol/L氢氢化钠溶液约71.5ml。先取1.0mol/L苯甲酸4g溶于温开水中,再加入溶液中混匀,使溶液冷却后配成2000ml。此溶液每100ml含转化糖1g,是一种稳定的贮备液,使用前随即稀释。A5测定步骤
A5.1滴定
中华人民共和国工业部1991-09-10批准1992-04-01实施
QB1213-91
称取糖品5g放入试管中,加入5ml蒸馏水溶解,再准确地加入碱性铜盐液2ml,充分摇匀后,将试管浸入沸水浴中保持5min。将试管取出,浸入冷水中冷却。然后将溶液和洗试管液一并倒入白色瓷蒸发血中,加入紫脉酸按固体指示剂约0.1g,用0.0025m0l/L的EDTA溶液滴定。当溶液的颜色从绿色经灰色变为紫色时,即为终点。准确记下耗用0.0025mol/L的EDTA标准溶液的毫升数。A5.2标准曲线的绘制
在纯蔗糖溶液中加入不同量的转化糖,然后用上述方法滴定,以转化糖(%)为纵坐标,耗用EDTA标准溶液体积(ml)为横坐标,绘制标准曲线。A6结果
以耗用的0.0025mol/L的EDTA标准溶液的毫升数查标准曲线直接得出转化糖(%),即为糖品的还原糖分,以百分数表示。结果取到二位小数。附加说明:
本标准由轻工业部质量标准司提出。本标准由全国甘蔗糖业标准化中心归口。本标准由轻工业部甘蔗糖业科学研究所负责起草。本标准主要起草人:陈骏佳郑长庚李。中华人民共和国工业部1991-09-10批准1992-04-01实施
小提示:此标准内容仅展示完整标准里的部分截取内容,若需要完整标准请到上方自行免费下载完整标准文档。
中华人民共和国行业标准
精制白砂糖
主题内容与适用范围
QB/T1213-91
本标准规定了精制白砂糖的技术要求、试验方法和检验规则及标志、包装、运输、贮存的要求。
本标准适用于用粗(原)糖或其他蔗糖溶液,经精炼处理后制成的精制白砂糖。
2引用标准
GBn243方糖卫生标准
GB/T317.2白砂糖试验方法
GB4789.1~4789.11食品卫生微生物学检验GB5009.55食糖卫生标准的分析方法GB7718食品标签通用标准
GB8170数值修约规则
3技术要求
3.1感官指标
3.1.1晶粒均匀,在下列的粒度范围内应不少于80%。3.1.1.1粗粒砂糖果0.8~2.5mm。3.1.1.2大粒砂糠0.63~1.6mm。
3.1.1.3中粒砂糖0.45~1.25mm。3.1.1.4幼粒砂糖0.28~0.8mm。
3.1.2晶粒或其水溶液,味甜、无异味。3.1.3干燥松散、洁白、有光泽。3.2理化指标
理化指标应符合表1规定。
蔗糖分
还原糖分
电导灰分
干燥失重
混浊度
不溶于水杂质
中华人民共和国工业部1991-09-10批准>
1992-04-01实施
QB1213-91
3.3卫生指标
卫生指标应符合GBn243规定,见表2。表2
砷(以As计)
铅(以Pb计)
铜(以Cu计)
二氧化硫(以SO,计)
细菌总数
个/100g
大肠菌群
致病菌(系指肠道致病菌及致病性球菌)4试验方法
粒度测定
按GB/T317.2中第2章进行操作。4.2
蔗糖分测定
按GB/T317.2中第3章进行操作。4.3
还原糖分测定
按GB/T317.2中第4章进行操作。电导灰分测定
按GB/T317.2中第5章进行操作。4.5
干燥失重测定
按GB/T317.2中第6章进行操作。4.6
色值测定
按GB/T317.2中第7章进行操作。4.7
混浊度测定
按GB/T317.2中第8章进行操作。不溶于水杂质测定
不得检出
ITKAONKAca-
按GB/T317.2中第9章进行操作。称取样品量为1000.0g。每公斤样品所含不溶于水质毫克数X按下式计算:X=(Wz-W)X1000
式中:Wr
干燥过滤器连同过滤介质质量,g;干燥过滤器连同介质与不溶于水质杂质重量,g。4.9砷、铅、铜、二氧化硫测定
按GB5009.55方法操作。
4.10细菌总数、大肠菌群、致病菌测定。按GB4789.1~4789.11进行操作。检验规则
5.1型式检验
5.1.1取样方法
每分离一罐糖膏为一个编号,在称量包装时连续采集样品约5kg,放在带盖的容器中,调匀后为编号样品。该样品除供编号分析之用外,另取0.5kg放在带盖的容器中,积累24h后为日集合样品。中华人民共和国工业部1991-09-10批准1992-04-01实施
QB1213-91
取1.5kg日集合样品,用双层食品级塑料袋密封包装,标明产品编号、生产日期、全批包数、检验结果及检验员,于通风干燥的环境中留存,供工厂自检及质量监督检验之用。经供、受双方同意也可作为仲裁留样。一次抽检或仲裁结果,对先后出厂的同一编号糖有效。5.1.2生产厂在保证产品质量稳定的情况下,每编号样品可按生产的实际情况进行指标的抽检,日集合样品检验全部理化指标。检验结果若有一项或一项以上指标不合格的,则判该产品不合格。5.1.3在下列情况之一时,一般应进行感官指标、理化指标、卫生指标的检验检验结果作为对产品质量的全面考核。5.1.3.1生产期开始时或洗机后恢复生产时;5.1.3.2正常生产的前期、中期、整个生产期集合样;5.1.3.3交收检验出现不合格批时;5.1.3.4质量监督机构提出进行型式检验要求时。5.2交收检验
5.2.1每次交付的精制白砂糖为一个交付批,每批糖必须付有生产厂的产品合格证,收货方凭合格证收货。当有争议时,有权在交付现场进行抽检。5.2.2每个交付批的精制白砂糖为一个检验批。5.2.3发生争议需抽检时,可现场由供收双方代表共同从检验批中随机取出十包(箱),然后从每包(箱)中取出约1kg有代表性样品,将十个样品掺和混匀后,再用四分法取出5k样品送仲裁机构检验,结果即作为出厂产品的平均质量。5.2.4抽检或仲裁检验结果,如有不合格指标应加倍抽取样品,对不合格指标进行复检,复检结果即作为该检验批的最终结果。5.2.5在供收双方的书面合同中,应写明经国家认证的质量监督检测机构为仲裁机构。
6标志、包装、运输、贮存
6.1标志应符合GB7718中的有关规定。装糖的包装物的明显部位应印有产品名称、商标、厂名和厂址、产品标准代号等标志。合格证上须有生产批号和生产日期。6.2每批糖出厂时,由生产厂附送产品合格证、运输与保和条件说明书各一份。6.350kg大包装。用塑料编织袋内衬食品级塑料薄膜袋,内袋应折口,外袋必须干净不破漏,以双细线缝口,缝口处不得有糖粒漏出。6.41000g或500g等小包装。用食品级薄膜袋热压封装,封口处不得有糖粒漏出。用纸箱包装,纸箱须干净、完好,外用包装带捆好。6.5运糖工具和放糖仓库必须干净,没有破漏,不受污染。严禁与有害、有毒或易污染品混运、混贮。糖堆上要用防雨布严密遮盖,严防日晒、雨淋和落上尘土。船运和仓贮时应不有垫层,严防受潮。6.6糖仓内应保持干燥和适当温度。6.7保存期在18个月以上。18个月以内感官指标应无明显变化。中华人民共和国工业部1991-09-10批准1992-04-01实施
QB1213-91
A1适用范围
附录A
还原糖分的测定(推荐方法)
(参考件)wwW.bzxz.Net
本法适用于还原糖分在0.02%以下的精制白砂糖或白砂糖。A2方法提要
TTTKAONTKAca-
采用克奈特一艾伦(Knight-Allen)法。用含NazCO为主要碱化剂的铜络合物溶液。当在沸水浴中加热时,转化糖把Cu?+还原成Cu2O。冷却后,用EDTA滴定剩余的Cu2+(使用紫脲酸铵作指示剂)。试验的条件,包括糖的重量、水的体积、减性铜盐溶液的体积与加热时间均应严格地按标准规定。由工作曲线查取结果。A3仪器设备
A3.1试管150mm×20mm;
A3.2瓷蒸发血;
A3.3水浴保持在沸点。
A4试剂
A4.1碱性铜盐溶液:称取无水碳酸钠25.00g,酒石酸钾钠(C4H4OgKNa·4HO)25.00g,用已加入1m0l/L氢氧化钠溶液40mlr的蒸馏水约600ml使其全部溶解,移入1000ml容量瓶中。另取硫酸铜(CuS04·sH,0)6.000g溶解于约100ml蒸馏水中,倒入碱性酒石酸盐溶液中,再称释至标线,充分摇匀。A4.20.0025mol/LEDTA溶液:称取乙二胺四乙酸二钠(C1oHi4N2OgNa2·2H20)0.9306g溶解于蒸馏水中,移入100ml容量瓶中并稀释到标线。A4.3紫腺酸铵指示剂:取紫脉酸胺0.5g,四甲基蓝0.15g,氧化钠40g在研钵中辗和。将指示剂贮存在放有硅胶的干燥器中。A4.4纯蔗糖:在内40°c时用热水与精制白砂糖配成浓度为70g蔗糖/100g溶液的糖液,当全部溶解后,让溶液冷却并加碳酸钠溶液使pH升高到8.0。然后将溶液经过孔径为90~15μm的砂芯过滤器过滤。再取无水乙醇在剧烈搅拌下渐渐加入滤液中,其用量使水与乙醇的体积比相当于30:70。加乙醇到最后阶段,溶液应呈现清澈或仅稍微混浊状态,再继续缓慢地搅动混和5h以上,将混合液中生成的蔗糖细小晶粒进行离心或抽滤分离。分离出的蔗糖用70%乙醇洗涤,再经空气干燥。
A4.5标准转化糖溶液
将23.750g纯蔗糖溶解于约120ml的蒸馏水中,加入浓盐酸9ml,使其缓慢混合均匀。将溶液在室温下放置6天后,配成250ml。用检糖计检查水解是否完全(在20c的读数为-11.8土0.05s)。取上述溶液200ml(每100ml溶液含10g转化糖)在搅拌下,加入1.0mol/L氢氢化钠溶液约71.5ml。先取1.0mol/L苯甲酸4g溶于温开水中,再加入溶液中混匀,使溶液冷却后配成2000ml。此溶液每100ml含转化糖1g,是一种稳定的贮备液,使用前随即稀释。A5测定步骤
A5.1滴定
中华人民共和国工业部1991-09-10批准1992-04-01实施
QB1213-91
称取糖品5g放入试管中,加入5ml蒸馏水溶解,再准确地加入碱性铜盐液2ml,充分摇匀后,将试管浸入沸水浴中保持5min。将试管取出,浸入冷水中冷却。然后将溶液和洗试管液一并倒入白色瓷蒸发血中,加入紫脉酸按固体指示剂约0.1g,用0.0025m0l/L的EDTA溶液滴定。当溶液的颜色从绿色经灰色变为紫色时,即为终点。准确记下耗用0.0025mol/L的EDTA标准溶液的毫升数。A5.2标准曲线的绘制
在纯蔗糖溶液中加入不同量的转化糖,然后用上述方法滴定,以转化糖(%)为纵坐标,耗用EDTA标准溶液体积(ml)为横坐标,绘制标准曲线。A6结果
以耗用的0.0025mol/L的EDTA标准溶液的毫升数查标准曲线直接得出转化糖(%),即为糖品的还原糖分,以百分数表示。结果取到二位小数。附加说明:
本标准由轻工业部质量标准司提出。本标准由全国甘蔗糖业标准化中心归口。本标准由轻工业部甘蔗糖业科学研究所负责起草。本标准主要起草人:陈骏佳郑长庚李。中华人民共和国工业部1991-09-10批准1992-04-01实施
小提示:此标准内容仅展示完整标准里的部分截取内容,若需要完整标准请到上方自行免费下载完整标准文档。
标准图片预览:





- 其它标准
- 热门标准
- 轻工行业标准(QB)
- QB/T5247-2018 箱包配件塑料插扣耐 用性能试验方法
- QB/T2425-1998 封箱用再湿性牛皮纸胶粘带
- QB/T1584-2005 日用皮手套
- QB/T1664-1998 纸板戳穿强度测定仪
- QB/T2501-2000 重力式自动装料衡器
- QB/T2161-1995 儿童推车整车通用技术条件
- QB1229-1991 食品添加剂羟丙基淀粉醚
- QB/T4317-2012 浸塑衣架
- QB/T2518—2001 地毯用毛纱
- QB/T2569.6-2002 钢锉 木锉
- QB/T1657.3-2002 圆号
- QB/T2569.4-2002 钢锉 异形锉
- QB2584-2003 蒸汽淋浴房
- QB/T2591-2003 抗菌塑料-抗菌性能试验方法和抗菌效果
- QB/T1948-2004 柳琴
- 行业新闻
请牢记:“bzxz.net”即是“标准下载”四个汉字汉语拼音首字母与国际顶级域名“.net”的组合。 ©2025 标准下载网 www.bzxz.net 本站邮件:bzxznet@163.com
网站备案号:湘ICP备2025141790号-2
网站备案号:湘ICP备2025141790号-2