- 您的位置:
- 标准下载网 >>
- 标准分类 >>
- 国家标准(GB) >>
- GB/T 16717-1996 包装容器 重型瓦楞纸箱
标准号:
GB/T 16717-1996
标准名称:
包装容器 重型瓦楞纸箱
标准类别:
国家标准(GB)
英文名称:
Packing containers—Heavy duty corrugated box标准状态:
已作废-
发布日期:
1996-10-03 -
实施日期:
1997-05-01 -
作废日期:
2014-10-01 出版语种:
简体中文下载格式:
.rar.pdf下载大小:
163.69 KB
标准ICS号:
货物的包装和调运>>55.020货物的包装和调运综合中标分类号:
综合>>标志、包装、运输、贮存>>A82包装材料与容器
替代情况:
被GB/T 16717-2013代替采标情况:
=BS 1133 Sec.7 Chap.7.5-81
点击下载
标准简介:
标准下载解压密码:www.bzxz.net
本标准规定了重型瓦楞纸箱的定义、结构、分类及分等、要求、试验方法、检验规则及包装、运输、贮存等。本标准适用于重型瓦楞纸箱的生产、流通、使用和监督检验。 GB/T 16717-1996 包装容器 重型瓦楞纸箱 GB/T16717-1996
本标准规定了重型瓦楞纸箱的定义、结构、分类及分等、要求、试验方法、检验规则及包装、运输、贮存等。本标准适用于重型瓦楞纸箱的生产、流通、使用和监督检验。
部分标准内容:
GB/T16717-1996
本标准在技术内容上等效采用英国标准BS1133Section7:Chapter7.5:1981&瓦楞纸箱》:在编写格式上符合GB/T1.1一1993《标准化工作导则第1单元:标准的起草与表述规则第1部分:标准编写的基本规定的规定。
通过本标准的制定,以适应我国重型商品运输包装及采用国外先进标飞速发展的需要本标准中的附录 A是标准的附录。本标准由中国包装总公司提出。本标推由全国包装标推化技术委员会归口。本标准由重庆华亚现代纸业有限责任公司负责起草,由华西包装集团,重庆市包装制品质址监督检验站、常州常丰包装有限公司、广州东方纸箱公司参加起草。本标准主要起草人:米国安、陈以全、刘怀伦、黄荣铨、彭先伟、章建兰、罗耀盛569
1范围
中华人民共和国国家标准
包装容器
重型瓦楞纸箱
Packing containers-Heavy dutycorrugated box
GB/T16717-1996
本标准规定了重型瓦楞纸箱的定义、结构、分类及分等、要求、试验方法、检验规则及包装、运输、贮存等。
本标准适用于重型瓦楞纸箱的生产、流通、使用和监督检验。2引用标准
下列标准所包含的条文,通过在本标准中引用而构成为本标准的条文。本标准出版时,所示版本均为有效。所有标准都会被修订,使用本标准的各方应探讨使用下列标准最新版本的可能性。GB450--89纸和纸板试样的采取
GB2828一81逐批检查计数抽样程序及抽样表(适用于连续批的检查)GB/T4857.2—92包装运输包装件温湿度调节处理GB/T 4857. 4--92
GB/T 4857. 5--92
GB/T 4892-—1996
装运输包装件压力试验方法
包装运输包装件跌落试验方法
硬质直方体运输包装尺寸系列
瓦楞纸箱
GB 6543--86
瓦楞纸板
GB 6547--86
3定义及代号
3.1定义
本标准采用下列定义。
厚度的测定方法
重型瓦楞纸箱heavy duty corrugated box内装物质量大于55kg或综合尺寸大于2500mm,用于运输包装的瓦楞纸箱。3.2代号
本标准有关代号的规定如下:
BR——四层复合重型瓦楞纸箱;BD——五层重型瓦楞纸箱:
BP—六层复合重型瓦楞纸箱;
一七层复合重型瓦楞纸箱;
七层重型瓦楞纸箱。
4结构、分类及分等
4.1箱型结构
国家技术监督局1996-10-03批准570
1997-05-01实施
GB/T 16717—1996
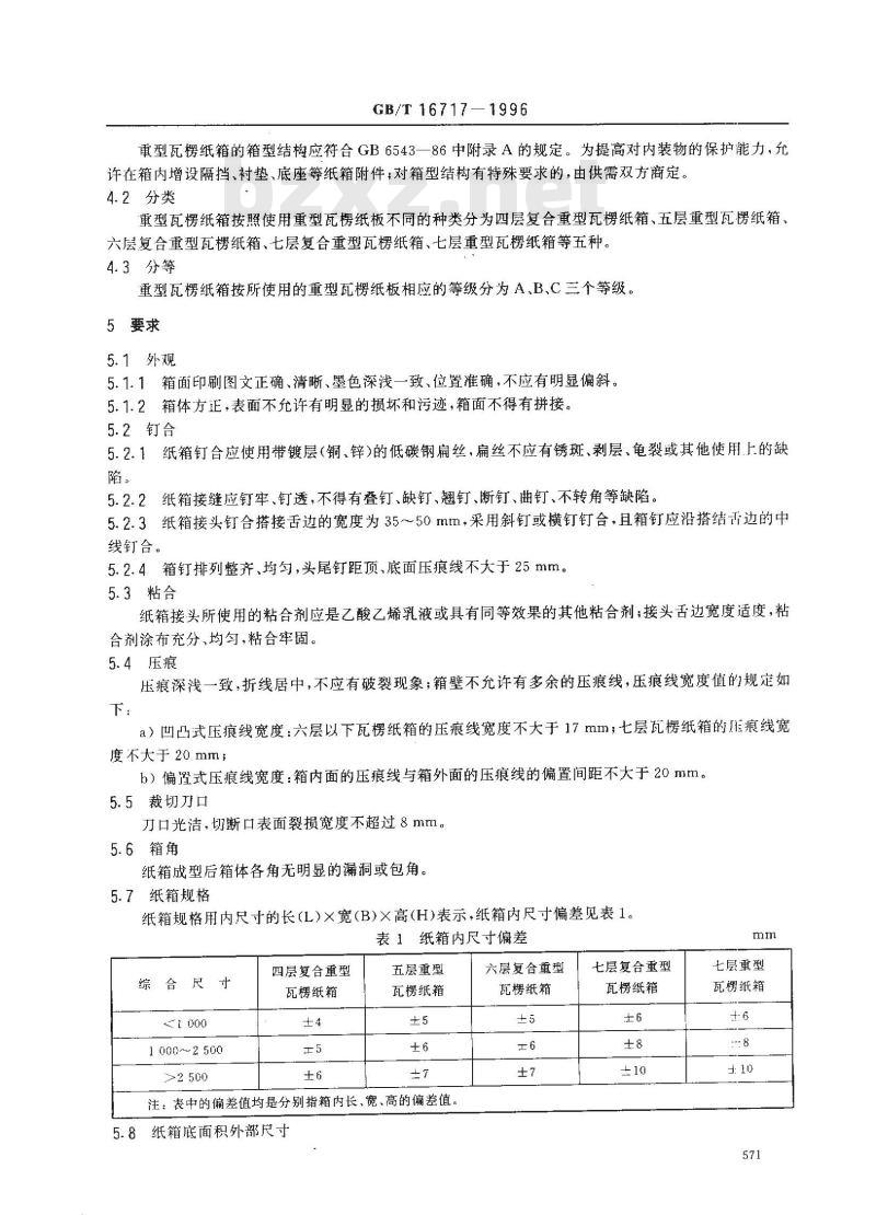
重型瓦楞纸箱的箱型结梅应符合GB6543一86中附录A的规定。为提高对内装物的保护能力,允许在箱内增设隔挡、衬垫、底座等纸箱附件;对箱型结构有特殊要求的,由供需双方商定。4.2分类
重型瓦楞纸箱按照使用重型瓦楞纸板不同的种类分为四层复合重型瓦楞纸箱、五层重型瓦楞纸箱六层复合重型瓦楞纸箱、七层复合重型瓦楞纸箱、七层重型瓦楞纸箱等五种。4.3分等
重型瓦楞纸箱按所使用的重型瓦楞纸板相应的等级分为A,B.C三个等级。5要求
5.1外观
5.1.1箱面印刷图文正确、清晰、墨色深浅一致、位置准确,不应有明显偏斜。5.1.2箱体方正,表面不允许有明显的损坏和污迹,箱面不得有拼接。5.2钉台
5.2.1纸箱钉合应使用带镀层(铜、锌)的低碳钢扁丝,扁丝不应有锈斑、剥层、龟裂或其他使用.上的缺陷。
5.2.2纸箱接缝应钉牢、钉透,不得有叠钉、缺钉、翘钉、断钉、曲钉、不转角等缺陷。5.2.3纸箱接头钉合搭接舌边的宽度为35~50mm,采用斜钉或横钉钉合,且箱钉应沿搭结否边的中线钉台。
5.2.4箱钉排列整齐、均匀,头尾钉距顶、底面压痕线不大于25mm。5.3粘合
纸箱接头所使用的粘合剂应是乙酸乙烯乳液或具有同等效果的其他粘合剂;接头舌边宽度适度,粘合剂涂布充分、均匀,粘合牢固。5.4压痕
压痕深浅一致,折线居中,不应有破裂现象;箱壁不充许有多余的压痕线,压痕线宽度值的规定如下:
a)凹凸式压痕线宽度:六层以下瓦楞纸箱的压痕线宽度不大于17mm;七层瓦楞纸箱的压痕线宽度不大于20mm;
b)偏置式压痕线宽度:箱内面的压痕线与箱外面的压痕线的偏置间距不大于20mm。5.5裁切口
刀口光洁,切断口表面裂损宽度不超过8mm。5.6箱角
纸箱成型后箱体各角无明显的漏洞或包角。5.7纸箱规格
纸箱规格用内尺寸的长(L)×宽(B)×高(H)表示,纸箱内尺寸偏差见表1。表1纸箱内尺寸偏差
综合尺寸
1 000~2 500
四层复合重型
瓦楞纸箱
五层重型
瓦楞纸箱
注:表中的偏差值均是分别指箱内长、宽、高的偏差值。5.8纸箱底面积外部尺寸
六层复合重型
瓦楞纸箱
七层复合重型
瓦楞纸箱wwW.bzxz.Net
七层重型
瓦楞纸箱
GB/T 16717-1996
根据内装物质量和体积尺寸,纸箱的底面积外部尺寸应优先选用GB/T4892所规定的尺寸系列。5.9摇盖耐折
纸箱摇盖经180\的往复开合五次后,A级、B级纸箱的面层和里层均不应有裂缝;C级纸箱的面层不应有裂缝,里层允许裂缝长度分别不大于各摇盖长的10%。5.10纸箱抗压力
各种瓦楞纸箱的抗压力,应符合附录A的规定或供需双方商定的要求。5.11瓦楞纸箱的耐冲击强度,在每种具体产品用瓦楞纸箱的标准或技术要求中明确规定或由供需双方商定。
6试验方法
6.1外观、粘合及箱角等项的检测在日光或标准光源下,检测者双目距试样500mm以上进行检测。6.2钉合、压痕及裁切刀口的检测用精度为1mm的钢卷(直)尺进行。6.3纸箱内尺寸的检测
按GB6543—86中6.2的规定进行。6.4摇盖耐折的检测
将纸箱支撑成型后,先将摇盖向内折90°,然后往复开合180°五饮,检测摇盖的裂缝情况。6.5瓦楞纸板厚度的检测
按GB6547的规定进行。
6.6瓦楞纸箱物理机械性能的检测6.6.1试样的采取及试验前的处理按GB450和GB/T4857.2的规定进行。6.6.2所用瓦楞纸板的边压强度、耐破强度和戳穿强度的检测按GB/T16718的规定进行。6.6.3纸箱抗压力的检测按GB/T4857.4的规定进行。6.6.4纸箱耐冲击强度的检测按GB/T4857.5的规定进行,且试样不得少于3只。7检验规则
7.1生产方的检验部门应按本标准或合同的规定进行检验,出具合格证书。7.2重型瓦楞纸箱的检验分为出厂检验和型式检验。7.2.1出!检验
本标准中的5.1~~5.9项均为出厂检验项目。7.2.2型式检验
7.2.2.1本标准中规定的要求项目均为型式检验项目。7.2.2.2型式检验的条件
重型瓦楞纸箱有下列情况之一时,应进行型式检验:a)新产品的生产试制定型鉴定;b)产品停产三个月,恢复生产时;()正式生产后,原材料或工艺技术有较大的变动,可能影响产品性能时;d)正常生产,每半年进行一次;c)出厂检验结果与上次型式检验有较大差异时;「)国家质量监督机构提出型式检验要求时。7.3抽样及组批的判定规则
7.3.1不合格的分类见表2。
2出厂检验
检验项目
裁切刀口
瓦楞纸板厚度
纸箱内尺寸
摇盖耐折
纸箱抗压力
边压强度
耐破强度
戳穿强度
GB/T 16717—1996
表2不合格品分类表
A类不合格
7.32.1同一品种同一规格产品的交货批为一批7. 3. 2. 2
(个)
B类不合格
抽样检验按GB2828的规定进行,样本单位为一个,抽样方案见表3。表3抽样方案
一次正常检查方案特殊检查水平S-2样本大小
50~150
151~1200
12013500
7.3.2.3样本单位为不合格的判定:B类不合格AQL=4.0
a)当B类不合格大于一项.C类不合格大于两项时:b)当B类不合格大于两项,C类不合格为零时,c)当B类不合格为零,C类不合格大于四项时。C类不合格
C类不合格
7.3.2.4批的判定
按7.3.2、2条的规定,如不合格,经修理或剔除不合格品后,可重新抽样检验,其严格度不变,如仍不合格时,则判该批产品不合格。7.3.3型式检验
7.3.3.1表2中1~9项所用试样,应从出厂检验的合格品中按7.3.2.2~~7.3.2.4条的规定抽样和判定。
7.3.3.2表2中的10~13项所用样品.则从出厂检验合格品中随机抽取6个纸箱,经检验,有-项不合格,则型式检验不合格。
8包装、运输及购存
GB/T16717—1996
8.1产品必须用坚固的塑料编织带绳)进行捆扎。8.2产品在贮运过程中应避免受到雨淋,曝晒、受潮和污染;不得采用有损产品的运输装卸方式。8.3产品贮存环境应清洁、干燥、通风:仓储时,距地面的高度不得低于150mm。8.4产品出厂贮存期一般不超过半年。574
GB/T16717—1996
附录A
(标准的附录)
瓦楞纸箱抗压力
瓦楞纸箱抗压力值P(N)不应小于按式(A1)所得的计算值:A
P=KXGX
式中:P一瓦楞纸箱抗压力值,N;K——强度保险系数;
G—瓦楞纸箱所装货物的质量,N;H—一纸箱堆码高度(一般为 300 cm),cm;h—纸箱高度,cm。
强度保险系数K根据纸箱所装货物的贮存期和贮存条件决定:A2
a)贮存期小于30天,K=1.60,
b)存期30天~100天,K=1.65;c)贮存期100天以上,K=2.00。.(A1)
小提示:此标准内容仅展示完整标准里的部分截取内容,若需要完整标准请到上方自行免费下载完整标准文档。
本标准在技术内容上等效采用英国标准BS1133Section7:Chapter7.5:1981&瓦楞纸箱》:在编写格式上符合GB/T1.1一1993《标准化工作导则第1单元:标准的起草与表述规则第1部分:标准编写的基本规定的规定。
通过本标准的制定,以适应我国重型商品运输包装及采用国外先进标飞速发展的需要本标准中的附录 A是标准的附录。本标准由中国包装总公司提出。本标推由全国包装标推化技术委员会归口。本标准由重庆华亚现代纸业有限责任公司负责起草,由华西包装集团,重庆市包装制品质址监督检验站、常州常丰包装有限公司、广州东方纸箱公司参加起草。本标准主要起草人:米国安、陈以全、刘怀伦、黄荣铨、彭先伟、章建兰、罗耀盛569
1范围
中华人民共和国国家标准
包装容器
重型瓦楞纸箱
Packing containers-Heavy dutycorrugated box
GB/T16717-1996
本标准规定了重型瓦楞纸箱的定义、结构、分类及分等、要求、试验方法、检验规则及包装、运输、贮存等。
本标准适用于重型瓦楞纸箱的生产、流通、使用和监督检验。2引用标准
下列标准所包含的条文,通过在本标准中引用而构成为本标准的条文。本标准出版时,所示版本均为有效。所有标准都会被修订,使用本标准的各方应探讨使用下列标准最新版本的可能性。GB450--89纸和纸板试样的采取
GB2828一81逐批检查计数抽样程序及抽样表(适用于连续批的检查)GB/T4857.2—92包装运输包装件温湿度调节处理GB/T 4857. 4--92
GB/T 4857. 5--92
GB/T 4892-—1996
装运输包装件压力试验方法
包装运输包装件跌落试验方法
硬质直方体运输包装尺寸系列
瓦楞纸箱
GB 6543--86
瓦楞纸板
GB 6547--86
3定义及代号
3.1定义
本标准采用下列定义。
厚度的测定方法
重型瓦楞纸箱heavy duty corrugated box内装物质量大于55kg或综合尺寸大于2500mm,用于运输包装的瓦楞纸箱。3.2代号
本标准有关代号的规定如下:
BR——四层复合重型瓦楞纸箱;BD——五层重型瓦楞纸箱:
BP—六层复合重型瓦楞纸箱;
一七层复合重型瓦楞纸箱;
七层重型瓦楞纸箱。
4结构、分类及分等
4.1箱型结构
国家技术监督局1996-10-03批准570
1997-05-01实施
GB/T 16717—1996
重型瓦楞纸箱的箱型结梅应符合GB6543一86中附录A的规定。为提高对内装物的保护能力,允许在箱内增设隔挡、衬垫、底座等纸箱附件;对箱型结构有特殊要求的,由供需双方商定。4.2分类
重型瓦楞纸箱按照使用重型瓦楞纸板不同的种类分为四层复合重型瓦楞纸箱、五层重型瓦楞纸箱六层复合重型瓦楞纸箱、七层复合重型瓦楞纸箱、七层重型瓦楞纸箱等五种。4.3分等
重型瓦楞纸箱按所使用的重型瓦楞纸板相应的等级分为A,B.C三个等级。5要求
5.1外观
5.1.1箱面印刷图文正确、清晰、墨色深浅一致、位置准确,不应有明显偏斜。5.1.2箱体方正,表面不允许有明显的损坏和污迹,箱面不得有拼接。5.2钉台
5.2.1纸箱钉合应使用带镀层(铜、锌)的低碳钢扁丝,扁丝不应有锈斑、剥层、龟裂或其他使用.上的缺陷。
5.2.2纸箱接缝应钉牢、钉透,不得有叠钉、缺钉、翘钉、断钉、曲钉、不转角等缺陷。5.2.3纸箱接头钉合搭接舌边的宽度为35~50mm,采用斜钉或横钉钉合,且箱钉应沿搭结否边的中线钉台。
5.2.4箱钉排列整齐、均匀,头尾钉距顶、底面压痕线不大于25mm。5.3粘合
纸箱接头所使用的粘合剂应是乙酸乙烯乳液或具有同等效果的其他粘合剂;接头舌边宽度适度,粘合剂涂布充分、均匀,粘合牢固。5.4压痕
压痕深浅一致,折线居中,不应有破裂现象;箱壁不充许有多余的压痕线,压痕线宽度值的规定如下:
a)凹凸式压痕线宽度:六层以下瓦楞纸箱的压痕线宽度不大于17mm;七层瓦楞纸箱的压痕线宽度不大于20mm;
b)偏置式压痕线宽度:箱内面的压痕线与箱外面的压痕线的偏置间距不大于20mm。5.5裁切口
刀口光洁,切断口表面裂损宽度不超过8mm。5.6箱角
纸箱成型后箱体各角无明显的漏洞或包角。5.7纸箱规格
纸箱规格用内尺寸的长(L)×宽(B)×高(H)表示,纸箱内尺寸偏差见表1。表1纸箱内尺寸偏差
综合尺寸
1 000~2 500
四层复合重型
瓦楞纸箱
五层重型
瓦楞纸箱
注:表中的偏差值均是分别指箱内长、宽、高的偏差值。5.8纸箱底面积外部尺寸
六层复合重型
瓦楞纸箱
七层复合重型
瓦楞纸箱wwW.bzxz.Net
七层重型
瓦楞纸箱
GB/T 16717-1996
根据内装物质量和体积尺寸,纸箱的底面积外部尺寸应优先选用GB/T4892所规定的尺寸系列。5.9摇盖耐折
纸箱摇盖经180\的往复开合五次后,A级、B级纸箱的面层和里层均不应有裂缝;C级纸箱的面层不应有裂缝,里层允许裂缝长度分别不大于各摇盖长的10%。5.10纸箱抗压力
各种瓦楞纸箱的抗压力,应符合附录A的规定或供需双方商定的要求。5.11瓦楞纸箱的耐冲击强度,在每种具体产品用瓦楞纸箱的标准或技术要求中明确规定或由供需双方商定。
6试验方法
6.1外观、粘合及箱角等项的检测在日光或标准光源下,检测者双目距试样500mm以上进行检测。6.2钉合、压痕及裁切刀口的检测用精度为1mm的钢卷(直)尺进行。6.3纸箱内尺寸的检测
按GB6543—86中6.2的规定进行。6.4摇盖耐折的检测
将纸箱支撑成型后,先将摇盖向内折90°,然后往复开合180°五饮,检测摇盖的裂缝情况。6.5瓦楞纸板厚度的检测
按GB6547的规定进行。
6.6瓦楞纸箱物理机械性能的检测6.6.1试样的采取及试验前的处理按GB450和GB/T4857.2的规定进行。6.6.2所用瓦楞纸板的边压强度、耐破强度和戳穿强度的检测按GB/T16718的规定进行。6.6.3纸箱抗压力的检测按GB/T4857.4的规定进行。6.6.4纸箱耐冲击强度的检测按GB/T4857.5的规定进行,且试样不得少于3只。7检验规则
7.1生产方的检验部门应按本标准或合同的规定进行检验,出具合格证书。7.2重型瓦楞纸箱的检验分为出厂检验和型式检验。7.2.1出!检验
本标准中的5.1~~5.9项均为出厂检验项目。7.2.2型式检验
7.2.2.1本标准中规定的要求项目均为型式检验项目。7.2.2.2型式检验的条件
重型瓦楞纸箱有下列情况之一时,应进行型式检验:a)新产品的生产试制定型鉴定;b)产品停产三个月,恢复生产时;()正式生产后,原材料或工艺技术有较大的变动,可能影响产品性能时;d)正常生产,每半年进行一次;c)出厂检验结果与上次型式检验有较大差异时;「)国家质量监督机构提出型式检验要求时。7.3抽样及组批的判定规则
7.3.1不合格的分类见表2。
2出厂检验
检验项目
裁切刀口
瓦楞纸板厚度
纸箱内尺寸
摇盖耐折
纸箱抗压力
边压强度
耐破强度
戳穿强度
GB/T 16717—1996
表2不合格品分类表
A类不合格
7.32.1同一品种同一规格产品的交货批为一批7. 3. 2. 2
(个)
B类不合格
抽样检验按GB2828的规定进行,样本单位为一个,抽样方案见表3。表3抽样方案
一次正常检查方案特殊检查水平S-2样本大小
50~150
151~1200
12013500
7.3.2.3样本单位为不合格的判定:B类不合格AQL=4.0
a)当B类不合格大于一项.C类不合格大于两项时:b)当B类不合格大于两项,C类不合格为零时,c)当B类不合格为零,C类不合格大于四项时。C类不合格
C类不合格
7.3.2.4批的判定
按7.3.2、2条的规定,如不合格,经修理或剔除不合格品后,可重新抽样检验,其严格度不变,如仍不合格时,则判该批产品不合格。7.3.3型式检验
7.3.3.1表2中1~9项所用试样,应从出厂检验的合格品中按7.3.2.2~~7.3.2.4条的规定抽样和判定。
7.3.3.2表2中的10~13项所用样品.则从出厂检验合格品中随机抽取6个纸箱,经检验,有-项不合格,则型式检验不合格。
8包装、运输及购存
GB/T16717—1996
8.1产品必须用坚固的塑料编织带绳)进行捆扎。8.2产品在贮运过程中应避免受到雨淋,曝晒、受潮和污染;不得采用有损产品的运输装卸方式。8.3产品贮存环境应清洁、干燥、通风:仓储时,距地面的高度不得低于150mm。8.4产品出厂贮存期一般不超过半年。574
GB/T16717—1996
附录A
(标准的附录)
瓦楞纸箱抗压力
瓦楞纸箱抗压力值P(N)不应小于按式(A1)所得的计算值:A
P=KXGX
式中:P一瓦楞纸箱抗压力值,N;K——强度保险系数;
G—瓦楞纸箱所装货物的质量,N;H—一纸箱堆码高度(一般为 300 cm),cm;h—纸箱高度,cm。
强度保险系数K根据纸箱所装货物的贮存期和贮存条件决定:A2
a)贮存期小于30天,K=1.60,
b)存期30天~100天,K=1.65;c)贮存期100天以上,K=2.00。.(A1)
小提示:此标准内容仅展示完整标准里的部分截取内容,若需要完整标准请到上方自行免费下载完整标准文档。
标准图片预览:





- 其它标准
- 热门标准
- 国家标准(GB)
- GB/T2828.1-2012 计数抽样检验程序 第1部分:按接收质量限(AQL)检索的逐批检验抽样计划
- GB/T35381.12-2020 农林拖拉机和机械串行控制和通信数据网络第12部分:诊断服务
- GB/T1804-2000 一般公差 未注公差的线性和角度尺寸的公差
- GB/T31732-2015 测土配方施肥配肥服务点技术规范
- GB/T37915-2019 社区商业设施设置与功能要求
- GB/T40094.2-2021 电子商务数据交易第2部分:数据描述规范
- GB/T3047.3-2003 高度进制为20mm的插箱、插件基本尺寸系列
- GBJ72-1984 冷库设计规范GBJ72-84
- GB/T6934-1995 短波单边带接收机电性能测量方法
- GB/T13583-1992 红外探测器外形尺寸系列
- GB12497-1995 三相异步电动机经济运行
- GB/T33588.3-2020 雷电防护系统部件(LPSC)第3部分:隔离放电间隙(ISG)的要求
- GB/T39570-2020 电子商务交易产品图像展示要求
- GB/T29077-2024 星箭界面飞行环境遥测数据处理要求
- GB/T22561-2023 真空热处理
- 行业新闻
请牢记:“bzxz.net”即是“标准下载”四个汉字汉语拼音首字母与国际顶级域名“.net”的组合。 ©2025 标准下载网 www.bzxz.net 本站邮件:bzxznet@163.com
网站备案号:湘ICP备2025141790号-2
网站备案号:湘ICP备2025141790号-2