- 您的位置:
- 标准下载网 >>
- 标准分类 >>
- 国家标准(GB) >>
- GB/T 5511-1985 粮食、油料检验 粗蛋白质测定法
标准号:
GB/T 5511-1985
标准名称:
粮食、油料检验 粗蛋白质测定法
标准类别:
国家标准(GB)
英文名称:
Grain and oilseed inspection - Determination of crude protein标准状态:
已作废-
发布日期:
1985-01-01 -
实施日期:
1986-07-01 -
作废日期:
2008-12-01 出版语种:
简体中文下载格式:
.rar.pdf下载大小:
150.72 KB
标准ICS号:
食品技术>>67.040食品综合中标分类号:
食品>>食品加工与制品>>X10食品加工与制品综合
替代情况:
被GB/T 5511-2008代替

点击下载
标准简介:
标准下载解压密码:www.bzxz.net
本标准适用于商品粮食、油料中粗蛋白质含量的测定。 GB/T 5511-1985 粮食、油料检验 粗蛋白质测定法 GB/T5511-1985

部分标准内容:
GB5511—1985
中华人民共和国国家标准
粮食、油料检验
粗蛋白质测定法
Inspection of grainand oilseedsMethodsfordeterminationofcrudeproteinGB/T5511—1985
本标准适用于商品粮食、油料中粗蛋白质含量的测定。仪器和用具
凯氏烧瓶:50ml;
圆底烧瓶:100ml;
万用电炉;
锥形烧瓶:100ml;
微量滴定管:5ml、刻度0.01ml;容量瓶:50ml;
移液管:5ml;
量筒:10ml;
洗耳球;
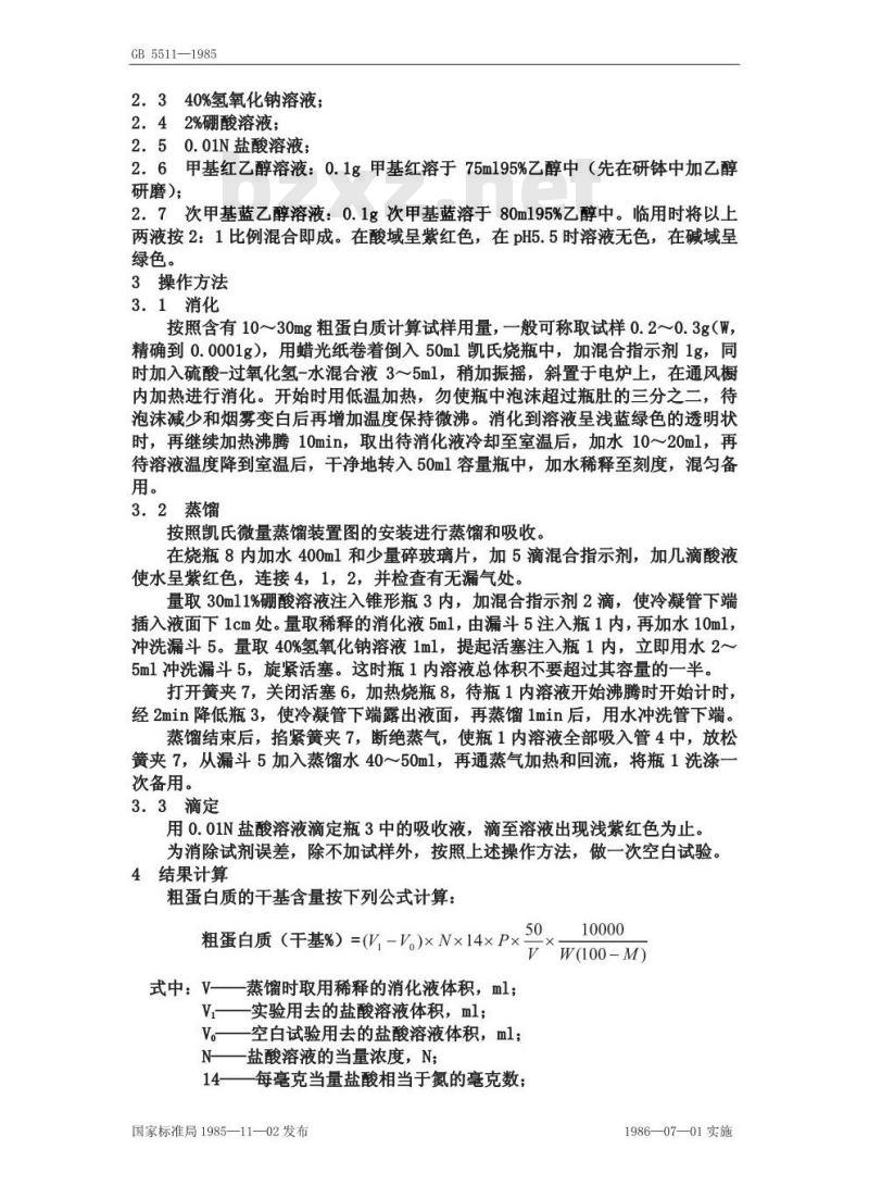
凯氏微量蒸馏装置(见下图)、胶管等、凯氏微量蒸装置图
1一蒸馏瓶;2一冷凝管;3一承接瓶;4一回流管;5—漏斗;6活塞;7-簧夹;8—烧瓶
2试剂
2.1浓硫酸-过氧化氢-水混合液(2:1:3):在100ml水中缓慢加入浓硫酸200ml,冷却后再国入30%过氧化氢300ml,混匀备用。此液存放阴凉处可保存一个月;
2.2混合催化剂:硫酸铜(CuSO45H,O)10g,硫酸钾(A.R)100g,硒粉0.2g,在研钵中研细使通过40目筛,混匀后备用;国家标准局1985—11-—02发布
1986—07—01实施
GB5511—1985
2.340%氢氧化钠溶液;
2。42%硼酸溶液;
2.50.01N盐酸溶液;
2.6甲基红乙醇溶液:0.1g甲基红溶于75m195%乙醇中(先在研钵中加乙醇研磨);
2.7次甲基蓝乙醇溶液:0.1g次甲基蓝溶于80m195%乙醇中。临用时将以上两液按2:1比例混合即成。在酸域呈紫红色,在pH5.5时溶液无色,在碱域呈绿色。
3操作方法
3.1消化
按照含有10~30mg粗蛋白质计算试样用量,一般可称取试样0.2~0.3g(W,精确到0.0001g),用蜡光纸卷着倒入50ml凯氏烧瓶中,加混合指示剂1g,同时加入硫酸-过氧化氢-水混合液3~5ml,稍加振摇,斜置于电炉上,在通风橱内加热进行消化。开始时用低温加热,勿使瓶中泡沫超过瓶肚的三分之二,待泡沫减少和烟雾变白后再增加温度保持微沸。消化到溶液呈浅蓝绿色的透明状时,再继续加热沸腾10min,取出待消化液冷却至室温后,加水10~20ml,再待溶液温度降到室温后,干净地转入50m1容量瓶中,加水稀释至刻度,混匀备用。
3.2蒸馏
按照凯氏微量蒸馏装置图的安装进行蒸馏和吸收。在烧瓶8内加水400m1和少量碎玻璃片,加5滴混合指示剂,加几滴酸液使水呈紫红色,连接4,1,2,并检查有无漏气处。量取30m11%硼酸溶液注入锥形瓶3内,加混合指示剂2滴,使冷凝管下端插入液面下1cm处。量取稀释的消化液5ml,由漏斗5注入瓶1内,再加水10ml,冲洗漏斗5。量取40%氢氧化钠溶液1ml,提起活塞注入瓶1内,立即用水2~5m1冲洗漏斗5,旋紧活塞。这时瓶1内溶液总体积不要超过其容量的一半。打开簧夹7,关闭活塞6,加热烧瓶8,待瓶1内溶液开始沸腾时开始计时,经2min降低瓶3,使冷凝管下端露出液面,再蒸馏1min后,用水冲洗管下端。蒸馏结束后,紧簧夹7,断绝蒸气,使瓶1内溶液全部吸入管4中,放松簧夹7,从漏斗5加入蒸馏水40~50m1,再通蒸气加热和回流,将瓶1洗涤一次备用。
3.3滴定
用0.01N盐酸溶液滴定瓶3中的吸收液,滴至溶液出现浅紫红色为止。为消除试剂误差,除不加试样外,按照上述操作方法,做一次空白试验。4结果计算免费标准下载网bzxz
粗蛋白质的干基含量按下列公式计算:10000
粗蛋白质(干基%)=(V,-V))×N×14×P×*w(100-M)
式中:V蒸馏时取用稀释的消化液体积,ml;V,—实验用去的盐酸溶液体积,ml;V。空白试验用去的盐酸溶液体积,ml;N盐酸溶液的当量浓度,N;
14一每毫克当量盐酸相当于氮的毫克数;国家标准局1985—11-—02发布
1986—07—01实施
GB5511—1985
P蛋白质换算系数(小麦5.7,其他谷物及豆类6.25);W—试样重量,mg;
M试样水分百分率,%。
双试验结果允许差:粗蛋白质含量在15.0%以下时,不超过0.2%;粗蛋白质含量在15.1%以上时,不超过0.4%。求其平均数,即为测定结果,测定结果取小数点后第一位。
注:①消化过程中,若硫酸损失过多时,可酌量补加硫酸,勿使瓶内干洞。②消化液加水稀释后,应及时进行蒸馏,否则应保存消化液,临用时加水稀释。
③加入蒸馏瓶1内的碱液,必须过量。④也可使用由0.2%甲基红乙醇溶液1份和0.2%溴甲酚绿乙醇溶液5份配制的混合指示剂(临用时混合),终点为灰红色。附录A
大豆水溶性蛋白质测定法
(补充件)
A。1仪器和用具
粉碎机;
磨口带塞锥形瓶:500ml;
振荡器:国际型;
容量瓶:250ml;
离心机,附50ml离心管;
玻璃漏斗;
A.1.7锥形瓶、移液管;
A.1.8其他仪器和用具与本标准第1章同。A.2试剂
所有试剂与本标准第2章同。
A.3操作方法
A.3.1试样制备:将大豆粉碎使90%以上通过60目筛。A。3.2提取:称取粉碎试样5g(W,精确至0.01g)于磨口带塞锥形瓶中,加水200ml,摇混使均匀分散,然后在25~30℃温度下振荡2h,取出后将混合液转移至250ml容量瓶中,用水稀释至刻度,混勾后静置1~2min,将上层清液倒入离心管中,在每分钟转数1500转的离心机中离心10min,再将离心液用快速滤纸或玻璃纤维过滤,收集清晰滤液于锥形烧瓶中,即为样品水溶性蛋白质测定液。
A.3.3定氮:吸取测定液10ml于50ml或100ml凯氏定氮瓶中,按本标准3.1、3.2、3.3步骤进行消化、蒸馏、滴定。记下滴定样品液及空白液消耗盐酸的数量。
A.4结果计算
水溶性蛋白质含量按下列公式计算:10×5
水溶性蛋白质(干基%)=(V-V。)×N×0.014×6.25×25050~W(100-M)
国家标准局1985—11—02发布
1986—07—01实施
GB5511—1985
式中:V一
-滴定5ml样品液消耗盐酸体积,ml;V。滴定5ml空白液消耗盐酸体积,mlN
一盐酸溶液的当量浓度,N;
每毫克当量氮的克数;
6.25一大豆含氮量换算成蛋白质系数;吸收提取液进行消化的体积,ml;10
250一总提取液的体积,ml;
5——吸收消化液进行蒸馏的体积,ml;50一总消化液的体积,ml;
W—试样重量,g;
试样水分百分率,%。
双试验结果允许差不超过0.4%,求其平均数,即为测定结果。测定结果取小数点后第一位。
注:①大豆氮可溶解指数(%)的计算方法是:以所测得的大豆水溶性蛋白质(%)除以大豆总蛋白质(%),再乘以100即得。②本方法采用样品制备方法及提取方法使测定结果较为稳定,但如因粉碎样品细度达不到要求,则可采用称取试样5.00g于研钵中,加5ml水,用手研磨10min,将混合物用200ml水转移至250ml磨口瓶中,再在振荡器上振荡30min,然后同本标准3.2进行定容、离心、过滤、定氮。
附加说明:
本标准由中华人民共和国商业部提出。本标准由商业部粮食储运局负责起草。本标准主要起草人高修吾、杨浩然、吴艳霞、吕桂芬。国家标准局1985—11-—02发布
1986—07—01实施
小提示:此标准内容仅展示完整标准里的部分截取内容,若需要完整标准请到上方自行免费下载完整标准文档。
中华人民共和国国家标准
粮食、油料检验
粗蛋白质测定法
Inspection of grainand oilseedsMethodsfordeterminationofcrudeproteinGB/T5511—1985
本标准适用于商品粮食、油料中粗蛋白质含量的测定。仪器和用具
凯氏烧瓶:50ml;
圆底烧瓶:100ml;
万用电炉;
锥形烧瓶:100ml;
微量滴定管:5ml、刻度0.01ml;容量瓶:50ml;
移液管:5ml;
量筒:10ml;
洗耳球;
凯氏微量蒸馏装置(见下图)、胶管等、凯氏微量蒸装置图
1一蒸馏瓶;2一冷凝管;3一承接瓶;4一回流管;5—漏斗;6活塞;7-簧夹;8—烧瓶
2试剂
2.1浓硫酸-过氧化氢-水混合液(2:1:3):在100ml水中缓慢加入浓硫酸200ml,冷却后再国入30%过氧化氢300ml,混匀备用。此液存放阴凉处可保存一个月;
2.2混合催化剂:硫酸铜(CuSO45H,O)10g,硫酸钾(A.R)100g,硒粉0.2g,在研钵中研细使通过40目筛,混匀后备用;国家标准局1985—11-—02发布
1986—07—01实施
GB5511—1985
2.340%氢氧化钠溶液;
2。42%硼酸溶液;
2.50.01N盐酸溶液;
2.6甲基红乙醇溶液:0.1g甲基红溶于75m195%乙醇中(先在研钵中加乙醇研磨);
2.7次甲基蓝乙醇溶液:0.1g次甲基蓝溶于80m195%乙醇中。临用时将以上两液按2:1比例混合即成。在酸域呈紫红色,在pH5.5时溶液无色,在碱域呈绿色。
3操作方法
3.1消化
按照含有10~30mg粗蛋白质计算试样用量,一般可称取试样0.2~0.3g(W,精确到0.0001g),用蜡光纸卷着倒入50ml凯氏烧瓶中,加混合指示剂1g,同时加入硫酸-过氧化氢-水混合液3~5ml,稍加振摇,斜置于电炉上,在通风橱内加热进行消化。开始时用低温加热,勿使瓶中泡沫超过瓶肚的三分之二,待泡沫减少和烟雾变白后再增加温度保持微沸。消化到溶液呈浅蓝绿色的透明状时,再继续加热沸腾10min,取出待消化液冷却至室温后,加水10~20ml,再待溶液温度降到室温后,干净地转入50m1容量瓶中,加水稀释至刻度,混匀备用。
3.2蒸馏
按照凯氏微量蒸馏装置图的安装进行蒸馏和吸收。在烧瓶8内加水400m1和少量碎玻璃片,加5滴混合指示剂,加几滴酸液使水呈紫红色,连接4,1,2,并检查有无漏气处。量取30m11%硼酸溶液注入锥形瓶3内,加混合指示剂2滴,使冷凝管下端插入液面下1cm处。量取稀释的消化液5ml,由漏斗5注入瓶1内,再加水10ml,冲洗漏斗5。量取40%氢氧化钠溶液1ml,提起活塞注入瓶1内,立即用水2~5m1冲洗漏斗5,旋紧活塞。这时瓶1内溶液总体积不要超过其容量的一半。打开簧夹7,关闭活塞6,加热烧瓶8,待瓶1内溶液开始沸腾时开始计时,经2min降低瓶3,使冷凝管下端露出液面,再蒸馏1min后,用水冲洗管下端。蒸馏结束后,紧簧夹7,断绝蒸气,使瓶1内溶液全部吸入管4中,放松簧夹7,从漏斗5加入蒸馏水40~50m1,再通蒸气加热和回流,将瓶1洗涤一次备用。
3.3滴定
用0.01N盐酸溶液滴定瓶3中的吸收液,滴至溶液出现浅紫红色为止。为消除试剂误差,除不加试样外,按照上述操作方法,做一次空白试验。4结果计算免费标准下载网bzxz
粗蛋白质的干基含量按下列公式计算:10000
粗蛋白质(干基%)=(V,-V))×N×14×P×*w(100-M)
式中:V蒸馏时取用稀释的消化液体积,ml;V,—实验用去的盐酸溶液体积,ml;V。空白试验用去的盐酸溶液体积,ml;N盐酸溶液的当量浓度,N;
14一每毫克当量盐酸相当于氮的毫克数;国家标准局1985—11-—02发布
1986—07—01实施
GB5511—1985
P蛋白质换算系数(小麦5.7,其他谷物及豆类6.25);W—试样重量,mg;
M试样水分百分率,%。
双试验结果允许差:粗蛋白质含量在15.0%以下时,不超过0.2%;粗蛋白质含量在15.1%以上时,不超过0.4%。求其平均数,即为测定结果,测定结果取小数点后第一位。
注:①消化过程中,若硫酸损失过多时,可酌量补加硫酸,勿使瓶内干洞。②消化液加水稀释后,应及时进行蒸馏,否则应保存消化液,临用时加水稀释。
③加入蒸馏瓶1内的碱液,必须过量。④也可使用由0.2%甲基红乙醇溶液1份和0.2%溴甲酚绿乙醇溶液5份配制的混合指示剂(临用时混合),终点为灰红色。附录A
大豆水溶性蛋白质测定法
(补充件)
A。1仪器和用具
粉碎机;
磨口带塞锥形瓶:500ml;
振荡器:国际型;
容量瓶:250ml;
离心机,附50ml离心管;
玻璃漏斗;
A.1.7锥形瓶、移液管;
A.1.8其他仪器和用具与本标准第1章同。A.2试剂
所有试剂与本标准第2章同。
A.3操作方法
A.3.1试样制备:将大豆粉碎使90%以上通过60目筛。A。3.2提取:称取粉碎试样5g(W,精确至0.01g)于磨口带塞锥形瓶中,加水200ml,摇混使均匀分散,然后在25~30℃温度下振荡2h,取出后将混合液转移至250ml容量瓶中,用水稀释至刻度,混勾后静置1~2min,将上层清液倒入离心管中,在每分钟转数1500转的离心机中离心10min,再将离心液用快速滤纸或玻璃纤维过滤,收集清晰滤液于锥形烧瓶中,即为样品水溶性蛋白质测定液。
A.3.3定氮:吸取测定液10ml于50ml或100ml凯氏定氮瓶中,按本标准3.1、3.2、3.3步骤进行消化、蒸馏、滴定。记下滴定样品液及空白液消耗盐酸的数量。
A.4结果计算
水溶性蛋白质含量按下列公式计算:10×5
水溶性蛋白质(干基%)=(V-V。)×N×0.014×6.25×25050~W(100-M)
国家标准局1985—11—02发布
1986—07—01实施
GB5511—1985
式中:V一
-滴定5ml样品液消耗盐酸体积,ml;V。滴定5ml空白液消耗盐酸体积,mlN
一盐酸溶液的当量浓度,N;
每毫克当量氮的克数;
6.25一大豆含氮量换算成蛋白质系数;吸收提取液进行消化的体积,ml;10
250一总提取液的体积,ml;
5——吸收消化液进行蒸馏的体积,ml;50一总消化液的体积,ml;
W—试样重量,g;
试样水分百分率,%。
双试验结果允许差不超过0.4%,求其平均数,即为测定结果。测定结果取小数点后第一位。
注:①大豆氮可溶解指数(%)的计算方法是:以所测得的大豆水溶性蛋白质(%)除以大豆总蛋白质(%),再乘以100即得。②本方法采用样品制备方法及提取方法使测定结果较为稳定,但如因粉碎样品细度达不到要求,则可采用称取试样5.00g于研钵中,加5ml水,用手研磨10min,将混合物用200ml水转移至250ml磨口瓶中,再在振荡器上振荡30min,然后同本标准3.2进行定容、离心、过滤、定氮。
附加说明:
本标准由中华人民共和国商业部提出。本标准由商业部粮食储运局负责起草。本标准主要起草人高修吾、杨浩然、吴艳霞、吕桂芬。国家标准局1985—11-—02发布
1986—07—01实施
小提示:此标准内容仅展示完整标准里的部分截取内容,若需要完整标准请到上方自行免费下载完整标准文档。

标准图片预览:




- 其它标准
- 热门标准
- 国家标准(GB)
- GB29987-2014 食品安全国家标准 食品添加剂 胶基及其配料
- GB/T14945-1994 货物运输常用残损代码
- GB/T5177.5-2002 工业直链烷基苯
- GB/T43771-2024 电子气体 一氧化碳
- GB/T38557.1-2020 系统与软件工程 接口和数据交换 第1部分:企业资源计划系统与制造执行系统的接口规范
- GB/T33814-2017 焊接H型钢
- GB/T15691-2008 香辛料调味品通用技术条件
- GB50071-2014 小型水力发电站设计规范
- GB/T34252-2017 日用陶瓷器抗釉裂测试方法
- GB/T17972-2000 信息处理系统 数据通信 局域网中使用X.25包级协议
- GB/T19250-2013 聚氨酯防水涂料
- GB/T43772-2024 电子气体 二氧化碳
- GB/T12113-2023 接触电流和保护导体电流的测量方法
- GB/T38004-2019 ISO 8624:2011 眼镜架测量系统和术语
- GB/T23344-2009 纺织品 4-氨基偶氮苯的测定
- 行业新闻
请牢记:“bzxz.net”即是“标准下载”四个汉字汉语拼音首字母与国际顶级域名“.net”的组合。 ©2009 标准下载网 www.bzxz.net 本站邮件:bzxznet@163.com
网站备案号:湘ICP备2023016450号-1
网站备案号:湘ICP备2023016450号-1