- 您的位置:
- 标准下载网 >>
- 标准分类 >>
- 其他行业标准 >>
- QB/T 2019-2005低钠盐
标准号:
QB/T 2019-2005
标准名称:
低钠盐
标准类别:
其他行业标准
英文名称:
Low sodium salt标准状态:
已作废-
发布日期:
2005-03-19 -
实施日期:
2005-09-01 -
作废日期:
2020-10-01 出版语种:
简体中文下载格式:
.pdf .zip
复审日期:
2017-03-24起草单位:
全国海湖盐标准化中心归口单位:
全国海湖盐标准化中心发布部门:
全国海湖盐标准化中心相关标签:
钠盐
点击下载
标准简介:
本标准规定了低钠盐的产品分类、要求、试验方法、检验规则和标志、包装、运输、贮存。本标准适用于以食用盐(精制盐)、食用氯化钾、食用硫酸镁(或食用氯化镁)为原料加工的低钠盐。
部分标准内容:
ICS 67.220.20
分类号:X38
备案号:15699-2005
中华人民共和国轻工行业标准
QB 2019 -2005
代替QB2019-1994
低钠盐
Low sodium salt
2005-03-19发布
中华人民共和国国家发展和改革委员会2005-09-01实施
本标准的第4章为强制性的,其余为推荐性的。本标准是对QB2019一1994《低钠盐》的修订。本标准与QB2019一1994相比,主要变化如下:化学指标中,硫酸镁(七水)可以用六水氯化镁取代,也可不加镁盐:取消有害元素中氟(以F计)的限控;增加新的钾离子测定方法。
本标准由中国轻工业联合会提出。本标准由全国海湖盐标准化中心归口。本标准由全国海湖盐标准化中心负责起草,杭州蓝海星盐制品厂参加起草。本标准主要起草人:赵毅、刘志达、潘悦、尉勤。本标准于1994年首次发布,本次为第一次修订。QB2019-2005
本标准自实施之日起,原中国轻工总会发布的轻工行业标准QB2019一1994《低钠盐》废止。范围
低钠盐
QB2019-2005
本标准规定了低钠盐的产品分类、要求、试验方法、检验规则和标志、包装、运输、贮存。本标准适用于以食用盐(精制盐)、食用氯化钾、食用硫酸镁(或食用氯化镁)为原料加工的低钠盐。2规范性引用文件
下列文件中的条款通过本标准的引用而成为本标准的条款。凡是注日期的引用文件,其随后所有的修改单(不包括勘误的内容)或修订版均不适用于本标准。然而,鼓励根据本标准达成协议的各方研究是否可使用这些文件的最新版本。凡是不注日期的引用文件,其最新版本适用于本标准。GB/T6682分析实验室用水规格和试验方法GB7718预包装食品标签通则
GB/T8618一2001制盐工业主要产品取样方法GB/T13025.1制盐工业通用试验方法粒度的测定GB/T13025.2制盐工业通用试验方法白度的测定
GB/T13025.4制盐工业通用试验方法7水不溶物的测定
GB/T13025.5制盐工业通用试验方法多氯离子的测定
GB/T13025.6一1991制盐工业通用试验方法钙和镁离子的测定制盐工业通用试验方法碘离子的测定GB/T13025.7
GB/T13025.9制盐工业通用试验方法4铅离子的测定(光度法)
制盐工业通用试验方法
亚铁化钾的测定
GB/T13025.10告
GB/T13025.13制盐工业通用试验方法砷离子的测定GB/T18962制盐工业通用试验方法铅离子的测定(原子吸收分光光度法)国家技术监督局令[1995]第43号定量包装商品计量监督规定3产品分类
低钠盐按其成分不同分为:
I类:由食用盐(精制盐)、食用氯化钾、‘食用硫酸镁(七水)组成。Ⅱ类:由食用盐(精制盐)、食用氯化钾、食用氯化镁(六水)组成。Ⅲ类:由食用盐(精制盐)、食用氯化钾组成。4要求
4.1感官指标
色白、无异味、无明显与本产品无关的外来异物。QB 2019-2005
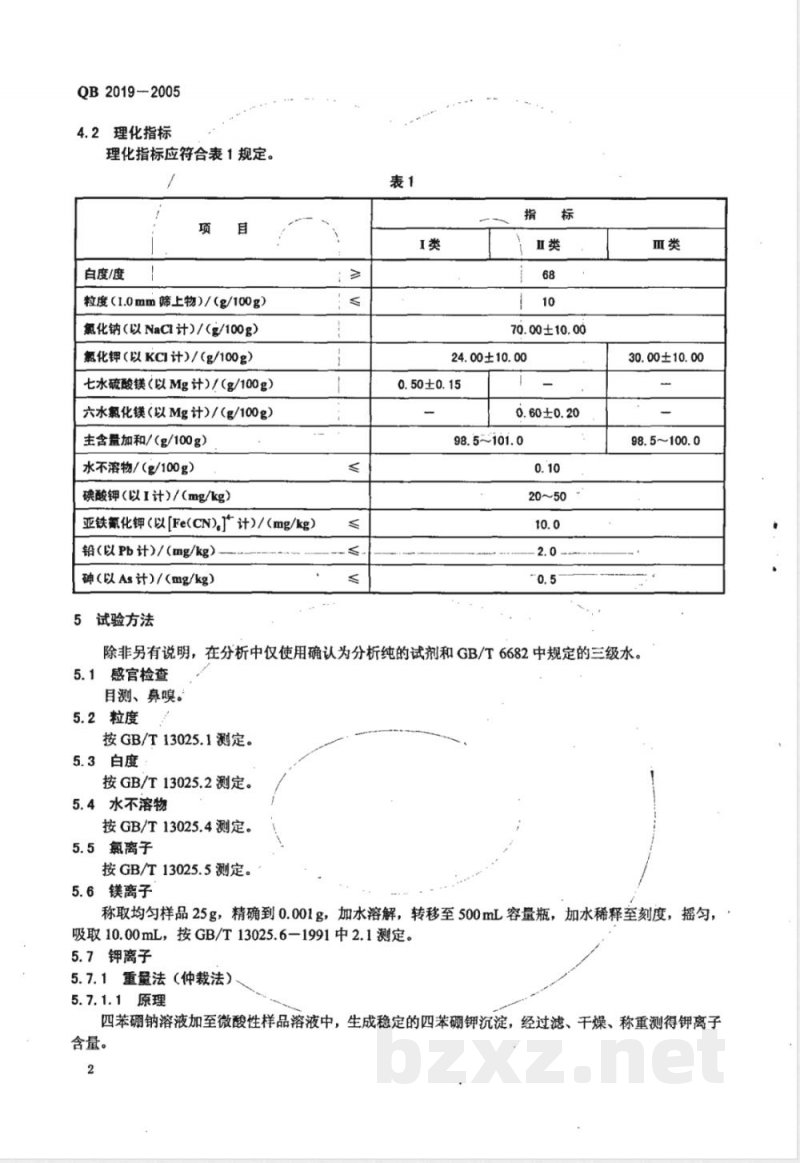
4.2理化指标
理化指标应符合表1规定。
白度/度
粒度(1.0mm筛上物)/(g/100g)氟化钠(以NaCI计)/(g/100g)氟化钾(以KCI计)/(g/100g)七水硫酸镁(以Mg计)/(g/100g)六水氟化镁(以Mg计)/(g/100g)主含加和/(g/100g)
水不溶物/(g/100g)
碘酸钾(以I计)/(mg/kg)
亚铁氰化钾(以[Fe(CN)}计)/(mg/kg)铅(以Pb计)/(mg/kg)
砷(以As计)/(mg/kg)
试验方法
70.00±10.00
24.00±10.00
0.50±0.15
0.60±0.20
98.5~101.0
20~50
30.00±10.00
98.5~100.0
除非另有说明,在分析中仅使用确认为分析纯的试剂和GB/T6682中规定的三级水。5.1感宫检查
目测、鼻嗅。
5.2粒度
按GB/T13025.1测定。
5.3白度
按GB/T13025.2测定。
5.4水不溶物
按GB/T13025.4测定。
5.5氟离子
按GB/T13025.5测定。
5.6镁离子
称取均匀样品25g,精确到0.001g,加水溶解,转移至500mL容量瓶,加水稀释至刻度,摇匀,吸取10.00mL,按GB/T13025.6一1991中2.1测定。5.7钾离子
5.7.1重量法(仲裁法)
5.7.1.1原理
四苯硼钠溶液加至微酸性样品溶液中,生成稳定的四苯硼钾沉淀,经过滤、干燥、称重测得钾离子含量。
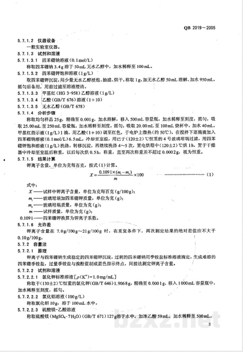
5.7.1.2仪器设备
一般实验室仪器。
5.7.1.3试剂和溶液
5.7.1.3.1四苯硼钠溶液(0.1mol/L)称取四苯硼钠3.4g溶于50mL无水乙醇中,加水稀释至100mL。5.7.1.3.2四苯硼钾饱和溶液(1g/L)QB 2019-2005
取四苯硼钾沉淀,用少量无水乙醇浸泡、抽滤、烘干,称取1g,加无水乙醇50mL溶解,加水950mL,摇匀后备用,用前过滤至溶液澄清。5.7.1.3.3甲基红(HG3-958)乙醇溶液(1g/L)5.7.1.3.4乙酸(GB/T676)溶液(1+10)5.7.1.3.5无水乙醇(GB/T678)5.7.1.4分析步骤
称取均匀样品25g,精确至0.001g,加水溶解,移入500mL容量瓶,加水稀释至刻度,摇匀,吸取25.00mL至250mL容量瓶,加水稀释至刻度,摇匀,吸取20.00mL至100mL烧杯中,加水40mL,甲基红指示液(1g/L)1滴,用乙酸(1+10)调至红色,于电炉上微热(约50℃),在搅拌下逐滴滴加入四苯硼钠溶液(0.1moi/L)6.5mL,冷却至室温,用已于(120土2)C恒重的4号玻璃埚过滤,用四苯硼钾饱和溶液(1g/L)洗涤,转移沉淀,再继续洗涤4~5次,置电烘箱中(120士2)℃烘1h,置于于燥器中冷却至室温后称重,以后每次烘0.5h,称重,直至两次称重差不超过0.0002g,视为恒重。5.7.1.5结果计算
钾离子含量,单位为克每百克,按式(1)计算。0.1091×(m-m,) ×100
式中:
试样中钾离子含量,单位为克每百克(g/100g):玻璃加四苯硼钾质量,单位为克(g);玻璃埚质量,单位为克(g):
试样质量,单位为克(g);
0.1091—四苯硼钾换算为钾离子系数。5.7.1.6允许差
钾离子含量在7.0g/100g~21g/100g时,在重复条件下,两次测定结果的绝对差值应不大于0.10g/100g。
5.7.2容量法
5.7.2.1原理
钾离子与四苯硼钠生成稳定的四苯硼钾沉淀,过剩的四苯硼钠用季铵盐标准溶液滴定,生成难溶的四苯硼季铵盐,过量季铵盐与溴酚蓝制成蓝色指示终点,间接法测定钾离子含量。5.7.2.2试剂和溶液
5.7.2.2.1氯化钾标准溶液Lp(Kt)=1.0mg/mL)称取于(130土2)℃恒重的氯化钾(GB/T646)1.9068g,精确至0.0001g,移入1000mL容量瓶中,加水稀释至刻度,摇匀。
5.7.2.2.2氯化铝溶液(100g/L)称取氯化铝10g,溶于100mL水中。5.7.2.2.3硫酸镁-乙酸溶液
称取硫酸镁(MgSO4·7H2O)(GB/T671)127g溶于水中,加冰乙酸59mL,加水稀释至500mL。3
QB2019—2005
5.7.2.2.4乙酸-乙酸钠缓冲溶液(pH~3.5)称取乙酸钠(CH;CO0ONa·3H2O)(GB/T693)13.6g加水溶解,稀释至100mL,加入乙酸(2mol/L)400mL,混匀。
5.7.2.2.5氢氧化钠(1mol/L)
称取氢氧化钠4g,溶于100mL水中。5.7.2.2.6氢氧化钠溶液(0.1mol/L)取氢氧化钠溶液(1mol/L)(5.7.2.2.5)稀释10倍。5.7.2.2.7溴酚蓝指示液(1g/L)称取溴酚蓝(GB12592)0.1g,溶于无水乙醇10mL中,加氢氧化钠溶液(0.1mol/L)10mL,加水稀释至100mL。
5.2.2.2.8松节油
5.7.2.2.9四苯硼钠标准溶液(10g/L)5.7.2.2.9.1配制
称取四苯硼钠10g,溶于900mL水中,于暗处放置一昼夜,加入氯化铝溶液(100g/L)5mL,调节pH至8~9,加水至1L,摇匀,过滤,贮于棕色瓶。5.7.2.2.9.2标定
吸取氯化钾标准溶液(5.7.2.2.1)5.00mL于150mL烧杯中,加水至30mL,加硫酸镁-乙酸溶液2mL,不断搅拌下,逐滴加入上述四苯硼钠标准溶液(10g/L)(5.7.2.2.9.1)10.00mL,放置5min,加入溴酚蓝指示液(1g/L)4滴,滴加氢氧化钠溶液(1mol/L)至溶液呈黄绿色(pH约3.5),加入乙酸乙酸钠缓冲液0.5mL,松节油0.3mL,在充分搅拌下,用季铵盐标准溶液(5.7.2.2.10)滴定至蓝色为止。
四苯硼钠标准溶液对钾离子的滴定度T,按式(2)计算。T
式中:
10.00-f×V
四苯硼钠标准溶液对钾离子的滴定度,单位为毫克每毫升(mg/mL);K
-氯化钾标准溶液中钾离子质量,单位为毫克(mg);加入四苯硼钠标准溶液的量,单位为毫升(mL);f——季铵盐标准溶液对四苯硼钠标准溶液的换算系数,见5.7.2.2.10.2;消耗季铵盐标准溶液量,单位为毫升(mL)。V
5.7.2.2.10季铵盐标准溶液(7g/L)5.7.2.2.10.1配制
称取十六烷基三甲基溴化铵(简称CTAB)14g于2L烧杯中,加无水乙醇300mL溶解,迅速加水至2L,混匀,贮于试剂瓶。
5.7.2.2.10.2标定
吸取四苯硼钠标准溶液(10g/L)5.00mL于150mL烧杯中,加水30mL,溴酚蓝指示液(1g/L)4滴,乙酸-乙酸钠缓冲溶液0.5mL,用季铵盐标准溶液(5.7.2.2.10.1)滴定至蓝色为止。季铵盐标准溶液对四苯硼钠标准溶液的换算系数f,按式(3)计算。5.00
式中:
-季铵盐标准溶液对四苯硼钠标准溶液的换算系数;5.00
四苯硼钠标准溶液量,单位为毫升(mL);V一消耗季铵盐标准溶液量,单位为毫升(mL)。5.7.2.3仪器设备
一般实验室仪器设备。
5.7.2.4分析步骤
QB 2019-2005
称取均匀样品25g,精确至0.001g,加水溶解,转移至500mL容量瓶中,加水稀释至刻度,摇匀。吸取25.00mL至250mL容量瓶,加水稀释至刻度,摇匀,吸取稀释样液10.00.mL至150mL烧杯中,加水至35mL,加硫酸镁-乙酸溶液2mL,在不断搅拌下,逐滴加入四苯硼钠标准溶液(10g/L)10.00mL,放置5min,加入溴酚蓝指示液4滴,滴加氢氧化钠溶液(1mol/L)至溶液呈黄绿色(pH约3.5),加乙酸-乙酸钠缓冲液0.5mL,松节油0.3mL,在充分搅拌下,用季铵盐标准溶液滴定至蓝色为止。5.7.2.5结果计算
钾离子含量,单位为克每百克,按式(4)计算。X=T×(0.00-J×V)x100
式中:
试样中钾离子含量,单位为克每百克(g/100g);四苯硼钠标准溶液对钾离子的滴定度,单位为毫克每毫升(mg/mL);加入四苯硼钠标准溶液的量,单位为毫升(mL);季铵盐标准溶液对四苯硼钠标准溶液的换算系数;滴定中季铵盐标准溶液用量,单位为毫升(mL);试样质量,单位为毫克(mg)。5.7.2.6允许差
钾离子含量在7.0g/100g21g/100g时,在重复性条件下,两次测定结果的绝对差值应不大于0.15g/100g。
5.8碘离子
按GB/T13025.7测定。
5.9亚铁氰化钾
按GB/T13025.10测定。
5.10铅离子
按GB/T13025.9或GB/T18962测定。5.11砷离子
按GB/T13025.13测定。
5.12硫酸镁或氯化镁、氯化钠、氯化钾含量计算根据测定的镁离子、钾离子、氯离子含量,按七水硫酸镁或六水氯化镁、氯化钾、氯化钠顺序计算化合物含量,计算结果算至小数点后第3位,取至第2位。5.13主含量加和
I类:主含量加和(g/100g)=氯化钠含量+氯化钾含量+七水硫酸镁含量Ⅱ类:主含量加和(g/100g)=氯化钠含量+氯化钾含量+六水氯化镁含量Ⅲ类:主含量加和(g/100g)=氯化钠含量十氯化钾含量6检验规则
6.1检验分类
6.1.1型式检验
低钠盐型式检验包括标准中所有项目,正常生产时,每半年应不少于一次,有下列情况之一时也应5
QB2019-2005
进行型式检验。wwW.bzxz.Net
当原料、工艺、配方有重大改变可能影响产品质量时:a)
b)产品长期停产后恢复生产时;c)出厂检验结果与上次型式检验有较大差异时;d),国家质量监督机构提出进行型式检验要求时。6.1.2出厂检验
出厂检验项目为第4章要求中感官指标及理化指标中除铅、砷以外的其他项目。6.2由相同加工方法生产的、同一规格型号的、一次交付的产品为一批,6.3低钠盐产品出厂前,应由生产厂的检验部门按本标准规定逐批进行检验。检验合格后,在包装中附产品质量合格证。
6.4低钠盐产品抽取的份样(含碘的测定)按GB/T8618一2001中3.4.4精制盐抽样规定进行,取样量应满足复核检验要求。
6.5低钠盐产品质量以产品交付时质量为准,当供需双方对产品质量产生异议时,由供需双方共同委托仲裁单位,按本标准规定进行检验和判定。6.6低钠盐产品包装净含量应符合国家技术监督局令[1995]第43号的要求。6.7检验结果如有--项指标(或粒度、白度两项指标)不符合本标准的规定,应以同批产品的备用样,对不合格项目复验,若复验仍不符合本标准规定,则判该批产品为不合格。7标志、包装、运输、存
7.1包装、标志
本产品规定为小包装,包装材料应符合卫生要求,封口严密,包装上应标注产品类别及GB7718规定的要素,外包装上注明产品名称、类别、规格、数量、生产厂名、地址。7.2运输
低钠盐产品的运输工具应清洁、干燥,禁止与能导致产品污染的物品混装。由于运输、装卸造成产品破损和质量下降,应由有关责任方负责。7.3购存
低钠盐产品应妥善保管,防止雨淋、受潮和污染,于干燥的仓库中。中华人民共和国
轻工行业标准
低钠盐
QB2019-2005
中国轻工业出版社出版发行
地址:北京东长安街6号
邮政编码:100740
发行电话:(010)65241695
网址:http:/www.chlip.com.cn/E-mail: club@chlip.com.cn
轻工业标准化编辑出版委员会编辑地址:北京朝阳区光华路12号
邮政编码:100020
电话:(010)65811585
版权所有
侵权必究
书号:155019-2735
小提示:此标准内容仅展示完整标准里的部分截取内容,若需要完整标准请到上方自行免费下载完整标准文档。
分类号:X38
备案号:15699-2005
中华人民共和国轻工行业标准
QB 2019 -2005
代替QB2019-1994
低钠盐
Low sodium salt
2005-03-19发布
中华人民共和国国家发展和改革委员会2005-09-01实施
本标准的第4章为强制性的,其余为推荐性的。本标准是对QB2019一1994《低钠盐》的修订。本标准与QB2019一1994相比,主要变化如下:化学指标中,硫酸镁(七水)可以用六水氯化镁取代,也可不加镁盐:取消有害元素中氟(以F计)的限控;增加新的钾离子测定方法。
本标准由中国轻工业联合会提出。本标准由全国海湖盐标准化中心归口。本标准由全国海湖盐标准化中心负责起草,杭州蓝海星盐制品厂参加起草。本标准主要起草人:赵毅、刘志达、潘悦、尉勤。本标准于1994年首次发布,本次为第一次修订。QB2019-2005
本标准自实施之日起,原中国轻工总会发布的轻工行业标准QB2019一1994《低钠盐》废止。范围
低钠盐
QB2019-2005
本标准规定了低钠盐的产品分类、要求、试验方法、检验规则和标志、包装、运输、贮存。本标准适用于以食用盐(精制盐)、食用氯化钾、食用硫酸镁(或食用氯化镁)为原料加工的低钠盐。2规范性引用文件
下列文件中的条款通过本标准的引用而成为本标准的条款。凡是注日期的引用文件,其随后所有的修改单(不包括勘误的内容)或修订版均不适用于本标准。然而,鼓励根据本标准达成协议的各方研究是否可使用这些文件的最新版本。凡是不注日期的引用文件,其最新版本适用于本标准。GB/T6682分析实验室用水规格和试验方法GB7718预包装食品标签通则
GB/T8618一2001制盐工业主要产品取样方法GB/T13025.1制盐工业通用试验方法粒度的测定GB/T13025.2制盐工业通用试验方法白度的测定
GB/T13025.4制盐工业通用试验方法7水不溶物的测定
GB/T13025.5制盐工业通用试验方法多氯离子的测定
GB/T13025.6一1991制盐工业通用试验方法钙和镁离子的测定制盐工业通用试验方法碘离子的测定GB/T13025.7
GB/T13025.9制盐工业通用试验方法4铅离子的测定(光度法)
制盐工业通用试验方法
亚铁化钾的测定
GB/T13025.10告
GB/T13025.13制盐工业通用试验方法砷离子的测定GB/T18962制盐工业通用试验方法铅离子的测定(原子吸收分光光度法)国家技术监督局令[1995]第43号定量包装商品计量监督规定3产品分类
低钠盐按其成分不同分为:
I类:由食用盐(精制盐)、食用氯化钾、‘食用硫酸镁(七水)组成。Ⅱ类:由食用盐(精制盐)、食用氯化钾、食用氯化镁(六水)组成。Ⅲ类:由食用盐(精制盐)、食用氯化钾组成。4要求
4.1感官指标
色白、无异味、无明显与本产品无关的外来异物。QB 2019-2005
4.2理化指标
理化指标应符合表1规定。
白度/度
粒度(1.0mm筛上物)/(g/100g)氟化钠(以NaCI计)/(g/100g)氟化钾(以KCI计)/(g/100g)七水硫酸镁(以Mg计)/(g/100g)六水氟化镁(以Mg计)/(g/100g)主含加和/(g/100g)
水不溶物/(g/100g)
碘酸钾(以I计)/(mg/kg)
亚铁氰化钾(以[Fe(CN)}计)/(mg/kg)铅(以Pb计)/(mg/kg)
砷(以As计)/(mg/kg)
试验方法
70.00±10.00
24.00±10.00
0.50±0.15
0.60±0.20
98.5~101.0
20~50
30.00±10.00
98.5~100.0
除非另有说明,在分析中仅使用确认为分析纯的试剂和GB/T6682中规定的三级水。5.1感宫检查
目测、鼻嗅。
5.2粒度
按GB/T13025.1测定。
5.3白度
按GB/T13025.2测定。
5.4水不溶物
按GB/T13025.4测定。
5.5氟离子
按GB/T13025.5测定。
5.6镁离子
称取均匀样品25g,精确到0.001g,加水溶解,转移至500mL容量瓶,加水稀释至刻度,摇匀,吸取10.00mL,按GB/T13025.6一1991中2.1测定。5.7钾离子
5.7.1重量法(仲裁法)
5.7.1.1原理
四苯硼钠溶液加至微酸性样品溶液中,生成稳定的四苯硼钾沉淀,经过滤、干燥、称重测得钾离子含量。
5.7.1.2仪器设备
一般实验室仪器。
5.7.1.3试剂和溶液
5.7.1.3.1四苯硼钠溶液(0.1mol/L)称取四苯硼钠3.4g溶于50mL无水乙醇中,加水稀释至100mL。5.7.1.3.2四苯硼钾饱和溶液(1g/L)QB 2019-2005
取四苯硼钾沉淀,用少量无水乙醇浸泡、抽滤、烘干,称取1g,加无水乙醇50mL溶解,加水950mL,摇匀后备用,用前过滤至溶液澄清。5.7.1.3.3甲基红(HG3-958)乙醇溶液(1g/L)5.7.1.3.4乙酸(GB/T676)溶液(1+10)5.7.1.3.5无水乙醇(GB/T678)5.7.1.4分析步骤
称取均匀样品25g,精确至0.001g,加水溶解,移入500mL容量瓶,加水稀释至刻度,摇匀,吸取25.00mL至250mL容量瓶,加水稀释至刻度,摇匀,吸取20.00mL至100mL烧杯中,加水40mL,甲基红指示液(1g/L)1滴,用乙酸(1+10)调至红色,于电炉上微热(约50℃),在搅拌下逐滴滴加入四苯硼钠溶液(0.1moi/L)6.5mL,冷却至室温,用已于(120土2)C恒重的4号玻璃埚过滤,用四苯硼钾饱和溶液(1g/L)洗涤,转移沉淀,再继续洗涤4~5次,置电烘箱中(120士2)℃烘1h,置于于燥器中冷却至室温后称重,以后每次烘0.5h,称重,直至两次称重差不超过0.0002g,视为恒重。5.7.1.5结果计算
钾离子含量,单位为克每百克,按式(1)计算。0.1091×(m-m,) ×100
式中:
试样中钾离子含量,单位为克每百克(g/100g):玻璃加四苯硼钾质量,单位为克(g);玻璃埚质量,单位为克(g):
试样质量,单位为克(g);
0.1091—四苯硼钾换算为钾离子系数。5.7.1.6允许差
钾离子含量在7.0g/100g~21g/100g时,在重复条件下,两次测定结果的绝对差值应不大于0.10g/100g。
5.7.2容量法
5.7.2.1原理
钾离子与四苯硼钠生成稳定的四苯硼钾沉淀,过剩的四苯硼钠用季铵盐标准溶液滴定,生成难溶的四苯硼季铵盐,过量季铵盐与溴酚蓝制成蓝色指示终点,间接法测定钾离子含量。5.7.2.2试剂和溶液
5.7.2.2.1氯化钾标准溶液Lp(Kt)=1.0mg/mL)称取于(130土2)℃恒重的氯化钾(GB/T646)1.9068g,精确至0.0001g,移入1000mL容量瓶中,加水稀释至刻度,摇匀。
5.7.2.2.2氯化铝溶液(100g/L)称取氯化铝10g,溶于100mL水中。5.7.2.2.3硫酸镁-乙酸溶液
称取硫酸镁(MgSO4·7H2O)(GB/T671)127g溶于水中,加冰乙酸59mL,加水稀释至500mL。3
QB2019—2005
5.7.2.2.4乙酸-乙酸钠缓冲溶液(pH~3.5)称取乙酸钠(CH;CO0ONa·3H2O)(GB/T693)13.6g加水溶解,稀释至100mL,加入乙酸(2mol/L)400mL,混匀。
5.7.2.2.5氢氧化钠(1mol/L)
称取氢氧化钠4g,溶于100mL水中。5.7.2.2.6氢氧化钠溶液(0.1mol/L)取氢氧化钠溶液(1mol/L)(5.7.2.2.5)稀释10倍。5.7.2.2.7溴酚蓝指示液(1g/L)称取溴酚蓝(GB12592)0.1g,溶于无水乙醇10mL中,加氢氧化钠溶液(0.1mol/L)10mL,加水稀释至100mL。
5.2.2.2.8松节油
5.7.2.2.9四苯硼钠标准溶液(10g/L)5.7.2.2.9.1配制
称取四苯硼钠10g,溶于900mL水中,于暗处放置一昼夜,加入氯化铝溶液(100g/L)5mL,调节pH至8~9,加水至1L,摇匀,过滤,贮于棕色瓶。5.7.2.2.9.2标定
吸取氯化钾标准溶液(5.7.2.2.1)5.00mL于150mL烧杯中,加水至30mL,加硫酸镁-乙酸溶液2mL,不断搅拌下,逐滴加入上述四苯硼钠标准溶液(10g/L)(5.7.2.2.9.1)10.00mL,放置5min,加入溴酚蓝指示液(1g/L)4滴,滴加氢氧化钠溶液(1mol/L)至溶液呈黄绿色(pH约3.5),加入乙酸乙酸钠缓冲液0.5mL,松节油0.3mL,在充分搅拌下,用季铵盐标准溶液(5.7.2.2.10)滴定至蓝色为止。
四苯硼钠标准溶液对钾离子的滴定度T,按式(2)计算。T
式中:
10.00-f×V
四苯硼钠标准溶液对钾离子的滴定度,单位为毫克每毫升(mg/mL);K
-氯化钾标准溶液中钾离子质量,单位为毫克(mg);加入四苯硼钠标准溶液的量,单位为毫升(mL);f——季铵盐标准溶液对四苯硼钠标准溶液的换算系数,见5.7.2.2.10.2;消耗季铵盐标准溶液量,单位为毫升(mL)。V
5.7.2.2.10季铵盐标准溶液(7g/L)5.7.2.2.10.1配制
称取十六烷基三甲基溴化铵(简称CTAB)14g于2L烧杯中,加无水乙醇300mL溶解,迅速加水至2L,混匀,贮于试剂瓶。
5.7.2.2.10.2标定
吸取四苯硼钠标准溶液(10g/L)5.00mL于150mL烧杯中,加水30mL,溴酚蓝指示液(1g/L)4滴,乙酸-乙酸钠缓冲溶液0.5mL,用季铵盐标准溶液(5.7.2.2.10.1)滴定至蓝色为止。季铵盐标准溶液对四苯硼钠标准溶液的换算系数f,按式(3)计算。5.00
式中:
-季铵盐标准溶液对四苯硼钠标准溶液的换算系数;5.00
四苯硼钠标准溶液量,单位为毫升(mL);V一消耗季铵盐标准溶液量,单位为毫升(mL)。5.7.2.3仪器设备
一般实验室仪器设备。
5.7.2.4分析步骤
QB 2019-2005
称取均匀样品25g,精确至0.001g,加水溶解,转移至500mL容量瓶中,加水稀释至刻度,摇匀。吸取25.00mL至250mL容量瓶,加水稀释至刻度,摇匀,吸取稀释样液10.00.mL至150mL烧杯中,加水至35mL,加硫酸镁-乙酸溶液2mL,在不断搅拌下,逐滴加入四苯硼钠标准溶液(10g/L)10.00mL,放置5min,加入溴酚蓝指示液4滴,滴加氢氧化钠溶液(1mol/L)至溶液呈黄绿色(pH约3.5),加乙酸-乙酸钠缓冲液0.5mL,松节油0.3mL,在充分搅拌下,用季铵盐标准溶液滴定至蓝色为止。5.7.2.5结果计算
钾离子含量,单位为克每百克,按式(4)计算。X=T×(0.00-J×V)x100
式中:
试样中钾离子含量,单位为克每百克(g/100g);四苯硼钠标准溶液对钾离子的滴定度,单位为毫克每毫升(mg/mL);加入四苯硼钠标准溶液的量,单位为毫升(mL);季铵盐标准溶液对四苯硼钠标准溶液的换算系数;滴定中季铵盐标准溶液用量,单位为毫升(mL);试样质量,单位为毫克(mg)。5.7.2.6允许差
钾离子含量在7.0g/100g21g/100g时,在重复性条件下,两次测定结果的绝对差值应不大于0.15g/100g。
5.8碘离子
按GB/T13025.7测定。
5.9亚铁氰化钾
按GB/T13025.10测定。
5.10铅离子
按GB/T13025.9或GB/T18962测定。5.11砷离子
按GB/T13025.13测定。
5.12硫酸镁或氯化镁、氯化钠、氯化钾含量计算根据测定的镁离子、钾离子、氯离子含量,按七水硫酸镁或六水氯化镁、氯化钾、氯化钠顺序计算化合物含量,计算结果算至小数点后第3位,取至第2位。5.13主含量加和
I类:主含量加和(g/100g)=氯化钠含量+氯化钾含量+七水硫酸镁含量Ⅱ类:主含量加和(g/100g)=氯化钠含量+氯化钾含量+六水氯化镁含量Ⅲ类:主含量加和(g/100g)=氯化钠含量十氯化钾含量6检验规则
6.1检验分类
6.1.1型式检验
低钠盐型式检验包括标准中所有项目,正常生产时,每半年应不少于一次,有下列情况之一时也应5
QB2019-2005
进行型式检验。wwW.bzxz.Net
当原料、工艺、配方有重大改变可能影响产品质量时:a)
b)产品长期停产后恢复生产时;c)出厂检验结果与上次型式检验有较大差异时;d),国家质量监督机构提出进行型式检验要求时。6.1.2出厂检验
出厂检验项目为第4章要求中感官指标及理化指标中除铅、砷以外的其他项目。6.2由相同加工方法生产的、同一规格型号的、一次交付的产品为一批,6.3低钠盐产品出厂前,应由生产厂的检验部门按本标准规定逐批进行检验。检验合格后,在包装中附产品质量合格证。
6.4低钠盐产品抽取的份样(含碘的测定)按GB/T8618一2001中3.4.4精制盐抽样规定进行,取样量应满足复核检验要求。
6.5低钠盐产品质量以产品交付时质量为准,当供需双方对产品质量产生异议时,由供需双方共同委托仲裁单位,按本标准规定进行检验和判定。6.6低钠盐产品包装净含量应符合国家技术监督局令[1995]第43号的要求。6.7检验结果如有--项指标(或粒度、白度两项指标)不符合本标准的规定,应以同批产品的备用样,对不合格项目复验,若复验仍不符合本标准规定,则判该批产品为不合格。7标志、包装、运输、存
7.1包装、标志
本产品规定为小包装,包装材料应符合卫生要求,封口严密,包装上应标注产品类别及GB7718规定的要素,外包装上注明产品名称、类别、规格、数量、生产厂名、地址。7.2运输
低钠盐产品的运输工具应清洁、干燥,禁止与能导致产品污染的物品混装。由于运输、装卸造成产品破损和质量下降,应由有关责任方负责。7.3购存
低钠盐产品应妥善保管,防止雨淋、受潮和污染,于干燥的仓库中。中华人民共和国
轻工行业标准
低钠盐
QB2019-2005
中国轻工业出版社出版发行
地址:北京东长安街6号
邮政编码:100740
发行电话:(010)65241695
网址:http:/www.chlip.com.cn/E-mail: club@chlip.com.cn
轻工业标准化编辑出版委员会编辑地址:北京朝阳区光华路12号
邮政编码:100020
电话:(010)65811585
版权所有
侵权必究
书号:155019-2735
小提示:此标准内容仅展示完整标准里的部分截取内容,若需要完整标准请到上方自行免费下载完整标准文档。
标准图片预览:





- 其它标准
- 热门标准
- 其他行业标准
- QB/T2289.4-2012 园艺工具 剪枝剪
- DGJ08-2117-2012 装配整体式混凝土结构施工及质量验收规范
- FZ/T10014-2011 纺织上浆用聚丙烯酸类浆料试验方法 pH值测定
- FZ/T72025-2019 西裤用针织面料
- FZ/T14020-2020 涂料染色水洗棉布
- QJDSD0004S-2016 吉林德尚得生物科技有限公司 短梗五加鹿茸血饮液
- FZ/T73046-2020 一体成型文胸
- FZ/T92054-2010 倍捻锭子
- CECS219-2007 简易自动喷水灭火系统应用技术规程(附条文说明)
- 91SJ803 中悬钢天窗(1/2、1/4中悬)
- DGTJ08-211-2014 假山叠石工程施工规程
- JB/T5332.4-2011 额定电压3.6/6kV及以下电动潜油泵电缆 第4部分:电动潜油泵圆形电力电缆
- JB/T11122-2010 印刷机械 局部上光机
- QB/T1704-2010 铝箔衬纸
- YS/T74.4-2010 镉化学分析方法 第4部分:铅量的测定 火焰原子吸收光谱法
- 行业新闻
请牢记:“bzxz.net”即是“标准下载”四个汉字汉语拼音首字母与国际顶级域名“.net”的组合。 ©2025 标准下载网 www.bzxz.net 本站邮件:bzxznet@163.com
网站备案号:湘ICP备2025141790号-2
网站备案号:湘ICP备2025141790号-2