- 您的位置:
- 标准下载网 >>
- 标准分类 >>
- 其他行业标准 >>
- FZ/T 64089-2022植被种植用土工布
标准号:
FZ/T 64089-2022
标准名称:
植被种植用土工布
标准类别:
其他行业标准
英文名称:
Geotextiles for vegetation planting标准状态:
现行-
发布日期:
2022-04-08 -
实施日期:
2022-10-01 出版语种:
简体中文下载格式:
.pdf .zip
部分标准内容:
ICS59.080.70
CCsW59
中华人民共和国纺织行业标准
FZ/T64089—2022
植被种植用土工布
Geotextiles for vegetation planting2022-04-08发布
中华人民共和国工业和信息化部中国标准出版社
2022-10-01实施
本文件按照GB/T1.1一2020《标准化工作导则起草。
FZ/T64089—2022
第1部分:标准化文件的结构和起草规则》的规定请注意本文件的某些内容可能涉及专利。本文件的发布机构不承担识别专利的责任。本文件由中国纺织工业联合会提出。本文件由全国纺织品标准化技术委员会产业用纺织品分技术委员会(SAC/TC209/SC7)归口。本文件起草单位:宏祥新材料股份有限公司、潍坊驼王实业有限公司、广东宝泓新材料股份有限公司、中纺标检验认证股份有限公司。本文件主要起草人:许武军、刘好武、郑海刚、申景山。I
1范围
植被种植用土工布
FZ/T64089—2022
本文件规定了植被种植用土工布的术语和定义、分类、规格及代号、技术要求、试验方法、检验规则、包装、贮运和标志。
本文件适用于植被种植用土工布。2规范性引用文件
下列文件中的内容通过文中的规范性引用而构成本文件必不可少的条款。其中,注日期的引用文件,仅该日期对应的版本适用于本文件;不注日期的引用文件,其最新版本(包括所有的修改单)适用于本文件。
GB/T2910(所有部分)纺织品定量化学分析GB/T4666
5纺织品织物长度和幅宽的测定
GB/T8572
GB/T8573
GB/T8574
GB/T13762
GB/T13763
GB/T14800
复混肥料中总氮含量的测定蒸馏后滴定法复混肥料中有效磷含量的测定
复混肥料中钾含量的测定四苯硼酸钾重量法土工合成材料土工布及土工布有关产品单位面积质量的测定方法土工合成材料梯形法撕破强力的测定土工合成材料静态顶破试验(CBR法)土工合成材料宽条拉伸试验方法GB/T15788
GB/T17634
土工布及其有关产品有效孔径的测定湿筛法FZ/T01057(所有部分)纺织纤维鉴别试验方法3术语和定义
下列术语和定义适用于本文件。3.1
反滤层
filterlayer
让液体通过的同时保持受渗透力作用的土骨架颗粒不流失的非织造织物功能层。3.2
营养层trophiclayer
可缓慢分解为植物所需营养的毛毡层,一般由动物纤维和植物纤维组成。3.3
植被种植用土工布
geotextilesforvegetationplanting采用针刺复合工艺,将反滤层和营养层组成整体结构的产品。4产品分类、规格及代号
4.1产品分类:植被种植用土工布按反滤层的纤维类别分为长丝纺粘针刺非织造复合型和短纤针刺非1
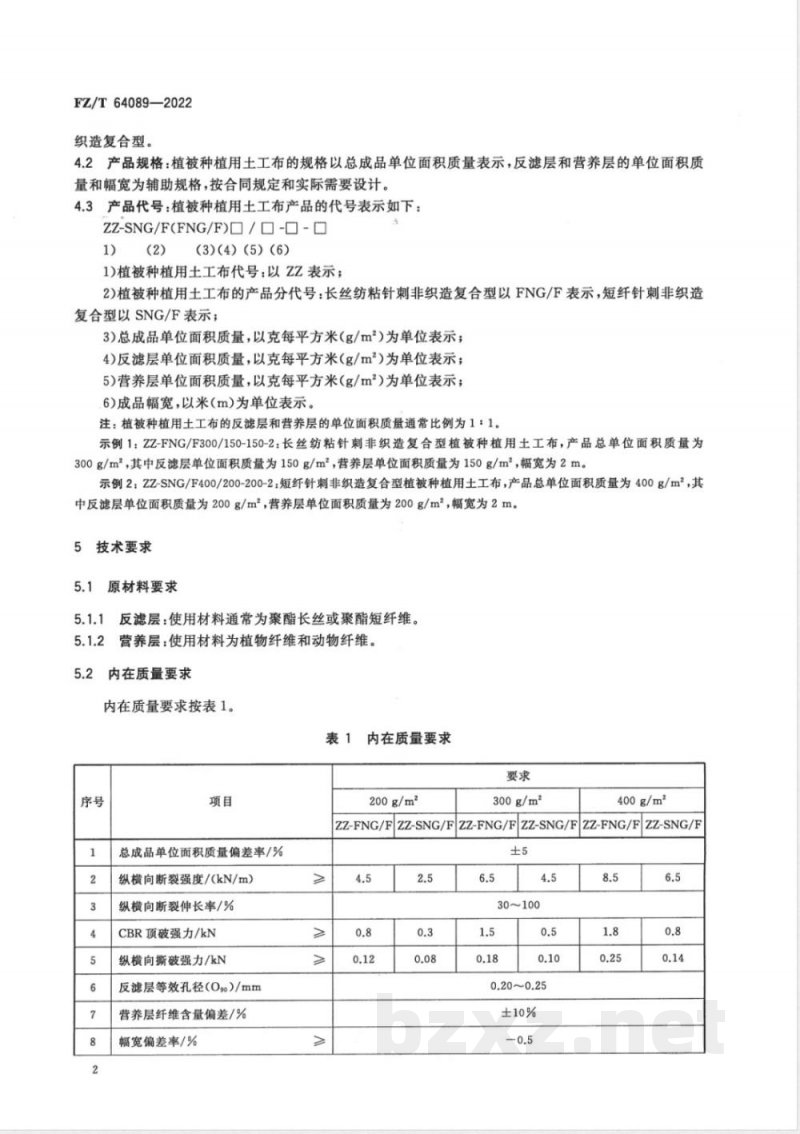
FZ/T64089—2022
织造复合型。
4.2产品规格:植被种植用土工布的规格以总成品单位面积质量表示,反滤层和营养层的单位面积质量和幅宽为辅助规格,按合同规定和实际需要设计。4.3产品代号:植被种植用土工布产品的代号表示如下:ZZ-SNG/F(FNG/F)/--
(3)(4)(5)(6)
1)植被种植用土工布代号:以ZZ表示:2)植被种植用土工布的产品分代号:长丝纺粘针刺非织造复合型以FNG/F表示,短纤针刺非织造复合型以SNG/F表示;此内容来自标准下载网
3)总成品单位面积质量,以克每平方米(g/m2)为单位表示;4)反滤层单位面积质量,以克每平方米(g/m)为单位表示;5)营养层单位面积质量,以克每平方米(g/m2)为单位表示;6)成品幅宽,以米(m)为单位表示。注:植被种植用土工布的反滤层和营养层的单位面积质量通常比例为1:1。示例1:ZZ-FNG/F300/150-150-2:长丝纺粘针刺非织造复合型植被种植用土工布,产品总单位面积质量为300g/m,其中反滤层单位面积质量为150g/m2,营养层单位面积质量为150g/m2,幅宽为2m。示例2:ZZ-SNG/F400/200-200-2:短纤针刺非织造复合型植被种植用土工布,产品总单位面积质量为400g/m,其中反滤层单位面积质量为200g/m2,营养层单位面积质量为200g/m2,幅宽为2m。5技术要求
5.1原材料要求
5.1.1反滤层:使用材料通常为聚酯长丝或聚酯短纤维。5.1.2
营养层:使用材料为植物纤维和动物纤维。内在质量要求
内在质量要求按表1。
表1内在质量要求
总成品单位面积质量偏差率/%
纵横向断裂强度/(kN/m)
纵横向断裂伸长率/%
CBR顶破强力/kN
纵横向撕破强力/kN
反滤层等效孔径(Ogo)/mm
营养层纤维含量偏差/%
幅宽偏差率/%
200g/m2
300g/m2
400g/m
ZZ-FNG/F ZZ-SNG/FZZ-FNG/FZZ-SNG/F ZZ-FNG/FZZ-SNG/F±5
30~100
0.20~0.25
营养层中氮磷钾总含量·/%
表1内在质量要求(续)
200g/m2
300g/m2
FZ/T64089—2022
400g/m2
ZZ-FNG/FZZ-SNG/FZZ-FNG/FZZ-SNG/FZZ-FNG/FZZ-SNG/F>
注1:实际规格介于表中相邻规格之间,按线性内插法计算相应考核指标;超出表中范围时,考核指标由供需双方协商确定。
注2:营养层纤维含量偏差指纤维实际含量与供需双方协议商定含量之间的偏差。:为选择项。
5.3外观质量要求
外观疵点分为轻缺陷和重缺陷(按表2)。每一种产品上不允许存在重缺陷,轻缺陷每200m2应不超过5个。
表2外观症点的评定
疵点名称
布面不匀,折痕
边不良
试验方法
轻缺陷
不明显
软质,粗<5mm
≤300cm,每50cm计一处
重缺陷
硬质;软质,粗>5mm
>300cm
参照相似疵点评定
总成品单位面积质量偏差的测定按GB/T13762规定执行。纵横向断裂强度和断裂伸长率的测定按GB/T15788规定执行。CBR顶破强力的测定按GB/T14800规定执行。纵横向撕破强力的测定按GB/T13763规定执行。等效孔径的测定按GB/T17634规定执行。备注
以疵点最大长度计
营养层纤维含量的测定按照GB/T2910、FZ/T01057等执行,取样部位为营养层。幅宽偏差率的测定按GB/T4666规定执行,测得幅宽平均值,按公式(1)计算幅宽偏差率。=[(w1-w)/w]×100%
式中:
幅宽偏差率,%;
实测幅宽测试值,单位为米(m);标称幅宽值,单位为米(m)。
6.8营养层中氮、磷、钾总含量的测定:从营养层裁取足够的试样,分别按照GB/T8572、GB/T8573(有效磷的测定方法)、GB/T8574的规定测定出氮、磷、钾的含量,合并计算其总含量,计算结果保留到3
FZ/T64089—2022
小数点后两位数字。
6.9外观质量的评定采用目测方式,样品应在水平检验台上进行观测,采用正常白昼北光或日光灯照明,台面照度不低于6001x,目光与台面距离60cm左右,检验速度不超过30m/min。7检验规则
7.1分批规定
按交货批的同一品种、同一规格的产品作为检验批。7.2抽样
7.2.1内在质量
随机抽取一卷,距头端至少3m剪取样品,其尺寸满足所有内在质量指标性能试验。外观质量
外观质量的检验抽样方案按表3。表3外观质量抽样表
一批的卷数
7.3检验规则
7.3.1内在质量的判定
批样的最小卷数
按5.2对抽取样品进行内在质量评定,考核指标符合5.2要求的为内在质量合格,否则为不合格。7.3.2外观质量的判定
按5.3对批样的每卷产品进行外观质量检验评定,如果所有卷均符合5.3要求,则为外观质量合格。如有不合格卷时,则该批中按7.2.2规定重新抽样进行复验。若复验卷均符合5.3要求,则该批产品外观质量合格;如果复验结果仍有不合格卷,则该批产品外观质量不合格。7.3.3结果判定
按7.3.1和7.3.2判定均为合格,则该批产品合格。包装、运和标志
植被种植土工布按定长成卷包装,定长值根据协议或合同规定。8.1
8.2产品在贮运中,应保证不破损、不沾污、不受潮、防雨淋,不得长期曝晒。8.3每卷产品的明显位置上应用标志,包含下列内容:a)生产企业名称和地址;
b)产品名称;
产品代号(见4.3);
执行的标准号;
卷长和净重;
生产批号;
“生产日期;
检验合格证。
FZ/T64089—2022
小提示:此标准内容仅展示完整标准里的部分截取内容,若需要完整标准请到上方自行免费下载完整标准文档。
CCsW59
中华人民共和国纺织行业标准
FZ/T64089—2022
植被种植用土工布
Geotextiles for vegetation planting2022-04-08发布
中华人民共和国工业和信息化部中国标准出版社
2022-10-01实施
本文件按照GB/T1.1一2020《标准化工作导则起草。
FZ/T64089—2022
第1部分:标准化文件的结构和起草规则》的规定请注意本文件的某些内容可能涉及专利。本文件的发布机构不承担识别专利的责任。本文件由中国纺织工业联合会提出。本文件由全国纺织品标准化技术委员会产业用纺织品分技术委员会(SAC/TC209/SC7)归口。本文件起草单位:宏祥新材料股份有限公司、潍坊驼王实业有限公司、广东宝泓新材料股份有限公司、中纺标检验认证股份有限公司。本文件主要起草人:许武军、刘好武、郑海刚、申景山。I
1范围
植被种植用土工布
FZ/T64089—2022
本文件规定了植被种植用土工布的术语和定义、分类、规格及代号、技术要求、试验方法、检验规则、包装、贮运和标志。
本文件适用于植被种植用土工布。2规范性引用文件
下列文件中的内容通过文中的规范性引用而构成本文件必不可少的条款。其中,注日期的引用文件,仅该日期对应的版本适用于本文件;不注日期的引用文件,其最新版本(包括所有的修改单)适用于本文件。
GB/T2910(所有部分)纺织品定量化学分析GB/T4666
5纺织品织物长度和幅宽的测定
GB/T8572
GB/T8573
GB/T8574
GB/T13762
GB/T13763
GB/T14800
复混肥料中总氮含量的测定蒸馏后滴定法复混肥料中有效磷含量的测定
复混肥料中钾含量的测定四苯硼酸钾重量法土工合成材料土工布及土工布有关产品单位面积质量的测定方法土工合成材料梯形法撕破强力的测定土工合成材料静态顶破试验(CBR法)土工合成材料宽条拉伸试验方法GB/T15788
GB/T17634
土工布及其有关产品有效孔径的测定湿筛法FZ/T01057(所有部分)纺织纤维鉴别试验方法3术语和定义
下列术语和定义适用于本文件。3.1
反滤层
filterlayer
让液体通过的同时保持受渗透力作用的土骨架颗粒不流失的非织造织物功能层。3.2
营养层trophiclayer
可缓慢分解为植物所需营养的毛毡层,一般由动物纤维和植物纤维组成。3.3
植被种植用土工布
geotextilesforvegetationplanting采用针刺复合工艺,将反滤层和营养层组成整体结构的产品。4产品分类、规格及代号
4.1产品分类:植被种植用土工布按反滤层的纤维类别分为长丝纺粘针刺非织造复合型和短纤针刺非1
FZ/T64089—2022
织造复合型。
4.2产品规格:植被种植用土工布的规格以总成品单位面积质量表示,反滤层和营养层的单位面积质量和幅宽为辅助规格,按合同规定和实际需要设计。4.3产品代号:植被种植用土工布产品的代号表示如下:ZZ-SNG/F(FNG/F)/--
(3)(4)(5)(6)
1)植被种植用土工布代号:以ZZ表示:2)植被种植用土工布的产品分代号:长丝纺粘针刺非织造复合型以FNG/F表示,短纤针刺非织造复合型以SNG/F表示;此内容来自标准下载网
3)总成品单位面积质量,以克每平方米(g/m2)为单位表示;4)反滤层单位面积质量,以克每平方米(g/m)为单位表示;5)营养层单位面积质量,以克每平方米(g/m2)为单位表示;6)成品幅宽,以米(m)为单位表示。注:植被种植用土工布的反滤层和营养层的单位面积质量通常比例为1:1。示例1:ZZ-FNG/F300/150-150-2:长丝纺粘针刺非织造复合型植被种植用土工布,产品总单位面积质量为300g/m,其中反滤层单位面积质量为150g/m2,营养层单位面积质量为150g/m2,幅宽为2m。示例2:ZZ-SNG/F400/200-200-2:短纤针刺非织造复合型植被种植用土工布,产品总单位面积质量为400g/m,其中反滤层单位面积质量为200g/m2,营养层单位面积质量为200g/m2,幅宽为2m。5技术要求
5.1原材料要求
5.1.1反滤层:使用材料通常为聚酯长丝或聚酯短纤维。5.1.2
营养层:使用材料为植物纤维和动物纤维。内在质量要求
内在质量要求按表1。
表1内在质量要求
总成品单位面积质量偏差率/%
纵横向断裂强度/(kN/m)
纵横向断裂伸长率/%
CBR顶破强力/kN
纵横向撕破强力/kN
反滤层等效孔径(Ogo)/mm
营养层纤维含量偏差/%
幅宽偏差率/%
200g/m2
300g/m2
400g/m
ZZ-FNG/F ZZ-SNG/FZZ-FNG/FZZ-SNG/F ZZ-FNG/FZZ-SNG/F±5
30~100
0.20~0.25
营养层中氮磷钾总含量·/%
表1内在质量要求(续)
200g/m2
300g/m2
FZ/T64089—2022
400g/m2
ZZ-FNG/FZZ-SNG/FZZ-FNG/FZZ-SNG/FZZ-FNG/FZZ-SNG/F>
注1:实际规格介于表中相邻规格之间,按线性内插法计算相应考核指标;超出表中范围时,考核指标由供需双方协商确定。
注2:营养层纤维含量偏差指纤维实际含量与供需双方协议商定含量之间的偏差。:为选择项。
5.3外观质量要求
外观疵点分为轻缺陷和重缺陷(按表2)。每一种产品上不允许存在重缺陷,轻缺陷每200m2应不超过5个。
表2外观症点的评定
疵点名称
布面不匀,折痕
边不良
试验方法
轻缺陷
不明显
软质,粗<5mm
≤300cm,每50cm计一处
重缺陷
硬质;软质,粗>5mm
>300cm
参照相似疵点评定
总成品单位面积质量偏差的测定按GB/T13762规定执行。纵横向断裂强度和断裂伸长率的测定按GB/T15788规定执行。CBR顶破强力的测定按GB/T14800规定执行。纵横向撕破强力的测定按GB/T13763规定执行。等效孔径的测定按GB/T17634规定执行。备注
以疵点最大长度计
营养层纤维含量的测定按照GB/T2910、FZ/T01057等执行,取样部位为营养层。幅宽偏差率的测定按GB/T4666规定执行,测得幅宽平均值,按公式(1)计算幅宽偏差率。=[(w1-w)/w]×100%
式中:
幅宽偏差率,%;
实测幅宽测试值,单位为米(m);标称幅宽值,单位为米(m)。
6.8营养层中氮、磷、钾总含量的测定:从营养层裁取足够的试样,分别按照GB/T8572、GB/T8573(有效磷的测定方法)、GB/T8574的规定测定出氮、磷、钾的含量,合并计算其总含量,计算结果保留到3
FZ/T64089—2022
小数点后两位数字。
6.9外观质量的评定采用目测方式,样品应在水平检验台上进行观测,采用正常白昼北光或日光灯照明,台面照度不低于6001x,目光与台面距离60cm左右,检验速度不超过30m/min。7检验规则
7.1分批规定
按交货批的同一品种、同一规格的产品作为检验批。7.2抽样
7.2.1内在质量
随机抽取一卷,距头端至少3m剪取样品,其尺寸满足所有内在质量指标性能试验。外观质量
外观质量的检验抽样方案按表3。表3外观质量抽样表
一批的卷数
7.3检验规则
7.3.1内在质量的判定
批样的最小卷数
按5.2对抽取样品进行内在质量评定,考核指标符合5.2要求的为内在质量合格,否则为不合格。7.3.2外观质量的判定
按5.3对批样的每卷产品进行外观质量检验评定,如果所有卷均符合5.3要求,则为外观质量合格。如有不合格卷时,则该批中按7.2.2规定重新抽样进行复验。若复验卷均符合5.3要求,则该批产品外观质量合格;如果复验结果仍有不合格卷,则该批产品外观质量不合格。7.3.3结果判定
按7.3.1和7.3.2判定均为合格,则该批产品合格。包装、运和标志
植被种植土工布按定长成卷包装,定长值根据协议或合同规定。8.1
8.2产品在贮运中,应保证不破损、不沾污、不受潮、防雨淋,不得长期曝晒。8.3每卷产品的明显位置上应用标志,包含下列内容:a)生产企业名称和地址;
b)产品名称;
产品代号(见4.3);
执行的标准号;
卷长和净重;
生产批号;
“生产日期;
检验合格证。
FZ/T64089—2022
小提示:此标准内容仅展示完整标准里的部分截取内容,若需要完整标准请到上方自行免费下载完整标准文档。
标准图片预览:





- 其它标准
- 上一篇: FZ/T 64088-2022农业保温复合织物
- 下一篇: 没有更多了
- 热门标准
- 其他行业标准
- CECS353-2013 生态格网结构技术规程
- JB/T11313-2012 电袋复合除尘器用旁路阀
- SH/T3022-2011 石油化工设备和管道涂料防腐蚀设计规范
- FZ/T14020-2020 涂料染色水洗棉布
- QJLPK0001S-2016 吉林普康农业有限公司 胚芽米
- QB/T1097-2010 钢制文件柜
- QB/T2289.4-2012 园艺工具 剪枝剪
- JB/T9678-2012 盘形悬式绝缘子用钢化玻璃绝缘件外观质量
- FZ/T14052-2021 锦纶与涤纶交织印染布
- YS/T349.4-2010 硫化钴精矿化学分析方法 第4部分:二氧化硅量的测定 氟硅酸钾容量法
- FZ/T72013-2022 服用经编间隔织物
- QDLBG0001S-2016 吉林绿波中药药业有限公司 桦褐孔菌茶
- JB/T5332.4-2011 额定电压3.6/6kV及以下电动潜油泵电缆 第4部分:电动潜油泵圆形电力电缆
- QB/T1586.2-2010 箱包五金配件 箱走轮
- JB/T8337-2012 普通磨料 石榴石
- 行业新闻
请牢记:“bzxz.net”即是“标准下载”四个汉字汉语拼音首字母与国际顶级域名“.net”的组合。 ©2025 标准下载网 www.bzxz.net 本站邮件:bzxznet@163.com
网站备案号:湘ICP备2025141790号-2
网站备案号:湘ICP备2025141790号-2