- 您的位置:
- 标准下载网 >>
- 标准分类 >>
- 其他行业标准 >>
- FZ/T 62011.3-2016布艺类产品 第3部分:家具用纺织品
标准号:
FZ/T 62011.3-2016
标准名称:
布艺类产品 第3部分:家具用纺织品
标准类别:
其他行业标准
英文名称:
Indoor ornamental textiles—Part 3:Upholstery标准状态:
现行-
发布日期:
2016-10-22 -
实施日期:
2017-04-01 出版语种:
简体中文下载格式:
.pdf .zip
替代情况:
替代FZ/T 62011.3-2008;
部分标准内容:
ICS97.160
中华人民共和国纺织行业标准
FZ/T62011.3—2016
代替FZ/T62011.3-2008
布艺类产品
第3部分:家具用纺织品
Indoor ornamental textiles-Part 3:Upholstery2016-10-22发布
中华人民共和国工业和信息化部发布
2016-12-01实施
FZ/T62011《布艺类产品》分为四个部分:第1部分:;
第2部分:餐用纺织品;
第3部分:家具用纺织品;
第4部分:室内装饰物。
本部分为FZ/T62011的第3部分。本部分按照GB/T1.1一2009给出的规则起草。言
本部分代替FZ/T62011.3—2008《布艺类产品第3部分:家具用纺织品》。本部分与FZ/T62011.3-2008相比主要变化如下:提高了断裂强力一等品的考核指标(见4.2,2008年版4.2),提高了撕破强力一等品、合格品的考核要求(见4.2,2008年版4.2);内在质量增加了起毛起球、金属残留物的考核要求(见4.2):外观质量增加了尺寸偏差率、纬斜、花斜、色花的考核要求;删除了外观质量中的造型质量要求(见4.3,2008年版4.3);工艺质量增加了刺绣质量考核要求(见4.3);提高了色污渍一等品和合格品的考核要求(见4.3)。本部分由中国纺织工业联合会提出。本部分由全国家用纺织品标准化技术委员会(SAC/TC302)归口。本部分起草单位:愉悦家纺有限公司、江苏省纺织产品质量监督检验研究院。本部分主要起草人:张国清、唐祖根、王玉平。本部分所代替标准的历次版本发布情况为:FZ/T62011.3—2008。
FZ/T62011.3-2016
1范围
布艺类产品第3部分:家具用纺织品FZ/T62011.3—2016
FZ/T62011的本部分规定了布艺类产品一一家具用纺织品的术语和定义、要求、抽样、试验方法、检验规则、标志、包装、运输和贮存。本部分适用于以纺织机织为主制成的家具用纺织品。2规范性引用文件
下列文件对于本文件的应用是必不可少的。凡是注日期的引用文件,仪注日期的版本适用于本文件。凡是不注日期的引用文件,其最新版本(包括所有的修改单)适用于本文件。GB/T250纺织品色牢度试验评定变色用灰色样卡GB/T251纺织品色牢度试验评定沾色用灰色样卡GB/T14801机织物与针织物纬斜和弓纬试验方法纺织品织物撕破性能第2部分:裤形试样单缝撕破强力的测定GB/T3917.2
纺织品色牢度试验耐摩擦色牢度GB/T3920
GB/T3921一2008纺织品色牢度试验耐皂洗色牢度纺织品织物拉伸性能第1部分:断裂强力和断裂伸长率的测定(条样法)GB/T3923.1
GB/T4802.2
纺织品织物起毛起球性能的测定第2部分:改型马丁代尔法消费品使用说明第4部分:纺织品和服装GB5296.4
GB/T5711
GB/T8170
GB/T8427
GB/T8628
纺织品色牢度试验耐干洗色牢度数值修约规则与极限数值的表示和判定纺织品色牢度试验耐人造光色牢度:氙弧测定尺寸变化的试验中织物试样和服装的准备、标记和测量纺织品
GB/T8629—20013
纺织品试验用家庭洗涤和干燥程序GB/T8630
纺织品在洗涤和干燥时尺寸变化的测定国家纺织产品基本安全技术规范GB18401
GB/T13772.2纺织品机织物接缝处纱线抗滑移的测定第2部分:定负荷法纺织制品断针类残留物的检测方法GB/T24121
GB/T29862纺织品纤维含量的标识FZ/T80007.3使用粘合衬服装耐干洗测试方法GSB16-3223家用纺织品起球标准样照3术语和定义
下列术语和定义适用于本文件。3.1
indoorornamentaltextiles
布艺类产品
主要部分由纺织原料制成,用于室内,具有装饰和/或实用功能的纺织制品。主要分为惟慢、餐用纺织品、家具用纺织品、室内装饰物。1
FZ/T62011.3—2016
家具用纺织品
upholstery
主要以纺织品为原料制成的家具和可以脱卸的家具中的纺织制品,如布艺沙发、家具铺盖物、家具套等。
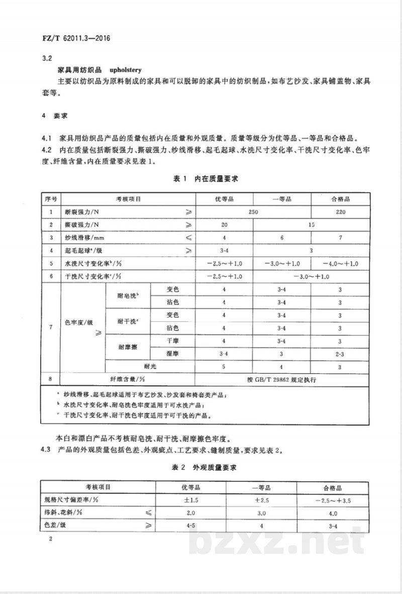
4要求
家具用纺织品产品的质量包括内在质量和外观质量。质量等级分为优等品、一等品和合格品。2内在质量包括断裂强力、撕破强力、纱线滑移、起毛起球、水洗尺寸变化率、干洗尺寸变化率、色牢4.2
度、纤维含量,内在质量要求见表1。表1内在质要求
断裂强力/N
撕破强力/N
纱线滑移/mm
起毛起球*/级
考核项目
水洗尺寸变化率/%
干洗尺寸变化率°/%
耐皂洗?
色牢度/级
耐干洗?
耐摩擦
纤维含量/%
优等品
-2.5~+1.0
-2.5~+1.0
纱线滑移、起毛起球适用于布艺沙发、沙发套和椅套类产品;b水洗尺寸变化率、耐皂洗色牢度适用于可水洗产品;干洗尺寸变化率、耐于洗色牢度适用于可干洗的产品。本白和漂白产品不考核耐皂洗、耐干洗、耐摩擦色牢度。250
一等品
-3.0~+1.0
合格品
按GB/T29862规定执行
4.3产品的外观质量包括色差、外观疵点、工艺要求、缝制质量,要求见表2。表2外观质量要求
考核项目
规格尺寸偏差率/%
纬斜、花斜/%
色差/级
优等品
一等品
合格品
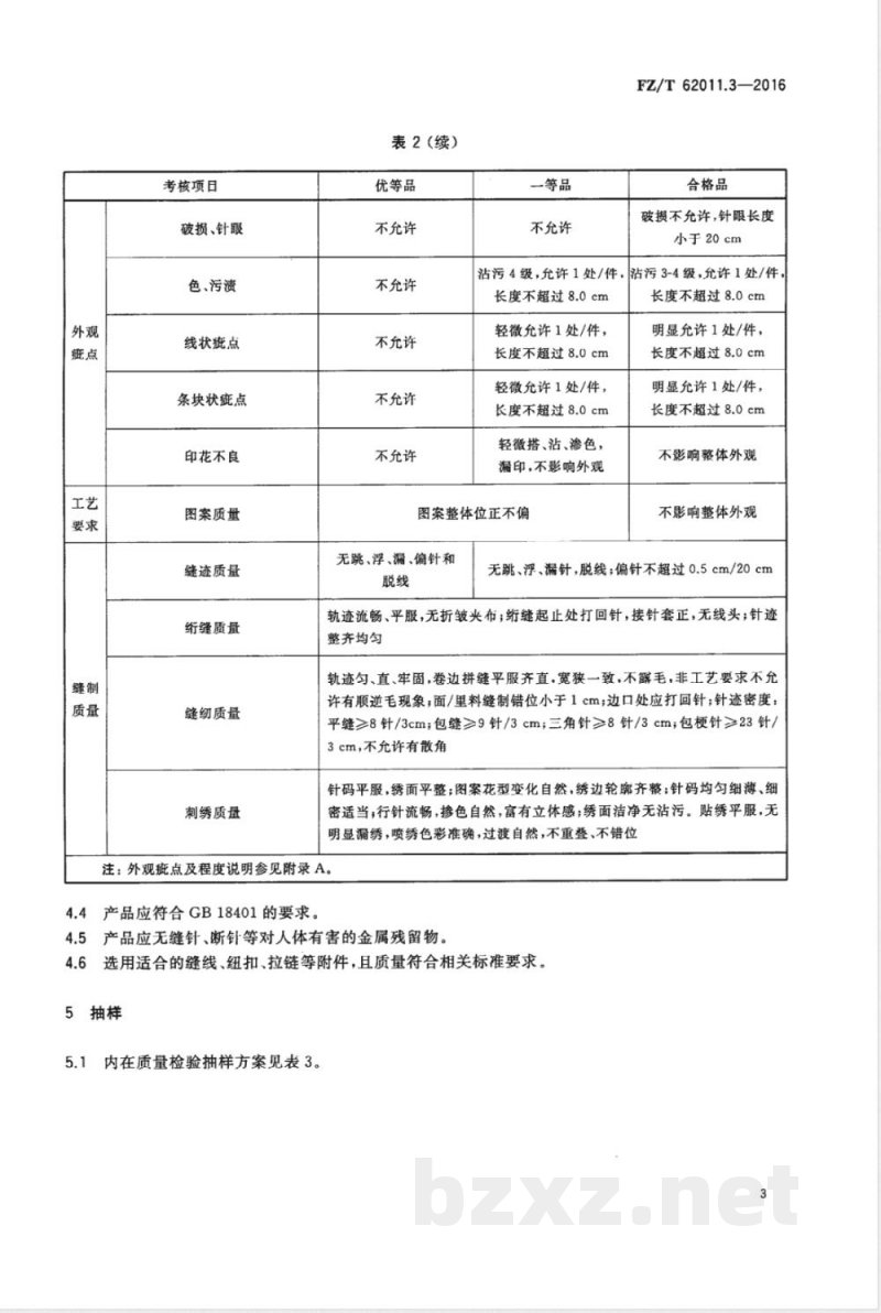
症癌点
考核项日
破损、针眼
色、污渍
线状疵点
条块状疵点
印花不良
图案质量
缝迹质量
绗缝质量
缝纫质量
刺绣质量
表2(续)
优等品
不允许
不允许
不允许
不允许
不允许
一等品
不允许
FZ/T62011.3—2016
合格品
破损不允许,针眼长度
小于20cm
沾污4级,允许1处/件,站污3-4级,允许1处/件,长度不超过8.0cm
轻微允许1处/件,
长度不超过8.0cm
轻微允许1处/件,
长度不超过8.0cm
轻微搭、沾、渗色,
漏印,不影响外观
图案整体位正不偏
无跳、浮、漏、偏针和
长度不超过8.0cm
明显允许1处/件,
长度不超过8.0cm
明显允许1处/件,
长度不超过8.0cm
不影响整体外观
不影响整体外观
无跳、浮、漏针,脱线;偏针不超过0.5cm/20cm轨迹流畅、平服,无折皱夹布;绗缝起止处打回针,接针套正,无线头;针迹整齐均匀
轨迹匀、直、牢固,卷边拼缝平服齐直,宽狭一致,不露毛,非工艺要求不允许有顺逆毛现象;面/里料缝制错位小于1cm;边口处应打回针;针迹密度:平缝≥8针/3cm;包缝≥9针/3cm;三角针≥8针/3cm;包梗针≥23针/3cm,不允许有散角
针码平服,绣面平整;图案花型变化自然,绣边轮廊齐整;针码均匀细薄、细密适当;行针流畅,掺色自然,富有立体感;绣面洁净无沾污。贴绣平服,无明显漏绣,喷绣色彩准确,过渡自然,不重叠、不错位注:外观疵点及程度说明参见附录A。4.4产品应符合GB18401的要求。4.5产品应无缝针、断针等对人体有害的金属残留物。4.6选用适合的缝线、纽扣、拉链等附件,且质量符合相关标准要求。5抽样
5.1内在质量检验抽样方案见表3。3
FZ/T62011.3—2016
批量范围N
501~35000
>35 000
表3内在质量检验抽样方案
样本大小n
外观质量检验抽样方案见表4。
合格判定数Ac
表4外观质量检验抽样方案
批量范围N
501~1200免费标准下载网bzxz
1201~3200
>3 200
样本大小n
5.3检验样本应从检验批中随机抽取,外包装应完整。合格判定数 Ac
实施抽样时,当样本大小n大于批量N时,实施全检,合格判定数Ac为O。5.4
5.5抽样方案另有规定和合同协议的,按有关规定和合同协议执行。6试验方法
6.1内在质量检测
6.1.1断裂强力检测按GB/T3923.1执行。6.1.2撕破强力检测按GB/T3917.2执行。6.1.3纱线滑移检测按GB/T13772.2执行。不合格判定数Re
不合格判定数 Re
6.1.4起毛起球检测按GB/T4802.2执行,以试样织物为磨料,摩擦次数2000次。评级按GSB16-3223评级样照进行。
6.1.5水洗尺寸变化率检测按GB/T8628,GB/T8629—2001和GB/T8630执行,选用5A程序,千燥方法F。
6.1.6干洗尺寸变化率检测按FZ/T80007.3执行。6.1.7
耐皂洗色牢度检测按GB/T3921—2008执行,试验采用A(1)。耐干洗色牢度检测按GB/T5711执行。6.1.8
耐摩擦色牢度检测按GB/T3920执行。6.1.9
耐光色牢度检测按GB/T8427执行,试验采用方法3。数值修约按GB/T8170执行。
6.2外观质量检验
6.2.1工具:钢尺,以毫米为刻度,其长度大于所测量方法的最大尺寸。6.2.2外观质量检验以产品的正面为主,检验时产品表面照度不低于6001x,检验人员眼部距产品约1m左右,检验人员用钢尺测量,以日光、手感进行检验。4
FZ/T62011.3—2016
6.2.3规格尺寸偏差率的测定:将产品平摊在检验台上,用手轻轻理平,使产品呈自然伸缩状态,用钢尺在整个产品长、宽方向的1/4和3/4处测量,取最大长度和最大宽度后平均,精确到1mm,按式(1)进行计算,计算结果按GB/T8170修约至1位小数。L, L。
式中:
P规格尺寸偏差率,%;
产品规格尺寸明示值,单位为毫米(mm);L,一产品规格尺寸实测平均值,单位为毫米(mm)。6.2.4色差检测用GB/T250评定变色用灰色样卡进行评定。6.2.5色、污渍检测用GB/T251评定沾色用灰色样卡进行评定。6.2.6纬斜检测按GB/T14801执行。6.2.7工艺质量的检测,由检验人员使用钢尺,结合目光、手感进行检验。6.3缝针、断针等金属残留物按GB/T24121执行。7检验规则
7.1单件产品内在质量、外观质量分别按表1、表2中最低一项评等,综合质量按内在质量和外观质量中的最低等评定。
7.2批判定时内在质量按抽样方案表3执行,外观质量批判定按抽样方案表4执行。不合格数小于Re,则判检验批合格;不合格数大于或等于Re,则判检验批不合格。7.3综合质量批评定按内在质量抽样检查和外观质量抽样检查中最低等评定。8标志、包装、运输和贮存
8.1产品使用说明应符合GB5296.4的要求。产品应标明规格尺寸和单位,特殊产品按设计标注,异形产品不标注尺寸。
8.2产品应分类包装,包装大小根据具体产品而定。包装材料应选择适当,应保证不散落、不破损、不沾污、不受潮。
8.3产品运输应防潮、防火、防污染8.4产品应放在阴凉、通风、干燥、清洁库房内,并防蛀、防霉。5
FZ/T62011.3—2016
附录A
(资料性附录)
外观疵点及程度说明
A.1线状疵点:沿经向或纬向延伸的,宽度不超过0.2cm的所有各类疵点。A.2条块状疵点:沿经向或纬向延伸的,宽度超过0.2cm的疵点,不包括色、污渍。A.3破损:相邻的纱、线断2根及以上的破洞,破边,0.3cm及以上的跳花。A.4疵点轻微、明显程度见表A.1。表A.1外观疵点及程度说明
印染症
纱、织疵
对比GB/T250评定变色用灰色样卡,3-4级及以上为轻微,3-4级以下为明显轻微
条块状
粗度不大于纱支3倍的粗经,线状错经,稀1根~2根纱的路,粗度不大于纱支3倍的粗纬,双纬,线状百脚,竹节纱等粗度大于纱支3倍的粗经,锯齿状错经,断经,跳纱,稀2根纱以上的路,粗度大于纱支3倍的粗纬、竹节纱,脱纬,锯齿状百脚,一梭3根的多纱,色、油、污纱等杂物织人,条干不匀,经缩波纹,叠起来看不易发现的稀密路,折痕不起毛并列跳纱,明显影响外观的杂物织入、条干不匀,叠起来看容易发现的稀密路,折痕起毛,经缩浪纹,宽0.2cm以上的箍路、针路等FZ/T 62011.3-2016
中华人民共和国纺织
行业标
品第3部分:家具用纺织品
布艺类产品
FZ/T62011.3—2016
中国标准出版社出版发行
北京市朝阳区和平里西街甲2号(100029)北京市西城区三里河北街16号(100045)网址www.spc.net.cn
总编室:(010)68533533发行中心:(010)51780238读者服务部:(010)68523946
中国标准出版社秦皇岛印刷厂印刷各地新华书店经销
开本880×12301/16印张0.75字数14千字2017年1月第一次印刷
2017年1月第一版
书号:155066·2-30945
由本社发行中心调换
如有印装差错
版权专有侵权必究
举报电话:(010)68510107
小提示:此标准内容仅展示完整标准里的部分截取内容,若需要完整标准请到上方自行免费下载完整标准文档。
中华人民共和国纺织行业标准
FZ/T62011.3—2016
代替FZ/T62011.3-2008
布艺类产品
第3部分:家具用纺织品
Indoor ornamental textiles-Part 3:Upholstery2016-10-22发布
中华人民共和国工业和信息化部发布
2016-12-01实施
FZ/T62011《布艺类产品》分为四个部分:第1部分:;
第2部分:餐用纺织品;
第3部分:家具用纺织品;
第4部分:室内装饰物。
本部分为FZ/T62011的第3部分。本部分按照GB/T1.1一2009给出的规则起草。言
本部分代替FZ/T62011.3—2008《布艺类产品第3部分:家具用纺织品》。本部分与FZ/T62011.3-2008相比主要变化如下:提高了断裂强力一等品的考核指标(见4.2,2008年版4.2),提高了撕破强力一等品、合格品的考核要求(见4.2,2008年版4.2);内在质量增加了起毛起球、金属残留物的考核要求(见4.2):外观质量增加了尺寸偏差率、纬斜、花斜、色花的考核要求;删除了外观质量中的造型质量要求(见4.3,2008年版4.3);工艺质量增加了刺绣质量考核要求(见4.3);提高了色污渍一等品和合格品的考核要求(见4.3)。本部分由中国纺织工业联合会提出。本部分由全国家用纺织品标准化技术委员会(SAC/TC302)归口。本部分起草单位:愉悦家纺有限公司、江苏省纺织产品质量监督检验研究院。本部分主要起草人:张国清、唐祖根、王玉平。本部分所代替标准的历次版本发布情况为:FZ/T62011.3—2008。
FZ/T62011.3-2016
1范围
布艺类产品第3部分:家具用纺织品FZ/T62011.3—2016
FZ/T62011的本部分规定了布艺类产品一一家具用纺织品的术语和定义、要求、抽样、试验方法、检验规则、标志、包装、运输和贮存。本部分适用于以纺织机织为主制成的家具用纺织品。2规范性引用文件
下列文件对于本文件的应用是必不可少的。凡是注日期的引用文件,仪注日期的版本适用于本文件。凡是不注日期的引用文件,其最新版本(包括所有的修改单)适用于本文件。GB/T250纺织品色牢度试验评定变色用灰色样卡GB/T251纺织品色牢度试验评定沾色用灰色样卡GB/T14801机织物与针织物纬斜和弓纬试验方法纺织品织物撕破性能第2部分:裤形试样单缝撕破强力的测定GB/T3917.2
纺织品色牢度试验耐摩擦色牢度GB/T3920
GB/T3921一2008纺织品色牢度试验耐皂洗色牢度纺织品织物拉伸性能第1部分:断裂强力和断裂伸长率的测定(条样法)GB/T3923.1
GB/T4802.2
纺织品织物起毛起球性能的测定第2部分:改型马丁代尔法消费品使用说明第4部分:纺织品和服装GB5296.4
GB/T5711
GB/T8170
GB/T8427
GB/T8628
纺织品色牢度试验耐干洗色牢度数值修约规则与极限数值的表示和判定纺织品色牢度试验耐人造光色牢度:氙弧测定尺寸变化的试验中织物试样和服装的准备、标记和测量纺织品
GB/T8629—20013
纺织品试验用家庭洗涤和干燥程序GB/T8630
纺织品在洗涤和干燥时尺寸变化的测定国家纺织产品基本安全技术规范GB18401
GB/T13772.2纺织品机织物接缝处纱线抗滑移的测定第2部分:定负荷法纺织制品断针类残留物的检测方法GB/T24121
GB/T29862纺织品纤维含量的标识FZ/T80007.3使用粘合衬服装耐干洗测试方法GSB16-3223家用纺织品起球标准样照3术语和定义
下列术语和定义适用于本文件。3.1
indoorornamentaltextiles
布艺类产品
主要部分由纺织原料制成,用于室内,具有装饰和/或实用功能的纺织制品。主要分为惟慢、餐用纺织品、家具用纺织品、室内装饰物。1
FZ/T62011.3—2016
家具用纺织品
upholstery
主要以纺织品为原料制成的家具和可以脱卸的家具中的纺织制品,如布艺沙发、家具铺盖物、家具套等。
4要求
家具用纺织品产品的质量包括内在质量和外观质量。质量等级分为优等品、一等品和合格品。2内在质量包括断裂强力、撕破强力、纱线滑移、起毛起球、水洗尺寸变化率、干洗尺寸变化率、色牢4.2
度、纤维含量,内在质量要求见表1。表1内在质要求
断裂强力/N
撕破强力/N
纱线滑移/mm
起毛起球*/级
考核项目
水洗尺寸变化率/%
干洗尺寸变化率°/%
耐皂洗?
色牢度/级
耐干洗?
耐摩擦
纤维含量/%
优等品
-2.5~+1.0
-2.5~+1.0
纱线滑移、起毛起球适用于布艺沙发、沙发套和椅套类产品;b水洗尺寸变化率、耐皂洗色牢度适用于可水洗产品;干洗尺寸变化率、耐于洗色牢度适用于可干洗的产品。本白和漂白产品不考核耐皂洗、耐干洗、耐摩擦色牢度。250
一等品
-3.0~+1.0
合格品
按GB/T29862规定执行
4.3产品的外观质量包括色差、外观疵点、工艺要求、缝制质量,要求见表2。表2外观质量要求
考核项目
规格尺寸偏差率/%
纬斜、花斜/%
色差/级
优等品
一等品
合格品
症癌点
考核项日
破损、针眼
色、污渍
线状疵点
条块状疵点
印花不良
图案质量
缝迹质量
绗缝质量
缝纫质量
刺绣质量
表2(续)
优等品
不允许
不允许
不允许
不允许
不允许
一等品
不允许
FZ/T62011.3—2016
合格品
破损不允许,针眼长度
小于20cm
沾污4级,允许1处/件,站污3-4级,允许1处/件,长度不超过8.0cm
轻微允许1处/件,
长度不超过8.0cm
轻微允许1处/件,
长度不超过8.0cm
轻微搭、沾、渗色,
漏印,不影响外观
图案整体位正不偏
无跳、浮、漏、偏针和
长度不超过8.0cm
明显允许1处/件,
长度不超过8.0cm
明显允许1处/件,
长度不超过8.0cm
不影响整体外观
不影响整体外观
无跳、浮、漏针,脱线;偏针不超过0.5cm/20cm轨迹流畅、平服,无折皱夹布;绗缝起止处打回针,接针套正,无线头;针迹整齐均匀
轨迹匀、直、牢固,卷边拼缝平服齐直,宽狭一致,不露毛,非工艺要求不允许有顺逆毛现象;面/里料缝制错位小于1cm;边口处应打回针;针迹密度:平缝≥8针/3cm;包缝≥9针/3cm;三角针≥8针/3cm;包梗针≥23针/3cm,不允许有散角
针码平服,绣面平整;图案花型变化自然,绣边轮廊齐整;针码均匀细薄、细密适当;行针流畅,掺色自然,富有立体感;绣面洁净无沾污。贴绣平服,无明显漏绣,喷绣色彩准确,过渡自然,不重叠、不错位注:外观疵点及程度说明参见附录A。4.4产品应符合GB18401的要求。4.5产品应无缝针、断针等对人体有害的金属残留物。4.6选用适合的缝线、纽扣、拉链等附件,且质量符合相关标准要求。5抽样
5.1内在质量检验抽样方案见表3。3
FZ/T62011.3—2016
批量范围N
501~35000
>35 000
表3内在质量检验抽样方案
样本大小n
外观质量检验抽样方案见表4。
合格判定数Ac
表4外观质量检验抽样方案
批量范围N
501~1200免费标准下载网bzxz
1201~3200
>3 200
样本大小n
5.3检验样本应从检验批中随机抽取,外包装应完整。合格判定数 Ac
实施抽样时,当样本大小n大于批量N时,实施全检,合格判定数Ac为O。5.4
5.5抽样方案另有规定和合同协议的,按有关规定和合同协议执行。6试验方法
6.1内在质量检测
6.1.1断裂强力检测按GB/T3923.1执行。6.1.2撕破强力检测按GB/T3917.2执行。6.1.3纱线滑移检测按GB/T13772.2执行。不合格判定数Re
不合格判定数 Re
6.1.4起毛起球检测按GB/T4802.2执行,以试样织物为磨料,摩擦次数2000次。评级按GSB16-3223评级样照进行。
6.1.5水洗尺寸变化率检测按GB/T8628,GB/T8629—2001和GB/T8630执行,选用5A程序,千燥方法F。
6.1.6干洗尺寸变化率检测按FZ/T80007.3执行。6.1.7
耐皂洗色牢度检测按GB/T3921—2008执行,试验采用A(1)。耐干洗色牢度检测按GB/T5711执行。6.1.8
耐摩擦色牢度检测按GB/T3920执行。6.1.9
耐光色牢度检测按GB/T8427执行,试验采用方法3。数值修约按GB/T8170执行。
6.2外观质量检验
6.2.1工具:钢尺,以毫米为刻度,其长度大于所测量方法的最大尺寸。6.2.2外观质量检验以产品的正面为主,检验时产品表面照度不低于6001x,检验人员眼部距产品约1m左右,检验人员用钢尺测量,以日光、手感进行检验。4
FZ/T62011.3—2016
6.2.3规格尺寸偏差率的测定:将产品平摊在检验台上,用手轻轻理平,使产品呈自然伸缩状态,用钢尺在整个产品长、宽方向的1/4和3/4处测量,取最大长度和最大宽度后平均,精确到1mm,按式(1)进行计算,计算结果按GB/T8170修约至1位小数。L, L。
式中:
P规格尺寸偏差率,%;
产品规格尺寸明示值,单位为毫米(mm);L,一产品规格尺寸实测平均值,单位为毫米(mm)。6.2.4色差检测用GB/T250评定变色用灰色样卡进行评定。6.2.5色、污渍检测用GB/T251评定沾色用灰色样卡进行评定。6.2.6纬斜检测按GB/T14801执行。6.2.7工艺质量的检测,由检验人员使用钢尺,结合目光、手感进行检验。6.3缝针、断针等金属残留物按GB/T24121执行。7检验规则
7.1单件产品内在质量、外观质量分别按表1、表2中最低一项评等,综合质量按内在质量和外观质量中的最低等评定。
7.2批判定时内在质量按抽样方案表3执行,外观质量批判定按抽样方案表4执行。不合格数小于Re,则判检验批合格;不合格数大于或等于Re,则判检验批不合格。7.3综合质量批评定按内在质量抽样检查和外观质量抽样检查中最低等评定。8标志、包装、运输和贮存
8.1产品使用说明应符合GB5296.4的要求。产品应标明规格尺寸和单位,特殊产品按设计标注,异形产品不标注尺寸。
8.2产品应分类包装,包装大小根据具体产品而定。包装材料应选择适当,应保证不散落、不破损、不沾污、不受潮。
8.3产品运输应防潮、防火、防污染8.4产品应放在阴凉、通风、干燥、清洁库房内,并防蛀、防霉。5
FZ/T62011.3—2016
附录A
(资料性附录)
外观疵点及程度说明
A.1线状疵点:沿经向或纬向延伸的,宽度不超过0.2cm的所有各类疵点。A.2条块状疵点:沿经向或纬向延伸的,宽度超过0.2cm的疵点,不包括色、污渍。A.3破损:相邻的纱、线断2根及以上的破洞,破边,0.3cm及以上的跳花。A.4疵点轻微、明显程度见表A.1。表A.1外观疵点及程度说明
印染症
纱、织疵
对比GB/T250评定变色用灰色样卡,3-4级及以上为轻微,3-4级以下为明显轻微
条块状
粗度不大于纱支3倍的粗经,线状错经,稀1根~2根纱的路,粗度不大于纱支3倍的粗纬,双纬,线状百脚,竹节纱等粗度大于纱支3倍的粗经,锯齿状错经,断经,跳纱,稀2根纱以上的路,粗度大于纱支3倍的粗纬、竹节纱,脱纬,锯齿状百脚,一梭3根的多纱,色、油、污纱等杂物织人,条干不匀,经缩波纹,叠起来看不易发现的稀密路,折痕不起毛并列跳纱,明显影响外观的杂物织入、条干不匀,叠起来看容易发现的稀密路,折痕起毛,经缩浪纹,宽0.2cm以上的箍路、针路等FZ/T 62011.3-2016
中华人民共和国纺织
行业标
品第3部分:家具用纺织品
布艺类产品
FZ/T62011.3—2016
中国标准出版社出版发行
北京市朝阳区和平里西街甲2号(100029)北京市西城区三里河北街16号(100045)网址www.spc.net.cn
总编室:(010)68533533发行中心:(010)51780238读者服务部:(010)68523946
中国标准出版社秦皇岛印刷厂印刷各地新华书店经销
开本880×12301/16印张0.75字数14千字2017年1月第一次印刷
2017年1月第一版
书号:155066·2-30945
由本社发行中心调换
如有印装差错
版权专有侵权必究
举报电话:(010)68510107
小提示:此标准内容仅展示完整标准里的部分截取内容,若需要完整标准请到上方自行免费下载完整标准文档。
标准图片预览:





- 热门标准
- 其他行业标准
- QB/T4736-2014 手工羊毛地毯脱毛量试验方法
- YS/T227.7-2010 碲化学分析方法 第7部分:硫量的测定 电感耦合等离子体原子发射光谱法
- FZ/T12056-2017 对位芳纶(中长型)本色纱线
- YS/T1049-2015 异丁基黄原酸甲酸乙酯
- JB/T8972-2011 YA、YA-W、YA-WF1系列增安型三相异步电动机(机座号315~450)技术条件
- QB/T4645-2014 大茴香醛
- YS/T961-2014 空调与制冷设备用内螺纹铝包铜管
- YS/T990.17-2015 冰铜化学分析方法 第17部分:钴量的测定 原子吸收光谱法
- QB/T4845-2015 手动切纸机
- QB/T4578-2013 溶剂基喷绘墨水
- QX/T255-2015 供暖气象等级
- JB/T11120-2010 印刷机械 网版印刷紫外线光固机
- QTHHT0009S-2016 通化华特酒业有限公司 枸杞大枣小米酒
- FZ/T01125-2014 纺织品 定量化学分析 壳聚糖纤维与某些其他纤维的混合物(胶体滴定法)
- HG/T2316-1992 硫磺悬浮剂
- 行业新闻
请牢记:“bzxz.net”即是“标准下载”四个汉字汉语拼音首字母与国际顶级域名“.net”的组合。 ©2025 标准下载网 www.bzxz.net 本站邮件:bzxznet@163.com
网站备案号:湘ICP备2025141790号-2
网站备案号:湘ICP备2025141790号-2