- 您的位置:
- 标准下载网 >>
- 标准分类 >>
- 其他行业标准 >>
- FZ/T 64025-2020涂层面料用机织粘合衬
标准号:
FZ/T 64025-2020
标准名称:
涂层面料用机织粘合衬
标准类别:
其他行业标准
英文名称:
Adhesive-bonded woven interlinings for coated fabrics标准状态:
现行-
发布日期:
2020-04-16 -
实施日期:
2020-10-01 出版语种:
简体中文下载格式:
.pdf .zip
替代情况:
替代FZ/T 64025-2011
部分标准内容:
ICS59.080.30
中华人民共和国纺织行业标准
FZ/T64025-—2020
代替FZ/T64025—2011
涂层面料用机织粘合衬
Adhesive-bonded woven interlinings for coated fabrics2020-04-16发布
中华人民共和国工业和信息化部2020-10-01实施
本标准按照GB/T1.1-2009给出的规则起草。FZ/T64025—2020
本标准代替FZ/T64025—2011《涂层面料用机织粘合衬》。与FZ/T64025—2011相比主要技术变化如下:
调整了标准适用范围;
增加了纬密偏差率、组合试样蒸汽熨烫尺寸变化率、涂布量偏差率、色牢度考核项目(见表1);剥离强力增设了2.5cm试样宽度的考核指标(见表1);提升了色差、纬斜考核要求(见表2);局部性疵点增加了掉粉考核项目,并提升了考核要求(见表2);散布性疵点增加了考核内容(见表2)。本标准由中国纺织工业联合会提出。本标准由全国纺织品标准化技术委员会棉纺织品分技术委员会(SAC/TC209/SC10)归口。本标准起草单位:南通江准衬布有限公司、上海市纺织工业技术监督所、晟合新材料科技(嘉善)有限公司、浙江创达纺织有限公司、中国产业用纺织品行业协会。本标准主要起草人:刘峰、郑峰、张宝庆、杜湘岐、张纪华、李桂梅。本标准所代替标准的历次版本发布情况为:-FZ/T64025—2011。
1范围
涂层面料用机织粘合衬
FZ/T64025—2020
本标准规定了涂层面料用机织粘合衬的术语和定义、技术要求、试验和检验方法、检验规则及标志和包装。
本标准适用于涂层面料用本白、漂白和有色机织粘合衬。2规范性引用文件
下列文件对于本文件的应用是必不可少的。凡是注日期的引用文件,仅注日期的版本适用于本文件。凡是不注日期的引用文件,其最新版本(包括所有的修改单)适用于本文件。GB/T250纺织品色牢度试验评定变色用灰色样卡GB/T3921—2008纺织品色牢度试验耐皂洗色牢度GB/T4146.2纺织品化学纤维第2部分:产品术语GB/T4666纺织品织物长度和幅宽的测定GB/T4668
机织物密度的测定
GB/T4669一2008纺织品机织物单位长度质量和单位面积质量的测定纺织品色牢度试验耐四氯乙烯干洗色牢度GB/T5711
GB/T6152—1997纺织品色牢度试验耐热压色牢度数值修约规则与极限数值的表示和判定GB/T8170
GB/T14801
机织物与针织物纬斜和弓纬试验方法GB18401
国家纺织产品基本安全技术规范GB/T28465服装衬布检验规则
婴幼儿及儿童纺织产品安全技术规范GB31701
GB/T31902
GB/T31903
服装衬布外观疵点检验方法
服装衬布产品命名规则、标志和包装粘合衬热熔胶涂布量试验方法
FZ/T01081
FZ/T01082粘合衬干热尺寸变化试验方法FZ/T01083粘合衬干洗后的外观及尺寸变化试验方法FZ/T01084粘合衬水洗后的外观及尺寸变化试验方法FZ/T01085
粘合衬剥离强力试验方法
FZ/T01110
粘合衬粘合压烫后的渗胶试验方法FZ/T60031一2020服装衬布蒸汽熨烫后的外观及尺寸变化试验方法FZ/T60034粘合衬掉粉试验方法
3术语和定义
GB/T4146.2界定的以及下列术语和定义适用于本文件。1
FZ/T64025-2020
涂层面料用机织粘合衬adhesive-bondedwoveninterlingsforcoatdfabrics以涤纶低弹丝原料制成的机织物为基布,经拒水整理、上胶等加工而成涂层面料专用的粘合衬。
4技术要求
4.1分等规定
4.1.1产品的品等分为优等品、一等品、合格品,低于合格品的为不合格品。4.1.2产品的评等分为理化性能和外观质量两个方面。理化性能包括纬密偏差率、单位面积质量偏差率、剥离强力、组合试样干热尺寸变化率、组合试样水洗尺寸变化率、组合试样蒸汽熨烫尺寸变化率、涂布量偏差率、组合试样洗涤后外观变化、组合试样热熔胶渗胶、色牢度、安全性能。外观质量包括幅宽偏差、色差、纬斜、局部性疵点、散布性疵点、每卷允许段数和段长。4.1.3涂层面料用机织粘合衬的理化性能按批评等,外观质量按卷评等,综合评等按其中最低的等级评定。
4.2理化性能
1产品的安全性能应符合GB18401或GB31701的规定。涂层面料用机织粘合衬的理化性能分等规定按表1。4.2.2
理化性能分等规定
纬密偏差率/%
单位面积质量偏差率/%
试样宽度5cm
剥离强力/N
组合试样干热尺寸
变化率/%
组合试样水洗尺寸
变化率/%
组合试样蒸汽熨烫
尺寸变化率/%
涂布量偏差率/%
试样宽度2.5cm
试样宽度5cm
试样宽度2.5cm
组合试样洗涤后外观变化*/级
组合试样热熔胶渗胶
色牢度/级
耐干洗
洗涤前
洗涤前
洗涤后
洗涤后
优等品
-3.0~+3.0
-3.0~+3.0
-0.5~+0.5
-0.5~+0.5
-10.0~+10.0
一等品
-4.0~+4.0
-5.0~+5.0
-1.5~+0.5
-1.0~+0.5
-2.0~+0.5
-1.5~+0.5
-1.0~+0.5
-1.0~+0.5
—12.0~+12.0
正面渗胶不允许
合格品
—7.0~+7.0免费标准bzxz.net
-1.5~+0.5
-1.5~+0.5
-15.0~+15.0
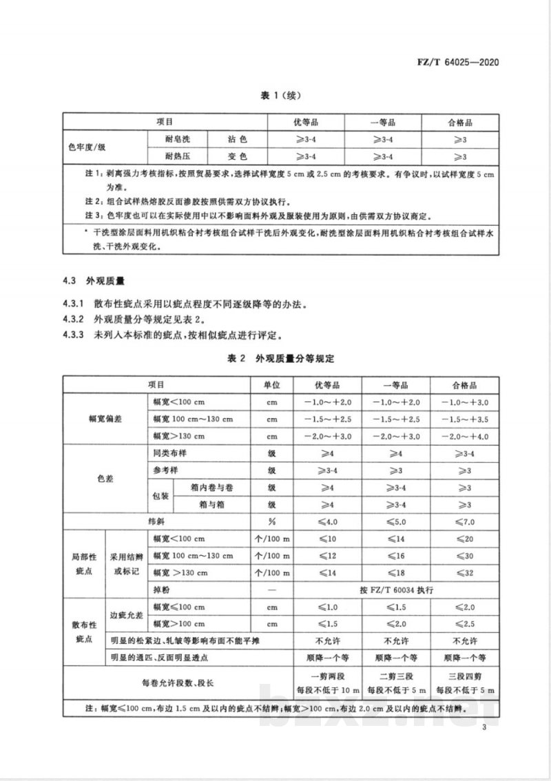
色牢度/级
耐皂洗
耐热压
表1 (续)
优等品
≥3-4
≥3-4
一等品
FZ/T64025—2020
合格品
注1:剥离强力考核指标,按照贸易要求,选择试样宽度5cm或2.5cm的考核要求。有争议时,以试样宽度5cm为准。
注2:组合试样热熔胶反面渗胶按照供需双方协议执行。注3:色牢度也可以在实际使用中以不影响面料外观及服装使用为原则,由供需双方协议商定。干洗型涂层面料用机织粘合衬考核组合试样干洗后外观变化,耐洗型涂层面料用机织粘合衬考核组合试样水洗、干洗外观变化。
外观质量
散布性疵点采用以疵点程度不同逐级降等的办法。外观质量分等规定见表2。
未列人本标准的疵点,按相似疵点进行评定。表2
幅宽<100cm
幅宽偏差
局部性
散布性
采用结辫
或标记
边疵允差
幅宽100cm~130cm
幅宽>130cm
同类布样
参考样
箱内卷与卷
箱与箱
幅宽<100 cm
幅宽100cm~130cm
幅宽>130cm
幅宽≤100cm
幅宽>100cm
外观质量分等规定
个/100m
个/100m
个/100m
明显的松紧边、轧皱等影响布面不能平摊明显的通匹、反面明显透点
每卷允许段数、段长
优等品
-1.0~+2.0
-1.5~+2.5
-2.0~+3.0
不允许
顺降一个等
剪两段
一等品
-1.0~+2.0
-1.5~+2.5
-2.0~+3.0
按FZ/T60034执行
不允许
顺降一个等
二剪三段
每段不低于10m
每段不低于5m
合格品
-1.0~+3.0
-1.5~+3.5
2.0~+4.0
≥3-4
不允许
顺降一个等
三段四剪
每段不低于5m
注:幅宽≤100cm,布边1.5cm及以内的疵点不结辫;幅宽>100cm,布边2.0cm及以内的疵点不结辩。3
FZ/T64025—2020
5试验和检验方法
5.1密度检验方法按GB/T4668执行,纬密偏差率计算按式(1),计算结果按GB/T8170修约至小数点后一位。
式中:
Di- D。× 100
D一涂层面料用机织粘合衬的纬密偏差率,%;D1一—涂层面料用机织粘合衬的纬密实测值,单位为根每10厘米(根/10cm);D。涂层面料用机织粘合衬的纬密标准值,单位为根每10厘米(根/10cm)。:(1)
5.2单位面积质量试验方法按GB/T4669一2008中方法6执行,单位面积质量偏差率计算按式(2),计算结果按GB/T8170修约至小数点后一位。G=ml=mo×100
式中:
G涂层面料用机织粘合衬的单位面积质量偏差率,%;mi
涂层面料用机织粘合衬的单位面积质量实测值,单位为克每平方米(g/m2);涂层面料用机织粘合衬的单位面积质量标称值,单位为克每平方米(g/m2)。注:涂层面料用机织粘合衬的单位面积质量标称值为客户要求或面料设计目标值,按供需双方协议商定。5.3剥离强力试验方法按FZ/T01085执行。5.4组合试样干热尺寸变化率试验方法按FZ/T01082执行。5.5组合试样水洗后外观及尺寸变化率试验方法按FZ/T01084执行。.(2)
5.6组合试样蒸汽熨烫尺寸变化率试验方法按FZ/T60031一2020执行。有争议时,采用FZ/T60031-2020方法B。
5.7涂布量偏差率试验方法按FZ/T01081执行。5.8组合试样洗涤后外观变化试验方法按FZ/T01083、FZ/T01084执行。组合试样热熔胶渗胶试验方法按FZ/T01110执行。5.9
5.10耐干洗色牢度试验方法按GB/T5711执行。5.11耐皂洗色牢度试验方法按GB/T3921一2008中方法A(1)执行。5.12耐热压色牢度试验方法按GB/T6152—1997(潮压法,温度为150℃士2℃)执行。5.13幅宽检验方法按GB/T4666执行。5.14色差按GB/T250评定。
5.15纬斜检验方法按GB/T14801执行。5.16掉粉检验方法按FZ/T60034执行。5.17外观质量检验方法按GB/T31902执行。6检验规则
检验规则按GB/T28465执行。
标志和包装
标志和包装按照GB/T31903执行。其他
特殊品种或用户有特殊要求时,由供需双方协议商定FZ/T64025-2020
小提示:此标准内容仅展示完整标准里的部分截取内容,若需要完整标准请到上方自行免费下载完整标准文档。
中华人民共和国纺织行业标准
FZ/T64025-—2020
代替FZ/T64025—2011
涂层面料用机织粘合衬
Adhesive-bonded woven interlinings for coated fabrics2020-04-16发布
中华人民共和国工业和信息化部2020-10-01实施
本标准按照GB/T1.1-2009给出的规则起草。FZ/T64025—2020
本标准代替FZ/T64025—2011《涂层面料用机织粘合衬》。与FZ/T64025—2011相比主要技术变化如下:
调整了标准适用范围;
增加了纬密偏差率、组合试样蒸汽熨烫尺寸变化率、涂布量偏差率、色牢度考核项目(见表1);剥离强力增设了2.5cm试样宽度的考核指标(见表1);提升了色差、纬斜考核要求(见表2);局部性疵点增加了掉粉考核项目,并提升了考核要求(见表2);散布性疵点增加了考核内容(见表2)。本标准由中国纺织工业联合会提出。本标准由全国纺织品标准化技术委员会棉纺织品分技术委员会(SAC/TC209/SC10)归口。本标准起草单位:南通江准衬布有限公司、上海市纺织工业技术监督所、晟合新材料科技(嘉善)有限公司、浙江创达纺织有限公司、中国产业用纺织品行业协会。本标准主要起草人:刘峰、郑峰、张宝庆、杜湘岐、张纪华、李桂梅。本标准所代替标准的历次版本发布情况为:-FZ/T64025—2011。
1范围
涂层面料用机织粘合衬
FZ/T64025—2020
本标准规定了涂层面料用机织粘合衬的术语和定义、技术要求、试验和检验方法、检验规则及标志和包装。
本标准适用于涂层面料用本白、漂白和有色机织粘合衬。2规范性引用文件
下列文件对于本文件的应用是必不可少的。凡是注日期的引用文件,仅注日期的版本适用于本文件。凡是不注日期的引用文件,其最新版本(包括所有的修改单)适用于本文件。GB/T250纺织品色牢度试验评定变色用灰色样卡GB/T3921—2008纺织品色牢度试验耐皂洗色牢度GB/T4146.2纺织品化学纤维第2部分:产品术语GB/T4666纺织品织物长度和幅宽的测定GB/T4668
机织物密度的测定
GB/T4669一2008纺织品机织物单位长度质量和单位面积质量的测定纺织品色牢度试验耐四氯乙烯干洗色牢度GB/T5711
GB/T6152—1997纺织品色牢度试验耐热压色牢度数值修约规则与极限数值的表示和判定GB/T8170
GB/T14801
机织物与针织物纬斜和弓纬试验方法GB18401
国家纺织产品基本安全技术规范GB/T28465服装衬布检验规则
婴幼儿及儿童纺织产品安全技术规范GB31701
GB/T31902
GB/T31903
服装衬布外观疵点检验方法
服装衬布产品命名规则、标志和包装粘合衬热熔胶涂布量试验方法
FZ/T01081
FZ/T01082粘合衬干热尺寸变化试验方法FZ/T01083粘合衬干洗后的外观及尺寸变化试验方法FZ/T01084粘合衬水洗后的外观及尺寸变化试验方法FZ/T01085
粘合衬剥离强力试验方法
FZ/T01110
粘合衬粘合压烫后的渗胶试验方法FZ/T60031一2020服装衬布蒸汽熨烫后的外观及尺寸变化试验方法FZ/T60034粘合衬掉粉试验方法
3术语和定义
GB/T4146.2界定的以及下列术语和定义适用于本文件。1
FZ/T64025-2020
涂层面料用机织粘合衬adhesive-bondedwoveninterlingsforcoatdfabrics以涤纶低弹丝原料制成的机织物为基布,经拒水整理、上胶等加工而成涂层面料专用的粘合衬。
4技术要求
4.1分等规定
4.1.1产品的品等分为优等品、一等品、合格品,低于合格品的为不合格品。4.1.2产品的评等分为理化性能和外观质量两个方面。理化性能包括纬密偏差率、单位面积质量偏差率、剥离强力、组合试样干热尺寸变化率、组合试样水洗尺寸变化率、组合试样蒸汽熨烫尺寸变化率、涂布量偏差率、组合试样洗涤后外观变化、组合试样热熔胶渗胶、色牢度、安全性能。外观质量包括幅宽偏差、色差、纬斜、局部性疵点、散布性疵点、每卷允许段数和段长。4.1.3涂层面料用机织粘合衬的理化性能按批评等,外观质量按卷评等,综合评等按其中最低的等级评定。
4.2理化性能
1产品的安全性能应符合GB18401或GB31701的规定。涂层面料用机织粘合衬的理化性能分等规定按表1。4.2.2
理化性能分等规定
纬密偏差率/%
单位面积质量偏差率/%
试样宽度5cm
剥离强力/N
组合试样干热尺寸
变化率/%
组合试样水洗尺寸
变化率/%
组合试样蒸汽熨烫
尺寸变化率/%
涂布量偏差率/%
试样宽度2.5cm
试样宽度5cm
试样宽度2.5cm
组合试样洗涤后外观变化*/级
组合试样热熔胶渗胶
色牢度/级
耐干洗
洗涤前
洗涤前
洗涤后
洗涤后
优等品
-3.0~+3.0
-3.0~+3.0
-0.5~+0.5
-0.5~+0.5
-10.0~+10.0
一等品
-4.0~+4.0
-5.0~+5.0
-1.5~+0.5
-1.0~+0.5
-2.0~+0.5
-1.5~+0.5
-1.0~+0.5
-1.0~+0.5
—12.0~+12.0
正面渗胶不允许
合格品
—7.0~+7.0免费标准bzxz.net
-1.5~+0.5
-1.5~+0.5
-15.0~+15.0
色牢度/级
耐皂洗
耐热压
表1 (续)
优等品
≥3-4
≥3-4
一等品
FZ/T64025—2020
合格品
注1:剥离强力考核指标,按照贸易要求,选择试样宽度5cm或2.5cm的考核要求。有争议时,以试样宽度5cm为准。
注2:组合试样热熔胶反面渗胶按照供需双方协议执行。注3:色牢度也可以在实际使用中以不影响面料外观及服装使用为原则,由供需双方协议商定。干洗型涂层面料用机织粘合衬考核组合试样干洗后外观变化,耐洗型涂层面料用机织粘合衬考核组合试样水洗、干洗外观变化。
外观质量
散布性疵点采用以疵点程度不同逐级降等的办法。外观质量分等规定见表2。
未列人本标准的疵点,按相似疵点进行评定。表2
幅宽<100cm
幅宽偏差
局部性
散布性
采用结辫
或标记
边疵允差
幅宽100cm~130cm
幅宽>130cm
同类布样
参考样
箱内卷与卷
箱与箱
幅宽<100 cm
幅宽100cm~130cm
幅宽>130cm
幅宽≤100cm
幅宽>100cm
外观质量分等规定
个/100m
个/100m
个/100m
明显的松紧边、轧皱等影响布面不能平摊明显的通匹、反面明显透点
每卷允许段数、段长
优等品
-1.0~+2.0
-1.5~+2.5
-2.0~+3.0
不允许
顺降一个等
剪两段
一等品
-1.0~+2.0
-1.5~+2.5
-2.0~+3.0
按FZ/T60034执行
不允许
顺降一个等
二剪三段
每段不低于10m
每段不低于5m
合格品
-1.0~+3.0
-1.5~+3.5
2.0~+4.0
≥3-4
不允许
顺降一个等
三段四剪
每段不低于5m
注:幅宽≤100cm,布边1.5cm及以内的疵点不结辫;幅宽>100cm,布边2.0cm及以内的疵点不结辩。3
FZ/T64025—2020
5试验和检验方法
5.1密度检验方法按GB/T4668执行,纬密偏差率计算按式(1),计算结果按GB/T8170修约至小数点后一位。
式中:
Di- D。× 100
D一涂层面料用机织粘合衬的纬密偏差率,%;D1一—涂层面料用机织粘合衬的纬密实测值,单位为根每10厘米(根/10cm);D。涂层面料用机织粘合衬的纬密标准值,单位为根每10厘米(根/10cm)。:(1)
5.2单位面积质量试验方法按GB/T4669一2008中方法6执行,单位面积质量偏差率计算按式(2),计算结果按GB/T8170修约至小数点后一位。G=ml=mo×100
式中:
G涂层面料用机织粘合衬的单位面积质量偏差率,%;mi
涂层面料用机织粘合衬的单位面积质量实测值,单位为克每平方米(g/m2);涂层面料用机织粘合衬的单位面积质量标称值,单位为克每平方米(g/m2)。注:涂层面料用机织粘合衬的单位面积质量标称值为客户要求或面料设计目标值,按供需双方协议商定。5.3剥离强力试验方法按FZ/T01085执行。5.4组合试样干热尺寸变化率试验方法按FZ/T01082执行。5.5组合试样水洗后外观及尺寸变化率试验方法按FZ/T01084执行。.(2)
5.6组合试样蒸汽熨烫尺寸变化率试验方法按FZ/T60031一2020执行。有争议时,采用FZ/T60031-2020方法B。
5.7涂布量偏差率试验方法按FZ/T01081执行。5.8组合试样洗涤后外观变化试验方法按FZ/T01083、FZ/T01084执行。组合试样热熔胶渗胶试验方法按FZ/T01110执行。5.9
5.10耐干洗色牢度试验方法按GB/T5711执行。5.11耐皂洗色牢度试验方法按GB/T3921一2008中方法A(1)执行。5.12耐热压色牢度试验方法按GB/T6152—1997(潮压法,温度为150℃士2℃)执行。5.13幅宽检验方法按GB/T4666执行。5.14色差按GB/T250评定。
5.15纬斜检验方法按GB/T14801执行。5.16掉粉检验方法按FZ/T60034执行。5.17外观质量检验方法按GB/T31902执行。6检验规则
检验规则按GB/T28465执行。
标志和包装
标志和包装按照GB/T31903执行。其他
特殊品种或用户有特殊要求时,由供需双方协议商定FZ/T64025-2020
小提示:此标准内容仅展示完整标准里的部分截取内容,若需要完整标准请到上方自行免费下载完整标准文档。
标准图片预览:





- 其它标准
- 上一篇: FZ/T 64024-2020水溶性机织粘合衬
- 下一篇: FZ/T 64026-2021针刺非织造衬
- 热门标准
- 其他行业标准
- YS/T860-2013 有色中间合金及催化剂用五氧化二钒
- FZ/T01161-2022 纺织品 定量化学分析 铜改性聚丙烯腈纤维与某些其他纤维的混合物
- JB/T12150-2015 家用和类似用途电容性负载的电源开关
- QB/T4736-2014 手工羊毛地毯脱毛量试验方法
- YS/T891-2013 高纯钛化学分析方法 痕量杂质元素的测定 辉光放电质谱法
- YS/T227.7-2010 碲化学分析方法 第7部分:硫量的测定 电感耦合等离子体原子发射光谱法
- QZJQT0001S-2016 驻马店市佳宝清香斋调味品有限公司 固态复合调味料
- Q/CNPC8.13-1999 石油企业标准配备规范 第13部分:管道工程施工
- FZ/T12056-2017 对位芳纶(中长型)本色纱线
- QB/T4396-2012 软体沼气池用聚氯乙烯涂覆织物膜材
- YS/T1049-2015 异丁基黄原酸甲酸乙酯
- QB/T4645-2014 大茴香醛
- YS/T1163-2016 粗铟
- FZ/T73018-2021 毛针织品
- YS/T961-2014 空调与制冷设备用内螺纹铝包铜管
- 行业新闻
请牢记:“bzxz.net”即是“标准下载”四个汉字汉语拼音首字母与国际顶级域名“.net”的组合。 ©2025 标准下载网 www.bzxz.net 本站邮件:bzxznet@163.com
网站备案号:湘ICP备2025141790号-2
网站备案号:湘ICP备2025141790号-2