- 您的位置:
- 标准下载网 >>
- 标准分类 >>
- 其他行业标准 >>
- QB/T 1704-2010铝箔衬纸
标准号:
QB/T 1704-2010
标准名称:
铝箔衬纸
标准类别:
其他行业标准
英文名称:
Aluminum foil backing paper标准状态:
现行-
发布日期:
2011-01-21 -
实施日期:
2011-04-01 出版语种:
简体中文下载格式:
.pdf .zip
标准ICS号:
造纸技术>>85.060纸和纸板中标分类号:
轻工、文化与生活用品>>造纸>>Y32纸
替代情况:
替代QB/T 1704-1993
起草单位:
民丰特种纸股份有限公司、牡丹江恒丰纸业股份有限公司归口单位:
全国造纸标准化中心发布部门:
工业和信息化部相关标签:
铝箔
部分标准内容:
ICS85.060
分类号:Y32
备案号:31052-2011
中华人民共和国轻工行业标准
QB/T1704-2010
代替QB/T1704-1993
铝箔衬纸
Aluminum foil backing paper
2010-12-29发布
中华人民共和国工业和信息化部发布
2011-04-01实施
本标准是对QB/T1704一1993《铝箔衬纸》的修订。本标准与QB/T1704一1993相比,主要变化如下:修改了质量等级;
增加了耐折度、灰分和荧光亮度(荧光白度)指标;调整了定量、平滑度和尘埃指标;取消了横向抗张强度指标;
更新了亮度的检测方法;
修改了抽样方法;
修改了有关接头的规定;
取消了原标准的I型和ⅡI型分类;增加了当产品用于食品包装时的卫生指标要求。本标准由中国轻工业联合会提出。本标准由全国造纸标准化中心归口。QB/T1704-2010
本标准起草单位:民丰特种纸股份有限公司、牡丹江恒丰纸业股份有限公司、中国制浆造纸研究院、中国造纸协会标准化专业委员会。本标准主要起草人:刘海宁、黄晓钢、夏民富。本标准所代替标准的历次版本的发布情况为:QB/T17041993。
1范围
铝箔衬纸
QB/T 1704-2010
本标准规定了铝箔衬纸的产品分类、技术要求、试验方法、检验规则和包装、标志、运输、贮存。本标准适用于复合加工铝箔纸的内衬纸。2规范性引用文件
下列文件对于本文件的应用是必不可少的。凡是注日期的引用文件,仅注日期的版本适用于本文件。凡是不注日期的引用文件,其最新版本(包括所有的修改单)适用于本文件。GB/T450纸和纸板试样的采取及试样纵横向、正反面的测定(GB/T450-2008,IS0186:1994,MOD)
GB/T451.1bzxz.net
纸和纸板尺寸及偏斜度的测定
GB/T451.2纸和纸板定量的测定(GB/T451.2一2002,eqVISO536:1995)GB/T456纸和纸板平滑度的测定(别克法)(GB/T456一2002,eqVIS05627:1995)GB/T457-2008纸和纸板耐折度的测定(IS05626:1993,MOD)GB/T4602008纸施胶度的测定
GB/T462纸、纸板和纸浆分析试样水分的测定(GB/T462一2008,ISO287:1985,ISO638:1978MOD)
GB/T742造纸原料、纸浆、纸和纸板灰分的测定(GB/T742一2008,IS02144:1997,MOD)GB/T1541-1989纸和纸板尘埃度的测定GB/T2828.1计数抽样程序第1部分:按接收质量限(AQL)检索的逐批检验抽检计划(GB/T2828.1-2003,ISO2859-1:1999,IDT)GB/T5009.78食品包装用原纸卫生标准的分析方法GB/T7974纸、纸板和纸浆亮度(白度)的测定(漫射/垂直法)(GB/T79742002,neqISO2470:1999)
GB/T10342纸张的包装和标志
GB/T10739纸、纸板和纸浆试样处理和试验的标准大气条件(GB/T107392002,eqVISO187:1990)
GB11680食品包装用原纸卫生标准GB/T12914纸和纸板抗张强度的测定(GB/T12914~~2008,ISO19241:1992,ISO1924-2:1994,MOD)
3产品分类
铝箔衬纸为卷筒纸,其宽度为365mm、380mm、410mm、476mm、490mm,也可根据订货合同生产其他规格。
4技术要求
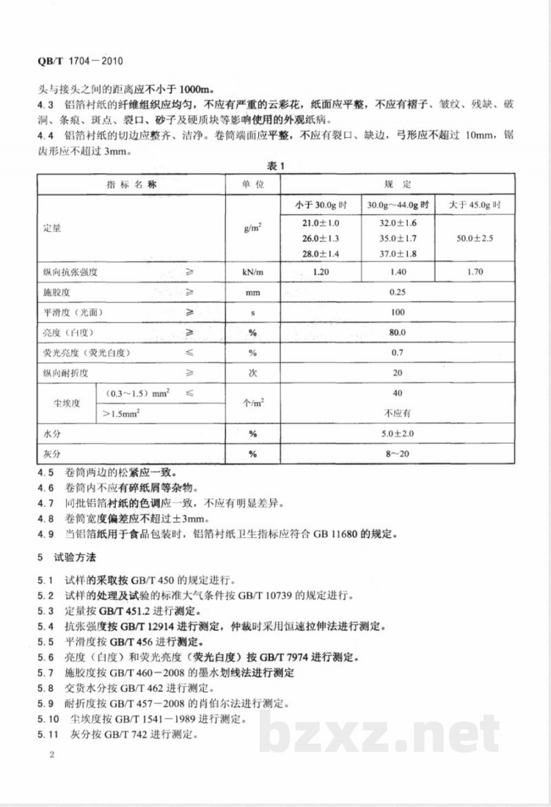
4.1铝箔衬纸的技术指标应符合表1或订货合同的规定。4.2铝箔衬纸的接头每卷应不多于3个,接头应牢固并做好标识。接头处不应有上下层粘连现象,接1
QB/T1704-2010
头与接头之间的距离应不小于1000m。4.3铝箔衬纸的纤维组织应均匀,不应有严重的云彩花,纸面应平整,不应有褶子、皱纹、残缺、破洞、条痕、斑点、裂口、砂子及硬质块等影响使用的外观纸病。4.4铝箔衬纸的切边应整齐、洁净。卷简端面应平整,不应有裂口、缺边,弓形应不超过10mm,锯齿形应不超过3mm。
指标名称
纵向抗张强度
施胶度
平滑度(光面)
亮度(白度)
荧光亮度(荧光白度)
纵向耐折度
尘埃度
(0.3~1.5)mm2
卷简两边的松紧应一致。
卷筒内不应有碎纸屑等杂物。
个/m2
同批铝箱衬纸的色调应一致,不应有明显差异。卷筒宽度偏差应不超过土3mm。
小于30.0g时
21.0±1.0
26.0±1.3
28.0±1.4
30.0g~44.0g时
32.0±1.6
35.0±1.7
37.0±1.8
不应有
当铝箔纸用于食品包装时,铝箔衬纸卫生指标应符合GB11680的规定。试验方法
试样的采取按GB/T450的规定进行。试样的处理及试验的标准大气条件按GB/T10739的规定进行。定量按GB/T451.2进行测定。
抗张强度按GB/T.12914进行测定,仲裁时采用恒速拉伸法进行测定。5.5
平滑度按GB/T:456进行测定。
亮度(白度)和荧光亮度(荧光白度)按GB/T7974进行测定。施胶度按GB/T460一2008的墨水划线法进行测定交货水分按GB/T462进行测定。
耐折度按GB/T457一2008的肖伯尔法进行测定。尘埃度按GB/T1541-1989进行测定。灰分按GB/T742进行测定。
大于45.0g时
50.0±2.5
5.12尺寸按GB/T451.1进行测定。5.13外观质量采用目测检验。
5.14卫生指标按GB/T5009.78进行测定。6检验规则
以一次交货的数量为一批,每批应不多于30t。6.1
QB/T1704-2010
6.2供方应保证产品的质量符合本标准或订货合同规定,每卷纸内应附有一份产品合格证。如果用于包装食品,卫生指标中有一项不合格,则判为该批是不可接收的。6.3计数抽样检验程序应按GB/T2828.1的规定进行,样本单位为卷或筒。接收质量限(AQL):纵向抗张强度、平滑度、纵向耐折度、荧光亮度(荧光白度)AQL为4.0;定量、亮度、施胶度、尘埃度、水分、灰分、尺寸及偏差、外观质量AQL为6.5。抽样方案采用正常二次抽样方案,检验水平为一般检验水平I,具体见表2。
6.4可接收性的确定:第一次检验的样品数量应等于该方案给出的第一样本量。如果第一样本中发现的不合格数小于或等于第一接收数,应认为该批是可接收的;如果第一样本中发现的不合格品数大于或等于第一拒收数,则该批是不可接收的。如果第一样本中发现的不合格品数介于第一接收数与第一拒收数之间,应检验由方案给出样本量的第二样本并累计在第一样本和第二样本中发现的不合格品数。如果不合格品数累计数小于或等于第二接收数,则判定该批是可接收的;如果不合格品累计数大于或等于第二拒收数,则判定该批是不可接收的。表2
正常检验二次抽样方案
批量/卷(筒)
26~90
91~150
样本量
8 (16)
般检验水平
6.5需方有权按本标准或订货合同的规定进行验收检验,检验时应先检查外部包装,然后从中取样进行检验。如果检验结果不符合本标准或订货合同的规定,需方应在到货后一个月内(或按订货合同规定)通知供方共同取样复验;如仍不合格,则判为批不合格,由供方负责处理;如合格,则判为批合格,由需方负责处理。
7标志、包装、运输、贮存
7.1铝箔衬纸的包装和标志按GB/T10342或订货合同的规定进行。7.2运输时应使用有篷而洁净的运输工具,装卸时不应使铝箔衬纸受冲撞,不应将纸件从高处扔下。7.3铝箔衬纸应妥善保管,防止雪、雨和地面潮气的影响。3
QB/T 1704-2010
小提示:此标准内容仅展示完整标准里的部分截取内容,若需要完整标准请到上方自行免费下载完整标准文档。
分类号:Y32
备案号:31052-2011
中华人民共和国轻工行业标准
QB/T1704-2010
代替QB/T1704-1993
铝箔衬纸
Aluminum foil backing paper
2010-12-29发布
中华人民共和国工业和信息化部发布
2011-04-01实施
本标准是对QB/T1704一1993《铝箔衬纸》的修订。本标准与QB/T1704一1993相比,主要变化如下:修改了质量等级;
增加了耐折度、灰分和荧光亮度(荧光白度)指标;调整了定量、平滑度和尘埃指标;取消了横向抗张强度指标;
更新了亮度的检测方法;
修改了抽样方法;
修改了有关接头的规定;
取消了原标准的I型和ⅡI型分类;增加了当产品用于食品包装时的卫生指标要求。本标准由中国轻工业联合会提出。本标准由全国造纸标准化中心归口。QB/T1704-2010
本标准起草单位:民丰特种纸股份有限公司、牡丹江恒丰纸业股份有限公司、中国制浆造纸研究院、中国造纸协会标准化专业委员会。本标准主要起草人:刘海宁、黄晓钢、夏民富。本标准所代替标准的历次版本的发布情况为:QB/T17041993。
1范围
铝箔衬纸
QB/T 1704-2010
本标准规定了铝箔衬纸的产品分类、技术要求、试验方法、检验规则和包装、标志、运输、贮存。本标准适用于复合加工铝箔纸的内衬纸。2规范性引用文件
下列文件对于本文件的应用是必不可少的。凡是注日期的引用文件,仅注日期的版本适用于本文件。凡是不注日期的引用文件,其最新版本(包括所有的修改单)适用于本文件。GB/T450纸和纸板试样的采取及试样纵横向、正反面的测定(GB/T450-2008,IS0186:1994,MOD)
GB/T451.1bzxz.net
纸和纸板尺寸及偏斜度的测定
GB/T451.2纸和纸板定量的测定(GB/T451.2一2002,eqVISO536:1995)GB/T456纸和纸板平滑度的测定(别克法)(GB/T456一2002,eqVIS05627:1995)GB/T457-2008纸和纸板耐折度的测定(IS05626:1993,MOD)GB/T4602008纸施胶度的测定
GB/T462纸、纸板和纸浆分析试样水分的测定(GB/T462一2008,ISO287:1985,ISO638:1978MOD)
GB/T742造纸原料、纸浆、纸和纸板灰分的测定(GB/T742一2008,IS02144:1997,MOD)GB/T1541-1989纸和纸板尘埃度的测定GB/T2828.1计数抽样程序第1部分:按接收质量限(AQL)检索的逐批检验抽检计划(GB/T2828.1-2003,ISO2859-1:1999,IDT)GB/T5009.78食品包装用原纸卫生标准的分析方法GB/T7974纸、纸板和纸浆亮度(白度)的测定(漫射/垂直法)(GB/T79742002,neqISO2470:1999)
GB/T10342纸张的包装和标志
GB/T10739纸、纸板和纸浆试样处理和试验的标准大气条件(GB/T107392002,eqVISO187:1990)
GB11680食品包装用原纸卫生标准GB/T12914纸和纸板抗张强度的测定(GB/T12914~~2008,ISO19241:1992,ISO1924-2:1994,MOD)
3产品分类
铝箔衬纸为卷筒纸,其宽度为365mm、380mm、410mm、476mm、490mm,也可根据订货合同生产其他规格。
4技术要求
4.1铝箔衬纸的技术指标应符合表1或订货合同的规定。4.2铝箔衬纸的接头每卷应不多于3个,接头应牢固并做好标识。接头处不应有上下层粘连现象,接1
QB/T1704-2010
头与接头之间的距离应不小于1000m。4.3铝箔衬纸的纤维组织应均匀,不应有严重的云彩花,纸面应平整,不应有褶子、皱纹、残缺、破洞、条痕、斑点、裂口、砂子及硬质块等影响使用的外观纸病。4.4铝箔衬纸的切边应整齐、洁净。卷简端面应平整,不应有裂口、缺边,弓形应不超过10mm,锯齿形应不超过3mm。
指标名称
纵向抗张强度
施胶度
平滑度(光面)
亮度(白度)
荧光亮度(荧光白度)
纵向耐折度
尘埃度
(0.3~1.5)mm2
卷简两边的松紧应一致。
卷筒内不应有碎纸屑等杂物。
个/m2
同批铝箱衬纸的色调应一致,不应有明显差异。卷筒宽度偏差应不超过土3mm。
小于30.0g时
21.0±1.0
26.0±1.3
28.0±1.4
30.0g~44.0g时
32.0±1.6
35.0±1.7
37.0±1.8
不应有
当铝箔纸用于食品包装时,铝箔衬纸卫生指标应符合GB11680的规定。试验方法
试样的采取按GB/T450的规定进行。试样的处理及试验的标准大气条件按GB/T10739的规定进行。定量按GB/T451.2进行测定。
抗张强度按GB/T.12914进行测定,仲裁时采用恒速拉伸法进行测定。5.5
平滑度按GB/T:456进行测定。
亮度(白度)和荧光亮度(荧光白度)按GB/T7974进行测定。施胶度按GB/T460一2008的墨水划线法进行测定交货水分按GB/T462进行测定。
耐折度按GB/T457一2008的肖伯尔法进行测定。尘埃度按GB/T1541-1989进行测定。灰分按GB/T742进行测定。
大于45.0g时
50.0±2.5
5.12尺寸按GB/T451.1进行测定。5.13外观质量采用目测检验。
5.14卫生指标按GB/T5009.78进行测定。6检验规则
以一次交货的数量为一批,每批应不多于30t。6.1
QB/T1704-2010
6.2供方应保证产品的质量符合本标准或订货合同规定,每卷纸内应附有一份产品合格证。如果用于包装食品,卫生指标中有一项不合格,则判为该批是不可接收的。6.3计数抽样检验程序应按GB/T2828.1的规定进行,样本单位为卷或筒。接收质量限(AQL):纵向抗张强度、平滑度、纵向耐折度、荧光亮度(荧光白度)AQL为4.0;定量、亮度、施胶度、尘埃度、水分、灰分、尺寸及偏差、外观质量AQL为6.5。抽样方案采用正常二次抽样方案,检验水平为一般检验水平I,具体见表2。
6.4可接收性的确定:第一次检验的样品数量应等于该方案给出的第一样本量。如果第一样本中发现的不合格数小于或等于第一接收数,应认为该批是可接收的;如果第一样本中发现的不合格品数大于或等于第一拒收数,则该批是不可接收的。如果第一样本中发现的不合格品数介于第一接收数与第一拒收数之间,应检验由方案给出样本量的第二样本并累计在第一样本和第二样本中发现的不合格品数。如果不合格品数累计数小于或等于第二接收数,则判定该批是可接收的;如果不合格品累计数大于或等于第二拒收数,则判定该批是不可接收的。表2
正常检验二次抽样方案
批量/卷(筒)
26~90
91~150
样本量
8 (16)
般检验水平
6.5需方有权按本标准或订货合同的规定进行验收检验,检验时应先检查外部包装,然后从中取样进行检验。如果检验结果不符合本标准或订货合同的规定,需方应在到货后一个月内(或按订货合同规定)通知供方共同取样复验;如仍不合格,则判为批不合格,由供方负责处理;如合格,则判为批合格,由需方负责处理。
7标志、包装、运输、贮存
7.1铝箔衬纸的包装和标志按GB/T10342或订货合同的规定进行。7.2运输时应使用有篷而洁净的运输工具,装卸时不应使铝箔衬纸受冲撞,不应将纸件从高处扔下。7.3铝箔衬纸应妥善保管,防止雪、雨和地面潮气的影响。3
QB/T 1704-2010
小提示:此标准内容仅展示完整标准里的部分截取内容,若需要完整标准请到上方自行免费下载完整标准文档。
标准图片预览:





- 其它标准
- 上一篇: QB/T 2689-2015滤嘴棒纸
- 下一篇: QB/T 2192-2011卷缠绝缘纸
- 热门标准
- 其他行业标准
- YS/T891-2013 高纯钛化学分析方法 痕量杂质元素的测定 辉光放电质谱法
- QX/T365-2016 气象卫星接收时间表格式
- YS/T940-2013 柠檬酸金钾
- FZ/T01084-2017 粘合衬水洗后的外观及尺寸变化试验方法
- JB/T1308.5-2011 PN2500超高压阀门和管件 第5部分:凹穴接头
- HG/T4628-2014 工业用偏二氯乙烯
- QX/T409-2017 农业气象观测规范 番茄
- HG/T4268-2011 纺织染整助剂 棉用固色剂 固色效果的测定
- YS/T3044-2022 铜冶炼侧吹炉协同处置氰渣技术规范
- NB/T33006-2013 电动汽车电池箱更换设备通用技术要求
- JB/T11106-2011 支腿式液压凿岩机
- DGJ08-2077-2010 危险性较大的分部分项工程安全管理规范
- FZ/T73065-2020 植物染料染色针织服装
- YS/T1046.6-2015 铜渣精矿化学分析方法 第6部分:三氧化二铝量的测定 电感耦合等离子体原子发射光谱法
- TSGZ7002-2004 特种设备检验检测机构鉴定评审细则
- 行业新闻
请牢记:“bzxz.net”即是“标准下载”四个汉字汉语拼音首字母与国际顶级域名“.net”的组合。 ©2025 标准下载网 www.bzxz.net 本站邮件:bzxznet@163.com
网站备案号:湘ICP备2025141790号-2
网站备案号:湘ICP备2025141790号-2