- 您的位置:
- 标准下载网 >>
- 标准分类 >>
- 其他行业标准 >>
- FZ/T 14006-2018经平绒棉印染布
标准号:
FZ/T 14006-2018
标准名称:
经平绒棉印染布
标准类别:
其他行业标准
英文名称:
Warp velveteen printed and dyed cotton fabric标准状态:
现行-
发布日期:
2018-04-30 -
实施日期:
2018-09-01 出版语种:
简体中文下载格式:
.pdf .zip下载大小:
3.76 MB
标准ICS号:
纺织和皮革技术>>纺织产品>>59.080.30纺织物中标分类号:
纺织>>印染制品>>W71棉与棉混纺织物印染品
替代情况:
替代FZ/T 14006-2009
起草人:
沈兰君、燕云天、邹建军、张宝庆、丁思佳起草单位:
江阴望春花平绒有限公司、江阴红嘉印染有限公司、上海市纺织工业技术监督所、中国印染行业协会提出单位:
中国纺织工业联合会发布部门:
工业和信息化部主管部门:
全国纺织品标准化技术委员会印染制品分技术委员会(SAC/TC 209/SC 11)相关标签:
印染布
部分标准内容:
ICS59.080.30
中华人民共和国纺织行业标准
FZ/T14006—2018
代替FZ/T14006—2009
经平绒棉印染布
Warpvelveteenprinted and dyed cotton fabric2018-04-30发布
中华人民共和国工业和信息化部发布
2018-09-01实施
本标准按照GB/T1.1一2009给出的规则起草。FZ/T14006-—2018
本标准代替FZ/T14006—2009《棉经印染平绒》,与FZ/T14006—2009相比,主要技术变化如下:标准名称调整为“经平绒棉印染布”;一增加了棉印染经平绒定义;
一一在内在质量中,密度、质量允许偏差考核指标名称分别调整为密度偏差率、单位面积质量偏差率,二等品设定了具体指标;
增加了撕破强力、耐汗渍、耐热压色牢度考核项目,水洗尺寸变化率统一了指标;幅宽分三档考核,提高了色差、歪斜考核指标,局部性疵点评分限度单位调整为分每百平方数。本标准由中国纺织工业联合会提出。本标准由全国纺织品标准化技术委员会印染制品分技术委员会(SAC/TC209/SC11)归口。本标准起草单位:江阴望春花平绒有限公司、江阴红嘉印染有限公司、上海市纺织工业技术监督所、中国印染行业协会。
本标准主要起草人:沈兰君、燕云天、邹建军、张宝庆、丁思佳。本标准所代替标准的历次版本发布情况为:ZBW71003—1989;
—FZ/T14006—1996、FZ/T14006-2009。I
1范围
经平绒棉印染布
FZ/T14006—2018
本标准规定了经平绒棉印染布的术语和定义、分类、要求、试验和检验方法、检验规则、标志和包装。本标准适用于机织生产的各类漂白、染色和印花经平绒棉印染布(经起绒)。经平绒粘胶纤维印染布、经平绒粘棉等混纺印染布可参照执行。2规范性引用文件
下列文件对于本文件的应用是必不可少的。凡是注日期的引用文件,仅注日期的版本适用于本文件。凡是不注日期的引用文件,其最新版本(包括所有的修改单)适用于本文件。纺织品色牢度试验评定变色用灰色样卡GB/T250
GB/T251
纺织品色牢度试验评定沾色用灰色样卡GB/T406—2008棉本色布
GB/T411棉印染布
GB/T3917.1纺织品织物撕破性能第1部分:冲击摆锤法撕破强力的测定GB/T3920
纺织品色牢度试验耐摩擦色牢度GB/T3921-20084
纺织品色牢度试验耐皂洗色牢度GB/T3922—2013
GB/T3923.1
GB/T4666
GB/T4668
色牢度试验耐汗渍色牢度
纺织品
纺织品织物拉伸性能
第1部分:断裂强力和断裂伸长率的测定(条样法)纺织品织物长度和幅宽的测定
机织物密度的测定
GB/T4669—2008
纺织品
机织物单位长度质量和单位面积质量的测定GB/T6152—19973
纺织品色牢度试验耐热压色牢度GB/T8170
数值修约规则与极限数值的表示和判定GB/T8427-2008
纺织品色牢度试验耐人造光色牢度:氙弧GB/T8628
纺织品测定尺寸变化的试验中织物试样和服装的准备、标记及测量GB/T8629一2001纺织品试验用家庭洗涤和干燥程序GB/T8630
GB/T14801
GB18401
GB31701
纺织品洗涤和干燥后尺寸变化的测定机织物与针织物纬斜和弓纬试验方法国家纺织产品基本安全技术规范婴幼儿及儿童纺织产品安全技术规范FZ/T10005
FZ/T10010
术语和定义
棉及化纤纯纺、混纺印染布检验规则棉及化纤纯纺、混纺印染布标志与包装GB/T411界定的及以下术语和定义适用于本文件。1
FZ/T14006—2018
经平绒棉印染布warpvelveteenprintedanddyedcottonfabric两组经纱(地经十绒经)按比例配置,与一组纬纱经织造、割绒、染整加工的全棉机织物。3.2
鱼鳞斑fish-scalespots
绒面呈现鱼鳞状的斑纹。
foldmark
压皱印
不可恢复的折痕。
streakiness
经向延伸或断续散布全匹,色泽有深有浅的条状疵点。4分类
经平绒棉印染布按品种、规格分类,产品的品种和规格根据客户合同或用户需要确定。经平绒棉印染布加工系数按照附录A执行。
5要求
5.1项目
经平绒棉印染布的要求分为内在质量和外观质量两个方面。内在质量包括密度偏差率、单位面积质量偏差率、断裂强力、撕破强力、水洗尺寸变化率、色牢度和安全性能7项;外观质量包括幅宽偏差、色差、歪斜、局部性疵点和散布性疵点5项。5.2分等规定
5.2.1产品的品等分为优等品、一等品、二等品,低于二等品的为等外品。5.2.2经平绒棉印染布的评等,内在质量按批评等,外观质量按匹(段)评等,以内在质量和外观质量中最低一项品等作为该匹(段)布的品等。5.2.3在同一匹(段)布内,局部性疵点采用每百平方米允许评分的办法评定等级;散布性疵点按严重一项评等。
内在质量
产品的安全性能应符合GB18401或GB31701的规定。内在质量评等规定按表1。
表1内在质量评等规定
考核项目
密度偏差率/%
单位面积质量偏差率/%
优等品
-3.0~+3.0
-2.0~+2.0
-5.0~+5.0
一等品
-4.0~+4.0
-3.0~+3.0
—5.0~+5.0
二等品
-5.0~+5.0
-4.0~+4.0
-5.0~+5.0
断裂强力/N
撕破强力/N
水洗尺寸变化率/%
色牢度/级
考核项目
耐摩擦
耐皂洗
耐汗溃
耐热压
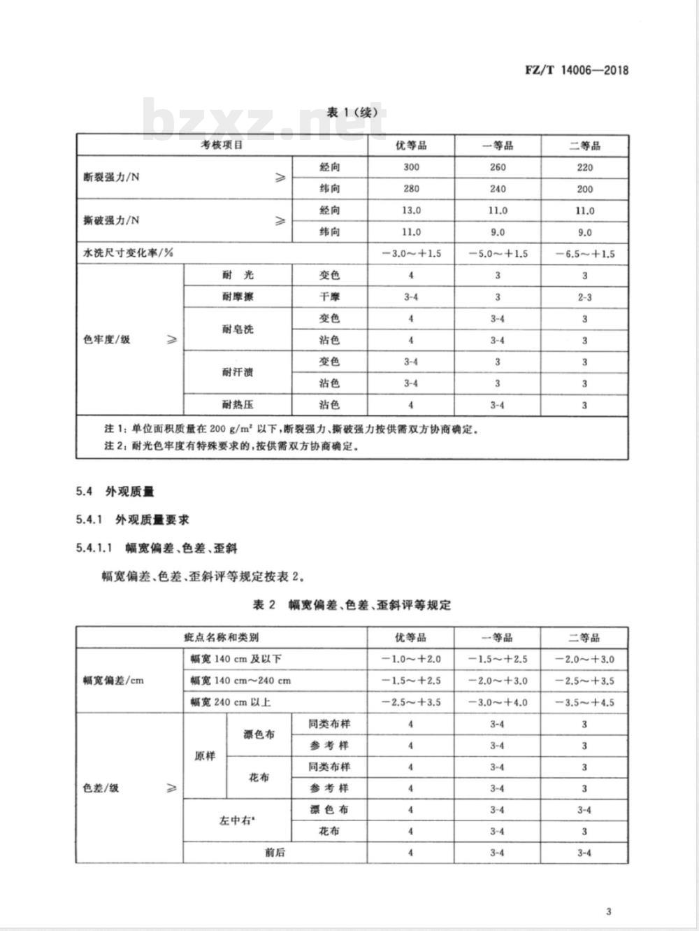
表1(续)
优等品
-3.0~+1.5
一等品
FZ/T14006—2018
二等品
-5.0~+1.5
注1:单位面积质量在200g/m以下,断裂强力、撕破强力按供需双方协商确定。注2:耐光色率度有特殊要求的,按供需双方协商确定。5.4
外观质量
外观质量要求
幅宽偏差、色差、歪斜
幅宽偏差、色差、歪斜评等规定按表2。表2
疵点名称和类别
幅宽140cm及以下
幅宽偏差/cm
色差/级
幅宽偏差、色差、歪斜评等规定优等品
-1.0~+2.0
幅宽140cm~240cm
幅宽240cm以上
漂色布
左中右
同类布样
参考样
同类布样
参考样
漂色布
-1.5~+2.5
-2.5~+3.5
一等品
-1.5~+2.5
2.0~+3.0
-3.0~+4.0
二等品
-2.0~+3.0
-3.5~+4.5
FZ/T14006—2018
歪斜/%
疵点名称和类别
花斜或纬斜
条格花斜或纬斜
表2(续)
注:歪斜以花斜或纬斜、条格花斜或纬斜中严重的一项考核。幅宽240cm以上品种左中右色差允许放宽半级。幅宽240cm以上,歪斜允许放宽0.5%。5.4.1.2
5.4.1.2.1
局部性疵点
局部性疵点允许评分数的规定
5.4.1.2.1.1
5.4.1.2.1.2
式中:
5.4.1.2.2
5.4.1.2.2.1
优等品
每匹(段)布的局部性疵点允许评分数规定按表3。表3
优等品
局部性疵点允许评分数规定
一等品
一等品
二等品
单位为分每百平方米
二等品
每匹(段)布的局部性疵点允许总评分按式(1),计算结果按GB/T8170修约至个位数。A=(a×L×W)/100
每匹(段)布的局部性疵点允许总评分,单位为分;每百平方米允许评分数,单位为分每百平方米(分/100m*);匹(段)长,单位为米(m);
标准幅宽,单位为米(m)。
局部性疵点评分规定
局部性疵点评分规定按表4。
表4局部性疵点评分规定
症点长度
8.0cm及以下
8.0cm以上~16.0cm及以下
16.0cm以上~24.0cm及以下
24.0cm以上
注:布面概点具体内容见GB/T406—2008附录B,疵点名称说明见GB/T406—2008附录C。5.4.1.2.2.2
5.4.1.2.2.3
1m评分不得超过4分。
...(1)
距边2.0cm以上的所有破洞(断纱3根及以上,或者经纬各断1根且明显的、0.3cm以上的跳花)不论大小,均评4分;距边2.0cm及以内的破损性疵点评2分。4
FZ/T14006—2018
5.4.1.2.2.4难以数清、不易量计的分散斑渍,根据其分散的最大长度或宽度,按照表3分别量计、累计评分。
5.4.1.2.3局部性疵点评分说明
5.4.1.2.3.1点长度按经向或纬向的最大长度量计。5.4.1.2.3.2豁边深人绒面0.5cm及以内每处评1分,降等限度为二等,深入绒面0.5cm~1.0cm每处评2分,降等限度为等外。
5.4.1.2.3.3除破损和边疵外,深人绒面2.0cm及以内的疵点,按原疵点减半评分(累计后取整数)。绒面的症点和标准评定方法按顺光平摊桌面,经向、纬向四方面看。两面达到,两面达不5.4.1.2.3.4
到,为达不到;一面超过,一面达到,两面达不到,为达到。5.4.1.2.3.5评定布面疵点时,均以布匹绒面为准,反面有通匹、散布性的严重疵点时应降一个等级。散布性症点
散布性疵点评等规定按表5。
表5散布性疵点评等规定
疵点名称和类别
花纹不符、染色不匀
条花、压皱印
棉结杂质、深浅细点、鱼鳞斑
注1:花纹不符以用户确认样为准。优等品bzxz.net
不影响外观
不影响外观
不影响外观
注2:印花布的布面疵点根据对总体效果的影响程度评定。5.4.2优等品疵点说明
优等品不允许有下列疵点:
—单独一处评4分的局部性疵点;一破损性症点。
5.4.3一等品破损性疵点说明
一等品不允许有破损性疵点。
5.5假开剪和拼件的规定
5.5.1在优等品中不允许假开剪。一等品
不影响外观
不影响外观
不影响外观
二等品
影响外观
影响外观
影响外观
5.5.2假开剪的疵点应是评为4分的疵点或评为3分的严重疵点,假开剪后各段布都应是一等品。5.5.3凡用户允许假开剪或拼件的,可实行假开剪和拼件。距布端5m以内及长度在30m以下不允许假开剪,最低拼件长度不低于10m;假开剪按60m不允许超过2处,长度每增加30m,假开剪可相应增加1处。
5.5.4假开剪和拼件率合计不允许超过20%,其中拼件率不得超过10%。5.5.5假开剪位置应作明显标记,附假开剪段长记录单。5
FZ/T14006—2018
6试验和检验方法
试验方法
6.1.1密度检验方法按GB/T4668执行,经纬向密度偏差率按式(2)计算,按GB/T8170修约至小数点后1位。
式中:
经纬向密度偏差率;
D-D.×100%
经平绒棉印染布标准(经、纬纱)密度,单位为根每10厘米(根/10cm);D,
经平绒棉印染布实测(经、纬纱)密度,单位为根每10厘米(根/10cm)。........(2)
6.1.2单位面积质量试验方法按GB/T4669一2008中方法方法6执行,单位面积质量偏差率按式(3),按GB/T8170修约至小数点后1位。G=ml=m×100%
式中:
G-单位面积质量偏差率;
经平绒棉印染布单位面积质量标称值,单位为克每平方米(g/m\);m
经平绒棉印染布单位面积质量实测值,单位为克每平方米(g/m)。mr
注:单位面积质量标称值为客户要求或面料设计目标值,按供需双方协议商定。6.1.3断裂强力试验方法按GB/T3923.1执行。6.1.4撕破强力试验方法按GB/T3917.1执行。.·(3)
5水洗尺寸变化率试验方法按GB/T8628、GB/T8629—2001(采用洗涤程序4A,干燥程序F)和GB/T8630执行。
耐光色牢度试验方法按GB/T8427--2008中方法3执行。耐摩擦色牢度试验方法按GB/T3920执行,采用经向试样。耐皂洗色牢度试验方法按GB/T3921一2008中C(3)单纤维贴衬执行。耐汗渍色牢度试验方法按GB/T3922一2013中单纤维贴衬执行执行。耐热压色牢度试验方法按GB/T6152一1997中潮压法,温度为150℃士2℃执行。幅宽检验方法按GB/T4666执行。6.1.12
变色、色差按GB/T250、沾色按GB/T251评定。6.1.13歪斜按GB/T14801执行。
6.2外观质量检验条件和方法
6.2.1采用灯光检验时,以40W加罩青光日光灯管3根~4根,照度不低于7501x,光源与布面距离为1.0m~1.2m。
6.2.2验布机验布板角度为45°,布行速度最高为40m/min。布匹的评等检验,按验布机上做出的疵点标记,评分评等。
6.2.3布匹的复验、验收应将布平摊在验布台上,按纬向逐幅展开检验,检验人员的视线应正视布面,眼睛与布面的距离为55.0cm~60.0cm。6.2.4规定检验布的绒面。
检验规则
检验规则按FZ/T10005执行。
标志和包装
标志和包装按FZ/T10010执行。
特殊品种及用户对产品有特殊要求的,由供需双方另订协议。FZ/T14006—2018
FZ/T14006—2018
A.1幅宽、密度的加工系数
幅宽、密度加工系数按表A.1。
产品类别
线经平绒
纱经平绒
重平纹及底板斜纹经平绒
计算方法
附录A
(规范性附录)
经平绒棉印染布加工系数
幅宽加工系数(6)
加工系数
密度加工系数(c)
按公式计算
标准幅宽按式(A.1)计算,计算结果按GB/T8170修约至小数点后2位。W=W.Xb
式中:
经平绒棉印染布标准幅宽,单位为米(m);经平绒棉本色布标准幅宽,单位为米(m);W.
经平绒棉印染布幅宽加工系数。.(A.1)
A.2.2标准经纱密度按式(A.2)计算,标准纬纱密度按式(A.3)计算,计算结果按GB/T8170修约至个位数。
D,=d.×c.×k-g
式中:
式中:
经平绒棉印染布标准地经密度,单位为根每10厘米(根/10cm);经平绒棉本色布标准地经密度,单位为根每10厘米(根/10cm);经平绒棉印染布经纱密度加工系数;经平绒棉印染布割绒加工系数,见式(A.4);经平绒棉印染布经向密度修正系数,见表A.2。Dw=dwXcw
经平绒棉印染布标准纬纱密度,单位为根每10厘米(根/10cm);经平绒棉本色布标准纬纱密度,单位为根每10厘米(根/10cm);A.2)
(A.3)
经平绒棉印染布纬纱密度加工系数,重平纹及底板斜纹经平绒的纬纱密度加工系数见式(A.5)。
式中:
式中:
经向地经密度/(根/10cm)
200及以下
200~400
400以上
一个完全组织的地经根数;
个完全组织的总经根数。
经向密度修正系数
R-—经平绒棉印染布经向伸长率,按供需双方协商确定。FZ/T14006—2018
经向密度修正系数
..(A.4)
.....(A.5)
小提示:此标准内容仅展示完整标准里的部分截取内容,若需要完整标准请到上方自行免费下载完整标准文档。
中华人民共和国纺织行业标准
FZ/T14006—2018
代替FZ/T14006—2009
经平绒棉印染布
Warpvelveteenprinted and dyed cotton fabric2018-04-30发布
中华人民共和国工业和信息化部发布
2018-09-01实施
本标准按照GB/T1.1一2009给出的规则起草。FZ/T14006-—2018
本标准代替FZ/T14006—2009《棉经印染平绒》,与FZ/T14006—2009相比,主要技术变化如下:标准名称调整为“经平绒棉印染布”;一增加了棉印染经平绒定义;
一一在内在质量中,密度、质量允许偏差考核指标名称分别调整为密度偏差率、单位面积质量偏差率,二等品设定了具体指标;
增加了撕破强力、耐汗渍、耐热压色牢度考核项目,水洗尺寸变化率统一了指标;幅宽分三档考核,提高了色差、歪斜考核指标,局部性疵点评分限度单位调整为分每百平方数。本标准由中国纺织工业联合会提出。本标准由全国纺织品标准化技术委员会印染制品分技术委员会(SAC/TC209/SC11)归口。本标准起草单位:江阴望春花平绒有限公司、江阴红嘉印染有限公司、上海市纺织工业技术监督所、中国印染行业协会。
本标准主要起草人:沈兰君、燕云天、邹建军、张宝庆、丁思佳。本标准所代替标准的历次版本发布情况为:ZBW71003—1989;
—FZ/T14006—1996、FZ/T14006-2009。I
1范围
经平绒棉印染布
FZ/T14006—2018
本标准规定了经平绒棉印染布的术语和定义、分类、要求、试验和检验方法、检验规则、标志和包装。本标准适用于机织生产的各类漂白、染色和印花经平绒棉印染布(经起绒)。经平绒粘胶纤维印染布、经平绒粘棉等混纺印染布可参照执行。2规范性引用文件
下列文件对于本文件的应用是必不可少的。凡是注日期的引用文件,仅注日期的版本适用于本文件。凡是不注日期的引用文件,其最新版本(包括所有的修改单)适用于本文件。纺织品色牢度试验评定变色用灰色样卡GB/T250
GB/T251
纺织品色牢度试验评定沾色用灰色样卡GB/T406—2008棉本色布
GB/T411棉印染布
GB/T3917.1纺织品织物撕破性能第1部分:冲击摆锤法撕破强力的测定GB/T3920
纺织品色牢度试验耐摩擦色牢度GB/T3921-20084
纺织品色牢度试验耐皂洗色牢度GB/T3922—2013
GB/T3923.1
GB/T4666
GB/T4668
色牢度试验耐汗渍色牢度
纺织品
纺织品织物拉伸性能
第1部分:断裂强力和断裂伸长率的测定(条样法)纺织品织物长度和幅宽的测定
机织物密度的测定
GB/T4669—2008
纺织品
机织物单位长度质量和单位面积质量的测定GB/T6152—19973
纺织品色牢度试验耐热压色牢度GB/T8170
数值修约规则与极限数值的表示和判定GB/T8427-2008
纺织品色牢度试验耐人造光色牢度:氙弧GB/T8628
纺织品测定尺寸变化的试验中织物试样和服装的准备、标记及测量GB/T8629一2001纺织品试验用家庭洗涤和干燥程序GB/T8630
GB/T14801
GB18401
GB31701
纺织品洗涤和干燥后尺寸变化的测定机织物与针织物纬斜和弓纬试验方法国家纺织产品基本安全技术规范婴幼儿及儿童纺织产品安全技术规范FZ/T10005
FZ/T10010
术语和定义
棉及化纤纯纺、混纺印染布检验规则棉及化纤纯纺、混纺印染布标志与包装GB/T411界定的及以下术语和定义适用于本文件。1
FZ/T14006—2018
经平绒棉印染布warpvelveteenprintedanddyedcottonfabric两组经纱(地经十绒经)按比例配置,与一组纬纱经织造、割绒、染整加工的全棉机织物。3.2
鱼鳞斑fish-scalespots
绒面呈现鱼鳞状的斑纹。
foldmark
压皱印
不可恢复的折痕。
streakiness
经向延伸或断续散布全匹,色泽有深有浅的条状疵点。4分类
经平绒棉印染布按品种、规格分类,产品的品种和规格根据客户合同或用户需要确定。经平绒棉印染布加工系数按照附录A执行。
5要求
5.1项目
经平绒棉印染布的要求分为内在质量和外观质量两个方面。内在质量包括密度偏差率、单位面积质量偏差率、断裂强力、撕破强力、水洗尺寸变化率、色牢度和安全性能7项;外观质量包括幅宽偏差、色差、歪斜、局部性疵点和散布性疵点5项。5.2分等规定
5.2.1产品的品等分为优等品、一等品、二等品,低于二等品的为等外品。5.2.2经平绒棉印染布的评等,内在质量按批评等,外观质量按匹(段)评等,以内在质量和外观质量中最低一项品等作为该匹(段)布的品等。5.2.3在同一匹(段)布内,局部性疵点采用每百平方米允许评分的办法评定等级;散布性疵点按严重一项评等。
内在质量
产品的安全性能应符合GB18401或GB31701的规定。内在质量评等规定按表1。
表1内在质量评等规定
考核项目
密度偏差率/%
单位面积质量偏差率/%
优等品
-3.0~+3.0
-2.0~+2.0
-5.0~+5.0
一等品
-4.0~+4.0
-3.0~+3.0
—5.0~+5.0
二等品
-5.0~+5.0
-4.0~+4.0
-5.0~+5.0
断裂强力/N
撕破强力/N
水洗尺寸变化率/%
色牢度/级
考核项目
耐摩擦
耐皂洗
耐汗溃
耐热压
表1(续)
优等品
-3.0~+1.5
一等品
FZ/T14006—2018
二等品
-5.0~+1.5
注1:单位面积质量在200g/m以下,断裂强力、撕破强力按供需双方协商确定。注2:耐光色率度有特殊要求的,按供需双方协商确定。5.4
外观质量
外观质量要求
幅宽偏差、色差、歪斜
幅宽偏差、色差、歪斜评等规定按表2。表2
疵点名称和类别
幅宽140cm及以下
幅宽偏差/cm
色差/级
幅宽偏差、色差、歪斜评等规定优等品
-1.0~+2.0
幅宽140cm~240cm
幅宽240cm以上
漂色布
左中右
同类布样
参考样
同类布样
参考样
漂色布
-1.5~+2.5
-2.5~+3.5
一等品
-1.5~+2.5
2.0~+3.0
-3.0~+4.0
二等品
-2.0~+3.0
-3.5~+4.5
FZ/T14006—2018
歪斜/%
疵点名称和类别
花斜或纬斜
条格花斜或纬斜
表2(续)
注:歪斜以花斜或纬斜、条格花斜或纬斜中严重的一项考核。幅宽240cm以上品种左中右色差允许放宽半级。幅宽240cm以上,歪斜允许放宽0.5%。5.4.1.2
5.4.1.2.1
局部性疵点
局部性疵点允许评分数的规定
5.4.1.2.1.1
5.4.1.2.1.2
式中:
5.4.1.2.2
5.4.1.2.2.1
优等品
每匹(段)布的局部性疵点允许评分数规定按表3。表3
优等品
局部性疵点允许评分数规定
一等品
一等品
二等品
单位为分每百平方米
二等品
每匹(段)布的局部性疵点允许总评分按式(1),计算结果按GB/T8170修约至个位数。A=(a×L×W)/100
每匹(段)布的局部性疵点允许总评分,单位为分;每百平方米允许评分数,单位为分每百平方米(分/100m*);匹(段)长,单位为米(m);
标准幅宽,单位为米(m)。
局部性疵点评分规定
局部性疵点评分规定按表4。
表4局部性疵点评分规定
症点长度
8.0cm及以下
8.0cm以上~16.0cm及以下
16.0cm以上~24.0cm及以下
24.0cm以上
注:布面概点具体内容见GB/T406—2008附录B,疵点名称说明见GB/T406—2008附录C。5.4.1.2.2.2
5.4.1.2.2.3
1m评分不得超过4分。
...(1)
距边2.0cm以上的所有破洞(断纱3根及以上,或者经纬各断1根且明显的、0.3cm以上的跳花)不论大小,均评4分;距边2.0cm及以内的破损性疵点评2分。4
FZ/T14006—2018
5.4.1.2.2.4难以数清、不易量计的分散斑渍,根据其分散的最大长度或宽度,按照表3分别量计、累计评分。
5.4.1.2.3局部性疵点评分说明
5.4.1.2.3.1点长度按经向或纬向的最大长度量计。5.4.1.2.3.2豁边深人绒面0.5cm及以内每处评1分,降等限度为二等,深入绒面0.5cm~1.0cm每处评2分,降等限度为等外。
5.4.1.2.3.3除破损和边疵外,深人绒面2.0cm及以内的疵点,按原疵点减半评分(累计后取整数)。绒面的症点和标准评定方法按顺光平摊桌面,经向、纬向四方面看。两面达到,两面达不5.4.1.2.3.4
到,为达不到;一面超过,一面达到,两面达不到,为达到。5.4.1.2.3.5评定布面疵点时,均以布匹绒面为准,反面有通匹、散布性的严重疵点时应降一个等级。散布性症点
散布性疵点评等规定按表5。
表5散布性疵点评等规定
疵点名称和类别
花纹不符、染色不匀
条花、压皱印
棉结杂质、深浅细点、鱼鳞斑
注1:花纹不符以用户确认样为准。优等品bzxz.net
不影响外观
不影响外观
不影响外观
注2:印花布的布面疵点根据对总体效果的影响程度评定。5.4.2优等品疵点说明
优等品不允许有下列疵点:
—单独一处评4分的局部性疵点;一破损性症点。
5.4.3一等品破损性疵点说明
一等品不允许有破损性疵点。
5.5假开剪和拼件的规定
5.5.1在优等品中不允许假开剪。一等品
不影响外观
不影响外观
不影响外观
二等品
影响外观
影响外观
影响外观
5.5.2假开剪的疵点应是评为4分的疵点或评为3分的严重疵点,假开剪后各段布都应是一等品。5.5.3凡用户允许假开剪或拼件的,可实行假开剪和拼件。距布端5m以内及长度在30m以下不允许假开剪,最低拼件长度不低于10m;假开剪按60m不允许超过2处,长度每增加30m,假开剪可相应增加1处。
5.5.4假开剪和拼件率合计不允许超过20%,其中拼件率不得超过10%。5.5.5假开剪位置应作明显标记,附假开剪段长记录单。5
FZ/T14006—2018
6试验和检验方法
试验方法
6.1.1密度检验方法按GB/T4668执行,经纬向密度偏差率按式(2)计算,按GB/T8170修约至小数点后1位。
式中:
经纬向密度偏差率;
D-D.×100%
经平绒棉印染布标准(经、纬纱)密度,单位为根每10厘米(根/10cm);D,
经平绒棉印染布实测(经、纬纱)密度,单位为根每10厘米(根/10cm)。........(2)
6.1.2单位面积质量试验方法按GB/T4669一2008中方法方法6执行,单位面积质量偏差率按式(3),按GB/T8170修约至小数点后1位。G=ml=m×100%
式中:
G-单位面积质量偏差率;
经平绒棉印染布单位面积质量标称值,单位为克每平方米(g/m\);m
经平绒棉印染布单位面积质量实测值,单位为克每平方米(g/m)。mr
注:单位面积质量标称值为客户要求或面料设计目标值,按供需双方协议商定。6.1.3断裂强力试验方法按GB/T3923.1执行。6.1.4撕破强力试验方法按GB/T3917.1执行。.·(3)
5水洗尺寸变化率试验方法按GB/T8628、GB/T8629—2001(采用洗涤程序4A,干燥程序F)和GB/T8630执行。
耐光色牢度试验方法按GB/T8427--2008中方法3执行。耐摩擦色牢度试验方法按GB/T3920执行,采用经向试样。耐皂洗色牢度试验方法按GB/T3921一2008中C(3)单纤维贴衬执行。耐汗渍色牢度试验方法按GB/T3922一2013中单纤维贴衬执行执行。耐热压色牢度试验方法按GB/T6152一1997中潮压法,温度为150℃士2℃执行。幅宽检验方法按GB/T4666执行。6.1.12
变色、色差按GB/T250、沾色按GB/T251评定。6.1.13歪斜按GB/T14801执行。
6.2外观质量检验条件和方法
6.2.1采用灯光检验时,以40W加罩青光日光灯管3根~4根,照度不低于7501x,光源与布面距离为1.0m~1.2m。
6.2.2验布机验布板角度为45°,布行速度最高为40m/min。布匹的评等检验,按验布机上做出的疵点标记,评分评等。
6.2.3布匹的复验、验收应将布平摊在验布台上,按纬向逐幅展开检验,检验人员的视线应正视布面,眼睛与布面的距离为55.0cm~60.0cm。6.2.4规定检验布的绒面。
检验规则
检验规则按FZ/T10005执行。
标志和包装
标志和包装按FZ/T10010执行。
特殊品种及用户对产品有特殊要求的,由供需双方另订协议。FZ/T14006—2018
FZ/T14006—2018
A.1幅宽、密度的加工系数
幅宽、密度加工系数按表A.1。
产品类别
线经平绒
纱经平绒
重平纹及底板斜纹经平绒
计算方法
附录A
(规范性附录)
经平绒棉印染布加工系数
幅宽加工系数(6)
加工系数
密度加工系数(c)
按公式计算
标准幅宽按式(A.1)计算,计算结果按GB/T8170修约至小数点后2位。W=W.Xb
式中:
经平绒棉印染布标准幅宽,单位为米(m);经平绒棉本色布标准幅宽,单位为米(m);W.
经平绒棉印染布幅宽加工系数。.(A.1)
A.2.2标准经纱密度按式(A.2)计算,标准纬纱密度按式(A.3)计算,计算结果按GB/T8170修约至个位数。
D,=d.×c.×k-g
式中:
式中:
经平绒棉印染布标准地经密度,单位为根每10厘米(根/10cm);经平绒棉本色布标准地经密度,单位为根每10厘米(根/10cm);经平绒棉印染布经纱密度加工系数;经平绒棉印染布割绒加工系数,见式(A.4);经平绒棉印染布经向密度修正系数,见表A.2。Dw=dwXcw
经平绒棉印染布标准纬纱密度,单位为根每10厘米(根/10cm);经平绒棉本色布标准纬纱密度,单位为根每10厘米(根/10cm);A.2)
(A.3)
经平绒棉印染布纬纱密度加工系数,重平纹及底板斜纹经平绒的纬纱密度加工系数见式(A.5)。
式中:
式中:
经向地经密度/(根/10cm)
200及以下
200~400
400以上
一个完全组织的地经根数;
个完全组织的总经根数。
经向密度修正系数
R-—经平绒棉印染布经向伸长率,按供需双方协商确定。FZ/T14006—2018
经向密度修正系数
..(A.4)
.....(A.5)
小提示:此标准内容仅展示完整标准里的部分截取内容,若需要完整标准请到上方自行免费下载完整标准文档。
标准图片预览:





- 其它标准
- 上一篇: FZ/T 14001-2013棉印染帆布
- 下一篇: FZ/T 14008-2021棉维混纺印染布
- 热门标准
- 其他行业标准
- FZ/T54089-2016 有色锦纶6弹力丝
- FZ/T54087-2016 粘合活化型涤纶工业长丝
- FZ/T54088-2016 锦纶6全牵伸单丝
- YS/T433-2016 银精矿
- FZ/T54082-2015 锦纶6膨体长丝(BCF)
- FZ/T62036-2017 乳胶枕、垫
- QB/T4698-2014 家用和类似用途软水机
- QB/T4207-2011 一字槽螺钉旋具头
- FZ/T61002-2019 化纤仿毛毛毯
- JB/T4212.6-2014 内六角圆柱头螺钉冷镦模 第6部分:凹模
- NB/T31048.1-2014 风力发电机用绕组线 第1部分 一般规定
- T/CMAJY047-2021 加油机在线监督管理规范
- FZ/T73022-2019 针织保暖内衣
- QB/T1999-1994 密胺塑料餐具
- FZ/T52039-2014 再生聚苯硫醚短纤维
- 行业新闻
请牢记:“bzxz.net”即是“标准下载”四个汉字汉语拼音首字母与国际顶级域名“.net”的组合。 ©2025 标准下载网 www.bzxz.net 本站邮件:bzxznet@163.com
网站备案号:湘ICP备2025141790号-2
网站备案号:湘ICP备2025141790号-2