- 您的位置:
- 标准下载网 >>
- 标准分类 >>
- 轻工行业标准(QB) >>
- QB 1631. 1632-1992 檀香208复盆子酮
标准号:
QB 1631. 1632-1992
标准名称:
檀香208复盆子酮
标准类别:
轻工行业标准(QB)
标准状态:
现行出版语种:
简体中文下载格式:
.zip .pdf下载大小:
2.44 MB
相关标签:
檀香
点击下载
标准简介:
QB 1631. 1632-1992.
6检验规则
6.1本晶每批产 晶应由生产厂技术检验部门负责检验,生产厂应保证出厂产品都符合本标准要求。每批出厂产品应附质量合格证明书,内容包括:生产厂名、产品名称、商标、出厂日期、批号、净重、产品质量符合本标准的证明和标准编号。
6.2验收单位有权按照本标准各项规定,检验所收到的产品质量是否符合本标准的要求,每:一批号作一次验收,不同批号分别验收。
6.3每批包装 单位100个以下抽取2个,100个以上抽取8个,开启包装应先检查水分及杂.质,而后充分摇匀用取样管从每个包装单位中取等量试样,使之总和为100ml, 混合均匀后分别装入两个清洁、干燥、具磨砂塞的玻璃瓶中。瓶上注明:生产厂名、产品名称、批号、数量及取样日期。-瓶作检验用,另一瓶留存备查。
6.4如验收结果中有一项指标不符合本标准时,可会同生产厂“重新加倍抽取试样复验,重新复验结果如仍有指标不合格,则该批产品不能验收。
6.5当供需双方对产品质量发生异议时,可由双方协商解决或由双方邀请法定检测单位仲裁。
7标志、包装、运输、贮存
7.1 标志包装桶应注明生产厂名、商标、批号、产品名称、规格、净重、出厂日期及本标准编号。
7.2包装产品采用铝桶包装, 每桶净重50kg。
7.3 运输本品闪点>93C,运输应严防日晒雨淋和其他杂气污染。
7.4 贮存放置于阴凉仓库内,并防止其他杂气污染。
7.5保质期在符合规定的贮运条件, 包装完整,未经启封的情况下,该产品保质期为一年
部分标准内容:
QB1631、1632—92
檀香208
复盆子酮
1993-01—15发布
1993-09--01实施
中华人民共和国轻工业部
主题内容与适用范围
中华人民共和国行业标准
本标准规定了香208的技术要求、试验方法和检验规则等内容。QB1631-92
本标准适用于以甲位烯为原料,经环氧化、异构化缩合、还原等反应制取的檀香208。2引用标淮
CB/T14454.3香料色泽检定法
GB/T14454.2香料香气评定法
GB/T14454.4香料折光指数的测定GB11540单离及合成香料相对密度的测定GB11539单离及合成香料填充柱气相色谱分析通用法3产品化学名称、分子式、分子量、结构式3.1化学名称2-乙基-4-(2、2、3—三甲基环戊-3-烯-1-基)-2-丁烯-1-醇3.2分子式CuH240
3.3分子量208.34(按1987年国际原子量)3.4结构式
4技术要求
4.1色状微黄至淡黄色油状液体。4.2香气强烈的天然檀香香气。
4.3相对密度(25/25℃)
0.913~0.920。
4.4折光指数(20℃)
1.48601.4900。
4.5含量(%)(填充柱气相色谱法)≥90.0。5试验方法
5.1色状的检定
见GB/T14454.3。
5.2香气的评定
中华人民共和国轻工业部1993一01一15批准1993-09-01实施
见GB/T14454.2。www.bzxz.net
5.3相对密度的测定(25/25℃)见GB11540。
5.4折光指数的测定(20℃)
见GB/T14454.4。
5.5含量的测定
5.5.1仪器
5.5.1.1色谱仪、记录仪和微处理机按GB11539中第5章规定。
5.5.1.2柱
填充柱长4m,内径4mm。
QB1631-92
固定相SE-30,5%~10%涂于ChromosorbW60~80目。5.5.1.3检测器
氢火焰离子化检测器。
5.5.2操作条件
5.5.2.1温度
色谱炉柱温180℃;
进样口200℃;
检测器150℃。
5.5.2.2流量
载气流量10ml/min。
5.5.3柱效能测定
5.5.3.1化学情性试验
按GB11539中第8.1条指定方法进行试验,应符合要求。5.5.3.2柱效
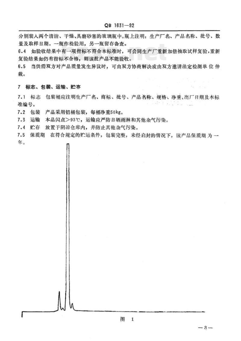
按GB11539中第8.2条指定方法测定柱效,应符合要求。5.5.4测定方法(内部归一化法)按GB11539中第10.4条指定方法测定主成分含量。檀香208的气相色谱图见图1(3页)。6检验规则
6.1本品每批产品应由生产厂技术检验部门负责检验,生产厂应保证出厂产品都符合本标准要求。每批出厂产品应附质量合格证明书,内容包括:生产厂名、产品名称、商标、出厂日期、批号、净重、产品质量符合本标准的证明和标准编号。6.2验收单位有权按照本标准各项规定,检验所收到的产品质量是否符合本标准的要求,每一批号作一次验收,不同批号分别验收。6.3每批包装单位100个以下抽取2个,100个以上抽取3个,开启包装应先检查水分及杂质,而后充分摇勾用取样管从每个包装单位中取等量试样,使之总和为100m1,混合均匀后2
QB1631-92
分别装入两个清洁、干燥、具磨砂塞的玻璃瓶中。瓶上注明:生产厂名、产品名称、批号、数量及取样日期。一瓶作检验用,另一瓶留存备查。6.4如验收结果中有一项指标不符合本标准时,可会同生产厂重新加倍抽取试样复验,重新复验结果如仍有指标不合格,则该批产品不能验收6.5当供需双方对产品质量发生异议时,可由双方协商解决或由双方邀请法定检测单位仲裁。
7标志、包装、运输、贮存
7.1标志包装桶应注明生产厂名、商标、批号、产品名称、规格、净重、出厂日期及本标准编号。
7.2包装产品采用铝桶包装,每桶净重50kg。7.3运输本品闪点93℃,运输应严防日晒雨淋和其他杂气污染。7.4贮存放置于阴凉仓库内,并防止其他杂气污染。7.5保质期在符合规定的贮运条件,包装完整,未经启封的情况下,该产品保质期为一年。
附加说明:
QB1631-92
本标准由轻工业部质量标准司提出。本标准由全国香料标准化中心归口。本标准由轻工业部香料工业科学研究所实验工厂负责起草。本标准主要起草人:舒宏福。
小提示:此标准内容仅展示完整标准里的部分截取内容,若需要完整标准请到上方自行免费下载完整标准文档。
标准图片预览:





- 其它标准
- 热门标准
- QB轻工标准
- QB/T5247-2018 箱包配件塑料插扣耐 用性能试验方法
- QB/T2856-2007 毛革服装
- QB/T2425-1998 封箱用再湿性牛皮纸胶粘带
- QB/T3520-1999 500kV油纸套管绝缘纸
- QB2584-2003 蒸汽淋浴房
- QB/T2591-2003 抗菌塑料-抗菌性能试验方法和抗菌效果
- QB/T1439-2005 帐册
- QB/T1584-2005 日用皮手套
- QB/T1756-1993 造纸机械湍流式中浓度浆泵
- QB/T1782-1993 苯乙醇
- QB/T1664-1998 纸板戳穿强度测定仪
- QB/T1702.2-1993 括板升运机
- QB/T2501-2000 重力式自动装料衡器
- QB/T2161-1995 儿童推车整车通用技术条件
- QB/T3510-1999 Y311条粗条干仪用记录纸
- 行业新闻
网站备案号:湘ICP备2025141790号-2