- 您的位置:
- 标准下载网 >>
- 标准分类 >>
- 轻工行业标准(QB) >>
- QB 1767. 1768-1993 含4A沸石洗衣粉洗涤剂用4A沸石
标准号:
QB 1767. 1768-1993
标准名称:
含4A沸石洗衣粉洗涤剂用4A沸石
标准类别:
轻工行业标准(QB)
标准状态:
现行出版语种:
简体中文下载格式:
.zip .pdf下载大小:
6.98 MB
点击下载
标准简介:
QB 1767. 1768-1993.
1主题内容 与适用范围
QB 1767规定了含4 A沸石洗衣粉的分类、技术要求、试验方法,检验规则和标志、包装、运输、贮存要求。
QB 1767适用于由表面活性剂和4A沸石等助剂生产的洗衣粉,且聚磷酸盐含量低于GB13171中规定的指标。
2引用标准
GB 601化学试剂滴定分析 (容量分析)用标准溶液的制备
GB 3042洗衣粉包装箱
GB 6368表 面活性剂水溶液pH的测定 电位法
GB 12030粉状洗 涤剂颗粒度的测定
GB 13171洗衣粉
GB/T 13173.1洗涤剂样 品分样法
GB/T 13173.2洗涤剂中 总活性物含量的测定
GB/T 13173.3洗涤剂中 非离子表面活性剂含量的测定(离子交换法)
GB/T 13173.4洗涤剂中 各种磷酸盐的分离测定(离子交换柱色谱法)
GB/T 13174衣料用洗涤 剂去污力的测定
GB/T 13175粉状洗涤 剂表观密度的测定(给定体积称量法)
GB/T 13176.2洗 衣粉中水分及挥发物含量的测定(燒箱法)
QB938阴离子表面活性剂生物降解度试验方法
QB939非离子表面活性剂生物降解度试验方法
ZBY 40018 加酶洗涤剂中 碱性蛋白酶活力的测定
QB 1768洗涤剂用4 A沸石
3产品分类
3.1分类
本产品所规定的含4 A沸石洗衣粉属于弱碱性产品。适合于洗涤棉、麻和化纤织物。洗衣粉按品种、性能和规格分为三个类型。
a.I型:以阴离子表面活性剂为主,适合于手洗衣物用的普通洗衣粉。
b. I型:以阴离子表面活性剂为主,适合子洗衣机洗涤用及手洗用的低泡洗衣粉。
c.皿型:以非离子表面活性剂为主(即产品中非离子表面活性剂应不低于8%) ,适合于洗衣机洗涤及手洗涤用的低泡洗衣粉,俗称浓缩粉。
部分标准内容:
QB 1767、1768-93
含4A沸石洗衣粉
洗涤剂用4A沸石
1993—04—23发布
中华人民共和国轻工业部
1993—07—01实施
QB1767-93含4A沸石洗衣粉
QB1768--93
洗涤剂用4A沸石
1主题内容与适用范围
中华人民共和国行业标准
含4A沸石洗衣粉
QB1767--93
本标准规定了含4A沸石洗衣粉的分类、技术要求、试验方法、检验规则和标志、包装、运输、贮存要求。
本标准适用于由表面活性剂和4A沸石等助剂生产的洗衣粉,且聚磷酸盐含量低于CB13171中规定的指标。
2引用标准
GB601化学试剂滴定分析(容量分析)用标准溶液的制备GB3042洗衣粉包装箱
GB6368表面活性剂水溶液pH的测定电位法Www.bzxZ.net
GB12030粉状洗涤剂颗粒度的测定GB13171洗衣粉
GB/T13173.1洗涤剂样品分样法
GB/T13173.2洗涤剂中总活性物含量的测定GB/T13173.3洗涤剂中非离子表面活性剂含量的测定(离子交换法)GB/T13173.4洗涤剂中各种磷酸盐的分离测定(离子交换柱色谱法)GB/T13174衣料用洗涤剂去污力的测定GB/T13175粉状洗涤剂表观密度的测定(给定体积称量法)GB/T13176.2洗衣粉中水分及挥发物含量的测定(烘箱法)QB938F
阴离子表面活性剂生物降解度试验方法QB939非离子表面活性剂生物降解度试验方法ZBY40018加酶洗涤剂中碱性蛋白酶活力的测定QB1768洗涤剂用4A沸石
3产品分类
3.1分类
本产品所规定的含4A沸石洗衣粉属于弱碱性产品。适合于洗涤棉、麻和化纤织物。洗衣粉按品种、性能和规格分为三个类型。。I型:以阴离子表面活性剂为主,适合于手洗衣物用的普通洗衣粉。b。Ⅱ型:以阴离子表面活性剂为主,适合于洗衣机洗涤用及手洗用的低泡洗衣粉。c。Ⅲ型:以非离子表面活性剂为主(即产品中非离子表面活性剂应不低于8%),适合于洗衣机洗涤及手洗涤用的低泡洗衣粉,俗称浓缩粉。中华人民共和国轻工业部1993—04—23批准1993—07—01实施
3.2标记
产品标记示例:
QB1767-93
含4A沸石的I型洗衣粉标记为“含4A沸石洗衣粉I型QB1767”含4A沸石的Ⅲ型无磷洗衣粉标记为“含4A沸石洗衣粉Ⅲ型无磷QB1767”。4技术要求
4.1材料要求
a。含4A沸石洗衣粉中使用的各种表面活性剂其生物降解度应分别大于或等于80%。b。含4A沸石洗衣粉中使用的4A佛石应符合QB1768的规定。4.2含4A沸石洗衣粉的表观密度应保持相对稳定,具体数值由生产厂自定。4.3物理化学指标
含4A沸石洗衣粉的物理化学指标必须符合表1的规定。各类含4A沸石洗衣粉的物理化学指标表1
水分及挥发物
表面活性剂加聚磷酸盐加4A沸石乘0.77%其中:表面活性剂含量%
非离子表面活性剂%
聚磷酸盐含量%
pH值(0.1%水溶液,25℃)
发泡力 (当时)
相对标准粉去污力比值
加酶粉酶活力u/g
通过1.25mm筛的筛分率不低于90%白(染色粉应色泽鲜艳均匀)
注:聚磷酸盐包括焦磷酸钠、三聚磷酸钠及三偏、多聚(缩)磷酸钠。5试验方法
5.1颗粒度按GB12030的规定,用孔径1.25mm的试验筛测定。5.2表观密度按GB/T13175的规定测定。5.3水分及挥发物按GB/T13176.2的规定测定。≥30
≥650
≤130
5.4表面活性剂含量按GB/T13173.2的规定测定,一般检验按A法,要求检验结果不包括水助溶剂时按B法。
5.5非离子表面活性剂含量按GB/T13173.3的规定测定。2
QB1767-93
5.6聚磷酸盐含量按GB/TI3173.4的规定测定。5.7pH值按GB6368规定,在电磁搅拌器缓和搅拌下测定试样的0.1%溶液,25℃时pH值。
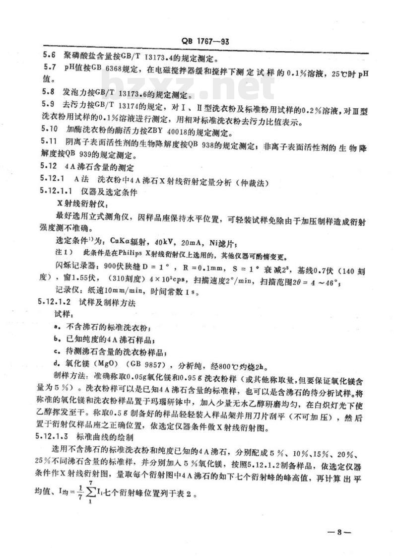
5.8发泡力按GB/T13173.6的规定测定。5.9去污力按GB/T13174的规定,对I、Ⅱ型洗衣粉及标准粉用试样的0.2%溶液,对亚型洗衣粉用试样的0.1%溶液进行测定,用相对标准洗衣粉去污力比值表示。5.10加酶洗衣粉的酶活力按ZBY40018的规定测定。5.11阴离子表面活性剂的生物降解度按QB938的规定测定;非离子表面活性剂的生物降解度按QB939的规定测定。
5.124A沸石含量的测定
5.12.1A法洗衣粉中4A沸石X射线衍射定量分析(仲裁法)5.12.1.1仪器及选定条件
x射线衍射仪:
最好选用立式测角仪,因样品座保持水平位置,可轻装试样免除由于加压制样造成衍射强度测不准确。
选定条件)为:CuKα辐射,40kV,20mA,Ni滤片;注1)此条件是在PhilipsX射线衍射仪上选用的,其他仪器可酌情变更。闪烁记录器:900伏狭缝D=1°,R=0.1mm,S=1°衰减2°,基线0.7伏(140刻度),窗1.55伏,(310刻度)4×10°cps,扫描速度2/min,扫描范围20=4~46记录仪:纸速10mm/min,时间常数1s。5.12.1.2试样及制样方法
试样:
a。不含沸石的标准洗衣粉;
b.已知纯度的4A沸石样品;
c待测沸石含量的洗衣粉样品;
d。氧化镁(Mg0)(GB9857),分析纯,经800℃灼烧2h。制样方法:准确称取0.05g氧化镁和0.95g洗衣粉样(或其他称取量,但要保证氧化镁含量为5%)。洗衣粉样可以是已知4A沸石含量的标准样,也可以是含沸石的待分析试样。将称准的氧化镁和洗衣粉样品置于玛瑙研钵中,加入少量无水乙醇研磨均勾,在白炽灯光下使乙醇挥发至干。称取0.5g制备好的样品轻轻装人样品架并用刀片刮平(不可加压),然后置于衍射仪样品座之正确位置,依选定仪器条件做X射线衍射图。5.12.1.3标准曲线的绘制
选用不含沸石的标准洗衣粉和纯度已知的4A沸石,分别配成5%、10%、15%、20%、25%不同沸石含量的标准样,并分别加人5%氧化镁,按照5.12.1.2制备样品,依选定仪器条件作X射线衍射图,量取每个衍射图中4A沸石的如下七个衍射峰的峰高值,再计算出平7
七个衍射峰位置列于表2。
均值、I均二
QB1767-93
选定测量的衍射位置
衍射蜂晶面指数
221,300
322,410
衍射角28
同时测量20=42.94°处的氧化镁(200)衍射峰的峰高值1Mg0,再由I均及1Mgo计算I均/IMgO,对每种沸石含量的标准样分别作七次测量,对每种样品取得平均的I均/IMgO。将上述七次测量平均值I均/IMgO,对加入的纯4A沸石含量作图获得标准曲线,为不过原点的直线。
5.12.1.4洗衣粉中沸石含量的测定将待测沸石含量的洗衣粉样品按5.12.1.2制备样品,按5.12.1.1所选用的仪器及条件,测出试样的I均/IMg0,即可根据5.12.1.3的标准曲线确定I均/1Mgo所对应的沸石含量,即为该待测洗衣粉中的纯沸石含量(因添加的沸石不可能是100%纯的4A沸石,所以用X射线衍射法测出的纯4A沸石含量必然小于加入的沸石量)。5.12.2B法洗衣粉中4A沸石含量的络合滴定法测定5.12.2.1原理
沸石在无机酸中容易溶解并分解成铝离子。铝离子在pH3~3.5时与乙二胺四乙酸二钠(EDTA)形成络合物,以二甲酚橙为指示剂,用乙酸锌回滴过量的EDTA,定量铝(回滴定法)。到等当点后,在氟离子存在下煮沸,铝的EDTA络合物被选择性地解离,游离出当量的EDTA,同样可以用乙酸锌滴定(氟化钠解离法),而准确地求出铝的含量。根据所得的铝含量计算洗衣粉中沸石的含量。5.12.2.2试剂
本方法所用试剂均为分析纯试剂,所用的水为去离子水。a。乙二胺四乙酸二钠(EDTA)(GB1401),c(EDTA)=0.01mol/L标准溶液按GB601中第4.15条的规定配制。b.乙酸锌(HG3-1098),c【Zn(CH.CO2)2)=0.01mo1/L标准溶液准确称取1.0975g乙酸锌【Zn(CHg.C00)22H,0)】,用水溶解,并稀释定容至500ml。溶液以乙酸调节pH至5~6后再用EDTA标准溶液(5.12.2.2a)标定。c。二甲酚橙,1g/L溶液
称取0.1g二甲酚橙,用水溶解并稀释至100ml(一个月内有效)。d。硝酸(GB626),1mol/L溶液—4-
量取70ml浓硝酸,稀释至1000ml。QB176793
e。氢氧化钠(GB629),200g/L溶液称取20g固体氢氧化钠,加100m1水溶解。f。乙酸钠(GB693),1mol/L溶液称取13.6g乙酸钠(CHgC00Na3H,0),加水溶解并稀释至100ml。9.乙酸铵(GB1292),1mol/L溶液称取77g乙酸铵(CH.COONH),加水溶解并稀释至1000ml。h。浓硝酸(GB626),65%。
i.氟化钠(GB1264)。
i。精密pH试纸:pH2.7~4.7和pH1.43.0两种范围或适合pH2.0~2.5和pH3.0~3.5范围的其他精密pH试纸。
5.12.2.3仪器
a。烧杯,50、250、400ml
b。容量瓶,500ml;
c。移液管,10、25ml;
d,具塞滴定管,25ml。
5.12.2.4试验程序
a:回滴定法
称取1.5~2g洗衣粉(称准至0.0001g,约含沸石200mg)于250ml烧杯中,加入50ml水和20ml浓硝酸。加热煮沸10min,冷却后将溶液移至500ml容量瓶中,用水稀释至刻度并混匀。用移液管吸取25ml于400ml烧杯中,加50ml水,用200g/L氢氧化钠溶液调整pH至2~2.5,然后以1mol/L乙酸钠溶液调节pH至8~3.5。准确加人0.01mol/LEDTA标准溶液10ml,煮沸30min。放冷后加入1mol/L乙酸铵溶液20ml,将溶液pH缓冲至5~6,加水使总量为150ml,加4~5滴二甲酚橙指示液,用0.01mol/L乙酸锌标准溶液进行回滴定,溶液颜色由黄色变为红色即为终点,用同样操作进行空白试验。b:氟化钠解离滴定法
按回滴定法(5.12.2.4a)滴定至终点后,在试样溶液中加入500mg氟化钠,煮沸到溶液的红色消失。放冷后,用0.01mo1/L乙酸锌标准溶液滴定从铝的EDTA络合物中游离出来的EDTA,终点仍由黄色转为红色。5.12.2.5结果计算
a。洗衣粉中沸石含量X%回滴定法由式(1)计算。x% = (V-V)××0.02698 ×6.77-×100-m×25
式中:V。空白试验耗用乙酸锌标准溶液的体积,ml,V,—样品测定耗用乙酸锌标准溶液的体积,ml;c一乙酸锌标准溶液的浓度,mol/L;0.02698一铝原子的毫摩尔质量,g/mmol(1)
QB1767-93
6.77——铝换算为4A沸石(Nag。【(A10,)·(Si0,)。]·216H,0)的系数;m-洗衣粉试样的质量,g。
b。洗衣粉中沸石含量X%氟化钠解离法由式(2)计算。x%=_.x0.02698 ×6.77×100
m×500
式中:V,氟化钠处理后滴定所耗用的乙酸锌标准溶液的体积,ml;其余符号,数字意义同5.12.2.5a式(1)。5.12.2.6精密度
洗衣粉中沸石含量平行测定结果的相对偏差,应不超过2%。(2)
注:用B法测定洗衣粉中4A沸石含量一般可按回滴定法,但是在洗衣粉中重金属离子含量足以影响测定结果时,应采用氟化钠解离法。6检验规则
按照GB13171第6章的规定执行。检验结果按修约值比较法判定合格与否。7标志、包装、运输、贮存
7.1标志
大小包装容器上印刷的标志(图案及文字)应清晰美观,无脱色。7.1.1小包装上应有下列标志
e。产品名称,
b.产品类型及标记“含4A沸石洗衣粉×型QB1767”,无此标记者则按GB13171检验判定,
c。商标图案;
d。净重;
e。使用说明;
f。生产厂名。
7.1.2大包装箱正面和侧面应有下列标志型QB1767”,无此标志者则按GBa产品名称、类型和标记“含4A沸石洗衣粉×型13171检验判定;
b.内装包数或盒数及其净重量(kg)c。生产厂名、厂址(含市、县);d。装箱日期及批号,
e。包装箱体积;
f。防止受潮,轻装轻卸。
7.2包装
7.2.1小包装
QB1767-—93
产品小包装可使用软塑料袋,硬纸板盒或硬塑料盒包装,封口牢固整齐,包装净重应不低于标称质量的98%(以任取10袋的质量平均值计算)。7.2.2大包装
小包装应使用洗衣粉包装箱集装,小包装入箱时必须整齐,箱底箱盖封口牢固,不得松,动,不得鼓盖,每箱应附有合格证。7.3装卸时应轻拿轻放,严禁抛掷,运输时要防日晒、雨淋、受潮。7.4贮藏时,堆垛要垫离地面10cm以上,垛高应不超过14箱,与墙要离20cm以上,并加遮盖以防晒、防雨、防潮,避免损坏大包装。7.5保质期
在规定的贮运条件下,自出厂之日起,保质期为一年。附加说明:
本标准由轻工业部质量标准司提出。本标准由全国表面活性剂洗涤用品标准化中心归口。本标准由轻工业部日用化学工业科学研究所、上海合成洗涤剂厂负责起草。本标准主要起草人:张家泳胡征宇王治裁张幼娟刘俊芳。
小提示:此标准内容仅展示完整标准里的部分截取内容,若需要完整标准请到上方自行免费下载完整标准文档。
标准图片预览:





- 热门标准
- QB轻工标准
- QB/T5247-2018 箱包配件塑料插扣耐 用性能试验方法
- QB/T2856-2007 毛革服装
- QB/T2425-1998 封箱用再湿性牛皮纸胶粘带
- QB/T3520-1999 500kV油纸套管绝缘纸
- QB2584-2003 蒸汽淋浴房
- QB/T2591-2003 抗菌塑料-抗菌性能试验方法和抗菌效果
- QB/T1439-2005 帐册
- QB/T1584-2005 日用皮手套
- QB/T1756-1993 造纸机械湍流式中浓度浆泵
- QB/T1782-1993 苯乙醇
- QB/T1664-1998 纸板戳穿强度测定仪
- QB/T1702.2-1993 括板升运机
- QB/T2501-2000 重力式自动装料衡器
- QB/T2161-1995 儿童推车整车通用技术条件
- QB/T3510-1999 Y311条粗条干仪用记录纸
- 行业新闻
网站备案号:湘ICP备2025141790号-2