- 您的位置:
- 标准下载网 >>
- 标准分类 >>
- 轻工行业标准(QB) >>
- QB/T 1921-1993 铝背水壶
标准号:
QB/T 1921-1993
标准名称:
铝背水壶
标准类别:
轻工行业标准(QB)
标准状态:
现行出版语种:
简体中文下载格式:
.zip .pdf下载大小:
6.49 MB
点击下载
标准简介:
QB/T 1921-1993.
1主题内容与适用范围
QB/T 1921规定了铝背水壶的术语、产品分类、技术要求、试验方法、检验规则和标志、包.装、运输、贮存等要求。
QB/T 1921适用于铝及铝合金板材冲压成形的整体背水壶。
2引用标准
GB 149铅笔
GB 191包装贮运图示标志
GB 2771医用橡皮膏
CB 2828逐批检 查计数抽样程序及抽样表(适用于连续批的检查)
CB 2829周期检 查计数抽样程序及抽样表(适用于生产过程稳定性的检查)
CB 3190铝及 铝合金加工产品的化学成分
CB 3562铝制食 具容器卫生标准的分析方法
GB 5009.64食 品用橡胶垫片(圈)卫生标准的分析方法
CB 6388 运输包装收发 货标志
GB 6543瓦楞纸箱
CB7057铝背水壶橡胶密封垫片
CB 11333铝制食 具容器卫生标准
3术语
3.1额定容量
产品设计的容量。
3.2实际容量
液面至背水壶口齐平的容量。
3.3挂肩长度
壶套橫圈一端至另-端之间最大背带长度的二分之一。
3.4涂膜流桂
涂膜表面局部过多涂料流动堆积而成的条状凸痕。
3.5涂膜粘性
涂膜受热表面融化粘附接触物体。
3.6涂膜附着牢度
膜层与基体结合的程度。
3.7涂膜硬度
6.5塑料壶 盖耐煮性试验
将试样用中性洗涤剂洗净。
将试样放入装有常温水的铝锅中,放到炉具上加热,水沸时计时。
煮沸30min后停止加热,取出试样立即放入流水中冷却。
冷却后取出试样检查应无裂纹、变形、气泡和刺激性气味。
6.6涂膜耐热性试验
用清洁沸水注入壶内至齐口平,放置8 min,用手触摸涂膜不得起粘性。
6.7涂膜附着牢度试验
用锋利单面刀片及钢直尺在涂膜表面划11条间隔为2.5士0.1mm,长大于27 mm的平行划痕,再垂直于上述划痕方向重复上述步骤(共100格),刀尖必须穿透涂膜。用宽度不低于27mm有足够长度符合GB2771规定的医用橡皮膏将划痕区全部覆盖并尽力使胶带与涂膜粘合,把胶带沿90°直角迅速向上拉起,检查划痕区内涂膜脱落整--小格为1 %,不满一格不计。
6.8涂膜硬度试验
用硬度为H符合CB 149规定的高级绘图铅笔,削出长约8 mm笔芯,垂直于00号砂纸上磨出锋角。
用手握铅笔,使其与涂膜表面保持45°~60°角,用力使笔芯在涂膜表面推移8~12mm,
用塑料橡皮或软布擦净铅笔灰,目测检查涂层有无剥离露底。
6.9卫生要求检测
6.9.1产 品主体有害物溶出量检测按GB 3562规定 进行。
6.9.2橡胶密封垫片 卫生质量指标检测按GB 5009. 64规定进行。
部分标准内容:
QB/T1921—-93
铝背水壶
1994--01-—06发布
1994—08—01实施
中华人民共和国轻工业部发布
1主题内容与适用范围
中华人民共和国行业标准
铝背水壶
QB/T1921—93
本标准规定了铝背水壶的术语、产品分类、技术要求、试验方法、检验规则和标志、包装、运输、贮存等要求。
本标准适用于铝及铝合金板材冲压成形的整体背水壶。2引用标准
GB149铅笔
包装贮运图示标志
GB2771
GB2828
GB2829
GB3190
GB3562
医用橡皮膏
逐批检查计数抽样程序及抽样表(适用于连续批的检查)周期检查计数抽样程序及抽样表(适用于生产过程稳定性的检查)铝及铝合金加工产品的化学成分铝制食具容器卫生标准的分析方法GB5009.64
GB6388
食品用橡胶垫片(圈)卫生标准的分析方法运输包装收发货标志
GB6543
GB7057
GB11333
3术语
3.1额定容量
瓦楞纸箱
铝背水壶橡胶密封垫片
铝制食具容器卫生标准
产品设计的容量。
3.2实际容量
液面至背水壶口齐平的容量。
3.3挂肩长度
壶套横圈一端至另一端之间最大背带长度的二分之一3.4涂膜流挂
涂膜表面局部过多涂料流动堆积而成的条状凸痕。3.5涂膜粘性
涂膜受热表面融化粘附接触物体。3.6涂膜附着牢度
膜层与基体结合的程度。
3.7涂膜硬度
中华人民共和国轻工业部1994-01-06批准1994-08—01实施
QB/T1921—93
膜层抵御各种硬性物质划破的能力。4产品分类
4.1品种
4.1.1按材质分为纯铝和铝合金背水壶。4.1.2按表面处理分为洗白和涂膜背水壶(见表1)。表1
4.2规格
背水壶按额定容量分为9种规格(见表2)表
4.3螺口尺寸
螺口尺寸应符合图1及表8要求。规
4.4产品标记
4.4.1标记的组成
4.4.2标记示例
QB/T1921-93
标准号
表面处理代号
-产品名称
例1:额定容量为1.0L的涂漆纯铝背水壶铝背水壶Q-1.0QB/T1921
例2:额定容量为1.8L的涂塑铝合金背水壶铝合金背水壶S—1.8QB/T1921
4.5材料
4.5.1主体材料用GB3190规定的L,—L.工业纯铝或铝合金。4.5.2壶盖用酚醛塑料或其他耐热塑料。5技术要求
5.1使用性能
5.1.1壶底中心厚度
背水壶底部中心厚度应不低于表4规定。表4
壶底中心厚度mm
5.1.2实际容量
背水壶实际容量应不低于额定容量的97%。5.1.3泄漏性
背水壶盖拧紧后应不漏水。
5.1.4背带挂肩长度
背带挂肩长度应不小于400mm。
5.1.5塑料壶盖耐煮性
塑料壶盖经耐煮性试验应无裂纹、变形、气泡和刺激性气味。5.2理化性能
5.2.1涂膜耐热性
QB/T1921-93
经耐热性试验,背水壶涂膜不得起粘性。5.2.2涂膜附着牢度
经附着牢度试验,划格区内涂膜脱落面积:漆膜不大于20%,塑膜不大于15%。5.2.3涂膜硬度
涂膜经H硬度铅笔试验后,不得剥离露底。5.3卫生要求
5.3.1背水壶与水接触部位的有害物质溶出量应符合GB11333的规定。5.3.2橡胶密封垫片的卫生质量指标应符合GB7057中2.2条的规定。5.4外观要求
5.4.1壶口圆滑,无毛刺。
转动。
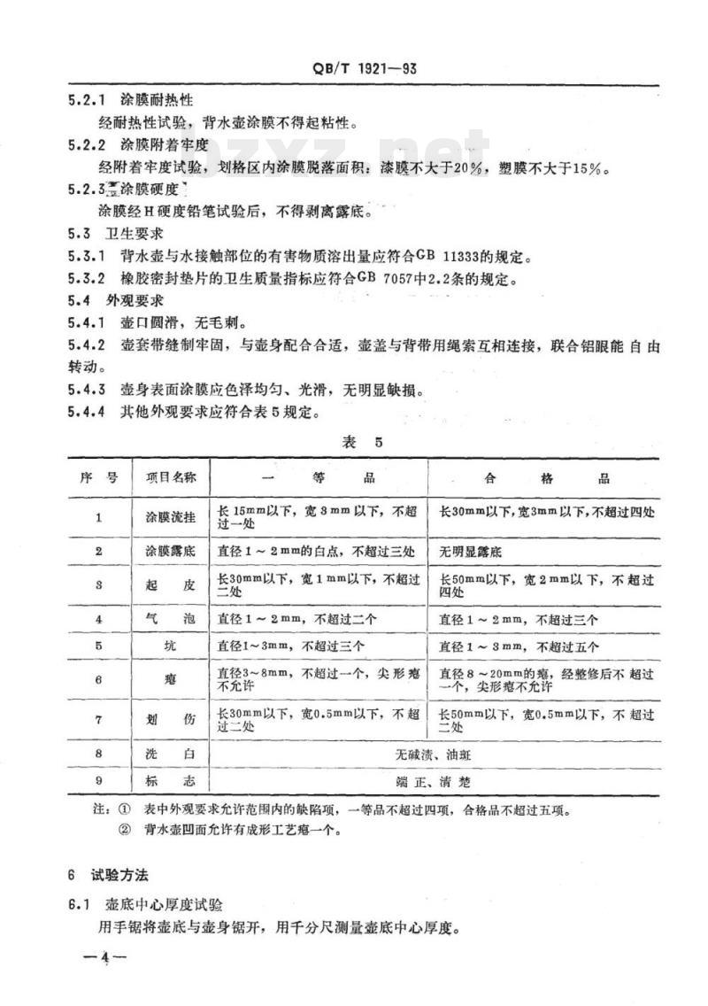
壶套带缝制牢固,与壶身配合合适,壶盖与背带用绳索互相连接,联合铝眼能自由壶身表面涂膜应色泽均勾、光滑,无明显缺损。其他外观要求应符合表5规定。
项目名称
涂膜流挂
涂膜露底
长15mm以下,宽3mm以下,不超
过一处
直径1~2mm的白点,不超过三处长30mm以下,宽1mm以下,不超过二处
直径1~2mm,不超过二个
直径1~3mm,不超过三个
直径3~8mm,不超过-个,尖形毫不充许
长30mm以下,宽0.5mm以下,不超过二处
长30mm以下,宽3mm以下,不超过四处无明显露底
长50mm以下,宽2mm以下,不超过四处
直径1~2mm,不超过三个
直径1~3mm,不超过五个
直径8~20mm的瘾,经整修后不超过一个,尖形癌不允许
长50mm以下,宽0.5mm以下,不超过三处
无碱渍、油斑
端正、清楚
注:①
表中外观要求允许范围内的缺陷项,一等品不超过四项,合格品不超过五项。②背水壶凹面允许有成形工艺一个。6试验方法
6.1壶底中心厚度试验
用手锯将壶底与壶身锯开,用千分尺测量壶底中心厚度。-4~
6.2容量测定
QB/T1921-93
将室温清洁水注入壶内至齐口平,然后倒入500ml量桶内,总水量应符合5.1.2规定。6.3泄漏性试验
背水壶内注人50%的室温清洁水,紧壶盖,壶口向上,用力上下摇动10次,然后倒置1min,看背水壶有无水漏出。
6.4背带挂肩长度试验
将背带放松至最长,按图2所示用卷尺测量挂肩长度L。图
6.5塑料壶盖耐煮性试验
将试样用中性洗涤剂洗净。
将试样放入装有常温水的铝锅中,放到炉具上加热,水沸时计时。煮沸30min后停止加热,取出试样立即放入流水中冷却。冷却后取出试样检查应无裂纹、变形、气泡和刺激性气味。6.6涂膜耐热性试验
用清洁沸水注入壶内至齐口平,放置3min,用手触摸涂膜不得起粘性。6.7涂膜附着牢度试验
用锋利单面刀片及钢直尺在涂膜表面划11条间隔为2.5±0.1mm,长大于27mm的平行划痕,再垂直于上述划痕方向重复上述步骤(共100格),刀尖必须穿透涂膜。用宽度不低于27mm有足够长度符合GB2771规定的医用橡皮膏将划痕区全部覆盖并尽力使胶带与涂膜粘合,把胶带沿90°直角迅速向上拉起,检查划痕区内涂膜脱落整一小格为1%,不满一格不计。
6.8涂膜硬度试验
用硬度为H符合GB149规定的高级绘图铅笔,削出长约3mm笔芯,垂直于00号砂纸上磨出锋角。
用手握铅笔,使其与涂膜表面保持45°~60°角,用力使笔芯在涂膜表面推移8~12mm,用塑料橡皮或软布擦净铅笔灰,目测检查涂层有无剥离露底。6.9卫生要求检测
6.9.1产品主体有害物溶出量检测按GB3562规定进行。6.9.2橡胶密封垫片卫生质量指标检测按GB5009.64规定进行。5
6.10外观检测
用目测、手感及通用量具。
7检验规则
QB/T1921-93
7.1产品须经制造厂检验合格后才能出厂。7.2产品检验分出厂检验和型式检验。7.3出厂检验按GB2828规定进行,采用正常检查一次抽样方案,按每百单位产品不合格品数计数。
检查顺序、检验项目、不合格分类、检查水平及合格质量水平应符合表6规定。7.3.1
检查顺序
检验项目
背带挂肩长度
涂膜流挂
涂膜露底
壶套及附件
涂膜外观
技术要求
试验方法
不合格分类
检查水平
合格质量水平
7.3.2经出厂检验判为合格批时,供货方应将检出的不合格品换成合格品后方可提交,若判为不合格批时,应全数退回供货方,经整理后按原规定再提交检查一次或由供货方与订货方协商解决。
7.4型式检验按GB2829规定进行,采用判别水平I的一次抽样方案,按每百单位产品不合格品数计数。
7.4.1在下列情况之一时,应进行型式检验。a。转厂生产的试制定型鉴定;
b。正式生产后,如结构、材料、工艺有较大改变可能影响产品性能时;c.正常生产每年不少于一次www.bzxz.net
QB/T1921--93
d。产品长期停产后,恢复生产时;e。出厂检验结果与上次型式检验有较大差异时;f上级质量监督机构提出型式检验要求时。7.4.2型式检验的样本应从出厂检验的合格批中抽取,样本大小n=8,按表7项目进行检验。检查顺序、检验项目、不合格分类、不合格质量水平,样本大小及判定数组见表7。表7
检验项目
背带挂肩长度
涂膜流挂
涂膜露底
壶套及附件
涂膜外观
卫生要求
涂膜附着牢度
涂膜硬度
泄漏性
涂膜耐热性
塑料壶盖耐煮性
壶底中心厚度
技术要求
5.4.4 (1)
试验方法
不合格
不合格
质量水苹
注;第И组样本分别从第IV、V组经检验完毕后的样本中各取2只。标志、包装、运输、贮存
8.1标志
样本大小
判定数组
8.1.1产品上应有下列标志:
a。制造厂名;
b.商标;
c。额定容量;
d.质量等级(一等品可省略)。8.1.2包装箱上应有下列标志:
。制造厂名、厂址、邮编;
b商标;
c。产品名称;
d。规格、等级、数量;
QB/T1921-—93
e。其余标志应符合GB6388有关规定;f。贮运图示标志应符合GB191有关规定。8.2包装
8.2.1产品包装应装入垫有防潮纸的瓦楞箱内,瓦楞箱应符合GB6543有关规定。8.2.2箱外用打包带紧固,箱内应附装箱单、说明书、合格证、标准号等。8.3运输
8.3.1产品装运时应轻拿轻放,谨防雨淋。8.3.2产品不得与有腐蚀性物品同时装运。8.4贮存
8.4.1贮存条件
a。仓库应保持干燥、通风良好;b.产品离墙及地面应不大10cm;c.严禁与有腐蚀性物品同时存放。8.4.2贮存期
在符合8.4.1规定下,产品自出厂日起贮存期为一年。附加说明:
本标准由轻工业部质量标准司提出。本标准由全国日用五金标准化中心归口。本标准由上海铝制品一厂负责起草,由天津3522厂、南昌铝制品总厂参加起草。本标准主要起草人:王芸芸、陆国良、于守礼、罗竹林、杨均水。本标准参照采用日本工业标准JISS2015—1986《铝制行军水壶》。自本标准实施之日起,原轻工业部标准SG110—77《铝背水壶》废止。8-
中华人民共和国
行业标准
铝背水壶
QB/T1921-93
轻工业标准化编辑出版委员会
地址:北京朝外光华路12号
电话:506.0022-2309
邮政编码:100020
不准翻印
内部资料
定价:2.00元
印数:800册
小提示:此标准内容仅展示完整标准里的部分截取内容,若需要完整标准请到上方自行免费下载完整标准文档。
标准图片预览:





- 其它标准
- 热门标准
- QB轻工标准
- QB/T5302-2018 生活用干纸巾流延聚乙烯(CPE) 包装膜
- QB/T1334-2013 水嘴通用技术条件
- QB/T2049.5-1994 电光源玻壳K型玻壳尺寸系列
- QB/T2609-2003 工业缝纫机漏油的测试方法 第1部分:平缝纫机漏油的测试方法
- QB1872-1993 服装用皮革
- QB/T2858-2007 学生书袋
- QB/T2816-2006 工业用缝纫机单(双)针下送料立柱式平缝机机头
- QB/T5302-2018 生活用干纸巾流延聚乙烯(CPE) 包装膜
- QB/T4702-2014 稀土厚膜电路电热元件
- QB/T2494-2000 双面胶带原纸
- QB/T2530-2001 木制柜
- QB/T4916-2016 伊代欣糖(浆)
- QB/T1640-1992 陶瓷模用石膏粉物理性能测试方法
- QB/T1683-1993 铝硅镁质匣钵
- QB/T2157-1995 制革用揩光浆、颜料膏测试方法
- 行业新闻
网站备案号:湘ICP备2025141790号-2