- 您的位置:
- 标准下载网 >>
- 标准分类 >>
- 轻工行业标准(QB) >>
- QB/T 2389一1998 锂-二氧化锰扣式电池
标准号:
QB/T 2389一1998
标准名称:
锂-二氧化锰扣式电池
标准类别:
轻工行业标准(QB)
标准状态:
现行出版语种:
简体中文下载格式:
.zip .pdf下载大小:
4.59 MB
点击下载
标准简介:
QB/T 2389一1998.
QB/T 2389规定了锂-二氧化锰扣式电池的技术要求、试验方法、检验规则及标志、包装、运输、贮存等。
QB/T 2389适用于锂为负极活性物质、氧化锰为正极活性物质及电解质为有机电解质的扣式电池。
2引用标准
下列标准所包含的条文,通过在本标准中引用而构成为本标准的条文。本标准出版时,所示版本均为有效。所有标准都会被修订,使用本标准的各方应探讨使用下列标准最新版本的可能性。
GB/T 8897- 1996原 电池总则
3技术要求
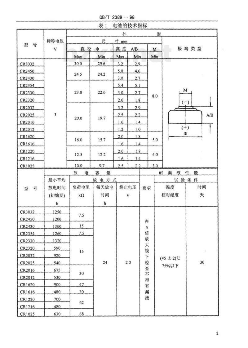
3.1外形尺寸
外形尺寸应符合表1的规定。尺寸稳定性要求按GB/T 8897中8.1执行。
3.2 开路电压
开路电压为3"8"V。
3.3放电容量
3.3.1初始期 (电池在生产后的60天内为初始期) :应符合表1的规定。
3.3.2贮存期: 电池贮存12个月后,以最小平均放电时间计,应不低于初始期规定放电容量的98%。
3.4外观和极端
外观应整洁,标志清晰,无变形、锈蚀、漏液。安装在电池上的极端应始终能形成并保持良好的电接触。
3.5耐漏液性 能
3.5.1电池在放电过程中, 任何外表面应无电解质、密封剂及其它内部组分。
3.5.2按4.5进行耐漏液性能检验时,电池的任何外表面亦应无电解质、密封剂和其它内部组分。
3.6 贮存性能
在规定的贮存期后,按4.6进行试验,电池的贮存性能应符合3.1 ~ 3.5的要求。
部分标准内容:
备案号2050—1998
中华人民共和国轻工行业标准
QB/T2389-98
锂-二氧化锰扣式电池
1998-08-17发布
国家轻工业局
1999-05-01实施
QB/T238998
本标准等效采用国际电工委员会的国际标准EC60086-2:1997《原电池第2部分:电池分类标准》第九版中第五类圆形电池标准。与IEC60086-2中第五类圆形电池标准相比,本标准仅在编排上以及下述几个方面有所不同:
1.抽样办法按GB/T8897《原电池总则》执行。2.按照GB/T8897《原电池总则》的规定,本标准对电池耐漏液性能的检验方法和要求作了规定。
本标准由国家轻工业局行业管理司提出。本标准由全国原电池标准化中心归口。本标准起草单位:常州电池厂、武汉752厂、成都建中锂电池厂。本标准主要起草人:徐平国、郑文佳、陈厚循、王健、赵佳明。1范围
中华人民共和国轻工行业标准
锂一二氧化锰扣式电池
QB/T2389-98
本标准规定了锂-二氧化锰扣式电池的技术要求、试验方法、检验规则及标志、包装、运输、贮存等。
本标准适用于锂为负极活性物质、二氧化锰为正极活性物质及电解质为有机电解质的扣式电池。
2引用标准
下列标准所包含的条文,通过在本标准中引用而构成为本标准的条文。本标准出版时,所示版本均为有效。所有标准都会被修订,使用本标准的各方应探讨使用下列标准最新版本的可能性。
GB/T8897-1996原电池总则
3技术要求
外形尺寸
外形尺寸应符合表1的规定。尺寸稳定性要求按GB/T8897中8.1执行。3.2开路电压
开路电压为3*V。
3.3放电容量
3.3.1初始期(电池在生产后的60天内为初始期):应符合表1的规定。3.3.2贮存期:电池贮存12个月后,以最小平均放电时间计,应不低于初始期规定放电容量的98%。
3.4外观和极端
外观应整洁,标志清晰,无变形、锈蚀、漏液。安装在电池上的极端应始终能形成并保持良好的电接触。
3.5耐漏液性能
3.5.1电池在放电过程中,任何外表面应无电解质、密封剂及其它内部组分。3.5.2按4.5进行耐漏液性能检验时,电池的任何外表面亦应无电解质、密封剂和其它内部组分。
3.6贮存性能
在规定的贮存期后,按4.6进行试验,电池的贮存性能应符合3.1~3.5的要求。国家轻工业局1998~08-17批准
1999-05-01实施
CR3032
CR2450
CR2430
CR2354
CR2330
CR2320
CR2032
CR2025
CR2016
CR2012
CR1620
CR1616
CR1220
CR1216
CR1025
CR3032
CR2450
CR2430
CR2354
CR2330
CR2320
CR2032
CR2025
CR2016
CR2012
CR1620
CR1616
CR1220
CR1216
CR1025
标称电压
最小平均
放电时间
(初始期)
QB/T2389—98
表1电池的技术指标
负荷电阻
放电方式
每天放电
终止电压
极端类型
耐漏液性能
试验条件
相对湿度
(45±2)℃
75%以下
4试验方法
4.1外形尺寸
QB/T2389-98
用精度不低于0.02mm的游标卡尺测量。测量时应防止电池短路。4.2开路电压
测量仪表的精度应不低于0.25%,内阻应不小于1MQ。4.3放电容量
放电容量按以下条件进行试验:a)开始放电前,电池应在标准温度(20士2)℃,标准相对湿度45%~75%的条件下(以下简称标准条件)放置12h以上:b)放电环境条件:标准条件:
c)负荷电阻:按表1规定,负荷电阻包括外电路所有部分的电阻,电阻值准确到0.5%以内:
d)放电方式:按表1规定:
e)放电终止:负荷电压首次低于表1规定的终止电压时,即为放电终止;f)放电:按表1的规定放电,检测9只电池,直至电池放电终止。放电容量用放电时间来表示。
4.4外观和极端
目视检查。
4.5耐漏液性能
将样品在温度(45土2)℃,相对湿度75%以下的条件下放置30天,在5倍放大镜下目视检验。
4.6贮存性能
电池应在标准条件下贮存12个月后,贮存期满后仍需置于标准条件下,并在14天内进行如下各项试验:
a)外形尺寸:按4.1进行:
b)开路电压:按4.2进行;
c)放电容量:按4.3进行;
d)外观和极端:按4.4进行:
e)耐漏液性能:按4.5进行。
5检验规则
按GB/T8897的第9章进行。
5.1交收检验
按GB/T8897中9.1.1进行。交收检验的项目、技术要求和试验方法、检查水平(IL)和合格质量水平(AQL)应符合表2的规定。5.2例行检验
5.2.1例行检验按GB/T8897中9.1.2进行。例行检验的项目、技术要求和试验方法、判别水平(DL)、不合格质量水平(RQL)以及判定数组(AcRe)应符合表3的规定。5.2.2最小平均放电时间的检验
a)检验9只电池;
b)不排除任何结果计算平均值:QB/T2389-98
c)如果平均值等于或大于最小平均放电时间的规定值,而且放电时间小于规定值之80%的电池数不大于1,则认为电池的放电容量符合要求;d)如果平均值小于规定值和(或)放电时间小于规定值之80%的电池数大于1,则另取9只电池再作检验,并计算平均值:e)如果第二次检验的平均值等于或大于规定值,并且放电时间小于规定值之80%的电池数不大于1,则认为电池的放电容量符合要求:f)如果第二次检验的平均值小于规定值和(或)放电时间小于规定值之80%的电池数大于1,则认为电池的放电容量不符合要求:并且不允许再进行检验;g)在放电检验中,当电池在负荷电压未低于终止电压时发生漏液,则终止漏液电池放电检验,并不计算平均值。
5.2.3贮存的例行试验每半年进行一次,试验样品必须在交收试验合格的产品批中随机抽样。
5.2.4交收试验项目任一项不合格时,该批电池不准出厂,必须重新交验。仍不合格,作不合格品处理。
表2交收检验项目及要求
外形尺寸
外观和极端
开路电压
试验种类
初始期
技术要求
试验项目
外形尺寸
放电容量
耐漏液性能
外形尺寸
外观和极端
贮存期
开路电压wwW.bzxz.Net
放电容量
耐漏液性能
标志、包装、运输、购存
试验方法
例行检验项目及要求
技术要求
试验方法
标志按GB/T8897中7.2的规定执行:包装、运输、贮存按GB/T8897中第10章的规定执行。
使用注意事项按GB/T8897中第11章的规定执行。4
中华人民共和国
轻工行业标准
锂-二氧化锰扣式电池
QB/T2389-98
中国轻工业出版社出版
轻工业标准化编辑出版委员会编辑地址:北京朝外光华路12号
邮政编码:100020
电话:(010)65060022-2309
版权所有
不准翻印
书号:155019·2429
印数:1200册
定价:5.00元
小提示:此标准内容仅展示完整标准里的部分截取内容,若需要完整标准请到上方自行免费下载完整标准文档。
标准图片预览:





- 其它标准
- 热门标准
- QB轻工标准
- QB/T5247-2018 箱包配件塑料插扣耐 用性能试验方法
- QB/T2856-2007 毛革服装
- QB/T2425-1998 封箱用再湿性牛皮纸胶粘带
- QB/T3520-1999 500kV油纸套管绝缘纸
- QB2584-2003 蒸汽淋浴房
- QB/T2591-2003 抗菌塑料-抗菌性能试验方法和抗菌效果
- QB/T1439-2005 帐册
- QB/T1584-2005 日用皮手套
- QB/T1756-1993 造纸机械湍流式中浓度浆泵
- QB/T1782-1993 苯乙醇
- QB/T1664-1998 纸板戳穿强度测定仪
- QB/T1702.2-1993 括板升运机
- QB/T2501-2000 重力式自动装料衡器
- QB/T2161-1995 儿童推车整车通用技术条件
- QB/T3510-1999 Y311条粗条干仪用记录纸
- 行业新闻
网站备案号:湘ICP备2025141790号-2