- 您的位置:
- 标准下载网 >>
- 标准分类 >>
- 通信行业标准(YD) >>
- YD/T 2168-2010 IPv6 技术要求 —— IPv6 反向邻居发现协议
标准号:
YD/T 2168-2010
标准名称:
IPv6 技术要求 —— IPv6 反向邻居发现协议
标准类别:
通信行业标准(YD)
标准状态:
现行出版语种:
简体中文下载格式:
.zip .pdf下载大小:
336.89 KB
点击下载
标准简介:
YD/T 2168-2010.Technique requirement of IPv6: Extensions to IPv6 neighbor discovery for inverse discovery specification.
1范围
YD/T 2168规定了IPv6反向邻居发现(ND)协议,主要包括IPv6反向邻居发现协议的消息、选项的格式以及协议的具体执行过程。
YD/T 2168适用于支持IPv6协议的网络设备。
2规范性引用文件
下列文件中的条款通过本标准的引用而成为本标准的条款。凡是注日期的引用文件,其随后所有的.修改单(不包括勘误的内容)或修订版均不适用于本标准。然而,鼓励根据本标准达成协议的各方研究是否可使用这些文件的最新版本。凡是不注日期的引用文件,其最新版本适用于本标准。
YD/T 1343-2005 IPv6邻居发现协议一基于 IPv6的邻居发现协议(IETF RFC2461:1998,MOD)
IETF RFC2401 (1998) IP的安全架构
IETF RFC2402 ( 1998) IP验证头
IETF RFC2406 (1998 ) IP封装安全协议
3缩略语
下列缩略语适用于本标准。
ICMP Intemnet Control Message Protocol Intermet控制消息协议
IND Inverse Neighbor Discovery 反向邻居发现
4反向邻居发现消息
反向邻居发现消息包括下面的两个消息。
4.1反向邻居发现请求消息
部分标准内容:
中华人民共和国通信行业标准
YD/T2168-2010
IPv6技术要求
-IPv6反向邻居发现协议
Technique requirement of IPv6: Extensions to IPv6 neighbordiscovery for inverse discovery specification(IETFRFC3122:2001,免费标准下载网bzxz
Extensions to IPv6 Neighbor Discovery for Inverse Discovery Specification, NEQ)2010-12-29发布
2011-01-01实施
中华人民共和国工业和信息化部发布前
范围·
2规范性引用文件:
缩略语:
4反向邻居发现消息
4.1反向邻居发现请求消息
4.2反向邻居发现通告消息·
5反向邻居发现协议选项格式.
6反向邻居发现协议操作·
6.1发送方节点处理…
6.2接收节点处理·
6.3消息确认
7安全问题
KAONIKAca
YD/T216B-2010
本标准是\IPv6协议”系列标准之一。该系列标准预计的结构及名称如下:1. YD/T 1341-2005
2. YD/T 1915-2009
3. YD/T 2168-2010
4. YD/T 2169-2010
5. YD/T 2170-2010
YD/T2168-2010
IPv6 基本协议——IPv6 协议 (IETF RFC2460:1998,MOD)Pv6技术要求—一移动 IPv6快速切换Pv6技术要求——IPv6反向邻居发现协议(IETFRFC3122:2001,NEQ)Pv6技术要求——IPv6路径最大传输单元发现协议(ETFRFC19B1:1996.NEQ)IPv6技术要求—-LPv6路出器重编号协议(1ETFRFC2984:2000,NEQ)6. IPv6 技术要求—
LPv6动态主机配置协议
7.IPv6技术要求——支持计算机移动部分8. YD/T 1442-2006
9. YD/T 1343-2005
[Pv6网络技术要求——地址、过渡及服务质量IPv6邻居发现协议一基于IPv6的邻居发现协议(IETFRFC2461:1998,MOD)10.IPv6邻居发现安全性技术要求11. YD/T 1344-2005
12.YD/T 1612-2007
13. YD/T 2029-2009
14. YD/T 1635-2007
15. YD/T 1656-2007
互联(4 over 6)技术要求
IPv6地址结构协议——LPv6无状态地址自动配置LPv4网络向IPv6网络过渡中的互联互通技术要求基于软线技术的互联网Pv6过渡技术框架IPv6网络技术要求一一面向网络助址翻译(NAT)用户的IPv6隧道技术采用边界网关协议多协议扩展(BGP-MP)的基丁IPv6 骨干网的 IPv4 网络本标准对应于IETFRFC3122(2001年英文版)IPv6反向邻居发现协议\。本标准与IETFRFC3122(2001年英文版)的一致性程度为非等效。主要差异如下:根据GB/T1系列要求和汉语习惯进行了结构和格式的修改:一本标准删除了IETFRFC3122(2001)中有关顺中继技术的附录A以及相关参考引用文件:一本标准的第4章、第5章、第6章、第7章分别与IETFRFC3122(2001)的第2章、第3章、第4章、第5章保持一致。
本标准由中国通信标准化协会提出并归口。本标准起草单位:工业和信息化部电信研究院、华为技术有限公司、杭州华三通信技术有限公司。本标准主要起草人:毕立波、卜哲、陈国义、万晓兰。f
1范围
IPv6技术要求-—IPv6反向居发现协议YD/T2168-2010
本标准规定了IPv6反向邻居发现(IND)协议,主要包括IPv6反向邻居发现协议的消息,选项的格式以及协议的具体执行过程。本标准适用于支持IPv6协议的网络设备。2规范性引用文件
下列文件中的条款通过本标准的引用而成为本标准的条款。凡是注日期的引用文件,其随后所有的修改单(不包括勘误的内容)或修订版均不适用于本标准。然而,鼓励根据本标准达成协议的各方研究是否可使用这些文件的最新版本。凡是不注日期的引用文件,其最新版本适用于本标准。YD/T 1343-2005
[Pv6 邻居发现协议一基于 IPv6 的邻居发现协议(IETF RFC2461:1998,MOD)
IETFRFC240I(1998)
卫的安全架构
IETF RFC2402 (1998)
IETF RFC2406 (1998)
3缩略语
IP验证头
TP封装安全协议
下列缩略语适用于本标准。
4反向邻居发现消息
Intemet Control MessageProtocolInverse Neighbor Discovery
Intermet pratocol
Intemet protocol version 6
MaximumTransmissionUnit
Neighbor Discovery
反向邻居发现消息包括下面的两个消息。4.1反向邻居发现请求消息
Intemet控制消息协议
反向邻居发现
互联网协议
互联网协议第6版
最大传输单元
邻居发现协议
一个节点发送一个反向邻居发现请求消息,以请求与目标节点链路层地址相对应的IPv6地址,同时也把本地节点的链路层地址提供给已标节点。因为目标节点的IPv6地址未知,所以反向邻居发现请求消息通过全节点组播地址方式被发送到Pv6网络的所有节点上。但从链路层上看,反向邻居发现请求是直接发送给目标节点的,因为该目标节点的链路层地址已知。KAONIKAca
YD/T2168-2010
01234567B90123456789012345678901类型
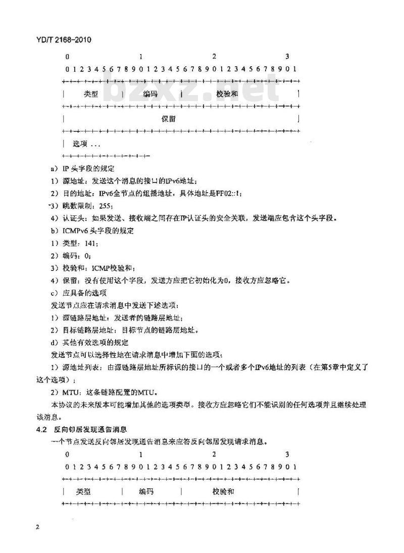
a)IP 头字段的规定
1)源地址:发送这个消息的接口的IPv6地址:校验和
2)目的地址:IPv6全节点的组播地址,具体地址是FF02::1:3)跳数限制:255;
4)认证头:如果发送、接收端之问存在IP认证头的安全关联,发送端应包含这个头字段。b)ICMPv6头字段的规定
1)类型:141;
2)编码:0:
3)校验和:ICMP校验和;
4)保留:没有使用这个字段,发送方应把它初始化为0,接收方应忽略它。c)应具备的选项
发送节点应在请求消息中发送下述选项:!)源链路层地址:发送者的链路层地址:2)目标链路层地址:目标节点的链路层地址。d)其他有效选项的规定
发送节点可以选择性地在请求消息中增加下面的选项:1)源地址列表:由源链路层地址所标识的接凹的一个或者多个Pv6地址的列表(在第5章中定义了这个选项);
2)MTU:这条链路配置的MTU。
本协议的未来版本可能增加其他的选项类型。接收方应忽略它们不能识别的任何选项并且继续处理该消息。
4.2反向邻居发现通告消息
一个节点发送反间邻居发现通告消息来应答反向邻居发现请求消息。0
01234567890123456789012345678901类型
校验和
a)IP头字段的规定
1)源地址:发送通告消息的接口的地址:2)且的地址:发送反向发现邻居请求的源地址:3)跳数限制:255;
YD/T2168-2010
4)认证头:如果发送,接收端之间存在IP认证头的安全关联,发送端应包含这个头字段b)ICMPv6头字段的规定
1)类型:142:
2)编码:0;
3)校验和:ICMP校验和;
4)保留:32bit保留字段,发送方应把它初始化为0,接收方应忽略它;c)应具备选项的规定
发送方应在通告消息中发送下面的选项:1)源链路层地址:发送方的链路层地址:2)目标链路层地址:目标节点的链路层地址,即通告消息的发送方链路层地址:3)目标地址列表:目的链路层地址所对应接口的一个或多个IPv6地址,该目的链路层地址是触发通告消息的请求消息所请求的链路层地址(在第5节中定义了这个选项):d)其他有效的选项
发送接点可以选择在通告消息中增加下面的选项:MTU:为这条链路配置的MTU。
这个协议的未来版本可以会增加其他的选项类型,接收方端应忽略它无法识别的选项并且不能因此终止处理该消息。
5反向邻居发现协选项格式
反向邻居发现消息中不仅可以包括IPv6邻居发现协议定义的选项,而且也包括反向邻居发现协议定义的特定选项;源地址列表以及目标地址列表。源地址列表和目标地址列表选项是具有下面字段的TLV选项(类型,长度、可变长度字段),YD/T1343-2005的6.6 节规定了 TLV 选项):0
01234567890123456789012345678901类型
TIKAONIKAca
YD/T216B-2010
Pv6地址
IPv6 地址
IPv6反向邻居发现协议规定选项的字段如下:-
a)类型:9表示源地址列表:10表示目标地址列表,具体数值可以从分配给IPv6邻居发现协议使用的数值集合中选取:
b)长度:选项的长度(包括TLV字段),8字节为一个单位,最短的长度值为3,表示了一个IPv6地址的长度:
c)预留字段:没有使用这个字段。发送方应把它初始化为0,接收方应忽略它:d)LPv6地址:接口的一个或者多个IPv6地址。源地址列表是由源链路层地址所标识的接口的一系列v6地址。目标地址列表是由目标链路层地址所标识的接口的一系列IPv6地址。列表中地址\n\的数量基于选项的长度进行计算:n=(长度一1)/2(长度是8字节组的数量)。源地址列表应对应于一个IND请求消息。因此如果一个接口的所有Pv6地址都不适合一个消息,则选项就不能包含一个完整的列表。节点应该信赖包含完整的IPv6地址列表的IND通告消息。目标地址列表应该是一系列由目标链路层地址所标识接口的IPv6 地址。如果一条 IND 通告消息中不包含目的地址列表,那么这条IND通告消息后的通告消息应该包含有目标链路地址所标识接口的TPv6地址列表,其他字段应该相同。注:IND机制的范围限制在IPv6地址发现,即提供地址映射信息。因此:它与节点如何使用通告的IPv6地址无关,而且IND机制中的地址列表应该兼容各种类型的源、目的IPv6地址。比如应能兼容手工配置、自动配置的地址,以及临时、单播、组播的 LPv6 地址。此外 IND 实现中的地址列表中一定不能包含重复的 IPv6 地址。4
6反向邻居发现协议操作
YD/T 2168-2010
反向邻居发现协议的操作基本上和邻居发现协议一样:一个目标P地址的请求者在接口上发送请求消息,目标节点应答一个包含请求信息的通告消息。通过反向邻居发现协议学习到的信息以及和接口相关Pv6地址可能存储在邻居发现缓存中。6.1发送方节点处理
一个请求节点按照规定的格式形成一个反向邻居发现协议请求消息,进行特定的链路层封装并且直接发送到目标节点。显然目的IP地址是所有节点的组播地址,但是只把消息发送到目的节点上。反向邻居发现协议报文中关键字段是源IP地址、源链路层地址、目标链路层地址以及MTU,可以为连接设置最优的MTU 值。
在等待应答的时候,发送方应该根据重发超时机制在所预置时间的计时器过期后再次发送IND请求消息,即使没有到达目的节点流量的情况下,也应该执行重发。如果发送了邻居发现协议规定的最大数量的请求消息后,仍然没有收到IND通告,那么反向地址解析失败。如果需要出上层协议发送请求,那么底层发送模块应通过某种机制将错误通告给上层(如从呼叫过程中返回一个数值)。
6.2接收节点处理
6.2.1处理反向邻居请求消息
对于每个IND请求,接收节点应该根据对应的链路层源、月标地址以及来自IND请求消息的IPv6源地址来构建正确的 IND 通告消息进行应答。如果一个节点利用从IND消息学习到的信息来更新邻居发现缓存,接收到IND请求消息的节点应该把发送节点的IPv6地址与链路层地址进行关联,即将接收到的请求消息中的源IP地址以及源链路层地址添加到邻居发现缓存中,从而可以在ND请求中使用。因为接口可能具有多个IPv6地址,因此应答IND请求的节点应该在IND通告消息中的目标地址列表选项中包含一个或者多个[Pv6地址,这些IPv6地址对应由请求消息中目标链路层地址字段标识的接口。这个列表中的IPv6地址不能重复。6.2.2处理反向邻居通告消息
如果一个节点将IND消息中学习到的信息更新邻居发现缓存,接收到IND通告消息的节点应该把应答节点的IPv6地址/链路层地址进行关联,即把来自IND通告消息中目标地址列表中的IPv6地址以及源链路层地址更新到邻居发现缓存中,从而可能用于ND通告。6.3消息确认
通过如下方式来确认有效的反向邻居发现消息。6.3.1反向邻居发现请求的确认
反向邻居请求消息应满足下列所有有效性检查条件,否则将被节点丢弃:a)IP跳数限制字段的值为255,即消息不能被路由器转发过去:b)如果消息包含一个IP认证头,那么消息认证应为正确:c)ICMP 校验和有效;
d)ICMP编码为0:
e)ICMP长度(从IP长度得到)不低于24字节:5
TIKAONIKAca
YD/T2168-2010
f)日标链路层地址是一个必选项而且应出现:g)源链路层地址是一个必选项而且应出现h)所含选项的长度大下0。
应忽略预留字段的内容以及任何无法识别选项。未来向后兼容的协议可能会定义预留字段的内容或者增加新的选项,后向兼容的变化可能会采用不同的编码值。应忽略任何反向邻居发现协议中没有使用的邻居发现定义的相关内容,并且不影响节点正常处理报文。非必选项中,只有MTU选项可能出现。通过有效性检查的反向邻居请求才是有效IND请求消息。6.3.2反向邻居发现通告的验证
反向邻居通告消息应满足下列所有有效性检查条件,否则将被节点丢弃:a)IP跳数限制段的值为255,即消息不能被路由器转发过b)如果消息包含一个IP认证头,那么消息认证正确:e)ICMP校验和有效:
d)ICMP 编码为 O:
e)[CMP长度(来自IP长度)不小于48个字节:f)有源链路层地址选项:
g)有目标链路层地址选项:
h)有目标地址列表选项:
i)目标地址列表选项的长度至少为3:j)所含的选项长度都大于α。
应忽略预留字段的内容以及任何无法识别选项。未来向后兼容的协议可能会定义预留字段的内容或者增加新的选项,后向兼容的变化可能会采用不同的编码值。应忽略在任何反向邻居发现协议中没有使用的邻居发现协议定义的相关内容,并且不影响节点正常处理报文。非必选项中,只有MTU选项可能出现。通过有效性检查的反向邻居通告才是有效的IND通告消息。7安全问题
与在顿中继网络这样的点到点虚电路上应用反向等居发现协议情况相似,IND消息不太容易受到这条点到点连接上节点所发起攻出的影响,如广播连接的情况。和邻居发现协议一样,在缺少认证的情况下,反向邻居发现协议通过忽略来自非连接路径节点的IND消息来降低暴露给非连接路径上节点的威胁。由于路由器要降低由它们转发分组的跳数限制,因此反向邻居发现协议要求验证所有接收到消息报文中的跳数限制学段是否都是最大长度值255,这样能够保证消息来自于一个邻居节点
反向邻居发现协议消息交互可以通过P认证头来进行认证。如果源、目的节点之间存在使用IP认证的安全关联,那么节点在发送反问邻居发现协议消息时应包含认证头。可以通过手动方式或一些密钥管理协议的操作来生成安全关联。应验证在反向邻居没现协议消息中的认证头,没有验证通过的消息不应丢弃,在顿中继网络中,为了避免IP安全认证验证失效,接收节点在完成IP安全处理以后,应去处理赖6
中继特别规定的包含DLCI格式的源链路层地址选项的ND请求消息。YD/T 2168-2010
系统管理者可以配置一个节点来忽略任何没有通过认证头或者封装安全载荷验证的反问邻居发现消息。支持反向邻居发现协议的交换机缺省处理术认证的消息。IETFRFC2401、LETFRFC2402以及IETFRFC24Q6描了有关机密性问题。iiKAoNi KAca
小提示:此标准内容仅展示完整标准里的部分截取内容,若需要完整标准请到上方自行免费下载完整标准文档。
标准图片预览:





- 热门标准
- YD通讯标准
- YD/T1684-2007 数字蜂窝移动通信网点对点短消息业务计费技术要求和检测方法
- YDC029-2003 电信设备和系统的高低频电磁兼容性改善技术要求
- YD/T1344-2005 IPv6 地址结构协议 —— IPv6 无状态地址自动配置
- YD/T1108-2001 CDMA 数字蜂窝移动通信网无线同步双模(GPS/GLONASS)接收机性能要求及与基站间接口技术规范
- YD/T2068.3-2010 2GHz TD-SCDMA 数字蜂窝移动通信网多媒体广播系统(TD-MBMS)网络管理技术要求(第一阶段) 第3部分:基于 CORBA 技术的网络资源模型设计
- YD/T1319-2004 通信电缆 —— 无线通信用 50Ω 泡沫聚乙烯绝缘编织外导体射频同轴电缆
- YD/T1875-2009 800MHz/2GHz cdma2000 数字蜂窝移动通信网设备测试方法传统终端域(LMSD)移动交换子系统
- YD/T1374.7-2007 2GHz TD-SCDMA/WCDMA 数字蜂窝移动通信网 lu 接口技术要求(第二阶段) 第7部分:服务区广播协议(SABP)
- YD/T5174-2008 2GHz TD-SCDMA 数字蜂窝移动通信网工程验收暂行规定
- YD/T5178-2017 通信管道人孔和手孔图集
- YD/T767-1995 同步数字系列设备和系统的光接口技术要求
- YD/T1049-2000 800MHz CDMA 数字蜂窝移动通信网设备总测试规范:交换子系统部分
- YD/T1456.2-2006 900/1800MHz TDMA 数字蜂窝移动通信网业务交换点(SSP)设备测试方法(CAMEL3) 第2部分分组域(PS)
- YD/T1688.3-2011 xPON 光收发合一模块技术条件 第3部分:用于 GPON 光线路终端/光网络单元(OLT/ONU)的光收发合一模块
- YD/T1027-1999 800MHz CDMA数字蜂窝移动通信网接口测试规范:移动交换中心与基站子系统间接口
- 行业新闻
网站备案号:湘ICP备2025141790号-2