- 您的位置:
- 标准下载网 >>
- 标准分类 >>
- 铁路运输行业标准(TB) >>
- TB/T 3244.3-2010 机车车辆用组合式管夹第3部分:单管夹一重型系列
标准号:
TB/T 3244.3-2010
标准名称:
机车车辆用组合式管夹第3部分:单管夹一重型系列
标准类别:
铁路运输行业标准(TB)
标准状态:
现行出版语种:
简体中文下载格式:
.zip .pdf下载大小:
1.37 MB

点击下载
标准简介:
TB/T 3244.3-2010.Combined pipe clamp for rolling stock Part 3 : Clamp for single pipe- heavy-duty series.
1范围
TB/T 3244.3规定了固定管外径为φ6mm~φ64mm不同规格管子单管夹一重型系列及零件的结构型式、尺寸、技术要求、试验方法、检验规则和标记等。
TB/T 3244.3适用于机车车辆、动车组管路系统用单管夹一重型系列。 城轨车辆用组合式管夹可参照使用。
2规范性引用文件
下列文件对于本文件的应用是必不可少的。凡是注日期的引用文件,仅所注8期的版本适用于本文件。凡是不注日期的引用文件,其最新版本(包括所有的修改单)适用于本文件。
GB/T 70. 1内六角圆柱头螺钉(GB/T 70. 1- 2000 , eqv ISO 4762 :1997)
GB/T 848小垫圈A 级(GB/T 848- -2002 , IsO 7092 :2000 , EQV)
GB/T 3098.6紧固件机械性能不锈钢螺栓螺钉 和螺柱(GB/T 3098. 6- -2000 , idt IsO 3506 -1:1997)
GB/T 5782六角头螺栓( GB/T 5782- -2000 , idt ISO 4014:1999)
TB/T 3244.1-2010机车车辆用组合式管夹第1 部分:技术条件
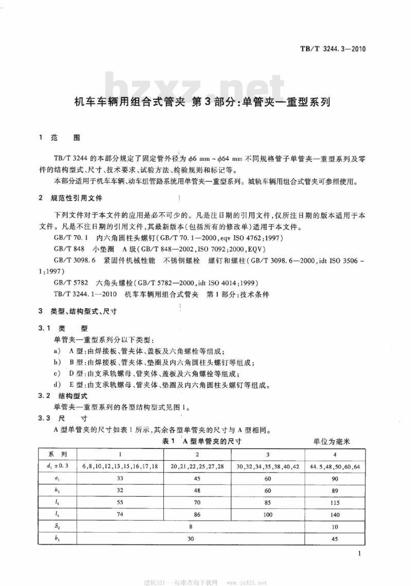
3类型、结构型式、尺寸
3.1 类型
单管夹一重型系列分以下类型:
a)A型:由焊接板、管夹体、盖板及六角螺栓等组成;
b)B型:由焊接板、管夹体、垫圈及内六角圆柱头螺钉等组成;
c) D型:由支承轨螺母、管夹体、盖板及六角螺栓等组成;
d)E型:由支承轨螺母、管夹体、垫圈及内六角圆柱头螺钉等组成。
3.2结构型式
单管夹一重型系列的各型结构型式见图1。
3.3 尺寸
A型单管夹的尺寸如表1所示,其余各型单管夹的尺寸与A型相同。

部分标准内容:
中华人民共和国铁道行业标准
TB/T3244.3—2010
机车车辆用组合式管夹
第3部分:单管夹一重型系列
CombinedpipeclampforrollingstockPart 3:Clamp for single pipe-heavy-duty series2010-12-02发布
2011-06-01实施
中华人民共和国铁道部发布
规范性引用文件
类型、结构型式、尺寸
零件的规格、结构型式及尺寸
技术要求、试验方法及检验规则标
建筑321
标准查询下载网
TB/T3244.3—2010
TB/T3244.3—2010
TB/T3244《机车车辆用组合式管夹》已经或计划发布以下部分:一第1部分:技术条件:
第2部分:单管夹一轻型系列;
一第3部分:单管夹一重型系列;第4部分:双管夹。
本部分为TB/T3244的第3部分。
重型系列》(英
本部分使用重新起草法参考DIN3015-2:1999《固定管夹一组合管夹第2部分文版)编制,与DIN3015-2:1999的一致性程度为非等效。本部分按照GB/T1.1—2009给出的规则起草。本部分由铁道行业内燃机车标准化技术委员会提出并归口。本部分由南车株洲电力机车有限公司负责起草,中国北车集团大连机车车辆有限公司、中国北车集团大同电力机车有限责任公司、南车资阳机车有限公司、南车戚野堰机车有限公司、中国北车集团长春轨道客车股份有限公司、南车青岛四方机车车辆股份有限公司、株洲电力机车广缘科技有限责任公司参加起草。
本部分主要起草人:毛
莉段继超届
蕾、董于美。
TB/T3244.3-2010
机车车辆用组合式管夹第3部分:单管夹一重型系列1范围
TB/T3244的本部分规定了固定管外径为Φ6mm~Φ64mm不同规格管子单管夹一重型系列及零件的结构型式、尺寸、技术要求、试验方法、检验规则和标记等。本部分适用于机车车辆、动车组管路系统用单管夹一重型系列。城轨车辆用组合式管夹可参照使用。2规范性引用文件
下列文件对于本文件的应用是必不可少的。凡是注日期的引用文件,仅所注日期的版本适用于本文件。凡是不注日期的引用文件,其最新版本(包括所有的修改单)适用于本文件。GB/T70.1内六角圆柱头螺钉(GB/T70.1--2000eqvIS04762:1997)GB/T848小垫圈A级(GB/T848—2002,ISO7092:2000EQV)GB/T3098.6紧固件机械性能不锈钢螺栓螺钉和螺柱(GB/T3098.6—2000idtISO3506-1:1997)
GB/T5782六角头螺栓(GB/T5782—2000idtIS04014:1999)TB/T3244.1-2010机车车辆用组合式管夹第1部分:技术条件3类型、结构型式、尺寸
单管夹一重型系列分以下类型:a)A型:由焊接板、管夹体、盖板及六角螺栓等组成;b)
B型:由焊接板、管夹体、垫圈及内六角圆柱头螺钉等组成;D型:由支承轨螺母、管夹体、盖板及六角螺栓等组成;c)
d)E型:由支承轨螺母、管夹体、垫圈及内六角圆柱头螺钉等组成。3.2结构型式
单管夹一重型系列的各型结构型式见图1。3.3尺
A型单管夹的尺寸如表1所示,其余各型单管夹的尺寸与A型相同。表1A型单管夹的尺寸
6,8,10,12,13,15,16,17,18
建筑321
20,21,22,25,27,28
标准查询下载网
30,32,34,35,38,40,42
单位为毫米
44.5,48,50,60,64
TB/T3244.3-2010
说明:
1—管夹体;
2—焊接板;
3—盖板:
4——六角螺栓:
5—支承轨螺母
一小垫圈:
一内六角圆柱头螺钉。
支承轨
图1单管夹一重型系列结构型式示意图4零件的规格、结构型式及尺寸
零件规格、明细
单管夹一重型系列零件明细、规格分别见表2、表3。表2单管夹一重型系列零件明细
标准代号
管夹体
焊接板
GB/T5782
GB/T3098.6
六角螺栓
GB/T848
支承轨螺母
小垫圈A级
内六角圆柱头螺钉
钢管外径
16,8,10,12,13,15,16,17,18
20,21,22,25,27,28
30,32,34,35,38,40,42
44.5,48,50,60,64
结构型式及尺寸
管夹体
管夹体
零件妞
单管夹一重型系列零件规格
焊接板
74×30
86×30
55×30
六角螺栓
M10×45
M10x60
100×30
M10x70
140×45115×45M12×100
管夹体的结构型式分别见图2,图36
TB/T3244.3—2010
单位为毫米
小垫圈A级
支承轨螺母
内六角圆柱头螺钉
图2半个管夹体示意图
管夹体示意图
管夹体的规格尺寸见表4。
6,8,10,12,13,15,16,17,18
管夹体的规格尺寸
20,21,22,25,27,28
70 ±1
建筑321一标准查询下载网
30;32,34,35,38,40,42
M10×30
M10x40
M10×50
M12×80
单位为毫米
44.5,48,50,60,64
115±2
TB/T3244.3-2010
4.2.2支承轨螺母
支承轨螺母的结构型式见图4。
表4(续)
图4支承轨螺母示意图
4.2.2.2支承轨螺母的规格尺寸见表5。S.
表5支承轨螺母的规格尺寸
6,8,10,12,13,15,16,17,18
盖板的结构型式见图5。
4.2.3.2盖板的规格尺寸见表6。4
20,21,22,25,27,28
30,32,34,35,38,40,42
图5盖板示意图
45 ±1
单位为毫米
44.5,48,50,60,64
6,8,10,12,13,15,16,17,18
33 ± 0.2
焊接板
焊接板的结构型式见图6。
焊接板的规格尺寸见表7。
6,8,10,12,13,15,16,17,18
74 ± 2
4.3支承轨
支承轨的结构型式见图7。
表6盖板的规格尺寸
20,21,22,25,27,28
70 ±1
30 ±2
30,32,34,35,38,40,42
85 ±1
焊接板示意图
表7焊接板的规格尺寸
20,21,22,25,27,28
30 ±2
建筑321
标准查询下载网bZxz.net
30,32,34,35,38,42
100 ± 2
TB/T3244.3-2010
单位为毫米
44.5,48,50,60,64
115±2
单位为毫米
44.5,48,50,60,64
140 ±2
45 ± 2
TB/T3244.3—2010
图7支承轨示意图
4.3.2支承轨的规格尺寸:长度为1000mm或2000mm。5技术要求,试验方法及检验规则单管夹一重型系列的技术要求、试验方法及检验规则应符合TB/T3244.1一2010的规定。6标
6.1单管夹的标记型式如下:
单管夹-S-结构型式-d,:
S为单管夹重型系列:d,为钢管外径。示例:用于钢管外径Φ12、结构型式为B型的重型单管夹标记为:单管夹-S-B-12。6.2管夹体的标记型式如下:
S-d,-材料缩写符号-供应商名称或代号;S为单管夹重型系列:d,为钢管外径;材料缩写符号:采用-40℃用的材料时,缺省;采用-50℃用的材料时,用1表示。
示例:用于钢管外径Φ12、采用-50C用的材料的重型单管夹体标记为:S=12-1x×××6.3盖板、焊接板的标记型式如下:S-系列号一材料的缩写符号-供应商名称或代号。S为单管夹重型系列:材料的缩写符号:采用碳钢材料时,缺省:采用06Cr19Ni10材料时,用0表示;采用12Cr18Ni9材料时,用1表示。示例:用于系列1、采用06Cr19Ni10材料的重型焊接板标记为:S-1-0-××××。建筑321-
标准查询下载网
中华人民共和国
铁道行业标准
机车车辆用组合式管夹
第3部分:单管夹一重型系列
Combined pipe clamp for rolling stockPart3:Clamp for single pipe—heavy-duty seriesTB/T3244.3—2010
中国铁道出版社出版、发行
(100054,北京市宣武区右安门西街8号)读者服务部电话:市电(010)51873174,路电(021)73174中国铁道出版社印刷厂印刷
版权专有侵权必究
开本:880mmx1230mm
2011年5月第1版
5字数:14千字
印张:0.75
2011年5月第1次印刷
151133432
价:8.00元
小提示:此标准内容仅展示完整标准里的部分截取内容,若需要完整标准请到上方自行免费下载完整标准文档。

标准图片预览:





- 热门标准
- TB铁路运输标准
- TB/T829-93球 直角接头
- TB/T1344-2008 内燃机车用齿轮油泵
- TB/T3354-2014 铁路隧道排水板
- TB/T3019-2001 变牙型心松螺母
- TB/T2054-2017 机车淋雨试验方法
- TB/T2345-2008 43kg/m~75kg/m钢轨接头夹板订货技术条件
- TB/T3523.1-2018 交流传动电力机车试验方法第1部分:输出特性试验
- TB/T3216-2009 高原铁道客车供氧系统
- TB/T3089-2004 铁路沿线斜坡柔性安全防护网
- TB/T1386-2011 内燃机车用液力传动箱
- TB/T2575-1995 碱性铜电刷镀溶液技术条件
- TB/T2427-93 铁道客车滚动轴承用轴箱装置技术条件
- TB/T3412-2015 动车组用电连接器
- TB/T3199.1-2018 电气化铁路接触网用绝缘子第1部分:棒形瓷绝缘子
- TB/T1803-2007 铁道罐车水压试验
- 行业新闻
网站备案号:湘ICP备2023016450号-1