- 您的位置:
- 标准下载网 >>
- 标准分类 >>
- 国家标准(GB) >>
- GB/T 22459.9-2024耐火泥浆 第9部分:常温抗剪粘接强度试验方法
标准号:
GB/T 22459.9-2024
标准名称:
耐火泥浆 第9部分:常温抗剪粘接强度试验方法
标准类别:
国家标准(GB)
英文名称:
Refractory mortars—Part 9:Determination of shear bonding strength at room temperature标准状态:
现行-
发布日期:
2024-06-29 -
实施日期:
2025-01-01 出版语种:
简体中文下载格式:
.pdf .zip下载大小:
1.61 MB
起草人:
尹玉成、朱青友、程水明、阮国智、李向威、韩藏娟、李亦韦、伍书军、彭西高、山国强、董苏荣、夏忠锋、翟志辉、刘成焱、李卫平、吴鹏民、王强、李茂刚、敖平、翟怀国、邓骆鹏、逯久昌、武文霞、王永川、许高、卞忠景、刘志强、周双清、王晓利、汤小刚起草单位:
武汉科技大学、中冶武汉冶金建筑研究院有限公司、宝武装备智能科技有限公司、阳泉市综合检验检测中心、浙江荣星新材料科技有限公司、长兴兴鹰新型耐火建材有限公司、五冶集团上海有限公司、中钢集团洛阳耐火材料研究院有限公司、东台市黄海耐火材料科技有限公司等归口单位:
全国耐火材料标准化技术委员会(SAC/TC 193)提出单位:
全国耐火材料标准化技术委员会(SAC/TC 193)发布部门:
国家市场监督管理总局 中国国家标准化管理委员会相关标签:
耐火 泥浆 常温 抗剪 粘接 强度 试验 方法
部分标准内容:
ICS_81.080
CCS Q40
中华人民共和国国家标准
GB/T22459.92024
耐火泥浆第9部分:常温抗剪
粘接强度试验方法
Refractory mortarsPart 9:Determination of shear bondingstrength at roomtemperature
2024-06-29发布
国家市场监督管理总局
国家标准化管理委员会
2025-01-01实施
GB/T22459.9—2024
本文件按照GB/T1.1一2020《标准化工作导则第1部分:标准化文件的结构和起草规则》的规定起草。
本文件是GB/T22459《耐火泥浆》的第9部分。GB/T22459已经发布了以下部分:第1部分:稠度试验方法(锥入度法);第2部分:稠度试验方法(跳桌法);第3部分:粘接时间试验方法;
第4部分:常温抗折粘接强度试验方法;第5部分:粒度分布(筛分析)试验方法;第6部分:预搅拌泥浆含水量试验方法:第7部分:其他性能试验方法;
第8部分:泌水性试验方法;
第9部分:常温抗剪粘接强度试验方法。请注意本文件的某些内容可能涉及专利。本文件的发布机构不承担识别专利的责任。本文件由全国耐火材料标准化技术委员会(SAC/TC193)提出并归口。本文件起草单位:武汉科技大学、中冶武汉冶金建筑研究院有限公司、宝武装备智能科技有限公司、阳泉市综合检验检测中心、浙江荣星新材料科技有限公司、长兴兴鹰新型耐火建材有限公司、五冶集团上海有限公司、中钢集团洛阳耐火材料研究院有限公司、东台市黄海耐火材料科技有限公司、湖北省耐火材料产品质量监督检验站(武汉科技大学耐火材料质量检测中心)。本文件主要起草人:尹玉成、朱青友、程水明、阮国智、李向威、韩藏娟、李亦韦、伍书军、彭西高、山国强、董苏荣、夏忠锋、翟志辉、刘成焱、李卫平、吴鹏民、王强、李茂刚、敖平、翟怀国、邓骆鹏、逮久昌、武文霞、王永川、许高、卞忠景、刘志强、周双清、王晓利、汤小刚。GB/T22459.9—2024
耐火泥浆一般作为耐火砌体的接缝材料,使砌体构成严密的整体,以抵抗外力的破坏和防止气体、熔融液体的侵入。砌体接缝通常是砌体的薄弱环节,在多数情况下先于砌体损坏,因此耐火泥浆的质量与砌体的整体寿命有密切关系。耐火泥浆的常温抗剪粘接强度是表征耐火泥浆与耐火砖之间粘接性能的重要指标,直接决定耐火砌体的整体稳定性和安全性,最终会对耐火砌体的使用寿命和安全性造成影响。GB/T22459的前6部分均修改采用ISO13765,GB/T22459的第7部分、第8部分及第9部分与ISO13765无对应关系。GB/T22459《耐火泥浆》拟由9个部分组成。第1部分:稠度试验方法(锥入度法),自的在于测定耐火泥浆的稠度。一第2部分:稠度试验方法(跳桌法),目的在于测定耐火泥浆的稠度。第3部分:粘接时间试验方法,目的在于测定砌筑耐火砌体时,耐火泥浆粘接缝粘接稳定所需要时间。此内容来自标准下载网
第4部分:常温抗折粘接强度试验方法,目的在于测定耐火砌体砌筑后,耐火泥浆粘接缝的抗折粘接强度。
第5部分:粒度分布(筛分析)试验方法,目的在于测定耐火泥浆颗粒级配。第6部分:预搅拌泥浆含水量试验方法,目的在于测定预搅拌泥浆的水分含量。第7部分:其他性能试验方法,目的在于测定耐火泥浆耐火度、高温抗折粘接强度、常温抗折强度、热膨胀、导热系数等。
第8部分:泌水性试验方法,日的在于测定耐火泥浆静置或一定载荷下泌水性能。第9部分:常温抗剪粘接强度试验方法,目的在于测定耐火砌体砌筑后,耐火泥浆粘接面所能承受的最大剪切应力。
本文件为第9部分,与其他8个部分均属于耐火泥浆试验方法,共同构成了耐火泥浆试验方法体系。
1范围
耐火泥浆第9部分:常温抗剪
粘接强度试验方法
GB/T22459.9—2024
本文件规定了耐火泥浆常温抗剪粘接强度试验方法的原理、仪器设备、试样制备、试验步骤、结果计算和试验报告。
本文件适用于耐火泥浆常温抗剪粘接强度的测定。2规范性引用文件
下列文件中的内容通过文中的规范性引用而构成本文件必不可少的条款。其中,注日期的引用文件,仅该日期对应的版本适用于本文件;不注日期的引用文件,其最新版本(包括所有的修改单)适用于本文件。
GB/T 8170
数值修约规则与极限数值的表示和判定GB/T17617耐火原料抽样检验规则GB/T18930耐火材料术语
22459.1耐火泥浆第1部分:稠度试验方法(锥入度法)GB/T22459.2耐火泥浆第2部分:稠度试验方法(跳桌法)3术语和定义
GB/T18930界定的以及下列术语和定义适用于本文件。3.1
抗剪粘接强度shearbondingstrength用耐火泥浆粘接耐火砖,其粘接面所能承受的最大剪切应力、4原理
用耐火泥浆将耐火砖试块粘接制成规定尺寸的试件,经干燥或热处理后,在室温下以规定的加荷速率对试件的耐火泥浆粘接面施加剪切应力直至破坏,耐火泥浆粘接面所能承受的最大剪切应力,即为耐火泥浆的抗剪粘接强度。
5仪器设备
5.1试验机
应能以恒定的速率施加载荷并记录载荷峰值。试验机的两块压板都应经过研磨。5.2夹具
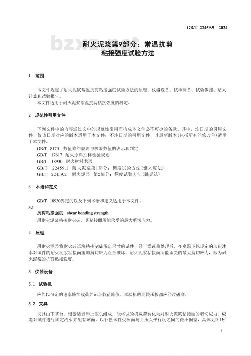
夹具由下基台、锁紧装置和上压头组成,能将试验机载荷转化为对耐火泥浆粘接面的剪切应力,应能对试件进行固定约束并配有球面,以补偿试件受压面与上压头平行度之间的微小偏差,具体见图1所GB/T22459.9—2024
示。上压头与试件接触部位的宽度不应大于15mm。TT
65(75)
标引序号说明:
试件;
一上压头;
3—球面;
锁紧装置:
5—下基台。
图1夹具示意图
5.3游标卡尺
分度值不大于0.1mm。
5.4钢棒
不锈钢圆棒,直径为3mm±0.1
5.5电热干燥箱
mm,长度140mm~160mm
程序控温电热干燥箱,应能以设定的升温速率升温至110℃+5℃。5.6搅拌机
采用GB/T22459.1或GB/T22459.2中规定的搅拌机。5.7泥浆稠度测定仪
采用GB/T22459.1或GB/T22459.2中规定的稠度测定仪。5.8天平
量程不大于5kg,最小分度值不大于1g。2
单位为毫米
5.9加热炉
应满足6.5的要求。
6试样制备
6.1试块
GB/T22459.9—2024
选用与耐火泥浆相匹配的耐火砖加工试块。制备试件所需的试块形状如图2所示,尺寸为114mmx80mmx65(75)mm。试块可通过对230mmx114mmx65(75)mm的标准耐火砖进行加工制得,建议用同一块耐火砖上加工的2个试块进行粘接制备试件。应确保试块的粘接面未经过机械加工且清洁。
将制备好的试块置于电热干燥箱中于110℃土5℃下干燥,然后冷却至室温。试块使用前应防止受潮。如果不能取得上述尺寸的试块,应在报告中注明。单位为毫米
图2试块
6.2耐火泥浆
对于于粉耐火泥浆,按GB/T17617的规定或双方协商取样。按照四分法或用分样器将样品缩分至5kg。取约1.5kg干粉泥浆,按GB/T22459.1或GB/T22459.2中的规定,加水(或规定的液体)混合搅拌,直至达到适宜的稠度值。干粉耐火泥浆的稠度应按照砌筑要求的稠度进行控制,并应能将试块粘接成试件。测定耐火泥浆稠度后,静置30min或根据生产厂家的使用说明进行操作。对于预搅拌耐火泥浆,应将包装中的全部耐火泥浆倒入更大的容器中,混合均匀后取约2kg样品。特别注意不应抛弃任何漂浮的液体。确保在湿态混合物中取得具有代表性的样品,测定待测预搅拌耐火泥浆的稠度。
6.3试件
6.3.1在试块的114mmx80mm面上涂抹搅拌好的耐火泥浆。在泥浆涂抹面上放置2根钢棒(5.4)钢棒与80mm的棱平行,且距两棱各30mm。然后,如图3所示,放上另一个配对的试块。3
GB/T22459.9—2024
泥蒙缝
图3试件
单位为毫米
6.3.2沿114mm棱方向来回揉动,直到两个试块与钢棒紧密接触。刮去泥浆缝多余的泥浆,静置3min~5min
6.3.3沿轴向抽出2根钢棒。然后,沿114mm棱方向来回揉动至钢棒处空隙被泥浆填充,泥浆厚度应在2mm左右,除去泥浆缝周围多余的泥浆。6.3.4重复6.3.1~6.3.3操作,用10个试块制作5个试件。6.4试件干燥
制备好的试件在室温下自然干燥24h。试件放置时,放置面应平行于耐火泥浆粘接面。将自然干燥后的试件置于电热干燥箱中,升温至110℃土5℃,保温3h。注:干燥温度和干燥升温速率有特殊要求的可以双方协商,6.5试件热处理
将干燥后试件放入加热炉中,保持放置面与粘接面平行。相邻两个试件之间及试件与均热板之间相互距离不应少于10mm。
加热时,炉内应保持氧化气氛或规定的气氛。加热速率规定如下:硅质泥浆在800℃以下不大于3℃/min,800℃以后5℃/min;其他材质泥浆5℃/min10℃/min。升温至规定温度后,保温3h(硅质泥浆保温5h),保温温度波动不应超过土10℃。保温结束后,对于硅质泥浆,在降温至500℃以前,应控制降温速率不大于3℃/min。然后,保持炉门关闭随炉冷却至室温。对于其他材质的泥浆,自然冷却至室温后,取出试件。注:对升温速率有特殊要求时可以由双方协商。对于热处理温度和保温时间可以由双方协商。7试验步骤
7.1分别测量每个试件耐火泥浆粘接面的长度与宽度,长、宽在不同的点测量2次计算出平均值,精确至0.1mm,计算出耐火泥浆粘接面的面积(A)。7.2将试件置于夹具上,见图1。开启试验机,以恒定的速率对试件施加载荷,直至耐火泥浆粘接面断裂,记录断裂时的最大载荷(F)。当试块为不同类型耐火材料时,选用不同的加载速率:致密定形耐火材料:0.15MPa/s±0.015MPa/s;—隔热耐火材料:0.05MPa/s土0.005MPa/s。7.3检查每一个试件,若试件整个粘接面与砖面脱开呈光面或耐火泥浆粘接面未发生断裂而砖发生断裂,则将该结果舍去,并在报告中注明。如果正常的试件少于3个时,则应从6.1开始重新操作结果计算
按式(1)计算每个试件的抗剪粘接强度,精确至0.01MPa。F
式中:
抗剪粘接强度,单位为兆帕(MPa);F—耐火泥浆粘接面所受的最大载荷,单位为牛顿(N);A一一耐火泥浆粘接面面积,单位为平方毫米(mm2)。GB/T
22459.9—2024
抗剪粘接强度取5次测定结果(但不包括7.3中舍去的数值)的平均值,精确至0.01MPa,按GB/T8170进行修约。
试验报告
试验报告应包括以下内容:
委托单位名称及日期:
耐火泥浆信息,如材料说明、生产商、种类、牌号和批号、结合剂加入量等;b)i
制备试块的耐火砖信息,如材料说明、生产商、种类、牌号和批号等;c)
本文件编号;
检测机构名称;
试块的尺寸;
耐火泥浆的稠度值以及所采用的方法,即GB/T22459.1或GB/T22459.2;g)
h)干燥和热处理制度;
试验结果,抗剪粘接强度的单值及平均值,当粘接面出现7.3所述的现象时应注明;试验人员;
试验日期。
小提示:此标准内容仅展示完整标准里的部分截取内容,若需要完整标准请到上方自行免费下载完整标准文档。
CCS Q40
中华人民共和国国家标准
GB/T22459.92024
耐火泥浆第9部分:常温抗剪
粘接强度试验方法
Refractory mortarsPart 9:Determination of shear bondingstrength at roomtemperature
2024-06-29发布
国家市场监督管理总局
国家标准化管理委员会
2025-01-01实施
GB/T22459.9—2024
本文件按照GB/T1.1一2020《标准化工作导则第1部分:标准化文件的结构和起草规则》的规定起草。
本文件是GB/T22459《耐火泥浆》的第9部分。GB/T22459已经发布了以下部分:第1部分:稠度试验方法(锥入度法);第2部分:稠度试验方法(跳桌法);第3部分:粘接时间试验方法;
第4部分:常温抗折粘接强度试验方法;第5部分:粒度分布(筛分析)试验方法;第6部分:预搅拌泥浆含水量试验方法:第7部分:其他性能试验方法;
第8部分:泌水性试验方法;
第9部分:常温抗剪粘接强度试验方法。请注意本文件的某些内容可能涉及专利。本文件的发布机构不承担识别专利的责任。本文件由全国耐火材料标准化技术委员会(SAC/TC193)提出并归口。本文件起草单位:武汉科技大学、中冶武汉冶金建筑研究院有限公司、宝武装备智能科技有限公司、阳泉市综合检验检测中心、浙江荣星新材料科技有限公司、长兴兴鹰新型耐火建材有限公司、五冶集团上海有限公司、中钢集团洛阳耐火材料研究院有限公司、东台市黄海耐火材料科技有限公司、湖北省耐火材料产品质量监督检验站(武汉科技大学耐火材料质量检测中心)。本文件主要起草人:尹玉成、朱青友、程水明、阮国智、李向威、韩藏娟、李亦韦、伍书军、彭西高、山国强、董苏荣、夏忠锋、翟志辉、刘成焱、李卫平、吴鹏民、王强、李茂刚、敖平、翟怀国、邓骆鹏、逮久昌、武文霞、王永川、许高、卞忠景、刘志强、周双清、王晓利、汤小刚。GB/T22459.9—2024
耐火泥浆一般作为耐火砌体的接缝材料,使砌体构成严密的整体,以抵抗外力的破坏和防止气体、熔融液体的侵入。砌体接缝通常是砌体的薄弱环节,在多数情况下先于砌体损坏,因此耐火泥浆的质量与砌体的整体寿命有密切关系。耐火泥浆的常温抗剪粘接强度是表征耐火泥浆与耐火砖之间粘接性能的重要指标,直接决定耐火砌体的整体稳定性和安全性,最终会对耐火砌体的使用寿命和安全性造成影响。GB/T22459的前6部分均修改采用ISO13765,GB/T22459的第7部分、第8部分及第9部分与ISO13765无对应关系。GB/T22459《耐火泥浆》拟由9个部分组成。第1部分:稠度试验方法(锥入度法),自的在于测定耐火泥浆的稠度。一第2部分:稠度试验方法(跳桌法),目的在于测定耐火泥浆的稠度。第3部分:粘接时间试验方法,目的在于测定砌筑耐火砌体时,耐火泥浆粘接缝粘接稳定所需要时间。此内容来自标准下载网
第4部分:常温抗折粘接强度试验方法,目的在于测定耐火砌体砌筑后,耐火泥浆粘接缝的抗折粘接强度。
第5部分:粒度分布(筛分析)试验方法,目的在于测定耐火泥浆颗粒级配。第6部分:预搅拌泥浆含水量试验方法,目的在于测定预搅拌泥浆的水分含量。第7部分:其他性能试验方法,目的在于测定耐火泥浆耐火度、高温抗折粘接强度、常温抗折强度、热膨胀、导热系数等。
第8部分:泌水性试验方法,日的在于测定耐火泥浆静置或一定载荷下泌水性能。第9部分:常温抗剪粘接强度试验方法,目的在于测定耐火砌体砌筑后,耐火泥浆粘接面所能承受的最大剪切应力。
本文件为第9部分,与其他8个部分均属于耐火泥浆试验方法,共同构成了耐火泥浆试验方法体系。
1范围
耐火泥浆第9部分:常温抗剪
粘接强度试验方法
GB/T22459.9—2024
本文件规定了耐火泥浆常温抗剪粘接强度试验方法的原理、仪器设备、试样制备、试验步骤、结果计算和试验报告。
本文件适用于耐火泥浆常温抗剪粘接强度的测定。2规范性引用文件
下列文件中的内容通过文中的规范性引用而构成本文件必不可少的条款。其中,注日期的引用文件,仅该日期对应的版本适用于本文件;不注日期的引用文件,其最新版本(包括所有的修改单)适用于本文件。
GB/T 8170
数值修约规则与极限数值的表示和判定GB/T17617耐火原料抽样检验规则GB/T18930耐火材料术语
22459.1耐火泥浆第1部分:稠度试验方法(锥入度法)GB/T22459.2耐火泥浆第2部分:稠度试验方法(跳桌法)3术语和定义
GB/T18930界定的以及下列术语和定义适用于本文件。3.1
抗剪粘接强度shearbondingstrength用耐火泥浆粘接耐火砖,其粘接面所能承受的最大剪切应力、4原理
用耐火泥浆将耐火砖试块粘接制成规定尺寸的试件,经干燥或热处理后,在室温下以规定的加荷速率对试件的耐火泥浆粘接面施加剪切应力直至破坏,耐火泥浆粘接面所能承受的最大剪切应力,即为耐火泥浆的抗剪粘接强度。
5仪器设备
5.1试验机
应能以恒定的速率施加载荷并记录载荷峰值。试验机的两块压板都应经过研磨。5.2夹具
夹具由下基台、锁紧装置和上压头组成,能将试验机载荷转化为对耐火泥浆粘接面的剪切应力,应能对试件进行固定约束并配有球面,以补偿试件受压面与上压头平行度之间的微小偏差,具体见图1所GB/T22459.9—2024
示。上压头与试件接触部位的宽度不应大于15mm。TT
65(75)
标引序号说明:
试件;
一上压头;
3—球面;
锁紧装置:
5—下基台。
图1夹具示意图
5.3游标卡尺
分度值不大于0.1mm。
5.4钢棒
不锈钢圆棒,直径为3mm±0.1
5.5电热干燥箱
mm,长度140mm~160mm
程序控温电热干燥箱,应能以设定的升温速率升温至110℃+5℃。5.6搅拌机
采用GB/T22459.1或GB/T22459.2中规定的搅拌机。5.7泥浆稠度测定仪
采用GB/T22459.1或GB/T22459.2中规定的稠度测定仪。5.8天平
量程不大于5kg,最小分度值不大于1g。2
单位为毫米
5.9加热炉
应满足6.5的要求。
6试样制备
6.1试块
GB/T22459.9—2024
选用与耐火泥浆相匹配的耐火砖加工试块。制备试件所需的试块形状如图2所示,尺寸为114mmx80mmx65(75)mm。试块可通过对230mmx114mmx65(75)mm的标准耐火砖进行加工制得,建议用同一块耐火砖上加工的2个试块进行粘接制备试件。应确保试块的粘接面未经过机械加工且清洁。
将制备好的试块置于电热干燥箱中于110℃土5℃下干燥,然后冷却至室温。试块使用前应防止受潮。如果不能取得上述尺寸的试块,应在报告中注明。单位为毫米
图2试块
6.2耐火泥浆
对于于粉耐火泥浆,按GB/T17617的规定或双方协商取样。按照四分法或用分样器将样品缩分至5kg。取约1.5kg干粉泥浆,按GB/T22459.1或GB/T22459.2中的规定,加水(或规定的液体)混合搅拌,直至达到适宜的稠度值。干粉耐火泥浆的稠度应按照砌筑要求的稠度进行控制,并应能将试块粘接成试件。测定耐火泥浆稠度后,静置30min或根据生产厂家的使用说明进行操作。对于预搅拌耐火泥浆,应将包装中的全部耐火泥浆倒入更大的容器中,混合均匀后取约2kg样品。特别注意不应抛弃任何漂浮的液体。确保在湿态混合物中取得具有代表性的样品,测定待测预搅拌耐火泥浆的稠度。
6.3试件
6.3.1在试块的114mmx80mm面上涂抹搅拌好的耐火泥浆。在泥浆涂抹面上放置2根钢棒(5.4)钢棒与80mm的棱平行,且距两棱各30mm。然后,如图3所示,放上另一个配对的试块。3
GB/T22459.9—2024
泥蒙缝
图3试件
单位为毫米
6.3.2沿114mm棱方向来回揉动,直到两个试块与钢棒紧密接触。刮去泥浆缝多余的泥浆,静置3min~5min
6.3.3沿轴向抽出2根钢棒。然后,沿114mm棱方向来回揉动至钢棒处空隙被泥浆填充,泥浆厚度应在2mm左右,除去泥浆缝周围多余的泥浆。6.3.4重复6.3.1~6.3.3操作,用10个试块制作5个试件。6.4试件干燥
制备好的试件在室温下自然干燥24h。试件放置时,放置面应平行于耐火泥浆粘接面。将自然干燥后的试件置于电热干燥箱中,升温至110℃土5℃,保温3h。注:干燥温度和干燥升温速率有特殊要求的可以双方协商,6.5试件热处理
将干燥后试件放入加热炉中,保持放置面与粘接面平行。相邻两个试件之间及试件与均热板之间相互距离不应少于10mm。
加热时,炉内应保持氧化气氛或规定的气氛。加热速率规定如下:硅质泥浆在800℃以下不大于3℃/min,800℃以后5℃/min;其他材质泥浆5℃/min10℃/min。升温至规定温度后,保温3h(硅质泥浆保温5h),保温温度波动不应超过土10℃。保温结束后,对于硅质泥浆,在降温至500℃以前,应控制降温速率不大于3℃/min。然后,保持炉门关闭随炉冷却至室温。对于其他材质的泥浆,自然冷却至室温后,取出试件。注:对升温速率有特殊要求时可以由双方协商。对于热处理温度和保温时间可以由双方协商。7试验步骤
7.1分别测量每个试件耐火泥浆粘接面的长度与宽度,长、宽在不同的点测量2次计算出平均值,精确至0.1mm,计算出耐火泥浆粘接面的面积(A)。7.2将试件置于夹具上,见图1。开启试验机,以恒定的速率对试件施加载荷,直至耐火泥浆粘接面断裂,记录断裂时的最大载荷(F)。当试块为不同类型耐火材料时,选用不同的加载速率:致密定形耐火材料:0.15MPa/s±0.015MPa/s;—隔热耐火材料:0.05MPa/s土0.005MPa/s。7.3检查每一个试件,若试件整个粘接面与砖面脱开呈光面或耐火泥浆粘接面未发生断裂而砖发生断裂,则将该结果舍去,并在报告中注明。如果正常的试件少于3个时,则应从6.1开始重新操作结果计算
按式(1)计算每个试件的抗剪粘接强度,精确至0.01MPa。F
式中:
抗剪粘接强度,单位为兆帕(MPa);F—耐火泥浆粘接面所受的最大载荷,单位为牛顿(N);A一一耐火泥浆粘接面面积,单位为平方毫米(mm2)。GB/T
22459.9—2024
抗剪粘接强度取5次测定结果(但不包括7.3中舍去的数值)的平均值,精确至0.01MPa,按GB/T8170进行修约。
试验报告
试验报告应包括以下内容:
委托单位名称及日期:
耐火泥浆信息,如材料说明、生产商、种类、牌号和批号、结合剂加入量等;b)i
制备试块的耐火砖信息,如材料说明、生产商、种类、牌号和批号等;c)
本文件编号;
检测机构名称;
试块的尺寸;
耐火泥浆的稠度值以及所采用的方法,即GB/T22459.1或GB/T22459.2;g)
h)干燥和热处理制度;
试验结果,抗剪粘接强度的单值及平均值,当粘接面出现7.3所述的现象时应注明;试验人员;
试验日期。
小提示:此标准内容仅展示完整标准里的部分截取内容,若需要完整标准请到上方自行免费下载完整标准文档。
标准图片预览:





- 热门标准
- 国家标准
- GB/T2828.1-2012 计数抽样检验程序 第1部分:按接收质量限(AQL)检索的逐批检验抽样计划
- GB50367-2013 混凝土结构加固设计规范
- GB/T18204.4-2000 公共场所毛巾、床上卧具微生物检验方法细菌总数测定
- GB/T3836.1-2021 爆炸性环境 第1部分:设备 通用要求
- GB5009.225-2023 食品安全国家标准 酒和食用酒精中乙醇浓度的测定
- GB/T11379-2008 金属覆盖层 工程用铬电镀层
- GB/T23892.3-2009 滑动轴承 稳态条件下流体动压可倾瓦块止推轴承 第3部分:可倾瓦块止推轴承计算的许用值
- GB/T9145-2003 普通螺纹 中等精度、优选系列的极限尺寸
- GB/T9239-1988 刚性转子平衡品质 许用不平衡的确定
- GB/T15917.3-1995 金属镝及氧化镝化学分析方法 对氯苯基荧光酮--溴化十六烷基三甲基胺分光光度法测定钽量
- GB/T11839-1989 二氧化铀芯块中硼的测定 姜黄素萃取光度法
- GB/T6122.1-2002 圆角铣刀 第1部分:型式和尺寸
- GB/T7433-1987 对称电缆载波通信系统抗无线电广播和通信干扰的指标
- GB/T12053-1989 光学识别用字母数字字符集 第一部分:OCR-A字符集印刷图象的形状和尺寸
- GB17945-2024 消防应急照明和疏散指示系统
- 行业新闻
请牢记:“bzxz.net”即是“标准下载”四个汉字汉语拼音首字母与国际顶级域名“.net”的组合。 ©2025 标准下载网 www.bzxz.net 本站邮件:bzxznet@163.com
网站备案号:湘ICP备2025141790号-2
网站备案号:湘ICP备2025141790号-2