- 您的位置:
- 标准下载网 >>
- 标准分类 >>
- 通信行业标准(YD) >>
- YD/T 3089-2016 通信用 336V 直流供电系统
标准号:
YD/T 3089-2016
标准名称:
通信用 336V 直流供电系统
标准类别:
通信行业标准(YD)
标准状态:
现行出版语种:
简体中文下载格式:
.zip .pdf下载大小:
2.07 MB
点击下载
标准简介:
YD/T 3089-2016.336V Direct current power supply system for telecommunication.
1范围
YD/T 3089规定了通信用336V直流供电系统(以下简称“系统”)的组成、系列、技术要求、试验方法、检验规则、标志、包装、运输和储存。
YD/T 3089适用于通信局站和数据机房中向通信设备供电,标称电压为336V的直流供电系统。
2规范性引用文件
下列文件对于本文件的应用是必不可少的。凡是注日期的引用文件,仅注日期的版本适用于本文件。凡是不注日期的引用文件,其最新版本(包括所有的修改单)适用于本文件。
GB/T 191-2008包装储运图示标志
GB/T 2423.1-2008电工电子产品环境试验第2部分:试验方法试验A:低温
GB/T 2423.2-2008电工电子产品环境试验第2部分:试验方法试验B:高温
GB/T 2423.3-2006电工电子产品环境试验第2部分:试验方法试验Cab:恒定湿热试验
GB/T 2423.10-2008电工电子产品环境试验第2部分:试验方法试验Fc:振动(正弦)
GB/T 2828.1-2012计数抽样检验程序第1部分:按接收质量限(AQL)检索的逐批检验抽样计划
GB/T 2829-2002周期检验计数抽样程序及表(适用于对过程稳定性的检验)
GB/T 3873通信设备产品包装通用技术条件
GB 4943.1-2011信息技术设备安全第1部分:通用要求
GB/Z 17625.3-2000电磁兼容限值对额定电流大于16A的设备在低压供电系统中产生的电压波动和闪烁的限制
GB/T 18380.1 1-2008电缆和光缆在火焰条件下的燃烧试验第11部分:单根绝缘电线电缆火焰垂直蔓延试验试验装置
GB/T 20626.1-2006特殊环境条件高原电工电子产品第1部分:通用技术要求
YD/T 282-2000通信设备可靠性通用试验方法
YD/T 944-2007通信电源设备的防雷技术要求和测试方法
YD/T 983-2013通信电源设备电磁兼容性要求及测量方法
YD/T 3088-2016通信用336V整流器
部分标准内容:
中华人民共和宝玉通信行标准
YD/T3089-2016
通信用336V直流供电系统
336V Direct current powersupply systemfortelecommunication2016-04-05发布
2016-07-01实施
中华人民共和国工业和信息化部发布前
规范性引用文件
术语和定义
产品组成、分类和规格、
5要求
试验方法
检验规则…
8标志、包装、运输、储存
附录A(规范性附录)试验用仪器、设备目
YD/T3089-2016
YD/T3089-2016
本标准按照GB/T1.1-2009给出的规则起草。请注意本文件的某些内容可能涉及专利。本文件的发布机构不承担识别这些专利的责任本标准由中国通信标准化协会提出并归口。本标准起草单位:中国移动通信集团设计院有限公司、中国信息通信研究院、中国移动通信集团公司、江苏省邮电规划设计院有限责任公司、中达电通股份有限公司、艾默生网络能源有限公司、广州珠江电信设备制造有限公司、华为技术有限公司、中兴通讯股份有限公司、杭州中恒电气股份有限公司、深圳奥特迅电力设备股份有限公司、北京动力源科技股份有限公司、施耐德电气信息技术(中国)有限公司、漳州科华技术有限责任公司、信华精机有限公司、深圳市金威源科技股份有限公司、深圳市克莱沃电子有限公司、深圳科士达科技股份有限公司、深圳市比亚迪锂电池有限公司、江苏理士电池有限公司、深圳日海通信技术股份有限公司。本标准主要起草人:彭广香、李玉昇、齐曙光、高健、周、丹、潘哲毅、朱莉、林松益、王少华、谢凤华、朱国锭、王文东、王靖侠、李树广、黄詹江勇、何俐鹏、颜昔平、张杰、董亚武、吕明海、周德超、王林。
HiiKAoiKAca
1范围
通信用336V直流供电系统
YD/T3089-2016
本标准规定了通信用336V直流供电系统(以下简称“系统”)的组成、系列、技术要求、试验方法、检验规则、标志、包装、运输和储存。本标准适用于通信局站和数据机房中向通信设备供电,标称电压为336V的直流供电系统。2规范性引用文件
下列文件对于本文件的应用是必不可少的。凡是注日期的引用文件,仅注日期的版本适用于本文件。凡是不注日期的引用文件,其最新版本(包括所有的修改单)适用于本文件。GB/T191-2008
GB/T2423.1-2008
GB/T2423.2-2008
GB/T 2423.3-2006
GB/T2423.10-2008
GB/T2828.1-2012
GB/T2829-2002
GB/T3873
GB 4943.1-2011
GB/Z17625.3-2000
GB/T18380.11-2008
GB/T20626.1-2006bzxZ.net
YD/T282-2000
YD/T944-2007
YD/T983-2013
YD/T3088-2016
3术语和定义
包装储运图示标志
电工电子产品环境试验第2部分:试验方法试验A:低温电工电子产品环境试验第2部分:试验方法试验B:高温电工电子产品环境试验第2部分:试验方法试验Cab:恒定湿热试验电工电子产品环境试验第2部分:试验方法试验Fc:振动(正弦)计数抽样检验程序第1部分:按接收质量限(AQL)检索的逐批检验抽样计划
周期检验计数抽样程序及表(适用于对过程稳定性的检验)通信设备产品包装通用技术条件信息技术设备安全第1部分:通用要求电磁兼容限值对额定电流大于16A的设备在低压供电系统中产生的电压波动和闪烁的限制
电缆和光缆在火焰条件下的燃烧试验第11部分:单根绝缘电线电缆火焰垂直蔓延试验试验装置
特殊环境条件高原电工电子产品第1部分:通用技术要求通信设备可靠性通用试验方法
通信电源设备的防雷技术要求和测试方法通信电源设备电磁兼容性要求及测量方法通信用336V整流器
下列术语和定义适用于本文件。3.1
通信用336V直流供电系统336VDirectCurrentPowerSupplySystemforTelecommunication将交流电源转换为336V直流电源输出,为通信设备提供336V直流电源供电并对蓄电池组进行充放1
HiiKAoNiKAca
YD/T3089-2016
电管理的通信电源系统。一股安装在一个或多个机架中,由交流配电部分,整流模块,直流配电部分和监控单元组成的柜式电源系统,可分为一体化组合式电源系统和分立式电源系统。3.2
监控模块MonitoringModule
一个可独立工作的单元,可以监控整个系统各单元的运行状况,对系统的运行参数进行采集、显示、设置,并根据系统状态进行自动控制和保护,同时能够与外部设备进行接口通信。3.3
悬浮方式SuspendedMode
系统的直流输出采用正、负极均不接地的方式。3.4
绝缘监察InsulationMonitoring对直流输出与地的绝缘性能进行检测,判断是否发生接地故障或绝缘性能降低。当发生故障或绝缘性能劣化时能发出告警。
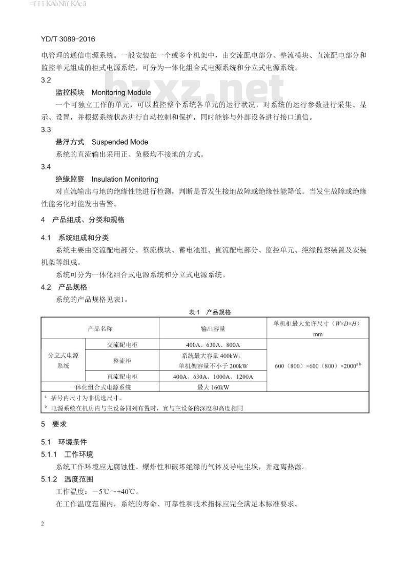
4产品组成、分类和规格
4.1系统组成和分类
系统主要由交流配电部分、整流模块、蓄电池组、直流配电部分、监控单元、绝缘监察装置及安装机架等组成。
系统可分为一体化组合式电源系统和分立式电源系统。4.2产品规格
系统的产品规格见表1。
表1产品规格
产品名称
交流配电柜
分立式电源
整流柜
直流配电柜
体化组合式电源系统
括号内尺寸为非优选尺寸。
输出容量
400A、630A、800A
系统最大容量400kW,
单机架容量不小于200kW
400A、630A、1000A、1200A
最大160kW
电源系统在机房内与主设备同列布置时,宜与主设备的深度和高度相同5要求
5.1环境条件
5.1.1工作环境
单机柜最大允许尺寸(WxDxH)
600(800)×600(800)×2000ab系统工作环境应无腐蚀性、爆炸性和破坏绝缘的气体及导电尘埃,并远离热源。5.1.2温度范围
工作温度:—5℃~+40℃
在工作温度范围内,系统的寿命、可靠性和技术指标应完全满足本标准要求。HiiKAoNiKAca
注:+40℃C以上充许降容使用,降容要求可由制造商和用户协商确定。储存温度:—25℃~+55℃。
5.1.3相对湿度范围
工作相对湿度:≤90%(40℃±2℃)。储存相对湿度:≤95%(40℃±2℃)。5.1.4大气压力
大气压力范围:70kPa~106kPa。YD/T3089-2016
注:大气压力为70kPa以下时,用户与制造厂协商,制造厂可根据GB/T20626.1-2006的要求进行设计、生产。5.1.5振动
系统应能承受频率为10Hz~55Hz、振幅为0.35mm的正弦波振动。5.2系统配置要求
5.2.1系统供电方式
系统宜采用分散供电。
系统容量在160kW及以下时一般选用一体化组合式电源系统,160kW以上时选用分立式电源系统,单系统容量最大不应超过400kW。5.2.2系统最大输出电流
系统最大输出电流应按最大负载电流加上蓄电池充电电流计算。5.2.3系统最大输出电压
系统输出标称电压为336V,其变化范围见表2表2系统输出电压变化范围
标称电压
输出电压范围
270V~400V
受电端子电压范围
260V400V
a系统带电池运行的状态,在电池放电状态下达到下限270V全程允许最大压降
系统运行时,浮充、均充电压应根据蓄电池的技术参数确定,可在一定范围内调整。系统的输出电压值在输出电压范围内应能手动或自动连续可调。系统在稳压工作的基础上,应能与蓄电池并联以浮充或均充工作方式向通信设备供电。5.2.4蓄电池配置
蓄电池后备时间应满足系统满载时对通信系统供电保障的需要,系统宜选用铅酸蓄电池或锂电池。每个系统蓄电池组数不宜少于2组,最多不宜超过4组。蓄电池组的组成见表3。
表3蓄电池组的组成
电池类型
铅酸蓄电池
锂电池
单体电压(V)
单体电池个数(只)
宜由7个48V电池模块组成,每个48V电池模块由16个电池单体组成
HiiKAoNiKAca
YD/T3089-2016
5.2.5整流模块配置
在每个系统中,整流模块总数不少手3只,并联使用的整流机架不超过3个,在一个整流机架内安装的整流模块不宜多于20只。
模块配置根据系统最大输出电流采用N+1完余配置。5.3交流输入电压
5.3.1额定电压
三相:380V。
5.3.2额定频率
额定频率为50Hz。
5.3.3电压波动范围
交流输入电压的波动范围为其额定值的85%~110%。三相:323V~418V。
5.3.4频率波动范围
输入频率的波动范围为50Hz±2.5Hz5.3.5输入电压波形畸变率
输入电压波形畸变率应不大于5%。5.3.6安全承受最大静态电压
电源系统安全承受最大静态电压为530Vac。5.3.7整流器配电
每个整流器均应具有独立的输入保护开关。5.3.8输入配电双电源
系统应具有双路电源输入,且应具有手动或自动转换装置。手动转换应具备机械联锁装置,自动转换应具备电气和机械联锁装置,刀闸开关输出端应具备断路器保护5.3.9安全防护
柜内母排应做绝缘防护或做安全分隔处理,安全分隔防护等级应不低于IP20,并在醒目处设置警告标识。
5.4直流输出
5.4.1直流输出电压标称值
直流输出电压标称值为336V。
5.4.2直流输出电压可调节范围
整流器直流输出电压应可在300.0V~400.0V范围内设定,误差≤±1.0V。电源系统直流输出电压值在可调节范围内应具有手动或由监控电路(系统监控单元)控制连续可调的功能。
5.4.3直流输出电压工作方式
整流器在稳压工作的基础上,应能与蓄电池并联以浮充、均充及蓄电池放电测试工作方式向通信设备供电。
5.4.4恒功率输出
HiiKAoNiKAca
电源系统输出电压在336.0V~400.0V范围内可按100%额定功率输出。5.4.5直流配电回路保护
YD/T3089-2016
直流配电回路过流保护器件应选用直流保护器件,其额定电压应不低于系统最高电压400.0V,且正常操作时应同时切断回路的正、负极。5.4.6直流配电回路保护
当熔断器和直流断路器构成上下级保护时,熔断器宜装设在直流断路器上一级,其额定电流应不小于直流断路器额定电流的3倍或3倍以上。5.4.7正、负极端子布放要求
直流配电屏如采用熔断器进行过流保护,正、负极端子不宜相邻并列布放。如正、负极端子相邻并列布放,应错开施工工具的距离或者正、负极分别布放在隔离空间内。5.4.8过流保护装置
蓄电池组正极、负极宜采用直流熔断器作为过流保护装置。5.4.9直流配电电压降
直流配电部分的电压降不超过500mV。5.4.10直流输出电缆颜色要求
正极:棕色:
负极:蓝色。
5.5输入功率因数
不同负载率时系统的输入功率因数应满足表4的要求,表4输入功率因数
输入功率因数
100%负载率时输入功率因数
50%负载率时输入功率因数
30%负载率时输入功率因数
5.6输入电流总谐波失真度
不同负载率时系统的输入功率因数应满足表5的要求表5输入电流总谐波失真度
输入电流总谐波失真度
100%负载率时输入电流总谐波失真度50%负载率时输入电流总谐波失真度30%负载率时输入电流总谐波失真度5.7系统效率
不同负载率时系统的效率应满足表6的要求。A级
≤10%
表6系统效率
100%负载率时效率
50%负载率时效率
30%负载率时效率
5.8整流器
≥94%
≥95%
≥95%
≤10%
≤15%
≥92%
≥93%
≥93%
HiiKAoNiKAca
YD/T3089-2016
系统的整流器应符合YD/T3088-2016《通信用336V整流器》的要求。5.9系统稳压精度
不同交流输入电压与负载进行组合,各种情况下的直流输出电压与输出电压整定值的差值应不超过输出电压整定值的±0.5%。
5.10峰一峰值杂音电压
系统直流输出端在0MHz20MHz频带内的峰-峰值电压应不大于输出电压标称值的0.5%5.11系统接地要求
5.11.1系统采用悬浮方式供电,正、负极均不应接地。5.11.2系统应有明显标识标明该系统输出正、负极不应接地。5.11.3系统交流输入应与直流输出电气隔离。5.11.4系统输出应与地、机架、外壳隔离。5.11.5设备外壳、机架应实施保护接地。5.12开机电流缓起模式
系统应可以通过监控模块控制输出电流缓起模式,电流缓起时间范围:8s~90s,控制时间偏差:≤±10%。
5.13保护功能
5.13.1交流输入过、欠电压保护系统应能监视输入电压的变化,当交流输入电压值过高或过低,可能会影响系统安全工作时,系统可以自动关机保护;当输入电压正常后,系统应能自动恢复工作。过压保护时的电压应不低于5.3.3节所规定电压变动范围上限值的105%,欠压保护时的电压应不高于5.3.3节所规定电压变动范围下限值的95%。5.13.2三相交流输入缺相保护
系统应具有缺相保护功能。
5.13.3输出过压、欠压保护
系统直流输出电压的过、欠电压值可由制造厂根据用户要求设定。当系统的直流输出电压值达到其设定值时,应能自动告警。过压时,应能自动关机保护,故障排除后,需手动才能恢复工作。欠压时,系统应能自动保护,故障消除后,应自动恢复。5.13.4直流输出电流限制或输出功率限制功能系统直流输出限流保护功能分两种形式:一系统直流输出电流的限流范围可在其额定值的20%~110%之间调整,当输出电流达到限流值时,系统以限流值输出。
一如系统采用恒功率整流模块,当系统直流输出功率达到额定输出功率值时,系统应以限功率方式输出。
5.13.5蓄电池充电限流
系统应可以单独设置蓄电池充电电流限值,且充电电流限值应不影响通信负载电流输出。5.13.6直流输出过流及短路保护系统应有过流及短路的自动保护功能,过流或短路故障排除后应能自动或人工恢复正常工作状态6
TiiKAoNiKAca
5.13.7保护接地要求
YD/T3089-2016
系统应具有保护接地装置,且应有明显的标志,接地装置应使用螺栓(规格不小于M8),接地线截面积应不小于35mm2。
5.13.8直流母排安全防护要求
系统直流母排应做绝缘防护或做安全分隔处理,安全分隔防护等级应不低于IP20,并在醒目处设置警告标志。
5.13.9温度过高保护
系统应具有过温保护功能。当系统温度超过过温保护点时,系统应能自动保护:当温度下降到恢复点后,系统应能自动恢复正常输出。5.13.10熔断器(或断路器)保护功能为限制某些故障的进一步扩大,交流输入回路应设有断路器保护,直流输出回路应设有熔断器(或断路器)保护,蓄电池组回路宜具有熔断器保护。5.14告警性能
系统在各种保护功能动作的同时,应能自动发出相应的告警信号。同时,应能通过通信接口将告警信号传送到近端、远程监控设备上,所传送的告警信号应能区分故障的类别。系统应具有告警记录和查询功能,告警记录可随时刷新。5.15监控
5.15.1监控的主要功能
1)实时监控系统工作状态:
2)采集和存储系统运行参数:
3)设置参数的掉电存储功能:
4)能够按照监控管理中心的命令对电源系统进行控制:5)绝缘监察。
5.15.2通信接口及协议
应具备RS232或RS485等标准通信接口,并提供各种告警信息输出端子,通信协议应符合YD/T1363.3的要求。
5.15.3交流配电部分监控内容
遥测:三相输入电压,三相输入电流(可选);遥信:输入过压/欠压,缺相,频率过高/过低,输入过流,进线断路器状态、输出断路器/开关状态,电涌保护器状态。
5.15.4整流器监控内容
遥测:整流器输出电压,各整流器输出电流遥信:各整流器工作状态(开/关机,限流/不限流),整流器故障/正常,整流器风扇故障,整流器温度过高:
遥控:开/关机,均充/浮充/测试。5.15.5直流配电部分监控内容
遥测:输出电压,总负载电流,主要分路电流值,蓄电池充、放电电流:7
YD/T3089-2016
遥信:输出电压过压/欠压,蓄电池熔丝(断路器)状态,均充/浮充/测试,分路熔丝/开关状态,绝缘故障/正常,电池温度过高。
5.15.6测量功能要求
蓄电池应具有放电测试功能(默认设置为关闭),监控单元应可以对直流母排电压,直流负载总电流、电池组充/放电电流、环境和电池温度等进行测量。监控单元可以对交流三相电压,交流频率等进行测量5.15.7外部数据接口
监控模块具备外部数据接口,支持外部软件升级和历史数据下载。5.15.8监控模块故障时系统工作要求监控模块故障或退出情况下,系统应可以维持默认输出电压值输出,对负载正常供电。5.15.9告警记录存储要求
告警信息记录不低于500条,断电后告警信息应可以继续保存,保存时间不低于90天5.15.10监控模块显示要求
监控模块具有LCD显示,且为中文界面5.15.11监控模块工作电压范围
监控模块输入电压在260.0V~400.0V电压范围内应可正常工作。5.16整流器在线插拔功能
整流器应具有在线插拔功能,在线插拔应不会对系统的输入输出特性造成影响5.17电磁兼容
5.17.1传导骚扰限值
系统的传导择扰限值应符合YD/T983-2013中8.1的要求,5.17.2辐射骚扰限值
系统的辐射骚扰限值应符合YD/T983-2013中9.1的要求。5.17.3电压起伏和闪烁限值
系统的电压起伏和闪烁限值应符合GB/Z17625.3-2000的要求。5.17.4抗扰度
针对系统外壳表面的抗扰性有静电放电抗扰性、辐射电磁场抗扰性。针对系统直流端口的抗扰性有电快速瞬变脉冲群抗扰性、射频场感应的传导撞扰抗扰性。针对系统交流端口的抗扰性有电快速瞬变脉冲群抗扰性、射频场感应的传导搔扰抗扰性、电涌(冲击)抗扰性,电压暂降和电压短时中断抗扰性。系统在进行以上各种抗扰性试验中或试验后应符合YD/T983-2013中的要求。5.18系统接触和保护导体电流
整流模块的保护地(PE)对输入的中性线(N)的接触电流应不大于3.5mA。当接触电流大于3.5mA时,保护导体电流的有效值不应超过每相输入电流的5%,如果负载不平衡,则应采用三个相电流的最大值来计算。在保护导体大电流通路上,保护导体的截面积不应小于1.0mm。在靠近整流模块的一次电源连接端处,应设置标有警告语或类似词语的标牌,即“大接触电流,在接通电源之前必须先接地”。
5.19并联工作功能
YD/T3089-2016
系统中整流模块应能并联工作,在监控模块正常工作和退出时,整流器均可以并联工作,并具有均分负载能力,在50%~100%负载率时其不平衡度均应优于±5%的输出额定电流值。5.20直流配电柜压降
直流配电柜内通过额定电流时,直流压降应小于500mV。5.21绝缘电阻
在环境温度为15℃~35℃,相对湿度为≤90%,试验电压为直流1000V时,交流电路和直流电路对地,交流部分对直流部分的绝缘电阻均不低于2M2。5.22抗电强度
交流电路对地应能承受50Hz,有效值为2500V的交流电压(漏电流≤30mA)或等效其峰值的3535V直流电压1min,应无击穿、无飞弧。交流电路对直流电路应能承受50Hz,有效值为2500V的交流电压(漏电流≤30mA)或等效其峰值的3535V直流电压1min,应无击穿,无飞弧。直流电路对地应能承受50Hz,有效值为2500V的交流电压(漏电流≤30mA)或等效其峰值的3535V直流电压1min,应无击穿、无飞弧。5.23接地连续性
系统内所有安装有电气件的金属结构件与保护地排之间的电阻均小于0.12。5.24防雷要求
5.24.1系统的交流输入端应装有电涌保护装置,应符合YD/T944-2007的表1中M型防雷电源设备的技术要求。
5.24.2电涌保护装置前端应具备保护装置5.24.3电涌保护装置应具有故障报警接点。5.25材料阻燃性能
系统所用的印刷电路板(PCB)的阻燃等级应达到GB4943-2011中规定的V-0要求。塑胶导线的阻燃等级应达到GB/T19666-2005中规定的阻燃C类(ZC)要求,其他绝缘材料的阻燃等级应达到GB4943-2011中规定的V-1要求。
5.26噪声
5.26.1160kW及以下容量的336V直流电源系统应不大于65dB(A)。5.26.2160kW以上容量的336V直流电源系统应不大于70dB(A)。5.27绝缘监察
5.27.1系统应具备绝缘监察功能,对总母排和主要分路的对地绝缘状况进行在线监测。5.27.2绝缘监察装置应具备与监控模块通信功能,当系统发生接地故障或绝缘电阻下降到设定值时应能显示接地极性并及时、可靠地发出告警信息。5.27.3绝缘状况测量周期不大于2s。5.27.4绝缘电阻设定值应在15kQ~50kQ之间,缺省值为38kQ5.27.5绝缘监察装置本身出现异常时不得影响直流回路正常输出带载。5.28蓄电池管理功能
小提示:此标准内容仅展示完整标准里的部分截取内容,若需要完整标准请到上方自行免费下载完整标准文档。
标准图片预览:





- 其它标准
- 热门标准
- YD通讯标准
- YD/T5174-2008 2GHz TD-SCDMA 数字蜂窝移动通信网工程验收暂行规定
- YD/T2924-2015 移动分组核心网域名系统(DNS)设备测试方法
- YD/T1875-2009 800MHz/2GHz cdma2000 数字蜂窝移动通信网设备测试方法传统终端域(LMSD)移动交换子系统
- YD/T1688.3-2011 xPON 光收发合一模块技术条件 第3部分:用于 GPON 光线路终端/光网络单元(OLT/ONU)的光收发合一模块
- YD/T2074-2010 2GHz TD-SCDMA/WCDMA 数字蜂窝移动通信网支持国际移动设备标识(IMEI)校验的终端设备技术要求
- YD/T901-2001 核心网用光缆层绞式通信用室外光缆
- YD/T1049-2000 800MHz CDMA 数字蜂窝移动通信网设备总测试规范:交换子系统部分
- YD/T1061-2000 同步数字体系(SDH)上传送 IP 的 LAPS 技术要求
- YD/T1456.2-2006 900/1800MHz TDMA 数字蜂窝移动通信网业务交换点(SSP)设备测试方法(CAMEL3) 第2部分分组域(PS)
- YD/T2245-2011 域名注册系统安全防护要求
- YD/T2286-2011 10Gbits EPON 光线路终端 光网络单元(OLT ONU)的单纤双向光组件
- YD/T1844-2009 WCDMA/GSM(GPRS) 双模数字移动通信终端技术要求和测试方法(第三阶段)
- YD/T1819-2008 通信设备用综合集装架
- YD/T1576.21-2013 800MHz2GHz cdma2000数字蜂窝移动通信网设备测试方法 移动台(含机卡一体) 第21部分:协议一致性 基本信令
- YD/T2583.6-2018 代替 YD/T 1032-2000 蜂窝式移动通信设备电磁兼容性能要求和测量方法 第6部分: 900/1800MHz TDMA 用户设备及其辅助设备
- 行业新闻
网站备案号:湘ICP备2025141790号-2