 
			【HG化工标准】 涂料印花色浆产品中有害物质的测定 第2部分:4-氨基偶氮苯的测定气相色谱-质谱法
- HG/T4963.2-2016
- 现行
- 点击下载此标准
- 标准号: - HG/T 4963.2-2016
- 标准名称: - 涂料印花色浆产品中有害物质的测定 第2部分:4-氨基偶氮苯的测定气相色谱-质谱法
- 标准类别: - 化工行业标准(HG)
- 标准状态: 现行
- 出版语种: 简体中文
- 下载格式: .zip .pdf
- 下载大小: 345.17 KB
 标准简介/下载
标准简介/下载点击下载
标准简介:
					HG/T 4963.2-2016.Determination of the content of harmful substances in pigment printing paste products Part 2: Determination of 4-aminoazobenzene Gas chromatography-mass spectrography.
1范围
HG/T 4963.2规定了采用气相色谱质谱法(GC-MS) 检测涂料印花色浆产品中4- 氨基偶氮苯(见附录A)的方法。
HG/T 4963.2适用于各类剂型涂料印花色浆产品中4-氨基偶氮苯的测定。
2规范性引用文件
下列文件对于本文件的应用是必不可少的。凡是注日期的引用文件,仅注日期的版本适用于本文
件。凡是不注日期的引用文件,其最新版本(包括所有的修改单)适用于本文件。
GB/T 6682分析实验室用水规格和试验方法
GB/T 8170-2008数值修约规则与极限数值的表示和判定
3原理
样品在弱碱性介质中用连二亚硫酸钠还原裂解,通过控制裂解温度与裂解时间使4-氨基偶氮苯的偶氮键不断裂。用溶剂萃取裂解液中的4-氨基偶氮苯,浓缩后,用气相色谱-质谱联用仪进行检测,使用特征离子峰面积外标法定量。
4试验方法
4.1一般规定
除非另有规定,仅使用确认为分析纯的试剂和GB/T 6682规定的三级水。检验结果的判定按GB/T 8170-2008 中4. 3. 3修约值比较法进行。
4.2试剂和材料
4.2.1氯化钠。
4.2.2氢氧化钠溶液: 20 g/L。
4.2.3丙酮。
4.2.4连二亚硫酸钠 (保险粉)。
4.2.5无水 亚硫酸钠。
4.2.6无水硫酸钠。
 标准内容
标准内容部分标准内容:
备案号:54406—2016
中华人民共和国化工行业标准
HG/T 4963. 2—2016
涂料印花色浆产品中有害物质的测定第2部分:4-氨基偶氮苯的测定
气相色谱-质谱法
Determination of the content of harmful substancesin pigment printing paste productsPart 2: Determination of 4-aminoazobenzeneGas chromatography-mass spectrography2016-04-05发布
2016-09-01实施
中华人民共和国工业和信息化部发布前言
HG/T4963《涂料印花色浆产品中有害物质的测定》分为3个部分:-第】部分,23种有害芳香胺的测定气相他谱质谱法;一第2部分:4-氨基偶氯苯的测定气相色谱-质谱法;第3部分:中醛的测定,
本部分为11G/T4963的第2部分。IG/T4963.2—2016
本部分按照(13/T1.1一2009《标准化工作导则第1部分:标准的结构和编写》给出的规则起肯,
本部分由中国石和化学工业联合会提出。本部分由全国染料标准化技术委员会(SAC/TC134)叫口。本部分起节.单位:上海油墨泗联化1有限公司、江苏丽士科技有限公司、沈网化工研究院有限公司、国家染料质量监督检验中心,本部分主要起草人:陈什,吕双、张晓明,沈H炯。(13:
涂料印花色浆产品中有害物质的测定IG/T 4963.2—2016
第2部分:4-氢基偶氮苯的测定气相色谱-质谱法警告一一使用本部分的人员应有实验室工作的实践经验。本部分并未指出所有的安全问题。使用者有责任采取适当的安全和健康措施,并保证符合国家有关法规规定的条件。「范围
本部分规定了采用气相色谱-质谱法(GC-MS)捡测涂料印花色浆*品中4氨基偶氨苯(见附录A)的方法
本部分适用干各类剂型涂料印化色浆产品中4-氨基偶氮芸的测定。2规范性引用文件
下列文对于本文件的应用是必不可少的。凡是注H期的引用文件,仅活期的版本适用丁本文件。凡是不注日期的引用文件。其最新版本(包括所有的修改单)适用丁本文件:GB/T6682分析实验室用水规格和试验方法GB/T8170--2008数值修约规则与极限数值的表示和判定3原理
样品在弱碱性介质中用连一亚硫酸钠还原裂解,通过控制裂解温度与裂解时间使4-氨基偶氮苯的偶氮不断裂:用溶剂萃取裂解液中的1-氢基偶氮苯,浓缩后:月气相色谱-质谱联用仪行检测,使用特征离子译面积外标法定量。4试验方法
4.1《一般规定
除非另有规定,仅使用确认为分析纯的试剂和GB/T6682规定的三级水。检验结果的判定按GB/1 8170—2008中4.3.3修约值比较法进行。4.2试剂和材料
4.2.1氯化钠。
4.2.2氢氧化钠溶液:20g/1.
4.2.3丙酮。
4.2.4连二亚硫酸钠(保险粉)。4.2.5无水亚硫酸钠,
4.2.6无水硫酸钠。
4.2.7无水乙醚:使用时必须净化。取500mL乙醛,加人100mL硫酸业铁溶液(50g/l.水溶液)振播、充去水层,于全玻璃装置中重蒸谓,收集33.5℃~34.5℃馏分。115)
HiiKAoNiKAca
HG/T 4963. 2—2016
4.2.8乙酸乙酯
4.2.94-氨基偶氮苯标推品:纯度三98%(质量分数),4.2.10标准备溶液:称取适量1氨基催氮苯标准品,用甲醇溶解并配制成约1.0mg/mL的标推储备溶液。标准储备落液密封并保存于0℃~4℃冰箱中,有效期6个月。4.2.11标准F作落液:根据带要用醇稀释标雅储备溶液或适当浓度的标准工作溶液。标准L作溶液密封并保存于0℃~~4℃冰箱中,有效期1个月。4.3仪器和设备
4.3.1相色谱仪:酷有质量选择检测器(MSD)。4.3.2微量注射器:10μL。
4.3.3恒温水浴:温度范用为室温~100℃。4.3.4提取器:山硬质璃制成,管状,具有磨几和瓶塞,50 mL。4.3.5氮吹仪。
4.4样品的前处理
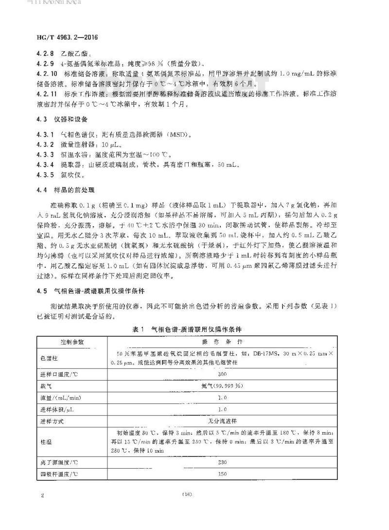
推确称取0.1g(精碲至c.1mg)样品(液体样品取1mL)下提联器中,加人7g氯化钠:再灿人9n山氢氛化钠溶液,充分漫润溶解(如果样品不易溶解,训人5mL内酮),摇匀后加人0.2g保险粉,充分振荡,溶解。于40℃+2℃水浴中保温30rmin,问歇探动试管,使样品裂解。冷却至室温。用无水乙醚分3次苯取、每次10tmL,萃取液收集到50ml.烧杯中,加人约0.5ml乙酸乙酯、约0.5多无水亚硫酸钠(抗氧剂)和水硫酸钠(于燥剂),于红外灯下加热:使乙醚溶被和均勾沸腾(也间以采用氮吹仪对样品逊行浓缩),所剩溶液咯少于1ml时转移到有刻度的小样品瓶中。用乙酸乙酯定容至1.0 mL (如有西休沉淀或悬浮物,可用0. 45 μnm 聚四氟乙烯薄膜过滤头逃行过滤)。标样在同样条件下处现后测定回改率。4.5气相色谱-质谱联用仪操作条件测试结果取决于所使用的仪幕:因此不可能给出色谱分析的普遍参数。采用下列参数(见表1)已被证明对测试是合适的。
表1气相色谱-质谱联用仪操作条件控制参数
包谱柱
进样口温度/℃:
流基/(mL/min)
进样体积/ul
进样方式
离了源温度/\℃
四极杆温度/℃
操作条件
50 %苯基甲基聚硅氧烷固逆相的毛细管,如:DB-17MS,30 ×(.25 11 ×0.25μm。或能达到同等分离效果的其他毛细管性300
氧气(99.999%)
无分流进样
初始温度 8U℃,保持 3 min:然后以5℃: /min的速率升温至180c,保持 8 min;再以 15 ℃/mi 的速率并温至250℃,保持0 min;最后以 3 /ri的速率升温至280℃,保持10 min
iKAoNiKAca
叮根据仪罄设备不同,选择最佳分析条件,4. 6测定步骤
I1G/T 4963. 2—2016
根据试样中被测物含最的情,选取浓度相近的混标准溶液进行测定。按上述色谱分析条件分别取1.0μL试样溶羧和标谁溶液进样测定,所得的气相色谱-质谱总离了流图参见附录B,通过特征离子峰进行目标化合物的定性,使用降面积外标法进行定量,4.7结果计算
试样中2-氢基偶氮苯的含量以质量分数w计,数值用mg/kg表示,按公式(1)计算:Aev
式中:
A一试样溶液巾1氨店偶氮茎目标离子的峰面积;A:—一标准溶液巾1氨基氮茶日标离子的峰面积:c——标准溶液中4氨基假氮苯的液度的数值,单位为微克每意升(g/mL.):V一一试样溶液最终定容的体积的数值,单位为毫升(mL);最终样液代表的试样的质量的数值:单位为克()。计算结果保留到整数位。
4.8谱图
使用本力法测定的4-氛基偶氮去气相色谱-质谱总离子流[多和4-氨基偶氮茶的标准质谱图参见附录B,5最小定量限、回收率和精密度
5.1最小定量限
本方法的最小定尺限为[0 ng/kg,低于限度时检测结果为未检出,5.2回收率
采用标准加入法,将1.0mL标准工作溶液加人到0.1g经本方法测定确定不含有4-氮基偶氮苯的染料产品中,按第4章操作,测得的各种 4-氨基偶氮苯回收率应在80%~120%之间。5.3精密度
在同实验室,由同-操作若使用相同设备,按相同的测试力法,并在短时间内对同一被测对象相互独立进行的测试获得的两次独立测试结果的绝对差值不人丁这两个测定值的算术平均值的30%。6试验报告
试验报告至少应给出以下内容;a)试样描述;
b)使用的标准;
)试验结果;
l)偏离标准的差异;
e)试验日期。
iKANiKAca
HG/T4963.2—2016
名称:1-氨基伪氮笨
分了或:CHN
附录A
【规范性附录】
4-氨基偶氮苯基本信息
相对分子质量:197.24(根据2011年国际相对原子质量)结构式:
CAS RN: 50 09 3
定量离了:92
定性离了:120,197
iiKAoNiiKAca
说明:
【资料性附录】
1-氨基偶氮苯谱图
1-氨基偶氮苯,此内容来自标准下载网
HG/T4963.2—2016
wwwwiihp
时间/min
4-氨基偶氮苯标样的气相色谱-质谱总离子流图92.0
105,04
121.0841.13
4-氨基偶氮苯的标准质谱图(NIST 2008)(19)
小提示:此标准内容仅展示完整标准里的部分截取内容,若需要完整标准请到上方自行免费下载完整标准文档。
 标准图片预览
标准图片预览 标准图片预览:





- 其它标准
- 热门标准
- HG化工标准
- HG/T20518-2008 化工粉体工程设计通用规范
- HG/T3985-2007 聚四氟乙烯波纹管膨胀节
- HG∕T5056-2016 GB 7544在天然橡胶胶乳避孕套质量管理中的使用指南
- HG/T4243-2011 医用干银胶片中银含量测定
- HG/T3219-2009 代替 HG/T 3219-1999 搪玻璃平面阀
- HG/T3459-2003 化学试剂 顺丁烯二酸酐
- HG/T21598-2014 水平吊盖衬不锈钢人孔
- HG/T2017-2011 代替 HG/T 2017-2000 普通运动鞋
- HG/T2257-2011 代替 HG/T 2257-1991 照相化学品 成色剂挥发分的测定
- HG/T21529-2014 代替 HG/T 21529-2005 板式平焊法兰手孔
- HG/T2956.5-2001 硼镁矿石中氧化亚铁含量的测定重铬酸钾 容量法
- HG/T5105-2016 搅拌传动装置轮毂
- HG/T2371-2003 代替 HG/T 2371-1992 搪玻璃开式搅拌容器
- HG/T2128-2009 代替 HG/T 2128-1991 改性酚醛玻璃纤维增强塑料管技术条件
- HG/T2225-2010 代替 HG/T 2225-2001 工业硫酸铝
- 行业新闻
网站备案号:湘ICP备2025141790号-2