- 您的位置:
- 标准下载网 >>
- 标准分类 >>
- 化工行业标准(HG) >>
- HG/T 4964-2016 工业用正丁醛
标准号:
HG/T 4964-2016
标准名称:
工业用正丁醛
标准类别:
化工行业标准(HG)
标准状态:
现行出版语种:
简体中文下载格式:
.zip .pdf下载大小:
473.62 KB
相关标签:
丁醛
点击下载
标准简介:
HG/T 4964-2016.n-Butylaldehyde for industrial use.
1范围
HG/T 4964规定了工业用正丁醛的要求,试验方法,检验规则,标志、包装、运输和贮存以及安全。
HG/T 4964适用于由丙烯羰基合成法制得的工业用正丁醛。
相对分子质量: 72. 11 (按2011年国际相对原子质量)
2规范性引用 文件.
下列文件对于本文件的应用是必不可少的。凡是注日期的引用文件,仅注日期的版本适用于本文
件。凡是不注日期的引用文件,其最新版本( 包括所有的修改单)适用于本文件。
GB 190危险货物包装标志
GB/T 2366化工产品中水含量的测定气相色谱法
GB/T 3723工业用化学产品采样安全通则
GB/T 6283化工产品中水分含量的测定 卡尔 ●费休法(通用方法)
GB/T 6678化工产品采样总则
GB/T 6680液体化工产品采样通则
GB/T 6682分析实验室用水规格和试验方法
GB/T 8170数值修约规则与极限数值的表示和判定
GB/T 9722化学试剂气相色谱法通则
3要求
3.1 外观:无色透明液体,无可见杂质。
3.2工业用正丁醛应符合表1所示的技术要求。
4.1一般规定
除非另有说明,在分析中仅使用确认为分析纯的试剂和符合GB/T 6682的三级水。
4.2外观的测定
于具塞比色管中加入适量试样,在自然光或日光灯下目视观察。
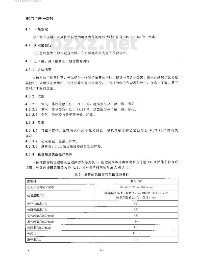
4.3 正丁醛、异丁醛和正丁酸含量的测定
4.3.1 方法提要
在选定的工作条件下,样品经汽化通过毛细管色谱柱,使其中各组分分离,用氢火焰离子化检测
器检测。采用校正面积归- - 化法计算各组分的含量,用测得的水分含量进行校正,得出正丁醛、异丁醛和正丁酸的含量。
4.3.2试剂
4.3.2.1氮气: 体积分数不低于99. 99 %,经硅胶与分子筛干燥、净化。
4.3.2.2氢气: 体积分数不低于99. 99 %,经硅胶与分子筛干燥、净化。
4.3.2.3空气:经硅胶与分子筛干燥、净化。
部分标准内容:
备案号:54438—2016
中华人民共和国化工行业标准
HG/T 4964—2016
工业用正丁醛
n-Butylaldehyde for industrial use2016-04-05发布
2016-09-01实施
中华入民共和国工业和信息化部发布前言
本标推按照CB/T1.1—2009给出的规则起草本标准中中国石油和化学工业联介会提出。本标准由全国化学标准化技术委员会有机化1.分会(SAC/TC63/SC2)归口,IIG/T4964—2016
本标准负责起草单位:山东省化1研究院、中目石油化工股份有限公司齐鲁分公司。本标准参加起草单位:山东华鲁恒升化工股份有限公司、鲁西化工集团股份有限公司、犬津潮化永和化.L股份有限公司,
本标准主要起草人:邯娟、」-朋玲、赵飞美、李世慧、张柱英、陈菊、隋芹、陈军。(3)
1范围
工业用正丁醛
HG/T4964—2016
本标推规定「工业用止「醛的要求,试验方法,检验规则,标志、包装,运输和贮存以及安企,本标准适用于由丙烯羰基合成法制得的工业用正」。分子式:Cll.0
结构式:
相对分了质量:72.11(按2011年际相对原子质量)规范性引用文件
下列文件对于本文件的应用是必不可少的,凡是注Ⅱ期的引而文件,仅注期的版本适川于本义件。凡是不注日期的引用文件,其最新版本(包括所有的修改单)适用于本文件。CB 190
危险货物包装标志
CB/T 2366
GB/T 3723
GB/T 6283
GB/T 6678
GB/ 6680
GB/T 6682
GB/T 8170
GB/ 9722
3要求
化工产品中水含量的测定气相色谱法工业用化学产品采样安全通则
化工产品中水分含量的测定卡尔·费休法(通用方法)化工产品采样总则
凌体化工产品采样通则
分析实验空用水规格和试验方法数值修约规则与极限数值的表示和判定气相他谱法涵则
化学试剂
3.1外观:无色透明液体,无可见杂质。3.2工业用正丁醛应符合表1所示的技术要求。表 1 技术要求
正丁睦,/%
异丁醛,2/%
水分,/%
正于液。/%
4试验方法
优等品
合格品
警告:试验方法规定的一些试验过程可能导致危险情况,操作者应采取适当的安全和防护措施。(5)
HiKAoNiKAca
HG/T 4964—2016
4.1一般规定
除非另有说明,在分析中仅使用确认为分析纯的试剂和符合(13/T5682的三级水,4.2外观的测定
丁只塞比色管中加人适量试样,在白然光或1光灯下凡视观紧。4.3正丁醛、异丁醛和正丁酸含量的测定4.3.1方法提要
在选定的工作条件下,样品经汽化通过毛细管色谱,使其中各组分分离,用氢火焰离子化检测器检测,采用校止面积归化法计算各组分的含量,川测得的水分含量进行校正,得出止丁醛、异丁醛和正丁龄的含量。
4.3.2试剂
4.3.2.1氮气:体积分数不低丁99.95%,经硅胶与分子筛干燥、净化,4.3.2.2氟气:休积分数不低下99.99%.经硅胶与分子筛下燥、化。4.3.2.3空气:经硅胶与分子筛十燥、净化。4.3.3仪器
气相色谱仪:配有氢火焰离子化检测器,整机灵度和稳定性符合(GE/T9722的有关4. 3. 3. 1
规定,
记录装置:色谱工作站。
4.3.3.3进样器:1L微注射器或白动逊样器4.3.4色谱柱及典型操作条件
本标准后荐的他谱柱及色谱操作条件见表2,能送到同等分离程度的H其他色谱柱及操作条件也可采用。典型色谱图见附录 A图 A,1:相对保留时间见附录 A表 A. 1。表2推荐的色谱柱和色谱操作条件固定相
杜长×柱内崧×膜厚
柱箱温度/℃
进样口温度/℃
检测温度/
空气流量/(mL/min)
氢气流量/(mL/min)
任流量/mL/inin)
分流比
进样量/
聚艺醇
30mx0.32mm×0.5μm
初始温度 0 ℃保持3 min:然后以 20 c/min的速率外温率220r,保持5min
iKAoNiKAca
4.3.5分析步骤
HG/14964—2016
根据仪器操作说明书,在色谱仪中安装并老化色谱排。然后调节仪器至表2所示的操作条件,待仪器稳定后即可开始测定。用微量注射鼎移敢0.6μl,按表2规定的条件进行分析:用色谱L.作站处理计算结果。
相对校正因了的测定见渐录A.3,4.3.6结果的表述与计算
各组分的质量分数,数值以头表示:按公式(1)计算:f:A
AX(100eHa0)
式中:
A:试样中组分的峰面积;
f一一组分:相对丁正丁醛的相对校正泌子;wII-0---·按本标准4.4测得的水分的质量分数,以%表示,注:试样打未知组分的相对校正内子按邻近分的相对校正因子计等4.3.7充许差
最两次平行测定结果的算术平均值作为测是结果。正丁醛两次平行测定结果的绝对差值不人了0.2%:H他杂质两次乎行测定结果的绝对差值不人」0.1%。4.4水分的测定
4.4.1卡尔·费法(仲裁法】
接(B/T6283规定的方法进行:其中卡尔·费休试剂应为测定醛酮专用试剂。取两次平行测定结果的算术平均值为测定结果,两次平行测定结果的绝对差值不大于0.01关,4.4.2气相色谱法
按(GB/T2366的规定进行:其中典型色谱操作条件见附录B表B1,典型色谱图见附录B图B.1,敢两次平行测定结果的算术平均值为测定结果,两次平行测定结果的绝对差值不天于0.2%,5检验规则
5,1本标准中第3章规定的所有项口均为出厂检验项口,逐批检验,5.2在原材料、1.艺不变的条件下,产品连续牛产的实际批为-组批:但若下个牛产批构成·个检验批的时间通常不超过「d。
5.3采样按CB/T3723、GB/T5678和GB/6680的规定进行.所采试样总量不得少于1L,采样时应采取氮封等隔离空气的措施,保证采样、留样过程巾中样品不被氧化。将样品充分混勾后,分装于两个清洁、丁燥、带磨口塞的玻璃瓶中,贴上标签,注明生产」名称、产品名称,批号、等级,采样日期和采样者。瓶供分析检验用,另瓶保存1周备查。5.4检验结果的判定应按GB/T8170的规定进行。检验结果中如有一项指标不符合不标准的要求,桶装产品应重新自两倍量的包装单元中采样进行检测,灌装产品成重新多点采样进行检验,五新检验的结果即使只有一项指标不符合本标准的要求,则整批产品判定为不合格,7
iKAoNiKAca
HG/T4964—2016
6标志、包装、运输和购存
6.1产品包装容器上成涂有牢固的标志,其内容包括:牛产厂名称;
b)产品名称;
质量等级:
批号或生产日期;
e)净含最;
f)厂址;
本标滩编号;
h)B190规定的“毒件物质”利“易燃液体”标志,6.2产品应用干燥、清沾的镀锌钢桶或不锈剿樽车密闭装运。槽车在灌装前必须经过清洗并采用氮封。也川经国家有关部门认川的能确保安全的其他容器包装,装,并接该容器的有关安企监察、管理规定既行。
6.3运输、装卸作中必须按照危险货物运输规定逃行。运输中应避免与硬物质相逆破损,防暴晒、雨琳,防高温:中途停留时应远离灾邮、热源,高温文;装运车摘排气管必须配备阻火装置:6.4桶装产品应存放于通风,干燥、温度低于35℃的库房内,远离明火与氧化物。7安全
7.1危险警告
工业用正丁醛为易燃液休,其蒸气与空气可形成爆炸性混合物,遇明火、高热能引起燃烧爆炸。与氧化剂接触发生化学反应或引起燃烧。若遇高热,可发生聚个反应,放出人量热量而引起容破裂和爆炸事故。其蒸气比究气重,能在较低处扩散到相当远的地方,遇火源会着火回燃。该物质吸人,食人,经疫吸收对身体有害,对眼晴、皮肤、黏膜和呼吸道有强烈的刺激性作用,吸人斥可引起喉、支气管的痉挛、水肿,化学性肺炎。肺水肿而致死,中毒表现有烧灼感、咳嗽、喘息、喉炎、气短、头痛、恶心、呕吐。低浓度接触对眼、有刺激性:高浓度接触有麻痹作用以及引起支气管炎、肺炎,肺水肿,可致眼、皮肤灼伤,易经皮肤吸收。7.2安全措施
工业用正丁醛泄漏时,应撒离危险区域,尽将泄漏被体收集在可密闭容器中,用砂十或情性吸收剂吸收残液:并移到安全场所,不冲人下水道。着灭火时,用砂王,抗溶性范漆,氧化碳、粉灭火,用水灭火无效。
应避免工亚用正了輕与没肤接触:如果接触,成脱丢污染的衣服,用大量水冲洗皮肤或淋浴;如果溅到皮肤和眼晴里,应迅速用人量的消水或牛理盐水冲洗,然后就医。如吸人,应到新鲜空气处休息,必要时就医;如食人:应漱口、饮足量温水进行催叶,必要时就医。4
iiKAoNiiKAca
附录A
「规范性附录
HG/T4964—2016
正丁醛、异丁醛和正丁酸含量测定的典型色谱图,各组分的相对保留时间及相对校正因子的测定A.1典型色谱图
各组分含量测定的典型包谱图见图A.。78
说明:
未知物1:
2-—-异丁醛;
-正:
异丁醇;
广醇:
正工酸:
7-——天知物2:
8--未物 3。
相对保留时间
时间/min
图A,1正丁醛、异丁醛和正丁酸含量测定的典型色谱图各组分的相对保留时间见表A,1,o
iiKANiKAca
HG/T4964—2016
出峰顺序
相对校正因子的测定
A.3.1试剂
表 4.1各组分的相对保留时间
组分名殊
未知物1
异丁醛
异丁醇
正丁醛
正丁胶
未物2
未知物‘
正醛、异」醛、异」、正」醇、正」酸等:质量分数不小」%,A. 3. 2校准用标准溶液的制备
相对保留时间
用称最法配制正丁醛加欲测杂质的校用标准落滋,各组分的称丹均精确至0.0092多,所配制的校准用标准溶液中杂质含量应与待测试样相近。配好的校准用标准溶液成立即进行测定,A, 3. 3相对校正因子的测定
在与测定样品相同的他谱分折条件下,将上迷校准用标推辫液重复测定两次:将用丁配制校推用标证溶被的正丁重复测定两次,取两次测定的峰面积的算术平均值为浏定结果。依据所得的峰面积及杂质组分含量算各组分的相对校正凶子「。A. 3. 4相对校正因子的计算
各组分相对于正丁醛的相对校正因子f:,按公式(A1)计算:Agi
fi\(A,-Am)ms
式中:
校用标准溶液小止丁醛的峰面积;校准用标准溶液中组分,的峰面积;正」麟中纽分i的峰面积;
校准用标准溶液中组分的质量的数值,单位为克(g);校准用标溶液中正丁醛的质量的数值,单位为克(g)(l0)
....(A.1)
iiKAoNiKAca
附录B
(规范性附录)
HG/T 4964—-2016
气相色谱法测定工业用正工醛中水分的典型色谱操作条件及典型色谱图B.1色谱柱及色谱操作条件
气相色谱法测定工业用正丁醛巾水分的典型色谱操作条件表B.1:色谱柱及色谱操作条件可做适当变动,但应得到合适的分离度。表B. 1气相色谱法测定工业用正丁醛中水分的典型色谱操作条件固楚相bzxZ.net
柱长×托内径
柱温/:
进样口渴度
验测器温度/℃
验测器
柱流母/(mL/min)
进样母/ul.
B.2典型色谱图
二之烯基装、装乙烯等共聚物
2mx2mm
气相色谱法测定工业用正丁醛中水分的典型色谱图见图13.1。(1)
iKANiKAca
IIG/T 4964--2016
1室气
时间/min
气相色谱法测定工业用正丁醛中水分的典型色谱图(12)
小提示:此标准内容仅展示完整标准里的部分截取内容,若需要完整标准请到上方自行免费下载完整标准文档。
标准图片预览:





- 热门标准
- HG化工标准
- HG/T2784-1996 工业用亚硫酸铵
- HG/T2343-2012 硫化促进剂ETU
- HG/T3534-2011 代替 HG/T 3534-2003 工业循环冷却水污垢和腐蚀产物中酸不溶物、磷、铁、铝、钙、镁、锌、铜含量测定方法
- HG/T4519-2013 碱式碳酸钴
- HG/T20510-2014 仪表供气设计规范
- HG/T5699-2020 扩散渗析阳膜
- HG/T20701.12-2000 容器、换热器和特殊设备专业厂商协调会工作程序及说明
- HG2208-1991 甲霜灵可湿性粉剂
- HG21607-1996 异形筒体和封头
- HG/T2058.1-1991 搪玻璃温度计套
- HG/T2959-2000 工业水合碱式碳酸镁
- HG/T3665-2000 内燃机燃油系统输送含氧燃油用纯胶管及橡胶软管
- HG/T20704.3-2000 机泵专业工程设计阶段的工作程序
- HG2975-1989 气体分析 标准混合气 混合物制备证书
- HG3054-1988 胶乳海绵线性尺寸测定
- 行业新闻
网站备案号:湘ICP备2025141790号-2