- 您的位置:
- 标准下载网 >>
- 标准分类 >>
- 国家标准(GB) >>
- GB 31604.12-2016 食品安全国家标准 食品接触材料及制品 1,3-丁二烯的测定和迁移量的测定
【国家标准】 食品安全国家标准 食品接触材料及制品 1,3-丁二烯的测定和迁移量的测定
本网站 发布时间:
2018-10-24 20:28:55
- GB31604.12-2016
- 现行
- 点击下载此标准
标准号:
GB 31604.12-2016
标准名称:
食品安全国家标准 食品接触材料及制品 1,3-丁二烯的测定和迁移量的测定
标准类别:
国家标准(GB)
标准状态:
现行出版语种:
简体中文下载格式:
.rar .pdf下载大小:
点击下载
标准简介:
标准下载解压密码:www.bzxz.net
GB 31604.12-2016 食品安全国家标准 食品接触材料及制品 1,3-丁二烯的测定和迁移量的测定 GB31604.12-2016
部分标准内容:
中华人民共和国国家标准
GB 31604.12—2016
食品安全国家标准
食品接触材料及制品
1,3-丁二烯的测定
和迁移量的测定
2016-10-19发布
中华人民共和国
国家卫生和计划生育委员会
2017-04-19实施
GB31604.12—2016
本标准代替GB/T23296.2—2009《食品接触材料高分子材料食品模拟物中1.3-丁二烯的测气相色谱法》和GB/T23296.3—2009《食品接触材料塑料中1.3-丁二烯含量的测定气相色
谱法》。
本标准与GB/T23296.3—2009相比,主要变化如下:标准名称修改为“食品安全国家标准食品接触材料及制品1,3-丁二烯的测定和迁移量的测定”;
增加了食品接触材料及其制品中1,3-丁二烯迁移量的测定1
1范围
食品安全国家标准
食品接触材料及制品
1,3-丁二烯的测定
和迁移量的测定
GB31604.12—2016
本标准规定了食品接触材料及制品中1.3-丁二烯的测定方法和迁移量的测定方法,本标准适用于食品接触材料及制品中1,3-丁二烯的测定和迁移量的测定。1,3-丁二烯的测定
2原理
食品接触材料及制品经N,N-二甲基甲酰胺溶解或分散于顶空瓶中,加热使待测成分达到气液平衡,然后定量吸取顶空气进行气相色谱测定。根据保留时间定性,n-戊烷作为内标物,以内标法定量。3试剂和材料
本方法所用水为GB/T6682规定的一级水。试验中容器及转移器具应避免使用塑料材质。3.1试剂
N,N-二甲基甲酰胺(DMF):分析纯,在1,3-丁二烯和n-戊烷保留时间处无干扰峰3.2标准品
3.2.113-丁二烯(C,H,CAS号:106-99-0):2000μg/mL,或经国家认证并授予标准物质证书的标准物质。
3.2.2n-戊烷(C,H12,CAS号:106-66-0):纯度大于99.5%,或经国家认证并授予标准物质证书的标准物质。
3.31,3-丁二烯标准溶液配制
3.3.11.3-丁二烯标准贮备液:吸取1,3-丁二烯标准品1.0mL移人10mL容量瓶中,加人N,N-二甲基甲酰胺稀释至刻度,混匀,此溶液中1,3-丁二烯浓度为200μg/mL,避光保存,于一20℃保存,有效期3个月,或于4℃保存,有效期为一周。3.3.21.3-丁二烯标准使用液:吸取1,3-丁二烯标准贮备液0.1mL、0.2mL、0.3mL、0.4mL、0.5mL,分别移人10mL容量瓶中,各加人N,N-二甲基甲酰胺稀释至刻度,混匀(每毫升相当于1,3-丁二烯2μg、4μg、6ug、8ug、10ug).使用当天配制。3.4n-戊烷标准溶液配制
按照与3.3相似的过程用N,N-二甲基甲酰胺配制一份浓度约为10μg/mL的n-戊烷标准溶液,1
4仪器和设备
4.1气相色谱仪(带氢火焰检测器)。4.2
顶空自动进样器
20mL顶空气测定瓶,配有表层涂聚氟乙烯硅橡胶盖及铝帽。4.3
分析天平:感量0.1mg。
10mL容量瓶。
100μL微量注射器。
5分析步骤
试样制备
GB 31604.12—2016
取食品接触材料10g,用粉碎机粉碎或用剪刀剪成粒径小于或等于0.2cm的碎片,混匀,装入洁净的容器内。
5.2试液制备
称取0.5g(精确至0.01g)样品装人顶空瓶中,加入5.0mLN,N-二甲基甲酰胺,立即加盖密封,用100μL微量注射器在顶空瓶中加入100μLn-戊烷标准溶液,充分振摇,使瓶中试样完全溶解或充分分散,待测,同时做空白试验,
仪器参考条件
5.3.1顶空进样器条件
顶空进样器条件列出如下:
平衡时间:30min;
炉温:80℃;
压力:138kPa;
加压时间:2min;
进样时间:0.04min;
传输线温度:85℃。
气相色谱条件wwW.bzxz.Net
气相色谱条件列出如下:
色谱柱:聚苯乙烯-二乙烯基苯石英毛细管柱,柱长30m,内径0.32mm,膜厚10um,或等效柱:
b)柱温度程序:80℃保持12min,10℃/min升至120℃保持10min;c)
进样口温度:220℃;
检测器温度:250℃;
载气氮气流速:50mL/min;
氢气流速:10mL/min;
空气流速:400mL/min;
进样口恒压进样:100kPa。
5.4校准溶液配制与校准曲线制作GB31604.12—2016
取5只顶空瓶分别加人100μLn-戊烷标准溶液,再依次加入1,3-丁二烯系列标准溶液,此时校准溶液中的1.3-丁二烯含量分别相当于0.2ug、0.4μg、0.6uμg、0.8μg、1.0ug。气相色谱调至最佳工作状态,将装有标准系列的顶空瓶置于顶空进样器中,取液上气进气相色谱,进行测定,得到相应n-戊烷和1,3-丁二烯色谱峰。以1,3-丁二烯含量为横坐标,1.3-丁二烯峰面积与n-戊烷峰面积的比值为纵坐标绘制校准曲线。
1.3-丁二烯气相色谱图参见图A.1。5.5试样溶液的测定
气相色谱调至最佳工作状态,将装有待测试液的顶空瓶置于顶空进样器中,取液上气进气相色谱,进行测定,得到相应1,3-丁二烯与n-戊烷的色谱峰,根据保留时间定性,根据试样中1,3-丁二烯与内标物n-戊烷峰面积比值计算定量。分析结果的表述
试样中1,3-丁二烯的含量按式(1)计算:cX1000
mx1000
式中:
试样中1,3-丁二烯的含量,单位为毫克每千克(mg/kg);一由标准曲线求得试样溶液中1,3-丁二烯的含量,单位为微克(μg);1000——换算系数;
试样的称样量,单位为克(g)。计算结果保留两位有效数字。
7精密度
在重复性条件下获得的两次独立测定结果的绝对差值不得超过算术平均值的10%8其他
方法检出限为0.1mg/kg,定量限为0.2mg/kg1,3-丁二烯迁移量的测定
9原理
..(1)
食品接触材料及制品采用食品模拟物浸泡,1,3-丁二烯迁移到浸泡液中,取一定量模拟物浸泡液加人顶空瓶中,加热使待测成分达到气液平衡,然后定量吸取顶空气进行气相色谱测定。根据保留时间定性,n-戊烷作为内标物,以内标法定量3
试剂和材料
GB31604.12—2016
本方法所用水为GB/T6682规定的一级水。试验中容器及转移器具应避免使用塑料材质。10.1试剂
10.1.1N,N-二甲基甲酰胺(DMF):分析纯,在1,3-丁二烯和n-戊烷保留时间处无干扰峰。10.1.2水基、酸性、酒精类、油基食品模拟物:所用试剂依据GB31604.1的规定、10.2试剂配制
水基、酸性、酒精类、油基食品模拟物:按GB5009.156操作。10.3标准品
10.3.11,3-丁二烯(C,H,CAS号:106-99-0):2000μg/mL,或经国家认证并授予标准物质证书的标准物质。
10.3.2n-戊烷(C,H12,CAS号:106-66-0):纯度大于99.5%,或经国家认证并授予标准物质证书的标准物质。
10.41,3-丁二烯标准溶液配制
10.4.11,3-丁二烯标准贮备液:吸取1,3-丁二烯标准品1.0mL移人10mL容量瓶中,加人N,N-二甲基甲酰胺稀释至刻度,混勾,此溶液中1,3-丁二烯浓度为200μg/mL,避光保存,于一20℃保存,有效期3个月,或于4℃保存,有效期为一周。10.4.21,3-丁二烯标准使用液:吸取1,3-丁二烯标准贮备液0.1mL、0.2mL、0.3mL、0.4mL、0.5mL分别移人10mL容量瓶中,各加入N,N-二甲基甲酰胺稀释至刻度,混勾(每毫升相当于1.3-丁二烯2ug、4ug、6ug、8μg、10pg).使用当天配制。10.5n-戊烷标准溶液配制
按照与3.3相似的过程用N.N-二甲基甲酰胺配制一份浓度约为10μg/mL的n-戊烷标准溶液11
仪器和设备
11.1气相色谱仪(带氢火焰检测器)。11.2
顶空自动进样器。
20mL顶空气测定瓶,配有表层涂聚氟乙烯硅橡胶盖及铝帽。涡旋振荡器
分析天平:感量0.1mg。
10mL容量瓶。
50μL微量注射器。
分析步骤
12.1试液制备
水基、酸性、酒精类、油基食品模拟物12.1.12
本标准食品模拟试验采用水基、酸性、酒精类、油基食品模拟物,所需试液通过迁移试验获取,可在4
4℃冰箱中避光保存1周。
迁移试验
GB31604.12—2016
按照GB5009.156及GB31604.1的要求,对样品进行迁移试验,得到食品模拟物试液。如果得到的食品模拟物试液不能马上进行下一步试验,应将食品模拟物试液于4℃冰箱中保存。所得食品模拟物试液应冷却或恢复至室温后进行下一步试验3浸泡液的处理
食品模拟物配制过程参照GB5009.156用5mL移液器移取5.0mL食品模拟物装人顶空瓶中,准确称量移人液体质量,立即加盖密封,用50uL微量注射器在顶空瓶中加人50μLN,N-二甲基甲酰胺和50uLn-戊烷标准溶液,混合均匀.待测。同时做空白试验12.2仪器参考条件
顶空进样器条件
顶空进样器条件列出如下:
平衡时间:30min;
炉温:80℃;
压力:138kPa;
加压时间:2min;
进样时间:0.04min;
传输线温度:85℃。
气相色谱条件
气相色谱条件列出如下:
色谱柱:聚苯乙烯-二乙烯基苯石英毛细管柱,柱长30m,内径0.32mm,膜厚10um,或等a:
效柱;
柱温度程序:80℃保持12min,10℃/min升至120℃保持10min;b)
进样口温度:220℃;
检测器温度:250℃:
载气氮气流速:50mL/min;
氢气流速:10mL/min;
空气流速:400mL/min;
进样口恒压进样:100kPa。
12.3校准溶液配制与校准曲线制作5只顶空瓶分别按照12.1.3的试液制备过程统一加入不含1,3-丁二烯的食品模拟物,只将12.1.3过程中加入的50μLN,N-二甲基甲酰胺换成加人50μL1.3-丁二烯系列标准溶液,此时校准溶液中的1,3-丁二烯含量分别相当于0.1uμg、0.2ug、0.3μg、0.4ug、0.5ug。同试样测定,顶空法注人色谱仪,计算1,3-丁二烯与n-戊烧峰面积比值。以1,3-丁二烯质量为横坐标,1,3-丁二烯与n-戊烷峰面积比值为纵坐标绘制校准曲线,根据试样中1.3-丁二烯与内标物n-戊烷峰面积比值计算定量。1.3-丁二烯气相色谱图参见图A.1。5
12.4试样溶液的测定
GB31604.12—2016
气相色谱调至最佳工作状态,将装有待测试液的顶空瓶置于顶空进样器中,取液上气进气相色谱进行测定,得到相应1,3-丁二烯与n-戊烷的色谱峰,根据保留时间定性,并测量其相应的峰面积。13
分析结果的表述
由标准曲线得到试样溶液中1,3-丁二烯的含量,按GB5009.156进行迁移量计算,得到食品接触材料及制品中1,3-丁二烯的迁移量。计算结果保留两位有效数字。14精密度
在重复性条件下获得的两次独立测定结果的绝对差值不得超过算术平均值的10%5其他
方法检出限0.01mg/kg,定量限为0.02mg/kg。6
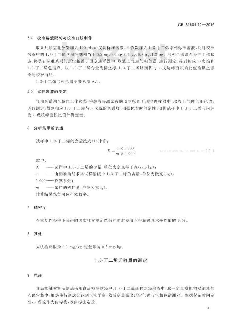
1,3-丁二烯气相色谱图见图A.1。e
8 000-
2 000 -
说明:
1—1.3-丁二烯:
2——n-戊烷。
附录A
1.3-丁二烯气相色谱图
图A.113-丁二烯气相色谱图
GB31604.12—2016
小提示:此标准内容仅展示完整标准里的部分截取内容,若需要完整标准请到上方自行免费下载完整标准文档。
GB 31604.12—2016
食品安全国家标准
食品接触材料及制品
1,3-丁二烯的测定
和迁移量的测定
2016-10-19发布
中华人民共和国
国家卫生和计划生育委员会
2017-04-19实施
GB31604.12—2016
本标准代替GB/T23296.2—2009《食品接触材料高分子材料食品模拟物中1.3-丁二烯的测气相色谱法》和GB/T23296.3—2009《食品接触材料塑料中1.3-丁二烯含量的测定气相色
谱法》。
本标准与GB/T23296.3—2009相比,主要变化如下:标准名称修改为“食品安全国家标准食品接触材料及制品1,3-丁二烯的测定和迁移量的测定”;
增加了食品接触材料及其制品中1,3-丁二烯迁移量的测定1
1范围
食品安全国家标准
食品接触材料及制品
1,3-丁二烯的测定
和迁移量的测定
GB31604.12—2016
本标准规定了食品接触材料及制品中1.3-丁二烯的测定方法和迁移量的测定方法,本标准适用于食品接触材料及制品中1,3-丁二烯的测定和迁移量的测定。1,3-丁二烯的测定
2原理
食品接触材料及制品经N,N-二甲基甲酰胺溶解或分散于顶空瓶中,加热使待测成分达到气液平衡,然后定量吸取顶空气进行气相色谱测定。根据保留时间定性,n-戊烷作为内标物,以内标法定量。3试剂和材料
本方法所用水为GB/T6682规定的一级水。试验中容器及转移器具应避免使用塑料材质。3.1试剂
N,N-二甲基甲酰胺(DMF):分析纯,在1,3-丁二烯和n-戊烷保留时间处无干扰峰3.2标准品
3.2.113-丁二烯(C,H,CAS号:106-99-0):2000μg/mL,或经国家认证并授予标准物质证书的标准物质。
3.2.2n-戊烷(C,H12,CAS号:106-66-0):纯度大于99.5%,或经国家认证并授予标准物质证书的标准物质。
3.31,3-丁二烯标准溶液配制
3.3.11.3-丁二烯标准贮备液:吸取1,3-丁二烯标准品1.0mL移人10mL容量瓶中,加人N,N-二甲基甲酰胺稀释至刻度,混匀,此溶液中1,3-丁二烯浓度为200μg/mL,避光保存,于一20℃保存,有效期3个月,或于4℃保存,有效期为一周。3.3.21.3-丁二烯标准使用液:吸取1,3-丁二烯标准贮备液0.1mL、0.2mL、0.3mL、0.4mL、0.5mL,分别移人10mL容量瓶中,各加人N,N-二甲基甲酰胺稀释至刻度,混匀(每毫升相当于1,3-丁二烯2μg、4μg、6ug、8ug、10ug).使用当天配制。3.4n-戊烷标准溶液配制
按照与3.3相似的过程用N,N-二甲基甲酰胺配制一份浓度约为10μg/mL的n-戊烷标准溶液,1
4仪器和设备
4.1气相色谱仪(带氢火焰检测器)。4.2
顶空自动进样器
20mL顶空气测定瓶,配有表层涂聚氟乙烯硅橡胶盖及铝帽。4.3
分析天平:感量0.1mg。
10mL容量瓶。
100μL微量注射器。
5分析步骤
试样制备
GB 31604.12—2016
取食品接触材料10g,用粉碎机粉碎或用剪刀剪成粒径小于或等于0.2cm的碎片,混匀,装入洁净的容器内。
5.2试液制备
称取0.5g(精确至0.01g)样品装人顶空瓶中,加入5.0mLN,N-二甲基甲酰胺,立即加盖密封,用100μL微量注射器在顶空瓶中加入100μLn-戊烷标准溶液,充分振摇,使瓶中试样完全溶解或充分分散,待测,同时做空白试验,
仪器参考条件
5.3.1顶空进样器条件
顶空进样器条件列出如下:
平衡时间:30min;
炉温:80℃;
压力:138kPa;
加压时间:2min;
进样时间:0.04min;
传输线温度:85℃。
气相色谱条件wwW.bzxz.Net
气相色谱条件列出如下:
色谱柱:聚苯乙烯-二乙烯基苯石英毛细管柱,柱长30m,内径0.32mm,膜厚10um,或等效柱:
b)柱温度程序:80℃保持12min,10℃/min升至120℃保持10min;c)
进样口温度:220℃;
检测器温度:250℃;
载气氮气流速:50mL/min;
氢气流速:10mL/min;
空气流速:400mL/min;
进样口恒压进样:100kPa。
5.4校准溶液配制与校准曲线制作GB31604.12—2016
取5只顶空瓶分别加人100μLn-戊烷标准溶液,再依次加入1,3-丁二烯系列标准溶液,此时校准溶液中的1.3-丁二烯含量分别相当于0.2ug、0.4μg、0.6uμg、0.8μg、1.0ug。气相色谱调至最佳工作状态,将装有标准系列的顶空瓶置于顶空进样器中,取液上气进气相色谱,进行测定,得到相应n-戊烷和1,3-丁二烯色谱峰。以1,3-丁二烯含量为横坐标,1.3-丁二烯峰面积与n-戊烷峰面积的比值为纵坐标绘制校准曲线。
1.3-丁二烯气相色谱图参见图A.1。5.5试样溶液的测定
气相色谱调至最佳工作状态,将装有待测试液的顶空瓶置于顶空进样器中,取液上气进气相色谱,进行测定,得到相应1,3-丁二烯与n-戊烷的色谱峰,根据保留时间定性,根据试样中1,3-丁二烯与内标物n-戊烷峰面积比值计算定量。分析结果的表述
试样中1,3-丁二烯的含量按式(1)计算:cX1000
mx1000
式中:
试样中1,3-丁二烯的含量,单位为毫克每千克(mg/kg);一由标准曲线求得试样溶液中1,3-丁二烯的含量,单位为微克(μg);1000——换算系数;
试样的称样量,单位为克(g)。计算结果保留两位有效数字。
7精密度
在重复性条件下获得的两次独立测定结果的绝对差值不得超过算术平均值的10%8其他
方法检出限为0.1mg/kg,定量限为0.2mg/kg1,3-丁二烯迁移量的测定
9原理
..(1)
食品接触材料及制品采用食品模拟物浸泡,1,3-丁二烯迁移到浸泡液中,取一定量模拟物浸泡液加人顶空瓶中,加热使待测成分达到气液平衡,然后定量吸取顶空气进行气相色谱测定。根据保留时间定性,n-戊烷作为内标物,以内标法定量3
试剂和材料
GB31604.12—2016
本方法所用水为GB/T6682规定的一级水。试验中容器及转移器具应避免使用塑料材质。10.1试剂
10.1.1N,N-二甲基甲酰胺(DMF):分析纯,在1,3-丁二烯和n-戊烷保留时间处无干扰峰。10.1.2水基、酸性、酒精类、油基食品模拟物:所用试剂依据GB31604.1的规定、10.2试剂配制
水基、酸性、酒精类、油基食品模拟物:按GB5009.156操作。10.3标准品
10.3.11,3-丁二烯(C,H,CAS号:106-99-0):2000μg/mL,或经国家认证并授予标准物质证书的标准物质。
10.3.2n-戊烷(C,H12,CAS号:106-66-0):纯度大于99.5%,或经国家认证并授予标准物质证书的标准物质。
10.41,3-丁二烯标准溶液配制
10.4.11,3-丁二烯标准贮备液:吸取1,3-丁二烯标准品1.0mL移人10mL容量瓶中,加人N,N-二甲基甲酰胺稀释至刻度,混勾,此溶液中1,3-丁二烯浓度为200μg/mL,避光保存,于一20℃保存,有效期3个月,或于4℃保存,有效期为一周。10.4.21,3-丁二烯标准使用液:吸取1,3-丁二烯标准贮备液0.1mL、0.2mL、0.3mL、0.4mL、0.5mL分别移人10mL容量瓶中,各加入N,N-二甲基甲酰胺稀释至刻度,混勾(每毫升相当于1.3-丁二烯2ug、4ug、6ug、8μg、10pg).使用当天配制。10.5n-戊烷标准溶液配制
按照与3.3相似的过程用N.N-二甲基甲酰胺配制一份浓度约为10μg/mL的n-戊烷标准溶液11
仪器和设备
11.1气相色谱仪(带氢火焰检测器)。11.2
顶空自动进样器。
20mL顶空气测定瓶,配有表层涂聚氟乙烯硅橡胶盖及铝帽。涡旋振荡器
分析天平:感量0.1mg。
10mL容量瓶。
50μL微量注射器。
分析步骤
12.1试液制备
水基、酸性、酒精类、油基食品模拟物12.1.12
本标准食品模拟试验采用水基、酸性、酒精类、油基食品模拟物,所需试液通过迁移试验获取,可在4
4℃冰箱中避光保存1周。
迁移试验
GB31604.12—2016
按照GB5009.156及GB31604.1的要求,对样品进行迁移试验,得到食品模拟物试液。如果得到的食品模拟物试液不能马上进行下一步试验,应将食品模拟物试液于4℃冰箱中保存。所得食品模拟物试液应冷却或恢复至室温后进行下一步试验3浸泡液的处理
食品模拟物配制过程参照GB5009.156用5mL移液器移取5.0mL食品模拟物装人顶空瓶中,准确称量移人液体质量,立即加盖密封,用50uL微量注射器在顶空瓶中加人50μLN,N-二甲基甲酰胺和50uLn-戊烷标准溶液,混合均匀.待测。同时做空白试验12.2仪器参考条件
顶空进样器条件
顶空进样器条件列出如下:
平衡时间:30min;
炉温:80℃;
压力:138kPa;
加压时间:2min;
进样时间:0.04min;
传输线温度:85℃。
气相色谱条件
气相色谱条件列出如下:
色谱柱:聚苯乙烯-二乙烯基苯石英毛细管柱,柱长30m,内径0.32mm,膜厚10um,或等a:
效柱;
柱温度程序:80℃保持12min,10℃/min升至120℃保持10min;b)
进样口温度:220℃;
检测器温度:250℃:
载气氮气流速:50mL/min;
氢气流速:10mL/min;
空气流速:400mL/min;
进样口恒压进样:100kPa。
12.3校准溶液配制与校准曲线制作5只顶空瓶分别按照12.1.3的试液制备过程统一加入不含1,3-丁二烯的食品模拟物,只将12.1.3过程中加入的50μLN,N-二甲基甲酰胺换成加人50μL1.3-丁二烯系列标准溶液,此时校准溶液中的1,3-丁二烯含量分别相当于0.1uμg、0.2ug、0.3μg、0.4ug、0.5ug。同试样测定,顶空法注人色谱仪,计算1,3-丁二烯与n-戊烧峰面积比值。以1,3-丁二烯质量为横坐标,1,3-丁二烯与n-戊烷峰面积比值为纵坐标绘制校准曲线,根据试样中1.3-丁二烯与内标物n-戊烷峰面积比值计算定量。1.3-丁二烯气相色谱图参见图A.1。5
12.4试样溶液的测定
GB31604.12—2016
气相色谱调至最佳工作状态,将装有待测试液的顶空瓶置于顶空进样器中,取液上气进气相色谱进行测定,得到相应1,3-丁二烯与n-戊烷的色谱峰,根据保留时间定性,并测量其相应的峰面积。13
分析结果的表述
由标准曲线得到试样溶液中1,3-丁二烯的含量,按GB5009.156进行迁移量计算,得到食品接触材料及制品中1,3-丁二烯的迁移量。计算结果保留两位有效数字。14精密度
在重复性条件下获得的两次独立测定结果的绝对差值不得超过算术平均值的10%5其他
方法检出限0.01mg/kg,定量限为0.02mg/kg。6
1,3-丁二烯气相色谱图见图A.1。e
8 000-
2 000 -
说明:
1—1.3-丁二烯:
2——n-戊烷。
附录A
1.3-丁二烯气相色谱图
图A.113-丁二烯气相色谱图
GB31604.12—2016
小提示:此标准内容仅展示完整标准里的部分截取内容,若需要完整标准请到上方自行免费下载完整标准文档。
标准图片预览:





- 热门标准
- 国家标准
- GB/T2828.1-2012 计数抽样检验程序 第1部分:按接收质量限(AQL)检索的逐批检验抽样计划
- GB/T228.1-2021 金属材料 拉伸试验 第1部分:室温试验方法
- GB/T7534-1987 工业用挥发性有机液体沸程的测定
- GB/T3836.1-2021 爆炸性环境 第1部分:设备 通用要求
- GB/T4100-2015 陶瓷砖
- GB/T10125-2021 人造气氛腐蚀试验 盐雾试验
- GB/T50772-2012 木结构工程施工规范
- GB/T30835-2014 锂离子电池用炭复合磷酸铁锂正极材料
- GB5226.1-2019 机械电气安全 机械电气设备 第1部分:通用技术条件
- GB50666-2011 混凝土结构工程施工规范
- GB/T15449-1995 管壳额定开关用场效应晶体管空白详细规范
- GB/T18204.4-2000 公共场所毛巾、床上卧具微生物检验方法细菌总数测定
- GB8552-1987 电子器件详细规范 低功率非线绕固定电阻器 RJ13型金属膜固定电阻器评定水平E(可供认证用)
- GB/T11379-2008 金属覆盖层 工程用铬电镀层
- GB/T23892.3-2009 滑动轴承 稳态条件下流体动压可倾瓦块止推轴承 第3部分:可倾瓦块止推轴承计算的许用值
- 行业新闻
请牢记:“bzxz.net”即是“标准下载”四个汉字汉语拼音首字母与国际顶级域名“.net”的组合。 ©2025 标准下载网 www.bzxz.net 本站邮件:bzxznet@163.com
网站备案号:湘ICP备2025141790号-2
网站备案号:湘ICP备2025141790号-2