- 您的位置:
- 标准下载网 >>
- 标准分类 >>
- 农业行业标准(NY) >>
- NY/T 2548-2014 饲料中黄曲霉毒素B1的测定 时间分辨荧光免疫层析法
标准号:
NY/T 2548-2014
标准名称:
饲料中黄曲霉毒素B1的测定 时间分辨荧光免疫层析法
标准类别:
农业行业标准(NY)
标准状态:
现行出版语种:
简体中文下载格式:
.rar .pdf下载大小:
部分标准内容:
ICS65.120
中华人民共和国农业行业标准
NY/T 2548—2014
饲料中黄曲霉毒素B的测定
荧光免疫层析法
时间分辨
Determination of aflatoxin B, in feed-Time-resolved fluorescentimmunochromatographic method2014-03-24 发布
2014-06-01实施
中华人民共和国农业部发布
本标准按照GB/T1.1一2009给出的规则起草。本标准由中华人民共和国农业部提出并归口!NY/T2548—2014
本标准起草单位:中国农业科学院油料作物研究所、农业部油料及制品质量监督检验测试中心。本标准土要起草人:李培武、丁小霞、唐晓俏、张奇、张文、王臀、姜俊、周海燕、张兆威。1范围
NY/T 2548—2014
饲料中黄曲霉毒素B的测定时间分辨荧光免疫层析法本标准规定了时间分辨荧光免疫层析法测定饲料中黄州霉每素B:的方法。本标准适川于饲料和饲料原料中黄曲霉毒素的测定:本标准黄曲霉毒素B检Hi限为0.30ug/kg:2规范性引用文件
下列文件对于本文件的应用是必不可少的。凡是注日期的引用文件.仅注口期的版本适用于本文件。凡是不注日期的引文件·其最新版本(包括所有的修改单)适用于本文件。GB/T6682分析实验室用水规格和试验方法3原理
试样中黄曲霉毒索B,与销乳胶标记的特异性抗体发生结合后.抑制了层析过程中抗体与硝酸纤维素膜检测线上黄曲霉毒素BI-BSA偶联物的免疫反成.使检测线时间分辨炭光强度降低,通过检测时间分辨荧光强度变化进行定量测定。4试剂
除非另有规定.仅使川分析纯试剂。4.1水,按照GB/T6682巾的要求.二级4.2印醇(CH.OH)。
4.3燕糖(H()。
4.4牛血消H蛋白(BSA).纯度大于98%。4.5吐温20(CH()。
4.670%甲醇溶液:取70ml.甲醇(4.2)加30mL水(4.1).混勺。4.7样品稀释液:取1.0g蒸糖(4.3).0.5g牛而滑白蛋白(4.4)和2.5g叶温-20(4.5),溶解厂100.0ml水(4.1)中,
4.8铕标记黄曲霉毒素B抗体溶液:黄曲雾毒素B抗体纯度80%以.上,亲和力常数不低于1.C0X10L/mol。黄曲霉毒素B抗体与黄曲霉毒素Ba、黄曲霉素G、黄曲霉素G交叉反应率小J-10%。4.9100Cng/ml.黄曲舞毒素B,标准溶液,4.101001g/mL黄曲霉毒素B,标准储备液:准确吸取黄曲霉毒素标准溶液(4.9)1ruL于101mL容量瓶中,甲醇定容。1℃间保存3个月告:
由于黄曲舞毒索毒性很强,试验人员应注息片我保护。操作时.应避免吸人、接触黄曲莓索标准溶液。标准辫液配置应在通风橱内进行,工作时应戴眼镜、穿1作服,戴医用乳胶手套,凡按触黄曲需毒素的窄器·需浸入10)%次氯酸钠溶液12h以上。同时.为「降低接触黄曲霉毒素的机会,本标准鼓励直接购买并使用黄曲毒素的有证标准储备液。5仪器设备与材料
5.1时间分辨荧光检测仪:能在激发波长为(365-5)mm,检测波长为(615七5)nm条件下测定NY/T2548—2014
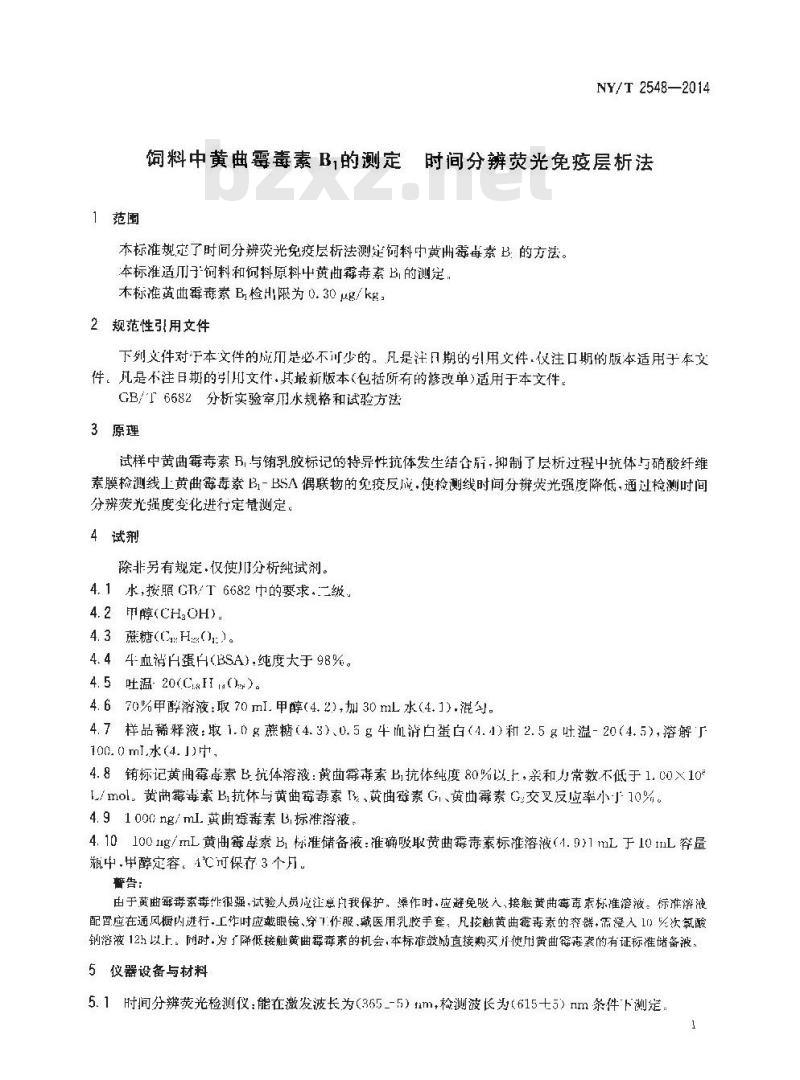
5.2黄曲霉毒素时间分辨荧光免疫层析装置(图1):固定有黄曲需毒素一BSA偶联物.检测灵敏度不低子0.1ug/kg.用于样品中黄曲莓毒素与销标记抗体预反应后再与黄曲霉毒素一BSA偶联物反应的载体。
说明:
(a)正视图
-底板;
2-- 吸求;
-硝酸纤维膜:
(h测视
4样品热:
5—折控线:
6—-检测线。
图黄曲霉毒素免疫层析装置示意图5.2.1黄曲毒素:I3SA偶联率为(1:5)~():20)(BSA:AFB.)。5.2.2样品垫:玻璃纤维、聚酯纤维或纸质薄片。5.2.3硝酸纤维素膜:1cm毛细时间不小于13555.2.4破水纸。
5.2.5底板。
5.2.6连接胶带,
5.3均质机,转速大于等于2000cr/min5.4分析大半:感量0.1g。
5.5分样筛、20日。
5.6恒温装置:温控范图为(37.01.2.0)℃5.7漩混个器。
5.8微量移液器:1~10,10u100l.10μ-1000u。5.9速定性滤纸。
5. 10 净化柱:3 mL硅胶 SPE柱,5.11铺乳胶:荧光寿命600u5
6分析步骤
6.1试样制备:样品粉碎至全部通过分样筛(5.5),充分混合。NY/T 2548—2014
6.2推确称取25.0g试样于烧杯中,加100mL甲醇溶液(4.6).用均质机(5.3)在200001/min条件下提取2min后,静置1min,中速定性滤纸(5.9)过滤,收集滤液,6.3取2.0mL滤液过净化柱(5.10).收集净化液。用样品稀释液(4.7)将净化液稀释至黄曲露寿素时间分辨荧光免疫层析装置(5.2)检测范围内·凝涡混合器(5.7)混勾、备用。6.4取150mL销标记黄曲霉帮素B:抗体溶液」1.5mL样品瓶中,备用。6.5取稀释后的净化液(6.3)200ul.,垂直滴加于样品溉内(6.4),游涡混合。取出黄曲霉毒素免疫层析检测装胃(5.2),按箭头方向插人加样后的样品瓶中,恒温装置(5.6)中反应8min,取出黄曲需毒素免疫层析检测装置<5.2)在激发波长3G51r.检测波长615nm条件下上机(5.1)检测。6.6标准曲线,
6.6.1空白基质液制备:取阴性样品,按6.1制备空白基质溶液·备用。6.6.2分别准确吸取黄曲荐毒素标准T3标准储备液(4.10)0.000mL、0.001ml..0.005mL、0.010ml0.0)20ml.、0.050ml.0.100mL0.150nL于10mL容量瓶中.月空白基质溶液(6.6.1)定容.分别相当于0.00ng/ml..0.05ng/mL.0.10ng/mL.0.20ng/mL.0.50ng/ml.,1.00ng/mL.、1.50ng/ml.浓度标准工作溶液。出低浓度到高浓度进行检测(6.5),根据检测线信号值马质控线C信号值的比值(T/C)和标准上作溶液浓度的白然对数值(1nc)建立标准曲线。7结果计算
诚样中黄曲露毒素B含量以质量分数X计,数值以微克每千克(/kg)表示,按式(1)计算:X=exVXn
从标准曲线上查得的测定液中黄曲霉毒素B,含量的数值,单位为纳克每毫(ng/ml.));V—样品测定液体积的数值,单位为毫升(nL):n—试样稀释倍数的数值:
m试样质量的数值,单位为克(g),计算结果保留至小数点后两位。8精密度免费标准下载网bzxz
8.1重复性
在重复性条件下,黄曲霉毒素含量不人十10.0u%/kg时.两次独立测定结果的绝对差值不得超过算术平均值的20%;黄曲霉毒素含景大于10.0/kg时,两次独立测定结果的绝对差值不得超过算术平均值的15%,
8.2再现性
在再现性条件下,黄曲舞毒素含量不大于10.0g/kg时,两次独比测定结果的绝对差值不得超过算术平均值的30%,黄曲霉每紊含量大了10.C%/kg时,两次独立测定结果的绝刘差俏不得超过算术平均值的20%。
小提示:此标准内容仅展示完整标准里的部分截取内容,若需要完整标准请到上方自行免费下载完整标准文档。
中华人民共和国农业行业标准
NY/T 2548—2014
饲料中黄曲霉毒素B的测定
荧光免疫层析法
时间分辨
Determination of aflatoxin B, in feed-Time-resolved fluorescentimmunochromatographic method2014-03-24 发布
2014-06-01实施
中华人民共和国农业部发布
本标准按照GB/T1.1一2009给出的规则起草。本标准由中华人民共和国农业部提出并归口!NY/T2548—2014
本标准起草单位:中国农业科学院油料作物研究所、农业部油料及制品质量监督检验测试中心。本标准土要起草人:李培武、丁小霞、唐晓俏、张奇、张文、王臀、姜俊、周海燕、张兆威。1范围
NY/T 2548—2014
饲料中黄曲霉毒素B的测定时间分辨荧光免疫层析法本标准规定了时间分辨荧光免疫层析法测定饲料中黄州霉每素B:的方法。本标准适川于饲料和饲料原料中黄曲霉毒素的测定:本标准黄曲霉毒素B检Hi限为0.30ug/kg:2规范性引用文件
下列文件对于本文件的应用是必不可少的。凡是注日期的引用文件.仅注口期的版本适用于本文件。凡是不注日期的引文件·其最新版本(包括所有的修改单)适用于本文件。GB/T6682分析实验室用水规格和试验方法3原理
试样中黄曲霉毒索B,与销乳胶标记的特异性抗体发生结合后.抑制了层析过程中抗体与硝酸纤维素膜检测线上黄曲霉毒素BI-BSA偶联物的免疫反成.使检测线时间分辨炭光强度降低,通过检测时间分辨荧光强度变化进行定量测定。4试剂
除非另有规定.仅使川分析纯试剂。4.1水,按照GB/T6682巾的要求.二级4.2印醇(CH.OH)。
4.3燕糖(H()。
4.4牛血消H蛋白(BSA).纯度大于98%。4.5吐温20(CH()。
4.670%甲醇溶液:取70ml.甲醇(4.2)加30mL水(4.1).混勺。4.7样品稀释液:取1.0g蒸糖(4.3).0.5g牛而滑白蛋白(4.4)和2.5g叶温-20(4.5),溶解厂100.0ml水(4.1)中,
4.8铕标记黄曲霉毒素B抗体溶液:黄曲雾毒素B抗体纯度80%以.上,亲和力常数不低于1.C0X10L/mol。黄曲霉毒素B抗体与黄曲霉毒素Ba、黄曲霉素G、黄曲霉素G交叉反应率小J-10%。4.9100Cng/ml.黄曲舞毒素B,标准溶液,4.101001g/mL黄曲霉毒素B,标准储备液:准确吸取黄曲霉毒素标准溶液(4.9)1ruL于101mL容量瓶中,甲醇定容。1℃间保存3个月告:
由于黄曲舞毒索毒性很强,试验人员应注息片我保护。操作时.应避免吸人、接触黄曲莓索标准溶液。标准辫液配置应在通风橱内进行,工作时应戴眼镜、穿1作服,戴医用乳胶手套,凡按触黄曲需毒素的窄器·需浸入10)%次氯酸钠溶液12h以上。同时.为「降低接触黄曲霉毒素的机会,本标准鼓励直接购买并使用黄曲毒素的有证标准储备液。5仪器设备与材料
5.1时间分辨荧光检测仪:能在激发波长为(365-5)mm,检测波长为(615七5)nm条件下测定NY/T2548—2014
5.2黄曲霉毒素时间分辨荧光免疫层析装置(图1):固定有黄曲需毒素一BSA偶联物.检测灵敏度不低子0.1ug/kg.用于样品中黄曲莓毒素与销标记抗体预反应后再与黄曲霉毒素一BSA偶联物反应的载体。
说明:
(a)正视图
-底板;
2-- 吸求;
-硝酸纤维膜:
(h测视
4样品热:
5—折控线:
6—-检测线。
图黄曲霉毒素免疫层析装置示意图5.2.1黄曲毒素:I3SA偶联率为(1:5)~():20)(BSA:AFB.)。5.2.2样品垫:玻璃纤维、聚酯纤维或纸质薄片。5.2.3硝酸纤维素膜:1cm毛细时间不小于13555.2.4破水纸。
5.2.5底板。
5.2.6连接胶带,
5.3均质机,转速大于等于2000cr/min5.4分析大半:感量0.1g。
5.5分样筛、20日。
5.6恒温装置:温控范图为(37.01.2.0)℃5.7漩混个器。
5.8微量移液器:1~10,10u100l.10μ-1000u。5.9速定性滤纸。
5. 10 净化柱:3 mL硅胶 SPE柱,5.11铺乳胶:荧光寿命600u5
6分析步骤
6.1试样制备:样品粉碎至全部通过分样筛(5.5),充分混合。NY/T 2548—2014
6.2推确称取25.0g试样于烧杯中,加100mL甲醇溶液(4.6).用均质机(5.3)在200001/min条件下提取2min后,静置1min,中速定性滤纸(5.9)过滤,收集滤液,6.3取2.0mL滤液过净化柱(5.10).收集净化液。用样品稀释液(4.7)将净化液稀释至黄曲露寿素时间分辨荧光免疫层析装置(5.2)检测范围内·凝涡混合器(5.7)混勾、备用。6.4取150mL销标记黄曲霉帮素B:抗体溶液」1.5mL样品瓶中,备用。6.5取稀释后的净化液(6.3)200ul.,垂直滴加于样品溉内(6.4),游涡混合。取出黄曲霉毒素免疫层析检测装胃(5.2),按箭头方向插人加样后的样品瓶中,恒温装置(5.6)中反应8min,取出黄曲需毒素免疫层析检测装置<5.2)在激发波长3G51r.检测波长615nm条件下上机(5.1)检测。6.6标准曲线,
6.6.1空白基质液制备:取阴性样品,按6.1制备空白基质溶液·备用。6.6.2分别准确吸取黄曲荐毒素标准T3标准储备液(4.10)0.000mL、0.001ml..0.005mL、0.010ml0.0)20ml.、0.050ml.0.100mL0.150nL于10mL容量瓶中.月空白基质溶液(6.6.1)定容.分别相当于0.00ng/ml..0.05ng/mL.0.10ng/mL.0.20ng/mL.0.50ng/ml.,1.00ng/mL.、1.50ng/ml.浓度标准工作溶液。出低浓度到高浓度进行检测(6.5),根据检测线信号值马质控线C信号值的比值(T/C)和标准上作溶液浓度的白然对数值(1nc)建立标准曲线。7结果计算
诚样中黄曲露毒素B含量以质量分数X计,数值以微克每千克(/kg)表示,按式(1)计算:X=exVXn
从标准曲线上查得的测定液中黄曲霉毒素B,含量的数值,单位为纳克每毫(ng/ml.));V—样品测定液体积的数值,单位为毫升(nL):n—试样稀释倍数的数值:
m试样质量的数值,单位为克(g),计算结果保留至小数点后两位。8精密度免费标准下载网bzxz
8.1重复性
在重复性条件下,黄曲霉毒素含量不人十10.0u%/kg时.两次独立测定结果的绝对差值不得超过算术平均值的20%;黄曲霉毒素含景大于10.0/kg时,两次独立测定结果的绝对差值不得超过算术平均值的15%,
8.2再现性
在再现性条件下,黄曲舞毒素含量不大于10.0g/kg时,两次独比测定结果的绝对差值不得超过算术平均值的30%,黄曲霉每紊含量大了10.C%/kg时,两次独立测定结果的绝刘差俏不得超过算术平均值的20%。
小提示:此标准内容仅展示完整标准里的部分截取内容,若需要完整标准请到上方自行免费下载完整标准文档。
标准图片预览:





- 热门标准
- 行业标准
- NY/T1561-2007 秸秆燃气灶
- NY/T3102-2017 枇杷贮藏技术规范
- NY∕T3212-2018 拖拉机和联合收割机登记证书
- NY/T5357-2007 无公害食品 海洋水产品捕捞生产管理规范
- NY/T2444-2013 菠萝叶纤维
- NY/T1153.3-2013 农药登记用白蚁防治剂药效试验方法及评价 第3部分农药土壤处理预防白蚁
- NY/T2493-2013 植物新品种特异性、一致性和稳定性测试指南 荞麦
- NY2188-2012 联合收割机号牌座设置技术要求
- NY/T2446-2013 热带作物品种区域试验技术规程 木薯
- NY/T2484-2013 植物新品种特异性 一致性和稳定性测试指南 无芒雀麦
- NY/T2494-2013 植物新品种特异性、一致性和稳定性测试指南 紫苏
- NY/T2520-2013 植物新品种特异性、一致性和稳定性测试指南 树莓
- NY/T2422-2013 植物新品种特异性、一致性和稳定性测试指南 茶树
- NY/T3051-2016 生乳安全指标监测前样品处理规范
- NY/T2360-2013 十字花科小菜蛾抗药性监测技术规程
- 行业新闻
请牢记:“bzxz.net”即是“标准下载”四个汉字汉语拼音首字母与国际顶级域名“.net”的组合。 ©2025 标准下载网 www.bzxz.net 本站邮件:bzxznet@163.com
网站备案号:湘ICP备2025141790号-2
网站备案号:湘ICP备2025141790号-2