- 您的位置:
- 标准下载网 >>
- 标准分类 >>
- 农业行业标准(NY) >>
- NY/T 735-2012 天然生胶 子午线轮胎橡胶加工技术规程
- 标准号: - NY/T 735-2012
- 标准名称: - 天然生胶 子午线轮胎橡胶加工技术规程
- 标准类别: - 农业行业标准(NY)
- 标准状态: 现行
- 出版语种: 简体中文
- 下载格式: .rar .pdf
- 下载大小: 
 标准内容
标准内容部分标准内容:
					
					ICS 83.060
中华人民共和国农业行业标准
NY/T 735—2012
代替NY/T735—2003
天然生胶
子午线轮胎橡胶加工技术规程
Raw natural rubber-Radial tire rubberTechnical rules for processing2012-06-06发布
2012-09-01实施
中华人民共和国农业部发布
本标准按GB/T1.1—2009给出的规则起草本标准代苔NY/T735—2003《天然生胶子午线轮胎橡胶牛产工艺规程》。本标准与NY/T735—2003的主要差异如下:标准名称改为《天然生胶子午线轮胎橡胶加T规程》;增加厂引用标准:VY/T1U38天生胶初加T原料凝胶验收方法,NY/T735-2012
第4章的标题改为:子午线轮胎橡胶的加工工艺流程及设备”,并增加:“4.4设备”;5.1.1.1中不锈钢过滤筛的孔径由\250m(60自)\改为*355um(40目)\;5.1.3中的内容改为5.1.3.1,增设\5.1.3.2条‘经除杂处理的胶园凝胶和胶片,放人浸泡池浸池,使其软化””,下载标准就来标准下载网
5.1.2.2的内容改为:鲜胶乳在工厂进行微生物凝固时,宜提前一天制备微生物凝固液。其方法是,在第一次制备微生物凝固液时,将糖蜜配制成5%(质量分数)的溶液,再加0.5%(质量分数)的活性十菌种搅拌均勾;在第二次及以后制备的微生物凝固液则采用含有菌种的清洁循环乳清,加人5%(质量分数)糖蟹搅拌均匀即可。微生凝固剂用量为胶乳录的1/10左右。”…--5.2.1.1中的\0.03%\改为0.05%”;—5.2.1.2中的50%”改为\40%”;-5.2.2中的内容增加了“化学增黏或恒黏”;5.3.2的按附录D的规定进行”改为“按NY/T450的规定执行”;一一删去了附录C;
-删去了附录 D;
标准中的部分章条作了-一些编辑性修改。本标准由中华人民共和国农业部提出,本标准由农业部热带作物及制品标准化技术委员会妇口。本标准由中国热带农业科学院农产品加T研究所负责草,海南农晕总局、云南农垦总局参旭起本标准主要起草人:张北龙、邓维用、林泽川、缪桂兰、黄红海、袁瑞全。本标准所代替标准的历次版本发布情况为:-NY/T 735--2003.
1范围
天然生胶子午线轮胎橡胶加工技术规程本标准规定了天然生胶子午线轮胎橡胶生产过程中的灿工工艺及技术要求。本标推适用于以鲜胶乳、胶园凝胶及胶片为原料牛产子午线轮胎橡胶。2规范性引用文件
NY/T735—2012
下列文件对于本义件的应用是必不可少的。凡是注日期的引用文件,仅注日期的版本适用于本文件,凡是不注日期的引用文件,其最新版本(包括所有的修改单)适用下本文件。GB/T601—2002化学试剂标准滴定溶液的制备NY/T459天然牛胶子午线轮胎橡胶NY/T1038天然牛胶初加工原料凝胶验收方法3原料的收集
3.1鲜胶乳的收集
3.1.1流程
鲜胶乳测定十胶含量过滤称量存放3.1.2基本要求
3.1.2.1收胶站开始收胶时,应预先在收胶池内加入一定甚的氢水。收胶完毕,按鲜胶乳实际数量补加氮水,氨含量应控制在0.05%(质量分数)以内。如条件允许、应尽量不加氮或少加氮。在收咬站或林段凝固的鲜胶乳应尽量不加氮。3.1.2.2收胶时,应严格检查鲜胶乳的质量,先捞除鲜胶乳中的凝块和杂物、然后用孔径355m(40目)不锈钢筛网过滤,过滤后称重并放入些胶池中。3.2胶园凝胶和胶片的收集
3.2.1胶园凝胶应及时从林段收回送收胶站分类放置。3.2.2收集到的胶园凝胶宜及时送往加工厂。3.2.3因特殊情况不能及时送往加工厂的胶园凝胶,必须置于阴凉处停放,防止太阳暴晒而氧化变质。氧化变质的胶园凝胶不宜用来生产子午线轮胎橡胶。3.2.4在收胶站的凝胶团应及时送往加工厂,3.2.5胶片应按不同的干湿度进行分类,除去杂物后送往T」加工。不能及时加工的的胶片,应置于阴凉、十燥处存放。
4子午线轮胎橡胶的加工士艺流程及设备4.1方法—
鲜胶乳—过滤混合微生物凝固熟化压薄压绝|造粒|装料→干燥称量→压包-复称→包装、标志→子午线轮胎橡胶?
取样→检验→定级
NY/T735—2012
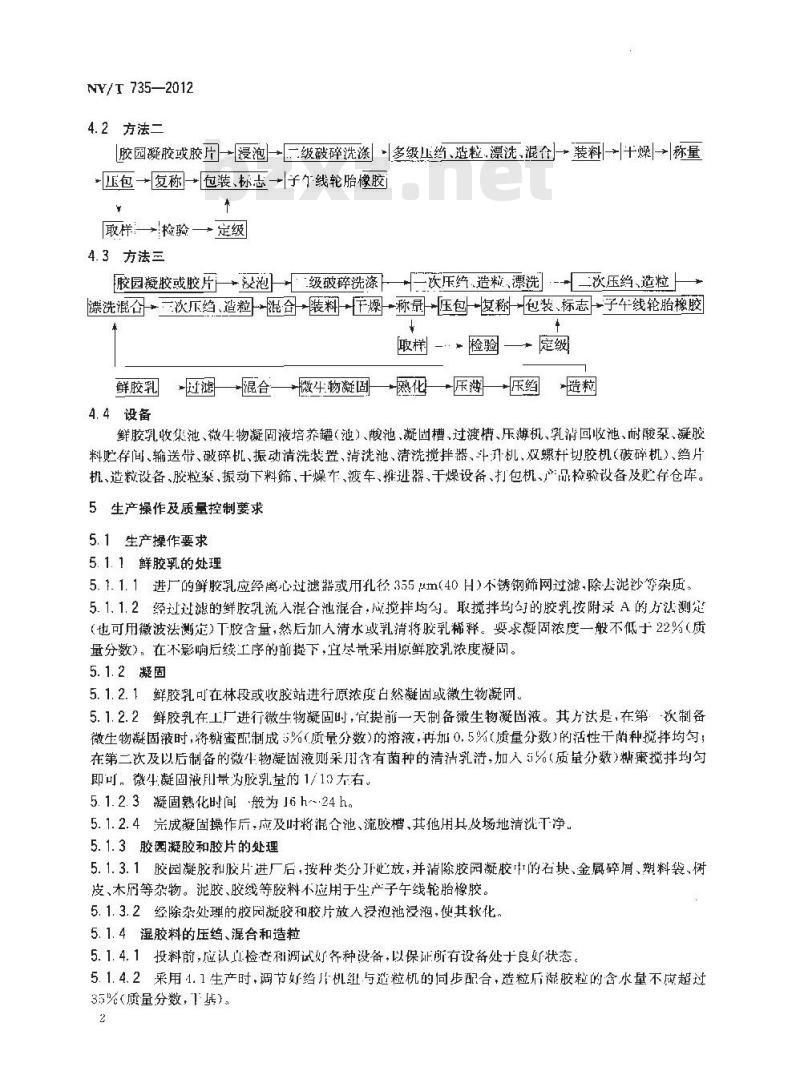
4.2方法二
[胶园凝胶或胶日→漫泡+级破碎洗涤多级压约、造粒,漂洗,混个]装料干燥→称量压包→复称→包装、标志→子勺线轮胎像胶+
取样→检验→定级
4.3方法
胶园凝胶或胶片→没泡一级破碎洗涤一次压绝、造粒漂洗次压约、造粒上漂洗混→三次斥绝、渣粒混合→装料下燥称量压包→复称→包装、标志子4线轮胎橡胶+
样—·检验—定级
鲜胶乳过渴混合微生物凝固化压游压图造粒
4.4设备
鲜胶乳收集池、微牛物凝固液培养罐(池)、酸池、凝固槽,过渡槽、压薄机、乳清回收池、耐酸泵、凝胶料贮荐间、输送带、破碎机、振动清洗装置、清洗池、清洗搅拌器、斗升机、双螺杆切胶机(被碎机)、片机、造粒设备、胶粒杂、振动下料筛、十燥车、渡车、推进器、干燥设备、打包机、产品检验设备及贮存仓库。5生产操作及质量控制要求
5.1生产操作要求
5.1.1鲜胶乳的处理
5.1.1.1进厂的鲜胶乳应经离心过滤器或用孔径355μm(40H)不锈钢筛网过滤,除去泥沙等杂质。5.1.1.2经过过滤的鲜胶乳流入混合池混合,成搅拌均勾。取搅拌均匀的胶乳按附录A的方汰测定(也可用微波法测定)工胶含量,然后加人清水或乳清将胶乳稀释。要求凝固浓度一般不低于22%(质量分数),在不影响后续工序的前提下,宜尽量采用原鲜胶乳浓度凝固。5.1.2凝固
5.1.2.1鲜胶乳可在林段或收胶站进行原浓度白然凝固或微生物凝固。5.1.2.2鲜胶乳在工厂进行微生物凝固时,官提前一天制备微生物凝固液。其方达是,在第:次制备微生物凝固液时,将糖蜜配制成5%(质量分数)的溶液,再加0.5%(质量分数)的活性干菌种搅拌均勾:在第二次及以后制备的微牛物凝固液则采用含有菌种的清洁乳清,加人5%(质量分数)糖搅拌均匀即可,微牛凝固液用量为胶乳量的1/10左右5.1.2.3凝固熟化时间般为16h~24h。5.1.2.4完成凝固操作后,应及时将混合池、流胶槽、其他用其及场地清洗下净。5.1.3胶园凝胶和胶片的处理
5.1.3.1胶园凝胶和胶片进厂后,按种类分开此放,并清除胶园凝胶+的石块、金属碎屑、塑料袋、树皮、木屑等杂物。泥胶、胶线等胶料不应用于生产子午线轮胎橡胶。5.1.3.2经除杂处理的胶园凝胶和胶片放入浸泡池浸泡,使其软化。5.1.4湿胶料的压绝、混合和造粒5.1.4.1投料前,应认检查调试好各种设备·以保证所有设备处于良好状态5.1.4.2采用4.1生产时,调节好机组与适粒机的同步配合,造粒后凝胶粒的含水量不应超过35%(质量分数,1基)。
NY/T 735—-2012
5.1.4.3采用4.2生产时,混合咬料经两次被碎及两次混合洗涤后,再进行给片机组多次混合压约、造粒、漂洗的循环工序。根据漂洗池水质情况及时更换洗涤用水。5.1.4.4采用4.3牛产时,混合胶料按5.1.4.3处理,并在3绪片机组将鲜胶乳凝胶片或胶粒与胶园凝胶结片或胶粒按3·1比例掺合(以干胶计)。掺合过程应控制每批产品的-致。5.1.4.5采用4.2、4.3生产时,最后一次造粒前的绪片厚度不应超过6mm。造粒后,湿胶粒含水量不应超过40%(质量分数,干基)。5.1.4.6生产过程巾应经常检查约片机组辊筒辊距,一般况下,1#绝片机辊筒辑距为0.1mm左右,2\给片机和3#绪片机辊筒辊距应根据同少牛产的原则谢节。5.1.4.7装载混胶粒的十燥车在每次使用前,应认真清除残留胶粒、杂物,并用水冲洗干净。5.1.4.8造粒完毕,应继续用清水冲洗下净设备,然后停机,并清洗场地。对散落地面的胶粒,应清洗干净后--并装人待十燥的胶粒中。5.1.5干燥
5.1.5.1干燥温度及时间控制:干燥房或洞道式下燥柜的进口热风温度不应超过120℃,下燥时间不应超过4h;浅层连续干燥机的进口热风温度不应超过125℃,干燥时间不应超过3h。5.1.5.2干透的胶粒要及时移出干燥柜,抽风冷却至胶粒的温度在60℃以下。5.2质三控制要求
5.2.1原料及半成品检验
5.2.1.1鲜胶乳凝固前氨含量(测定方法见附录B)应控制在0.05%(质量分数)以内。5.2.1.2胶园凝胶含胶量不应少于40%(质量分数,测定方法按NY/T1038的规定执行),杂质含量太高的胶园凝胶不宜用于生产子午线轮胎橡胶。5.2.1.3生产企业应根据所生产了线橡胶的规格,制定内控指标,做好杂质含量的控制。5.2.2门尼黏度的调控
生过程中应根据产品质量指标或用广要求采取如下谢控措施:调整鲜胶乳微生物凝固凝块与胶园凝胶合比例;—调整微生物的凝固辅料;
化学增黏或恒黏。
采用化学增黏或恒黏的措施一般用盐酸氨基腺或萃胺作橡胶门尼黏度的调节剂,盐酸氨基腺或苯胺的用量应控制在质量分数为0.03%~0.05%。可以在胶乳凝周前配成2.5%(质量分数)的落液加入。
5.3成品检验
5.3.1质量指标
按VY/T459的规定执行。
5.3.2抽样
按VY/T459的规定执行。
5.3.3检验
按.VY/T459规定的检验方法进行。6包装、标志、贮存和运输
按NY/T459的规定执行,
NY/T 735—2012
A.1原理
附录A
【规范性附录】
鲜胶乳干胶含量的测定一快速测定法鲜胶乳干胶含量的测定快速测定法是将试样置于铝盘加热,使鲜胶乳的水分和挥发物逸出;然后,通过订算加热前后试样的质量变化,再乘以比例常数0.93来快速测定鲜胶乳的下胶含量。A.2试剂
A.2.1仪使用确认的分析纯试剂。A.2.2蒸馏水或纯度与之相等的水,A.2.3醋酸:配制成质量分数为5%的济液使用,A.3仪器
A3.1兽通的实验空仪据。
A 3. 2内径约为 7 ctm 的铝盘。A.4操作程序
将内径约为7cm的铝盘洗净,烘十,并将其称年.精确至0.01g。往铅盘中倒入2.0士0.5g的鲜胶乳,精确至0.01多。加人5%(质量分数)的醋酸济液3滴,转动铝盘,使试样与醋酸溶液混合均勺,将铝盘置于酒精灯或电炉的石棉网工加热,同时用平头玻璃棒按压以助干燥,百至试样黄色透明为止(注意控制温度,防止烧焦胶膜)。用镊了将铝盘取下,冷却5min,然后小心将铝盘中的所有胶膜卷取剥离。将刺下的胶膜称重,精确至0.01gA.5结果表示
用式(A.1)计算鲜胶乳的下胶含量,以质量分数表示。DRC-ml×0.93×100
我中:
鲜胶乳的平胶含量,单位为而分率(添):m.
试样的质量,单位为克(g):
「燥后的质量,单位为克(g)。
逊行双份测定,双份测定结果之差不应大十质量分数0.5%.然后取算术平均值,计算结果精确到0.01.
B.1原理
附录B
(规范性附录)
鲜胶乳氨含量的测定
利用酸碱中和反应原理.可测定鲜胶乳中氨的含量。氮与盐酸的反应式如下:NH,H2O--HCI-NIICI+O
B.2试剂
仅使用确认的分析纯试剂,蒸馏水或纯度与之相等的水B.2.1盐酸标准溶液
B.2.1.1盐酸标准贮备溶液,c(HCI)=0.1mml/L按GB/T601-2002中4.2制备。
B.2. 1. 2盐酸标准溶液,c(IICI)=0. 02 mml/ L)NY/T735—2012
用50mI移液管吸取50.00ml.r(HC))=0.1mol/L的盐酸标准备溶液(B.2.1.1)放丁250nL容量瓶中,用蒸馏水稀释至刻度,摇勾,B.2.21%a(g/L)的甲基红乙醇指示溶液称取0.1g基红,溶于100mL体积分数为95%乙醇的滴瓶中,摇匀即可。B.3仪器
普通的实验室仪器。
B.4操作程序
用1mL的吸管准确吸取】mI.鲜胶乳(用滤纸把吸管口外的胶乳擦干净)放人已装有约50)mL蒸馏水的锥形瓶中,吸管中黏附着的胶乳用蒸馏水洗人锥形瓶。然后,加人2滴~3滴1%(g/1.)币基红乙醇指示溶液(B.2.2),用0.02mo1/L盐酸标准溶液(B.2.1.2)进行滴定。当颜色由淡黄变成粉红色时即为终点,记下消耗盐酸标推溶液的毫Ⅱ数。B.5结果表示
以100mL胶乳中含氮(VI1.)的克数表示胶乳的氮含量,按式(B1)计算。A_1.eV
武中:
A氨含量,单位为克(g);
c一盐酸标雄溶液的摩尔浓度,单位为摩尔每升(mol/I.);V消耗盐酸标准济液的量,单位为毫升(mL)Vn一胶乳样品的量,单位为毫升(ml)(B.1)
进行双份测楚.双份测延结果之差不应大于质量分数0.5为,然后取算术平均值,计算结果精确到0.01。5
小提示:此标准内容仅展示完整标准里的部分截取内容,若需要完整标准请到上方自行免费下载完整标准文档。
	 
	        
	      中华人民共和国农业行业标准
NY/T 735—2012
代替NY/T735—2003
天然生胶
子午线轮胎橡胶加工技术规程
Raw natural rubber-Radial tire rubberTechnical rules for processing2012-06-06发布
2012-09-01实施
中华人民共和国农业部发布
本标准按GB/T1.1—2009给出的规则起草本标准代苔NY/T735—2003《天然生胶子午线轮胎橡胶牛产工艺规程》。本标准与NY/T735—2003的主要差异如下:标准名称改为《天然生胶子午线轮胎橡胶加T规程》;增加厂引用标准:VY/T1U38天生胶初加T原料凝胶验收方法,NY/T735-2012
第4章的标题改为:子午线轮胎橡胶的加工工艺流程及设备”,并增加:“4.4设备”;5.1.1.1中不锈钢过滤筛的孔径由\250m(60自)\改为*355um(40目)\;5.1.3中的内容改为5.1.3.1,增设\5.1.3.2条‘经除杂处理的胶园凝胶和胶片,放人浸泡池浸池,使其软化””,下载标准就来标准下载网
5.1.2.2的内容改为:鲜胶乳在工厂进行微生物凝固时,宜提前一天制备微生物凝固液。其方法是,在第一次制备微生物凝固液时,将糖蜜配制成5%(质量分数)的溶液,再加0.5%(质量分数)的活性十菌种搅拌均勾;在第二次及以后制备的微生物凝固液则采用含有菌种的清洁循环乳清,加人5%(质量分数)糖蟹搅拌均匀即可。微生凝固剂用量为胶乳录的1/10左右。”…--5.2.1.1中的\0.03%\改为0.05%”;—5.2.1.2中的50%”改为\40%”;-5.2.2中的内容增加了“化学增黏或恒黏”;5.3.2的按附录D的规定进行”改为“按NY/T450的规定执行”;一一删去了附录C;
-删去了附录 D;
标准中的部分章条作了-一些编辑性修改。本标准由中华人民共和国农业部提出,本标准由农业部热带作物及制品标准化技术委员会妇口。本标准由中国热带农业科学院农产品加T研究所负责草,海南农晕总局、云南农垦总局参旭起本标准主要起草人:张北龙、邓维用、林泽川、缪桂兰、黄红海、袁瑞全。本标准所代替标准的历次版本发布情况为:-NY/T 735--2003.
1范围
天然生胶子午线轮胎橡胶加工技术规程本标准规定了天然生胶子午线轮胎橡胶生产过程中的灿工工艺及技术要求。本标推适用于以鲜胶乳、胶园凝胶及胶片为原料牛产子午线轮胎橡胶。2规范性引用文件
NY/T735—2012
下列文件对于本义件的应用是必不可少的。凡是注日期的引用文件,仅注日期的版本适用于本文件,凡是不注日期的引用文件,其最新版本(包括所有的修改单)适用下本文件。GB/T601—2002化学试剂标准滴定溶液的制备NY/T459天然牛胶子午线轮胎橡胶NY/T1038天然牛胶初加工原料凝胶验收方法3原料的收集
3.1鲜胶乳的收集
3.1.1流程
鲜胶乳测定十胶含量过滤称量存放3.1.2基本要求
3.1.2.1收胶站开始收胶时,应预先在收胶池内加入一定甚的氢水。收胶完毕,按鲜胶乳实际数量补加氮水,氨含量应控制在0.05%(质量分数)以内。如条件允许、应尽量不加氮或少加氮。在收咬站或林段凝固的鲜胶乳应尽量不加氮。3.1.2.2收胶时,应严格检查鲜胶乳的质量,先捞除鲜胶乳中的凝块和杂物、然后用孔径355m(40目)不锈钢筛网过滤,过滤后称重并放入些胶池中。3.2胶园凝胶和胶片的收集
3.2.1胶园凝胶应及时从林段收回送收胶站分类放置。3.2.2收集到的胶园凝胶宜及时送往加工厂。3.2.3因特殊情况不能及时送往加工厂的胶园凝胶,必须置于阴凉处停放,防止太阳暴晒而氧化变质。氧化变质的胶园凝胶不宜用来生产子午线轮胎橡胶。3.2.4在收胶站的凝胶团应及时送往加工厂,3.2.5胶片应按不同的干湿度进行分类,除去杂物后送往T」加工。不能及时加工的的胶片,应置于阴凉、十燥处存放。
4子午线轮胎橡胶的加工士艺流程及设备4.1方法—
鲜胶乳—过滤混合微生物凝固熟化压薄压绝|造粒|装料→干燥称量→压包-复称→包装、标志→子午线轮胎橡胶?
取样→检验→定级
NY/T735—2012
4.2方法二
[胶园凝胶或胶日→漫泡+级破碎洗涤多级压约、造粒,漂洗,混个]装料干燥→称量压包→复称→包装、标志→子勺线轮胎像胶+
取样→检验→定级
4.3方法
胶园凝胶或胶片→没泡一级破碎洗涤一次压绝、造粒漂洗次压约、造粒上漂洗混→三次斥绝、渣粒混合→装料下燥称量压包→复称→包装、标志子4线轮胎橡胶+
样—·检验—定级
鲜胶乳过渴混合微生物凝固化压游压图造粒
4.4设备
鲜胶乳收集池、微牛物凝固液培养罐(池)、酸池、凝固槽,过渡槽、压薄机、乳清回收池、耐酸泵、凝胶料贮荐间、输送带、破碎机、振动清洗装置、清洗池、清洗搅拌器、斗升机、双螺杆切胶机(被碎机)、片机、造粒设备、胶粒杂、振动下料筛、十燥车、渡车、推进器、干燥设备、打包机、产品检验设备及贮存仓库。5生产操作及质量控制要求
5.1生产操作要求
5.1.1鲜胶乳的处理
5.1.1.1进厂的鲜胶乳应经离心过滤器或用孔径355μm(40H)不锈钢筛网过滤,除去泥沙等杂质。5.1.1.2经过过滤的鲜胶乳流入混合池混合,成搅拌均勾。取搅拌均匀的胶乳按附录A的方汰测定(也可用微波法测定)工胶含量,然后加人清水或乳清将胶乳稀释。要求凝固浓度一般不低于22%(质量分数),在不影响后续工序的前提下,宜尽量采用原鲜胶乳浓度凝固。5.1.2凝固
5.1.2.1鲜胶乳可在林段或收胶站进行原浓度白然凝固或微生物凝固。5.1.2.2鲜胶乳在工厂进行微生物凝固时,官提前一天制备微生物凝固液。其方达是,在第:次制备微生物凝固液时,将糖蜜配制成5%(质量分数)的溶液,再加0.5%(质量分数)的活性干菌种搅拌均勾:在第二次及以后制备的微牛物凝固液则采用含有菌种的清洁乳清,加人5%(质量分数)糖搅拌均匀即可,微牛凝固液用量为胶乳量的1/10左右5.1.2.3凝固熟化时间般为16h~24h。5.1.2.4完成凝固操作后,应及时将混合池、流胶槽、其他用其及场地清洗下净。5.1.3胶园凝胶和胶片的处理
5.1.3.1胶园凝胶和胶片进厂后,按种类分开此放,并清除胶园凝胶+的石块、金属碎屑、塑料袋、树皮、木屑等杂物。泥胶、胶线等胶料不应用于生产子午线轮胎橡胶。5.1.3.2经除杂处理的胶园凝胶和胶片放入浸泡池浸泡,使其软化。5.1.4湿胶料的压绝、混合和造粒5.1.4.1投料前,应认检查调试好各种设备·以保证所有设备处于良好状态5.1.4.2采用4.1生产时,调节好机组与适粒机的同步配合,造粒后凝胶粒的含水量不应超过35%(质量分数,1基)。
NY/T 735—-2012
5.1.4.3采用4.2生产时,混合咬料经两次被碎及两次混合洗涤后,再进行给片机组多次混合压约、造粒、漂洗的循环工序。根据漂洗池水质情况及时更换洗涤用水。5.1.4.4采用4.3牛产时,混合胶料按5.1.4.3处理,并在3绪片机组将鲜胶乳凝胶片或胶粒与胶园凝胶结片或胶粒按3·1比例掺合(以干胶计)。掺合过程应控制每批产品的-致。5.1.4.5采用4.2、4.3生产时,最后一次造粒前的绪片厚度不应超过6mm。造粒后,湿胶粒含水量不应超过40%(质量分数,干基)。5.1.4.6生产过程巾应经常检查约片机组辊筒辊距,一般况下,1#绝片机辊筒辑距为0.1mm左右,2\给片机和3#绪片机辊筒辊距应根据同少牛产的原则谢节。5.1.4.7装载混胶粒的十燥车在每次使用前,应认真清除残留胶粒、杂物,并用水冲洗干净。5.1.4.8造粒完毕,应继续用清水冲洗下净设备,然后停机,并清洗场地。对散落地面的胶粒,应清洗干净后--并装人待十燥的胶粒中。5.1.5干燥
5.1.5.1干燥温度及时间控制:干燥房或洞道式下燥柜的进口热风温度不应超过120℃,下燥时间不应超过4h;浅层连续干燥机的进口热风温度不应超过125℃,干燥时间不应超过3h。5.1.5.2干透的胶粒要及时移出干燥柜,抽风冷却至胶粒的温度在60℃以下。5.2质三控制要求
5.2.1原料及半成品检验
5.2.1.1鲜胶乳凝固前氨含量(测定方法见附录B)应控制在0.05%(质量分数)以内。5.2.1.2胶园凝胶含胶量不应少于40%(质量分数,测定方法按NY/T1038的规定执行),杂质含量太高的胶园凝胶不宜用于生产子午线轮胎橡胶。5.2.1.3生产企业应根据所生产了线橡胶的规格,制定内控指标,做好杂质含量的控制。5.2.2门尼黏度的调控
生过程中应根据产品质量指标或用广要求采取如下谢控措施:调整鲜胶乳微生物凝固凝块与胶园凝胶合比例;—调整微生物的凝固辅料;
化学增黏或恒黏。
采用化学增黏或恒黏的措施一般用盐酸氨基腺或萃胺作橡胶门尼黏度的调节剂,盐酸氨基腺或苯胺的用量应控制在质量分数为0.03%~0.05%。可以在胶乳凝周前配成2.5%(质量分数)的落液加入。
5.3成品检验
5.3.1质量指标
按VY/T459的规定执行。
5.3.2抽样
按VY/T459的规定执行。
5.3.3检验
按.VY/T459规定的检验方法进行。6包装、标志、贮存和运输
按NY/T459的规定执行,
NY/T 735—2012
A.1原理
附录A
【规范性附录】
鲜胶乳干胶含量的测定一快速测定法鲜胶乳干胶含量的测定快速测定法是将试样置于铝盘加热,使鲜胶乳的水分和挥发物逸出;然后,通过订算加热前后试样的质量变化,再乘以比例常数0.93来快速测定鲜胶乳的下胶含量。A.2试剂
A.2.1仪使用确认的分析纯试剂。A.2.2蒸馏水或纯度与之相等的水,A.2.3醋酸:配制成质量分数为5%的济液使用,A.3仪器
A3.1兽通的实验空仪据。
A 3. 2内径约为 7 ctm 的铝盘。A.4操作程序
将内径约为7cm的铝盘洗净,烘十,并将其称年.精确至0.01g。往铅盘中倒入2.0士0.5g的鲜胶乳,精确至0.01多。加人5%(质量分数)的醋酸济液3滴,转动铝盘,使试样与醋酸溶液混合均勺,将铝盘置于酒精灯或电炉的石棉网工加热,同时用平头玻璃棒按压以助干燥,百至试样黄色透明为止(注意控制温度,防止烧焦胶膜)。用镊了将铝盘取下,冷却5min,然后小心将铝盘中的所有胶膜卷取剥离。将刺下的胶膜称重,精确至0.01gA.5结果表示
用式(A.1)计算鲜胶乳的下胶含量,以质量分数表示。DRC-ml×0.93×100
我中:
鲜胶乳的平胶含量,单位为而分率(添):m.
试样的质量,单位为克(g):
「燥后的质量,单位为克(g)。
逊行双份测定,双份测定结果之差不应大十质量分数0.5%.然后取算术平均值,计算结果精确到0.01.
B.1原理
附录B
(规范性附录)
鲜胶乳氨含量的测定
利用酸碱中和反应原理.可测定鲜胶乳中氨的含量。氮与盐酸的反应式如下:NH,H2O--HCI-NIICI+O
B.2试剂
仅使用确认的分析纯试剂,蒸馏水或纯度与之相等的水B.2.1盐酸标准溶液
B.2.1.1盐酸标准贮备溶液,c(HCI)=0.1mml/L按GB/T601-2002中4.2制备。
B.2. 1. 2盐酸标准溶液,c(IICI)=0. 02 mml/ L)NY/T735—2012
用50mI移液管吸取50.00ml.r(HC))=0.1mol/L的盐酸标准备溶液(B.2.1.1)放丁250nL容量瓶中,用蒸馏水稀释至刻度,摇勾,B.2.21%a(g/L)的甲基红乙醇指示溶液称取0.1g基红,溶于100mL体积分数为95%乙醇的滴瓶中,摇匀即可。B.3仪器
普通的实验室仪器。
B.4操作程序
用1mL的吸管准确吸取】mI.鲜胶乳(用滤纸把吸管口外的胶乳擦干净)放人已装有约50)mL蒸馏水的锥形瓶中,吸管中黏附着的胶乳用蒸馏水洗人锥形瓶。然后,加人2滴~3滴1%(g/1.)币基红乙醇指示溶液(B.2.2),用0.02mo1/L盐酸标准溶液(B.2.1.2)进行滴定。当颜色由淡黄变成粉红色时即为终点,记下消耗盐酸标推溶液的毫Ⅱ数。B.5结果表示
以100mL胶乳中含氮(VI1.)的克数表示胶乳的氮含量,按式(B1)计算。A_1.eV
武中:
A氨含量,单位为克(g);
c一盐酸标雄溶液的摩尔浓度,单位为摩尔每升(mol/I.);V消耗盐酸标准济液的量,单位为毫升(mL)Vn一胶乳样品的量,单位为毫升(ml)(B.1)
进行双份测楚.双份测延结果之差不应大于质量分数0.5为,然后取算术平均值,计算结果精确到0.01。5
小提示:此标准内容仅展示完整标准里的部分截取内容,若需要完整标准请到上方自行免费下载完整标准文档。
 标准图片预览
标准图片预览 标准图片预览:





- 其它标准
- 热门标准
- 行业标准
- NY/T3102-2017 枇杷贮藏技术规范
- NY/T1561-2007 秸秆燃气灶
- NY/T2444-2013 菠萝叶纤维
- NY/T2493-2013 植物新品种特异性、一致性和稳定性测试指南 荞麦
- NY∕T3212-2018 拖拉机和联合收割机登记证书
- NY/T5357-2007 无公害食品 海洋水产品捕捞生产管理规范
- NY/T2446-2013 热带作物品种区域试验技术规程 木薯
- NY/T2360-2013 十字花科小菜蛾抗药性监测技术规程
- NY/T2484-2013 植物新品种特异性 一致性和稳定性测试指南 无芒雀麦
- NY/T2520-2013 植物新品种特异性、一致性和稳定性测试指南 树莓
- NY/T2494-2013 植物新品种特异性、一致性和稳定性测试指南 紫苏
- NY/T676-2010 牛肉等级规格
- NY/T1970-2010 饲料中伏马毒素的测定
- NY2187-2012 拖拉机号牌座设置技术要求
- NY2188-2012 联合收割机号牌座设置技术要求
- 行业新闻
请牢记:“bzxz.net”即是“标准下载”四个汉字汉语拼音首字母与国际顶级域名“.net”的组合。 ©2025 标准下载网 www.bzxz.net 本站邮件:bzxznet@163.com
网站备案号:湘ICP备2025141790号-2
网站备案号:湘ICP备2025141790号-2
