- 您的位置:
- 标准下载网 >>
- 标准分类 >>
- 国家标准(GB) >>
- GB/T 28006-2011 家用卫生杀虫用品 气味等级
标准号:
GB/T 28006-2011
标准名称:
家用卫生杀虫用品 气味等级
标准类别:
国家标准(GB)
标准状态:
现行出版语种:
简体中文下载格式:
.rar .pdf下载大小:
部分标准内容:
ICS 65. 100. 01
中华人民共和国国家标准
GB/T 280062011
家用卫生杀虫用品
气味等级
Domestic sanitary insecticide--Odor grade2011-09-29 发布
中华人民共和国国家质量监督检验检疫总局中国国家标准化管理委员会
2012-02-01实施
本标准按照GB/T1.1一2009给出的规则起草。GB/T28006—2011
请注意本文件的某些内容可能涉及专利。本文件的发布机构不承担识别这些专利的责任。本标维由中国轻工业联合会提出。本标由全国家用卫生杀虫用品标准化技术委员会(SAC/TC311)归口本标准起草单位:中国标准化研究院、河北康达有限公司、中山榄菊日化实业有限公司、北京绿叶世纪日化用品有限公司、廊坊强盛精化科技有限公司、江西山峰日化有限公司、广州立白企业集团有限公司、浙汇正点实业有限公司、江苏兰笑集团有限公司、柳州华力家庭品业股份有限公司、北京市轻工产品质量监督检验一站。
本标雅主要起草人:席兴军、李传和、王学民,林炜、邓先松、正建强、晏希贤、罗勇、朱宏伟、王宝勤、李伟、季情。
1范围
家用卫生杀虫用品气味等级
GB/T 28006-2011
本标准规定了电热蚊香液、电热蚊香片、蚊香和杀虫气雾剂的气味等级指标、标识、标注和感官评定方法。
本标谁适用于家用卫生杀虫用品类产品气味等缴的评定其他家用卫生杀出旧品气味等级的评定亦可根据实际情况参照本标准执行。2 规范性引用文件下载标准就来标准下载网
下列文件对于本文件的应用是必不可少的凡是注日期的引用文件,仅注几期的版本适用于本文件。凡是不注日期的引用文件,其最新版本(包括所有的條改单)适用十本文件。GB/T14449气募剂产品测试方法
3术语和定义
下列术语和定义适用于本文件。3.1
虞觉olfactory
也称嗅感,指挥发性物质气流刺激鼻腔内膜觉神经所发生的刺激感。3.2
嗅觉阅值odor threshold value可以唤觉气味存在的感觉阐值和能够定出气味特性的识别谢值,本标准中是指感觉值。「选自GB/T14675—1993%空气质量恶臭的测定点比较式臭法》3.3
气味浓度odorcomcentration
根据嗅觉器宫试验法对气味的大小予以数量化表示的指标,用无臭清洁空气对气味样品连续稀释至嗔辨员颤值时的稀释倍数表求。3.4
气味强度odor intensity
通过人的觉所感知的气味强弱程度。本标谁规定了通过人体膜觉测试、语言表达和相应等级的感觉描述表示的方法。
4要求
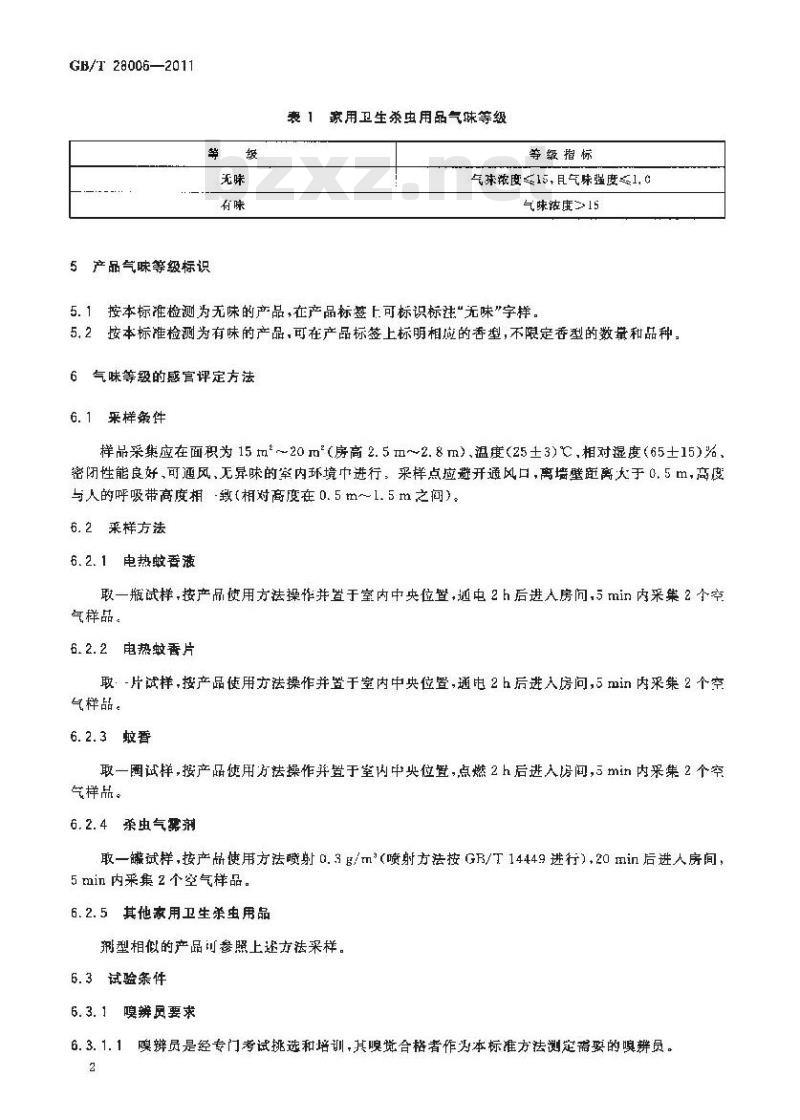
根据家用卫生杀虫用品的气味浓度和气味强度特点,将家用卫生杀虫用品的气味等级分为无味和有味两级,各等级技术指标见表1。1
GB/T28006—2011
5产品气味等级标识
表1家用卫生杀虫用品气味等级
等级指标
气殊浓度≤15,且气味强度≤1, C气味浓度>15
5.1按本标准检测为无味的产品,在产品标签上可标识标注无味\字样。5.2按本标准检测为有味的产品,可在产品标签上标明相应的香型,不限定香型的数量和品种:6气味等级的感官评定方法
6.1采样条件
样品采集应在面积为15tm~20m(房高2.5Ⅱ~2.8m)、温度(25土3),相对湿度(65±15)%密闭性能良好,可通风、无异味的率内环境中进行,采样点应避开通风口,离墙壁距离大于0,5M,高度与人的呼吸带高度相致(相对高度在0.5m~1.5m之间)。6.2采样方法
电热蚊香液
取一瓶试样,按产品使用方法操作并置于室内中央位暨,迦电 2 h后进人房间,5 min 内采集 2 个空气样品。
6.2.2电热蚊香片
取-片试样,按产品使用方法操作并置于室内中央位置,电2h后进入房问,5min内采集2个气样品。
6.2.3蚊香
取一试样,按产品使用方法操作并置于室闪中央位置,点燃2 h后进入房间,5min内采集 2个空气样品。
6.2.4杀虫气需剂
取一罐试样,按产品使用方法喷射0.3g/m(喷射方法按GB/T14449进行),20min后进人房间,5min内采集2个空气样品。
6.2.5其他豪用卫生杀虫用品
剂型相似的产品可参照上述方法采样6.3试验条件
6.3.1嘎辨风要求
膜辨员是经专门考试挑选和培训,其喉觉合格者作为本标准方法测定需要的噪辨员。6.3. 1. 1[
6.3.1.2腺辨员年龄应在18周岁45周岁之间,不吸烟、嗅觉器官无疾病,CB/T 28006—2011
6.3.1.3惧辨员应在喉辨室内作好嗅辨准备,嗅辨员当天不能携带和使用有气味的香料及化妆品,不能食用有刺激气味的食物,唤辨员应在现场通过标准嘎液检测喉觉能力,患感冒或腺觉器它不适的嘎辩员不能参加当天的定。
6.3.2气味嗅辨室要求
气味膜辨辩室应远离一切恶臭污染源,通风条件良好,空气清新,光线良好。室内温度保持在(25土3)℃相对度保持在(65士15)%之间。6. 4测定方法和步骤
6. 4.1气味浓度的测定
6.4.1.1测定步骤
工作人员将清箔空气(无味空气)充人 3 1. 的试验袋中,试验 3个为1 组,分别编号为 A,R,C,取狂意1个试验袭,按照10倍的稀释倍数,注人0.31.采集好的样品气体,其余2个试验袋不作处理。将这3个试验袋交给1名膜辨员。嘎辨员在气味噢辩室对这3个试验袋进行嗅辨比较,挑选出有异味的试验。工作人贯按照正确,不助、错误3种形式记录唤辨员的嗅辨结果。以上步骤每名填辨员进行3次,6名嘎辨员共计18人次。
6. 4. 1. 2试验数据处理和计算判定师将6名晚辨员的18个晚辩结果代人式(1)计算:M= 1. 00 ×a ± 0. 33 ×b- 0. 00 ×c式中:
小组平均正解率:
答案为正确的人次数;
一答案为不明的人改数:
一答案为错误的人次数;
F-解答总数18人次);
1. 00,0. 33,0. 00 ——统计权重系数。6.4.1.3正解率分析与M值比较
6.4. 1.3.1若第 1级 10倍稀释倍数时,样品小组平均正解率不大于 0,58,则直接判定该样品气味浓度小于或等于10。不继续对样品稀释嗅辨。6.4.1.3.2当M值大于0.58时,则判定该样品气味浓度大于10,并按照10倍梯度扩大样品的稀释倍数并重复 6. 1. 1. 1 和 6. 4. 1. 2 的试验和计算,直至得出合适的 M, 和 M2,其中Mi 应为某 -稀释倍数 下的小组平因正解率小于1自人于0.58时的数值位,应为桌一稀释猎数下小组平正解率小于0.58时的数值。
6.4.1.4结果计算
当 M 值大于 0. 58 时,按照 10 倍梯度扩大样品的稀释倍数并重复 6. 4. 1. 1 和 6. 4. 1, 2 的试验和计算后,样品的气味浓度按式(2)进行计算得出:3
GB/T 28006-2011
式中:
气味浓度:
Y-ti×10-
M:-0.58,8=g
M, -M,
小组平均正解率为M,时的稀释倍数小组平均正解率为M:时的稀释倍数:为某一稀释倍数下的小组平均正解率大于0.58小于1时的数值:为某一稀释倍数下小组平均正解率小下心.58时的数值。6.4.1.5测定结果登记表与结果计算举例计算方法示例见表2。
表 2气味浓度测定结果登记表
帮释倍数
试验次序
嘎辩员判
定结果
小平正
解宰(M
当4=10,6-51c=3时
M1.c0X10±088X5+0.00X80.65
注:表示判是正确;表示为判定不明;×表示为判定不正确。Y-10×10=
6.4.2气味强魔的测定
6. 4. 2. 1 定原理
:100
当 2=6,=3+c=9时
+( 2 )
1.00×6+0.33×3+C.00X9
本标准对气味强度表示使用6缎强度表示法。即把气味强度分为6个等级,由膜辨员嗅辩待测气体,并用感觉到的气味强度与各气味等级的描述加以比较的方式确定待测气体的气味强度。各级气味强度及其强度描述见长3。
表 3 6 级强度表示法
气味强度级别
无气味
唤觉感觉描述
气味似有似无,但又能感觉到极微弱的气味,即刚刷好能感知到气味菌感觉到微鸦的气味,但是能殖定是什么样的气味。例如,可以勉强真到酸咪或帮焦味气味强度级别
6.4.2.2测定步骤
表3(续)
瞬觉虑觉描述
能够极易腺到气味,例如:到医院果可以明显地嘎觉到来苏气味能够噪到很强的气味,并因有气味而影响食欲下降,精神不集中等难以忍耐的强裂气味,可引起人的恶心,头疼等不适反应GB/T 28006—2011
6.4.2.2.16名嗅辩员现场依次对未经稀释的样品进行一次性嘎辨,并各自给出1个保留到小数点后两位的气味强度级别的判定数值,该数值可以是05之间的任意数值。6.4.2.2.2判定师将6个人的数据,去掉1个最大值,去掉1个最小值,再将剩余的4个数值取平均值。如果平均值的小数点序两位数值不小于0.25不大于0.75,敢0.5,如2.31、2.68都记录为2.5;如果平均值大于0.75,小于0.25,取整数,如2.84.3.15都记录为3。6.4.3其他
6.4.3.1膜辨贞在每次喉辨之后应休息3min以上。对于气味较大的产品,嘎辨员在体次喉辨之后应休息 30 min 以,L。
6.4.3.2对于不同产品的气味评价之间同一.气味膜辨室应充分地通风换气,6.4.3.3气味强度和气味浓度的测定数据判定,测试--次以上的数据应取其平均慎作为最终的测试数据。
小提示:此标准内容仅展示完整标准里的部分截取内容,若需要完整标准请到上方自行免费下载完整标准文档。
中华人民共和国国家标准
GB/T 280062011
家用卫生杀虫用品
气味等级
Domestic sanitary insecticide--Odor grade2011-09-29 发布
中华人民共和国国家质量监督检验检疫总局中国国家标准化管理委员会
2012-02-01实施
本标准按照GB/T1.1一2009给出的规则起草。GB/T28006—2011
请注意本文件的某些内容可能涉及专利。本文件的发布机构不承担识别这些专利的责任。本标维由中国轻工业联合会提出。本标由全国家用卫生杀虫用品标准化技术委员会(SAC/TC311)归口本标准起草单位:中国标准化研究院、河北康达有限公司、中山榄菊日化实业有限公司、北京绿叶世纪日化用品有限公司、廊坊强盛精化科技有限公司、江西山峰日化有限公司、广州立白企业集团有限公司、浙汇正点实业有限公司、江苏兰笑集团有限公司、柳州华力家庭品业股份有限公司、北京市轻工产品质量监督检验一站。
本标雅主要起草人:席兴军、李传和、王学民,林炜、邓先松、正建强、晏希贤、罗勇、朱宏伟、王宝勤、李伟、季情。
1范围
家用卫生杀虫用品气味等级
GB/T 28006-2011
本标准规定了电热蚊香液、电热蚊香片、蚊香和杀虫气雾剂的气味等级指标、标识、标注和感官评定方法。
本标谁适用于家用卫生杀虫用品类产品气味等缴的评定其他家用卫生杀出旧品气味等级的评定亦可根据实际情况参照本标准执行。2 规范性引用文件下载标准就来标准下载网
下列文件对于本文件的应用是必不可少的凡是注日期的引用文件,仅注几期的版本适用于本文件。凡是不注日期的引用文件,其最新版本(包括所有的條改单)适用十本文件。GB/T14449气募剂产品测试方法
3术语和定义
下列术语和定义适用于本文件。3.1
虞觉olfactory
也称嗅感,指挥发性物质气流刺激鼻腔内膜觉神经所发生的刺激感。3.2
嗅觉阅值odor threshold value可以唤觉气味存在的感觉阐值和能够定出气味特性的识别谢值,本标准中是指感觉值。「选自GB/T14675—1993%空气质量恶臭的测定点比较式臭法》3.3
气味浓度odorcomcentration
根据嗅觉器宫试验法对气味的大小予以数量化表示的指标,用无臭清洁空气对气味样品连续稀释至嗔辨员颤值时的稀释倍数表求。3.4
气味强度odor intensity
通过人的觉所感知的气味强弱程度。本标谁规定了通过人体膜觉测试、语言表达和相应等级的感觉描述表示的方法。
4要求
根据家用卫生杀虫用品的气味浓度和气味强度特点,将家用卫生杀虫用品的气味等级分为无味和有味两级,各等级技术指标见表1。1
GB/T28006—2011
5产品气味等级标识
表1家用卫生杀虫用品气味等级
等级指标
气殊浓度≤15,且气味强度≤1, C气味浓度>15
5.1按本标准检测为无味的产品,在产品标签上可标识标注无味\字样。5.2按本标准检测为有味的产品,可在产品标签上标明相应的香型,不限定香型的数量和品种:6气味等级的感官评定方法
6.1采样条件
样品采集应在面积为15tm~20m(房高2.5Ⅱ~2.8m)、温度(25土3),相对湿度(65±15)%密闭性能良好,可通风、无异味的率内环境中进行,采样点应避开通风口,离墙壁距离大于0,5M,高度与人的呼吸带高度相致(相对高度在0.5m~1.5m之间)。6.2采样方法
电热蚊香液
取一瓶试样,按产品使用方法操作并置于室内中央位暨,迦电 2 h后进人房间,5 min 内采集 2 个空气样品。
6.2.2电热蚊香片
取-片试样,按产品使用方法操作并置于室内中央位置,电2h后进入房问,5min内采集2个气样品。
6.2.3蚊香
取一试样,按产品使用方法操作并置于室闪中央位置,点燃2 h后进入房间,5min内采集 2个空气样品。
6.2.4杀虫气需剂
取一罐试样,按产品使用方法喷射0.3g/m(喷射方法按GB/T14449进行),20min后进人房间,5min内采集2个空气样品。
6.2.5其他豪用卫生杀虫用品
剂型相似的产品可参照上述方法采样6.3试验条件
6.3.1嘎辨风要求
膜辨员是经专门考试挑选和培训,其喉觉合格者作为本标准方法测定需要的噪辨员。6.3. 1. 1[
6.3.1.2腺辨员年龄应在18周岁45周岁之间,不吸烟、嗅觉器官无疾病,CB/T 28006—2011
6.3.1.3惧辨员应在喉辨室内作好嗅辨准备,嗅辨员当天不能携带和使用有气味的香料及化妆品,不能食用有刺激气味的食物,唤辨员应在现场通过标准嘎液检测喉觉能力,患感冒或腺觉器它不适的嘎辩员不能参加当天的定。
6.3.2气味嗅辨室要求
气味膜辨辩室应远离一切恶臭污染源,通风条件良好,空气清新,光线良好。室内温度保持在(25土3)℃相对度保持在(65士15)%之间。6. 4测定方法和步骤
6. 4.1气味浓度的测定
6.4.1.1测定步骤
工作人员将清箔空气(无味空气)充人 3 1. 的试验袋中,试验 3个为1 组,分别编号为 A,R,C,取狂意1个试验袭,按照10倍的稀释倍数,注人0.31.采集好的样品气体,其余2个试验袋不作处理。将这3个试验袋交给1名膜辨员。嘎辨员在气味噢辩室对这3个试验袋进行嗅辨比较,挑选出有异味的试验。工作人贯按照正确,不助、错误3种形式记录唤辨员的嗅辨结果。以上步骤每名填辨员进行3次,6名嘎辨员共计18人次。
6. 4. 1. 2试验数据处理和计算判定师将6名晚辨员的18个晚辩结果代人式(1)计算:M= 1. 00 ×a ± 0. 33 ×b- 0. 00 ×c式中:
小组平均正解率:
答案为正确的人次数;
一答案为不明的人改数:
一答案为错误的人次数;
F-解答总数18人次);
1. 00,0. 33,0. 00 ——统计权重系数。6.4.1.3正解率分析与M值比较
6.4. 1.3.1若第 1级 10倍稀释倍数时,样品小组平均正解率不大于 0,58,则直接判定该样品气味浓度小于或等于10。不继续对样品稀释嗅辨。6.4.1.3.2当M值大于0.58时,则判定该样品气味浓度大于10,并按照10倍梯度扩大样品的稀释倍数并重复 6. 1. 1. 1 和 6. 4. 1. 2 的试验和计算,直至得出合适的 M, 和 M2,其中Mi 应为某 -稀释倍数 下的小组平因正解率小于1自人于0.58时的数值位,应为桌一稀释猎数下小组平正解率小于0.58时的数值。
6.4.1.4结果计算
当 M 值大于 0. 58 时,按照 10 倍梯度扩大样品的稀释倍数并重复 6. 4. 1. 1 和 6. 4. 1, 2 的试验和计算后,样品的气味浓度按式(2)进行计算得出:3
GB/T 28006-2011
式中:
气味浓度:
Y-ti×10-
M:-0.58,8=g
M, -M,
小组平均正解率为M,时的稀释倍数小组平均正解率为M:时的稀释倍数:为某一稀释倍数下的小组平均正解率大于0.58小于1时的数值:为某一稀释倍数下小组平均正解率小下心.58时的数值。6.4.1.5测定结果登记表与结果计算举例计算方法示例见表2。
表 2气味浓度测定结果登记表
帮释倍数
试验次序
嘎辩员判
定结果
小平正
解宰(M
当4=10,6-51c=3时
M1.c0X10±088X5+0.00X80.65
注:表示判是正确;表示为判定不明;×表示为判定不正确。Y-10×10=
6.4.2气味强魔的测定
6. 4. 2. 1 定原理
:100
当 2=6,=3+c=9时
+( 2 )
1.00×6+0.33×3+C.00X9
本标准对气味强度表示使用6缎强度表示法。即把气味强度分为6个等级,由膜辨员嗅辩待测气体,并用感觉到的气味强度与各气味等级的描述加以比较的方式确定待测气体的气味强度。各级气味强度及其强度描述见长3。
表 3 6 级强度表示法
气味强度级别
无气味
唤觉感觉描述
气味似有似无,但又能感觉到极微弱的气味,即刚刷好能感知到气味菌感觉到微鸦的气味,但是能殖定是什么样的气味。例如,可以勉强真到酸咪或帮焦味气味强度级别
6.4.2.2测定步骤
表3(续)
瞬觉虑觉描述
能够极易腺到气味,例如:到医院果可以明显地嘎觉到来苏气味能够噪到很强的气味,并因有气味而影响食欲下降,精神不集中等难以忍耐的强裂气味,可引起人的恶心,头疼等不适反应GB/T 28006—2011
6.4.2.2.16名嗅辩员现场依次对未经稀释的样品进行一次性嘎辨,并各自给出1个保留到小数点后两位的气味强度级别的判定数值,该数值可以是05之间的任意数值。6.4.2.2.2判定师将6个人的数据,去掉1个最大值,去掉1个最小值,再将剩余的4个数值取平均值。如果平均值的小数点序两位数值不小于0.25不大于0.75,敢0.5,如2.31、2.68都记录为2.5;如果平均值大于0.75,小于0.25,取整数,如2.84.3.15都记录为3。6.4.3其他
6.4.3.1膜辨贞在每次喉辨之后应休息3min以上。对于气味较大的产品,嘎辨员在体次喉辨之后应休息 30 min 以,L。
6.4.3.2对于不同产品的气味评价之间同一.气味膜辨室应充分地通风换气,6.4.3.3气味强度和气味浓度的测定数据判定,测试--次以上的数据应取其平均慎作为最终的测试数据。
小提示:此标准内容仅展示完整标准里的部分截取内容,若需要完整标准请到上方自行免费下载完整标准文档。
标准图片预览:





- 其它标准
- 热门标准
- 国家标准
- GB/T2828.1-2012 计数抽样检验程序 第1部分:按接收质量限(AQL)检索的逐批检验抽样计划
- GB/T18204.4-2000 公共场所毛巾、床上卧具微生物检验方法细菌总数测定
- GB/T23892.3-2009 滑动轴承 稳态条件下流体动压可倾瓦块止推轴承 第3部分:可倾瓦块止推轴承计算的许用值
- GB/T3836.1-2021 爆炸性环境 第1部分:设备 通用要求
- GB/T11839-1989 二氧化铀芯块中硼的测定 姜黄素萃取光度法
- GB/T6122.1-2002 圆角铣刀 第1部分:型式和尺寸
- GB/T7433-1987 对称电缆载波通信系统抗无线电广播和通信干扰的指标
- GB/T21238-2007 玻璃纤维增强塑料夹砂管
- GB17945-2024 消防应急照明和疏散指示系统
- GB/T24974—2010 收费用手动栏杆
- GB/T9239-1988 刚性转子平衡品质 许用不平衡的确定
- GB/T15917.3-1995 金属镝及氧化镝化学分析方法 对氯苯基荧光酮--溴化十六烷基三甲基胺分光光度法测定钽量
- GB/T13985-1992 照相机操作力和强度
- GB/T6397-1986 金属拉伸试验试样
- GB17378.4-2007 海洋监测规范 第4部分:海水分析
- 行业新闻
请牢记:“bzxz.net”即是“标准下载”四个汉字汉语拼音首字母与国际顶级域名“.net”的组合。 ©2025 标准下载网 www.bzxz.net 本站邮件:bzxznet@163.com
网站备案号:湘ICP备2025141790号-2
网站备案号:湘ICP备2025141790号-2