- 您的位置:
- 标准下载网 >>
- 标准分类 >>
- 电力行业标准(DL) >>
- DL/T 398-2010 电力行业信息化标准体系
标准号:
DL/T 398-2010
标准名称:
电力行业信息化标准体系
标准类别:
电力行业标准(DL)
标准状态:
现行-
发布日期:
2010-05-01 出版语种:
简体中文下载格式:
.rar .pdf下载大小:
19.34 MB
部分标准内容:
ICS27.010
备案号:29022-2010
中华人民共和国电力行业标准化指导性技术文件DL/Z398-2010
电力行业信息化标准体系
The system of electric power professional information standards2010-05-24发布
国家能源局
1范围
2规范性引用文件
3术语和定义
4信息化标准体系框图和明细表,目
附录A(资料性附录)电力行业信息化标准统计附录B(资料性附录)
缩略语
DL/Z398—2010
DL/Z398-2010
本指导性技术文件是根据国家发展和改革委员会办公厅《国家发改委办公厅关于下达2003年行业标准项目补充计划的通知》(发改办工业[2003】873号)的安排制定的。本指导性技术文件由中国电力企业联合会提出。本指导性技术文件由电力行业信息标准化技术委员会归口。本指导性技术文件起草单位:国网信息通信有限公司、中国华能集团公司信息中心、中国南方电网有限责任公司信息中心。
本指导性技术文件主要起草人:吴凯峰、辜体仁、季平、谢文艳、李剑云、邹国辉、程志华、张建民、金杰、蔡振才、吴冰、周力、王继业。本指导性技术文件仅供参考。本指导性技术文件在执行过程中的意见或建议反馈至中国电力企业联合会标准化中心(北京市白广路二条1号,100761)。1范围
电力行业信息化标准体系
DL/Z398-2010
本指导性技术文件给出了电力行业信息化标准体系框架及信息化标准明细表。本指导性技术文件适用于电力行业信息化规划、设计、建设、验收、运行维护、安全、评价等方面的信息化标准的制(修)订与管理。2规范性引用文件
下列文件中的条款通过本指导性技术文件的引用而成为本标准的条款。凡是注明日期的引用文件,其随后所有的修改单(不包括勘误的内容)或修订版均不适用于本指导性技术文件,然而,鼓励根据本指导性技术文件达成协议的各方研究是否可使用这些文件的最新版本。凡是不注日期的引用文件,其最新版本适用于本指导性技术文件。GB/T7027信息分类和编码的基本原则与方法GB/T20001.3标准编写规则第3部分:信息分类编码GB/T13016标准体系表编制原则和要求GB/T13017企业标准体系表编制指南DL/T600——2001电力行业标准编写基本规定3术语和定义
下列术语和定义适用于本指导性技术文件。3.1
标准体系standardsystem
标准体系是一定范围内的标准按其内在的联系形成的科学有机整体。3.2
数据元dataelement
用一组属性描述定义、标识、表示和允许值的一个数据单元。3.3
元数据metadata
定义和描述其他数据的数据。
接口标准interfacestandard
规定产品或系统在其互连部位与兼容性有关要求的标准。公共信息模型commominformationmodel,CIM公共信息模型CIM,是一个与具体实现无关的、用于描述管理信息的概念性模型。4信息化标准体系框图和明细表
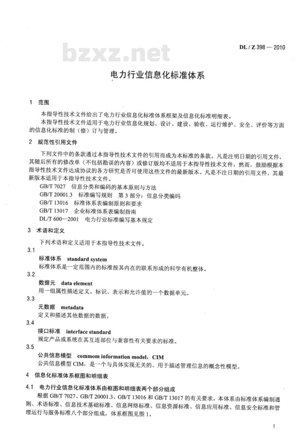
4.1电力行业信息化标准体系由框图和明细表两个部分组成根据GB/T7027、GB/T20001.3、GB/T13016和GB/T13017的有关要求,本体系由标准体系编制通则、术语标准、信息技术基础标准、信息网络标准、信息资源标准、信息应用标准、信息安全标准和管理运行与服务标准八个部分组成,体系框图见图1。1
DL/Z398—2010
游画宵
安全运行与管理标准
订服务管理标准
通用管理标准
数据安全标雅
应用安全标准
系统安全标准
网路安全标类
物理安全标准
安全基础标
支撑服务标准
信息集成平台标准
业务应用标准
业务文档格式标准
元数据标准
数据元标准
信息分类与编码标准
网络管理标准
网络交换传输与接入标
网络接口标类
网络工程标准
网络体系结构标准
硬件环境标准
软件工程标准
流程控制
业务访间
事务处理
消息服务
目录服务
数据访问标准
资源定位
信总表示和处理
环境保护代码
科学技术代码
安全代码
设备代码
物资代码
工程设计代码
营销代码
人力资酸代码
机构代码
区城场所地理信息代码
综合代码
4.6.1.1信息分类与编码通则
软件工程工具与方法
软件工程技术与管理标准
软件工程过程标准
DL/Z3982010
电力行业信息化标准体系部分由标准编制通则、信息化标准体系两部分构成(见表1)表1信息化标准体系部分和明细表采用关系(采标、
标准号
标准编制通则
GB/T 15496—2003
GB/T15497—2003
GB/T15498—2003
GB/T13016—2009
GB/T 1.12009
GB/T 1.1—2009
4.2.2标准体系
标准名称
企业标准体系要求
企业标准体系技术标
准体系
企业标准体系管理标
准和工作标准体系
标准体系表编制原则
和要求
标准化工作导则第1
部分:标准的结构和编写
标准化工作导则第2
部分:标准中规范性技术
要素内容的确定方法
电力行业信息化标准
指南第1部分:信息技
术基础标准
电力行业信息化标准
指南第2部分:信息网
络标准
电力行业信息化标准
指南第3部分:信息资
源标准
电力行业信息化标准
指南第4部分:信息应
用标准
电力行业信息化标准
指南第5部分:信息安
全标准
电力行业信息化标准
指南第6部分:管理运
行与服务标准
电力行业信息化标准
管理指导意见
国际标准、国外
先进标准、等同、
修改、非等效)
ISO/IECGUIDE
2:1992
ISO/IECGUIDE
2:1992
简要说明
规定了编制企业标准体系的总
体要求
规定了企业技术标准体系的编
制规范
规定了企业标准体系中管理标
准体系和工作标准体系的构成及编制的基本要求,并为采用标准的各类企业提供了编制管理标准和工作标准的指南
规定了标准体系表的编制原则、格式和要求,适用于编制全国、行业、专业、企业及其他方面的标准体系表
规定了标准的结构和编写规则
规定了标准中规范性技术要素
内容的确定方法
对电力行业信息化标准体系的
信息技术基础标准进行说明
对电力行业信息化标准体系的
信息网络标准进行说明
对电力行业信息化标准体系的
信息资源标准进行说明
对电力行业信息化标准体系的
应用标准进行说明
对电力行业信息化标准体系的
信息安全标准进行说明
对电力行业信息化标准体系的
管理与服务标准进行说明
规定了电力行业信息化标准管
理流程及相关机构的管理职责
DL/Z398—2010
电力行业信息化术语标准部分(见表2)表2术语标准和明细表
标准号
GB/T 12200.11990
GB/T12200.2—1994
GB/T5271.12000
GB/T 5271.2—1988
GB/T 5271.3—1987
GB/T 5271.4—2000
GB/T 5271.5—2008
GB/T5271.6—2000
GB/T 5271.7-2008
GB/T5271.8—2001
GB/T 5271.9—2001
标准名称
汉语信息处理词汇
第1部分:基本术语
汉语信息处理词汇
第2部分:汉语和汉字
信息技术词汇
部分:基本术语
数据处理词汇
部分:算术和逻辑运算
数据处理词汇
部分:设备技术
信息技术词汇
部分:数据的组织
数据处理
部分:数据表示
信息技术词汇
部分:数据的准备与处理
信息技术词汇
部分:计算机编程
信息技术
部分:安全
信息技术词汇
部分:数据通信
采用关系
简要说明
本标准规定了最重要的或最基
本的汉语信息处理术语,它们是其他各部分的基础
规定了汉语信息处理中最重要
的或最基本的汉语、汉字术语,也收入了一些必要的、通用的语言文字术语
ISO/IEC23821:
ISO/IEC23822:
ISO/IEC23823:
ISO/IEC2382-4:
ISO/IEC23825:
ISO/IEC2382-6:
ISO/IEC23827:
ISO/IEC2382-8:
ISO/IEC 23829:
数据处理词汇第
10部分:操作技术和设
GB/T 5271.10—19861
信息技术词汇
GB/T 5271.11—2000
11部分:处理器
ISO2382/10
ISO/IEC
238211:1987
定义了信息技术的基本概念
适用于有关电子计算机及信息
处理各个领域的设计、生产、使用、维护、管理、科研、教学和出版等方面
适用于有关电子计算机及信息
处理各个领域的设计、生产、使用、维护、管理、科研、教学和出版等方面
定义了有关字符集、代码、图形字符、控制字符、串、字、数据集、分隔符及标识符等概念
给出了与信息处理领域相关的
概念的术语和定义,并明确了词条之间的关系。同时还定义了数据表示的各种概念,包括表示类型、文字、记数制和记法
定义了有关数据的输入与输出、数据的传送和转换以及数据的搜索技术等概念
包含了(有关)计算机编程,特别是程序的准备执行,调试和验证的通用和选择的术语
定义了有关密码术语、信息分类与信息访问控制、数据与信息的恢复和安全违规等数据与信息安全保护方面的概念
定义了有关数据通信、信号、数据链路、数据网络等概念
适用于有关计算机及信息处理各个领域的设计、生产、使用、维护、管理、科研、教学和出版等方面本标准定义了有关文本处理、文本编辑器、文本输出和文本编辑等概念
标准号
GB/T5271.12—2000
GB/T 5271.13—2008
GB/T5271.14—2008
GB/T 5271.15—2008
GB/T5271.16—2008
标准名称
信息技术词汇
12部分:外围设备
信息技术词汇
13部分:计算机图形
数据处理词汇
14部分:可靠性、可维
修性与可用性
信息技术词汇
15部分:编程语言
信息技术词汇
16部分:信息论
信息技术
818部分:分布式数据处
GB/T5271.18—2008
GB/T5271.19—2008
GB/T 5271.20—1994
GB/T12118—1989
GB/T 5271.22—1993
GB/T 5271.23—2000
信息技术词汇
19部分:模拟计算
信息技术词汇
20部分:系统开发
数据处理词汇
21部分:过程计算机系
统和技术过程间的接口
数据处理词汇
22部分:计算器
信息技术词汇
23部分:文本处理
信息技术词汇下载标准就来标准下载网
GB/T5271.24—200024部分:计算机集成制造
信息技术词汇
GB/T5271.25—2000
25部分:局域网
表2(续)
采用关系
ISO/IEC
2382-12:1988
ISO/EC
238213:1996
ISO/IEC
2382-14:'1997
ISO/IEC
238215:1999
ISO2382/
IEC16:1996
ISO/IEC
238218:1999
ISO/IEC
238219:1989
ISO/IEC
2382/20:1990
ISO/IEC
2382/21:1985
ISO/IEC
2382/22:1986
ISO/IEC
238223:1994
ISO/IEC
238224:1995
ISO/IEC
238225:1992
简要说明
DL/Z398—2010
定义了数据媒体、存储器、磁带及打印机等概念
给出了与信息处理领域相关的
概念的术语和定义,并明确了词条之间的关系。定义了计算机图形的各种概念
给出了与信息处理领域相关的
概念的术语和定义,并明确了词条之间的关系。定义了可靠性、可维护性与可用性的各种概念
给出了与信息处理领域相关的
概念的术语和定义,并明确了词条之间的关系。定义了编程语言的各种概念
定义了信息论、消息及其交流相关的各种概念
定义了与分布式数据处理、特殊网络元素和组件、网络拓扑、网络结构及网络功能和应用的相关的各种概念
定义了与模拟和混合算术单位、函数发生器、转换器以及这些组件运行模式相关的各种概念
适用于有关计算机及信息处理各个领域的设计、生产、使用、维护、管理、科研、教学和出版等方面适用于有关电子计算机及信息
处理各个领域的设计、生产、使用、维护、管理、科研、教学和出版等方面
适用于有关电子计算机及信息
处理各个领域的设计、生产、使用、维护、管理、科研、教学和出版等方面
定义了有关文本处理、文本编辑器、文本输出和文本编辑等概念定义了与计算机集成制造领域
相关的概念
定义了各种类型的局域网、有关局域网设备、局域网传输的概念以及这些概念可能出现的问题,并定义了对交换进行管理的各种协议标准
DL/Z3982010
标准号
GB/T 5271.27—2001
标准名称
信息技术,词汇
27部分:办公自动化
信息技术词汇
GB/T5271.28—2001
28部分:人工智能
本概念与专家系统
标准编写规则
GB/T20001.1-—2001
GB/T10112—1999
GB/T 10113--2003
GB/T 114572006
GB/T17694—2009
GB/T18811—2002
GB/T13400.1—1992
GB/T12905—2000
GB/T19663—2005
部分:术语
术语工作
原则与方
分类与编码通用术语
信息技术
软件工程
地理信息术语
电子商务基本术语
网络计划技术常用
条码术语
信息系统雷电防护术
表2(续)
采用关系
ISO/IEC
2382-27:1994
ISO/IEC
2382-28:1995
ISO10241:1992
ISO/DIS704:
ISO/TS 19104:
简要说明
定义了有关办公自动化、电子邮件、文本、语音及图像传输等概念定义了有关人工智能与专家系
统方面的概念
规定了术语标准的制定程序和
编写要求
适用于编写术语标准和标准中
的“术语和定义”一章,其他术语工作也可参照使用
规定了制定和编撰各专业领域
术语集的基本原则和方法,描述了客体和概念间的各种联系,确立了构成指称和表述定义的一般原则。适用于各专业领域的术语标准化工作,其他术语工作也可参照使用。本标准不包括在GB/T1.6中
已规定的术语标准的编写规定
规定了信息分类与编码的基本
术语及定义。适用于信息分类与编码的各应用领域
定义款件工程领域中通用的术
语,适用于软件开发、使用维护、科研、教学和出版等方面
适用于地理信息领域的信息交
流,本标准建立了地理信息标准中术语概念选取准则,规定了术语记录结构,说明了撰写术语定义原则,作为收集和维护地理信息领域术语的指南。也可作为术语库维护指南
规定了电子商务的基本术语及
定义,尤其侧重于业务过程。适用于电子商务的各种应用领域
规定了网络计划技术常用的术
语及其定义。适用于工业、农业、交通运输、基本建设、国防事业及科学研究等计划管理工作领域
规定了通用的条码术语、定义与解释。适用于与条码技术有关的研究、应用领域
规定了信息系统雷电防护有关
的名词术语。适用于信息系统雷电防护
标准号
GB/T17532—2005
GB/T19099—2003
GB/T13725—2001
GB/T15387.2—2001
GB/T 191012003
信息技术基础标准
标准名称
术语工作
计算机应
术语标准化项目管理
建立术语数据库的一
般原则与方法
术语数据库开发指南
建立术语语料库的
般原则与方法
表2(续)
采用关系
ISO10872:
ISO15188:2001
简要说明
DL/Z398—2010
规定了在术语工作中涉及计算
机应用的常用术语。适用于术语数据库的研究、开发、维护及管理工作
规定了术语标准化项目各阶段
的设置和工作程序的管理,同时也对项目的协调和统一作出规定
规定了建立术语数据库的一般
原则与方法。适用于术语库的研究、开发、维护及有关管理工作规定了术语数据库术语条目的
结构、数据库的功能、扩充以及数据规范化的要求。适用于术语库的研究、开发、维护及其管理工作,其他涉及术语数据处理的工作也可参照使用
规定了建立术语语料库的一般
原则与方法。适用于术语语料库的研究、开发、维护及有关管理工作标准
信息技术基础标准由基础软件标准、软件工程标准和硬件环境标准部分组成。信息技术基础标准明细表见表3。
标准号
软件工程标准
软件工程过程标准
GB/T8567—2006
GB/T 85662007
GB/T 18493-2001
标准名称
信息技术基础标准明细表
采用关系
计算机软件文档编制
信息技术软件生存
周期过程
软件生存
信息技术
周期过程指南
ISO/IEC12207
ISO/IECTR
15271:1998
简要说明
规定了根据GB/T8566—2002
《信息技术软件生存周期过程》对软件的开发过程和管理过程应编制的主要文档及其编制的内容、格式规定了基本要求
为软件生存周期过程建立了公
共框架,以供软件产业界使用。包括了在含有软件的系统、独立软件产品和软件服务的获取期间以及在软件产品的供应、开发、运行和维护期间需应用的过程、活动和任务
规定了应用GB/T8566时必须
考虑的各种因素,并就可以应用GB/T8566的各种不同场合作了说明。适用于以GB/T8566作为需求文档和作为指导模板时使用
DL/Z398—2010
标准号
GB/T20158—2006
GB/T15532—2008
SJ/T11234—2001
SJ/T11235—2001
GB/T20157—2006
标准名称
信息技术软件生存
周期过程配置管理
计算机软件测试规范
软件过程能力评估模
软件能力成熟度模型
信息技术软件维护
4.4.1.2软件工程质量标准
GB/T 17544—1998
信息技术
软件包
质量要求和测试
信息技术软件测量
功能规模测量第1部
GB/T18491.1—2001
分:概念定义
软件工程产品质量
GB/T16260.1—2006
GB/T16260.2—2006
GB/T16260.3-2006
第1部分:质量模型
软件工程产品质量
第2部分:外部度量
软件工程
产品质量
第3部分:内部度量
表3(续)
采用关系
ISO/IEC.TR
15846:1998
ISO/IEC14764:
ISO/IEC12119:
ISO/IEC
141431:1998
简要说明
规定了计算机软件配置管理的
实施要求,用于软件产品的开发、维护和运行
规定了计算机软件生存周期内
各类软件产品的基本测试方法、过程和准则,适用于计算机软件生存周期全过程
规定了用于衡量软件组织的软
件过程能力的模型。适用于组织对自己的软件过程进行改进,也适用于第3方或第2方对组织的软件过程能力进行评估
定义了用于衡量一个组织的软
件能力的成熟度的模型,即软件能力成熟度模型。适用于第3方对组织的软件能力成熟度进行评估,也适用于组织对自己的软件过程进行改进
描述了GB/T8566所述的维护
过程的管理,规定了软件维护的过程和任务,提供了软件维护的指南适用于软件包。例如文本处理程序、电子表格、数据库程序、图形软件包、技术或科学函数计算程序以及实用程序
定义了功能规模测量(FSM)的
重要概念,描述了应用FSM方法
的一般原则。适用于与获取开发、使用、支持、维护和审核软件相关的个人使用
ISO/IEC9126-1:
ISO/IEC91262
ISO/IECTR
9126-3:2003
本部分描述了关于软件产品质
量的模型,适用于软件产品的开发、质量评价
本部分描述了定量测量外部软
件质量的外部度量,适用于各种应用软件
本部分描述了定量测量外部软
件质量的内部度量,适用于各种应用软件
即将被
小提示:此标准内容仅展示完整标准里的部分截取内容,若需要完整标准请到上方自行免费下载完整标准文档。
备案号:29022-2010
中华人民共和国电力行业标准化指导性技术文件DL/Z398-2010
电力行业信息化标准体系
The system of electric power professional information standards2010-05-24发布
国家能源局
1范围
2规范性引用文件
3术语和定义
4信息化标准体系框图和明细表,目
附录A(资料性附录)电力行业信息化标准统计附录B(资料性附录)
缩略语
DL/Z398—2010
DL/Z398-2010
本指导性技术文件是根据国家发展和改革委员会办公厅《国家发改委办公厅关于下达2003年行业标准项目补充计划的通知》(发改办工业[2003】873号)的安排制定的。本指导性技术文件由中国电力企业联合会提出。本指导性技术文件由电力行业信息标准化技术委员会归口。本指导性技术文件起草单位:国网信息通信有限公司、中国华能集团公司信息中心、中国南方电网有限责任公司信息中心。
本指导性技术文件主要起草人:吴凯峰、辜体仁、季平、谢文艳、李剑云、邹国辉、程志华、张建民、金杰、蔡振才、吴冰、周力、王继业。本指导性技术文件仅供参考。本指导性技术文件在执行过程中的意见或建议反馈至中国电力企业联合会标准化中心(北京市白广路二条1号,100761)。1范围
电力行业信息化标准体系
DL/Z398-2010
本指导性技术文件给出了电力行业信息化标准体系框架及信息化标准明细表。本指导性技术文件适用于电力行业信息化规划、设计、建设、验收、运行维护、安全、评价等方面的信息化标准的制(修)订与管理。2规范性引用文件
下列文件中的条款通过本指导性技术文件的引用而成为本标准的条款。凡是注明日期的引用文件,其随后所有的修改单(不包括勘误的内容)或修订版均不适用于本指导性技术文件,然而,鼓励根据本指导性技术文件达成协议的各方研究是否可使用这些文件的最新版本。凡是不注日期的引用文件,其最新版本适用于本指导性技术文件。GB/T7027信息分类和编码的基本原则与方法GB/T20001.3标准编写规则第3部分:信息分类编码GB/T13016标准体系表编制原则和要求GB/T13017企业标准体系表编制指南DL/T600——2001电力行业标准编写基本规定3术语和定义
下列术语和定义适用于本指导性技术文件。3.1
标准体系standardsystem
标准体系是一定范围内的标准按其内在的联系形成的科学有机整体。3.2
数据元dataelement
用一组属性描述定义、标识、表示和允许值的一个数据单元。3.3
元数据metadata
定义和描述其他数据的数据。
接口标准interfacestandard
规定产品或系统在其互连部位与兼容性有关要求的标准。公共信息模型commominformationmodel,CIM公共信息模型CIM,是一个与具体实现无关的、用于描述管理信息的概念性模型。4信息化标准体系框图和明细表
4.1电力行业信息化标准体系由框图和明细表两个部分组成根据GB/T7027、GB/T20001.3、GB/T13016和GB/T13017的有关要求,本体系由标准体系编制通则、术语标准、信息技术基础标准、信息网络标准、信息资源标准、信息应用标准、信息安全标准和管理运行与服务标准八个部分组成,体系框图见图1。1
DL/Z398—2010
游画宵
安全运行与管理标准
订服务管理标准
通用管理标准
数据安全标雅
应用安全标准
系统安全标准
网路安全标类
物理安全标准
安全基础标
支撑服务标准
信息集成平台标准
业务应用标准
业务文档格式标准
元数据标准
数据元标准
信息分类与编码标准
网络管理标准
网络交换传输与接入标
网络接口标类
网络工程标准
网络体系结构标准
硬件环境标准
软件工程标准
流程控制
业务访间
事务处理
消息服务
目录服务
数据访问标准
资源定位
信总表示和处理
环境保护代码
科学技术代码
安全代码
设备代码
物资代码
工程设计代码
营销代码
人力资酸代码
机构代码
区城场所地理信息代码
综合代码
4.6.1.1信息分类与编码通则
软件工程工具与方法
软件工程技术与管理标准
软件工程过程标准
DL/Z3982010
电力行业信息化标准体系部分由标准编制通则、信息化标准体系两部分构成(见表1)表1信息化标准体系部分和明细表采用关系(采标、
标准号
标准编制通则
GB/T 15496—2003
GB/T15497—2003
GB/T15498—2003
GB/T13016—2009
GB/T 1.12009
GB/T 1.1—2009
4.2.2标准体系
标准名称
企业标准体系要求
企业标准体系技术标
准体系
企业标准体系管理标
准和工作标准体系
标准体系表编制原则
和要求
标准化工作导则第1
部分:标准的结构和编写
标准化工作导则第2
部分:标准中规范性技术
要素内容的确定方法
电力行业信息化标准
指南第1部分:信息技
术基础标准
电力行业信息化标准
指南第2部分:信息网
络标准
电力行业信息化标准
指南第3部分:信息资
源标准
电力行业信息化标准
指南第4部分:信息应
用标准
电力行业信息化标准
指南第5部分:信息安
全标准
电力行业信息化标准
指南第6部分:管理运
行与服务标准
电力行业信息化标准
管理指导意见
国际标准、国外
先进标准、等同、
修改、非等效)
ISO/IECGUIDE
2:1992
ISO/IECGUIDE
2:1992
简要说明
规定了编制企业标准体系的总
体要求
规定了企业技术标准体系的编
制规范
规定了企业标准体系中管理标
准体系和工作标准体系的构成及编制的基本要求,并为采用标准的各类企业提供了编制管理标准和工作标准的指南
规定了标准体系表的编制原则、格式和要求,适用于编制全国、行业、专业、企业及其他方面的标准体系表
规定了标准的结构和编写规则
规定了标准中规范性技术要素
内容的确定方法
对电力行业信息化标准体系的
信息技术基础标准进行说明
对电力行业信息化标准体系的
信息网络标准进行说明
对电力行业信息化标准体系的
信息资源标准进行说明
对电力行业信息化标准体系的
应用标准进行说明
对电力行业信息化标准体系的
信息安全标准进行说明
对电力行业信息化标准体系的
管理与服务标准进行说明
规定了电力行业信息化标准管
理流程及相关机构的管理职责
DL/Z398—2010
电力行业信息化术语标准部分(见表2)表2术语标准和明细表
标准号
GB/T 12200.11990
GB/T12200.2—1994
GB/T5271.12000
GB/T 5271.2—1988
GB/T 5271.3—1987
GB/T 5271.4—2000
GB/T 5271.5—2008
GB/T5271.6—2000
GB/T 5271.7-2008
GB/T5271.8—2001
GB/T 5271.9—2001
标准名称
汉语信息处理词汇
第1部分:基本术语
汉语信息处理词汇
第2部分:汉语和汉字
信息技术词汇
部分:基本术语
数据处理词汇
部分:算术和逻辑运算
数据处理词汇
部分:设备技术
信息技术词汇
部分:数据的组织
数据处理
部分:数据表示
信息技术词汇
部分:数据的准备与处理
信息技术词汇
部分:计算机编程
信息技术
部分:安全
信息技术词汇
部分:数据通信
采用关系
简要说明
本标准规定了最重要的或最基
本的汉语信息处理术语,它们是其他各部分的基础
规定了汉语信息处理中最重要
的或最基本的汉语、汉字术语,也收入了一些必要的、通用的语言文字术语
ISO/IEC23821:
ISO/IEC23822:
ISO/IEC23823:
ISO/IEC2382-4:
ISO/IEC23825:
ISO/IEC2382-6:
ISO/IEC23827:
ISO/IEC2382-8:
ISO/IEC 23829:
数据处理词汇第
10部分:操作技术和设
GB/T 5271.10—19861
信息技术词汇
GB/T 5271.11—2000
11部分:处理器
ISO2382/10
ISO/IEC
238211:1987
定义了信息技术的基本概念
适用于有关电子计算机及信息
处理各个领域的设计、生产、使用、维护、管理、科研、教学和出版等方面
适用于有关电子计算机及信息
处理各个领域的设计、生产、使用、维护、管理、科研、教学和出版等方面
定义了有关字符集、代码、图形字符、控制字符、串、字、数据集、分隔符及标识符等概念
给出了与信息处理领域相关的
概念的术语和定义,并明确了词条之间的关系。同时还定义了数据表示的各种概念,包括表示类型、文字、记数制和记法
定义了有关数据的输入与输出、数据的传送和转换以及数据的搜索技术等概念
包含了(有关)计算机编程,特别是程序的准备执行,调试和验证的通用和选择的术语
定义了有关密码术语、信息分类与信息访问控制、数据与信息的恢复和安全违规等数据与信息安全保护方面的概念
定义了有关数据通信、信号、数据链路、数据网络等概念
适用于有关计算机及信息处理各个领域的设计、生产、使用、维护、管理、科研、教学和出版等方面本标准定义了有关文本处理、文本编辑器、文本输出和文本编辑等概念
标准号
GB/T5271.12—2000
GB/T 5271.13—2008
GB/T5271.14—2008
GB/T 5271.15—2008
GB/T5271.16—2008
标准名称
信息技术词汇
12部分:外围设备
信息技术词汇
13部分:计算机图形
数据处理词汇
14部分:可靠性、可维
修性与可用性
信息技术词汇
15部分:编程语言
信息技术词汇
16部分:信息论
信息技术
818部分:分布式数据处
GB/T5271.18—2008
GB/T5271.19—2008
GB/T 5271.20—1994
GB/T12118—1989
GB/T 5271.22—1993
GB/T 5271.23—2000
信息技术词汇
19部分:模拟计算
信息技术词汇
20部分:系统开发
数据处理词汇
21部分:过程计算机系
统和技术过程间的接口
数据处理词汇
22部分:计算器
信息技术词汇
23部分:文本处理
信息技术词汇下载标准就来标准下载网
GB/T5271.24—200024部分:计算机集成制造
信息技术词汇
GB/T5271.25—2000
25部分:局域网
表2(续)
采用关系
ISO/IEC
2382-12:1988
ISO/EC
238213:1996
ISO/IEC
2382-14:'1997
ISO/IEC
238215:1999
ISO2382/
IEC16:1996
ISO/IEC
238218:1999
ISO/IEC
238219:1989
ISO/IEC
2382/20:1990
ISO/IEC
2382/21:1985
ISO/IEC
2382/22:1986
ISO/IEC
238223:1994
ISO/IEC
238224:1995
ISO/IEC
238225:1992
简要说明
DL/Z398—2010
定义了数据媒体、存储器、磁带及打印机等概念
给出了与信息处理领域相关的
概念的术语和定义,并明确了词条之间的关系。定义了计算机图形的各种概念
给出了与信息处理领域相关的
概念的术语和定义,并明确了词条之间的关系。定义了可靠性、可维护性与可用性的各种概念
给出了与信息处理领域相关的
概念的术语和定义,并明确了词条之间的关系。定义了编程语言的各种概念
定义了信息论、消息及其交流相关的各种概念
定义了与分布式数据处理、特殊网络元素和组件、网络拓扑、网络结构及网络功能和应用的相关的各种概念
定义了与模拟和混合算术单位、函数发生器、转换器以及这些组件运行模式相关的各种概念
适用于有关计算机及信息处理各个领域的设计、生产、使用、维护、管理、科研、教学和出版等方面适用于有关电子计算机及信息
处理各个领域的设计、生产、使用、维护、管理、科研、教学和出版等方面
适用于有关电子计算机及信息
处理各个领域的设计、生产、使用、维护、管理、科研、教学和出版等方面
定义了有关文本处理、文本编辑器、文本输出和文本编辑等概念定义了与计算机集成制造领域
相关的概念
定义了各种类型的局域网、有关局域网设备、局域网传输的概念以及这些概念可能出现的问题,并定义了对交换进行管理的各种协议标准
DL/Z3982010
标准号
GB/T 5271.27—2001
标准名称
信息技术,词汇
27部分:办公自动化
信息技术词汇
GB/T5271.28—2001
28部分:人工智能
本概念与专家系统
标准编写规则
GB/T20001.1-—2001
GB/T10112—1999
GB/T 10113--2003
GB/T 114572006
GB/T17694—2009
GB/T18811—2002
GB/T13400.1—1992
GB/T12905—2000
GB/T19663—2005
部分:术语
术语工作
原则与方
分类与编码通用术语
信息技术
软件工程
地理信息术语
电子商务基本术语
网络计划技术常用
条码术语
信息系统雷电防护术
表2(续)
采用关系
ISO/IEC
2382-27:1994
ISO/IEC
2382-28:1995
ISO10241:1992
ISO/DIS704:
ISO/TS 19104:
简要说明
定义了有关办公自动化、电子邮件、文本、语音及图像传输等概念定义了有关人工智能与专家系
统方面的概念
规定了术语标准的制定程序和
编写要求
适用于编写术语标准和标准中
的“术语和定义”一章,其他术语工作也可参照使用
规定了制定和编撰各专业领域
术语集的基本原则和方法,描述了客体和概念间的各种联系,确立了构成指称和表述定义的一般原则。适用于各专业领域的术语标准化工作,其他术语工作也可参照使用。本标准不包括在GB/T1.6中
已规定的术语标准的编写规定
规定了信息分类与编码的基本
术语及定义。适用于信息分类与编码的各应用领域
定义款件工程领域中通用的术
语,适用于软件开发、使用维护、科研、教学和出版等方面
适用于地理信息领域的信息交
流,本标准建立了地理信息标准中术语概念选取准则,规定了术语记录结构,说明了撰写术语定义原则,作为收集和维护地理信息领域术语的指南。也可作为术语库维护指南
规定了电子商务的基本术语及
定义,尤其侧重于业务过程。适用于电子商务的各种应用领域
规定了网络计划技术常用的术
语及其定义。适用于工业、农业、交通运输、基本建设、国防事业及科学研究等计划管理工作领域
规定了通用的条码术语、定义与解释。适用于与条码技术有关的研究、应用领域
规定了信息系统雷电防护有关
的名词术语。适用于信息系统雷电防护
标准号
GB/T17532—2005
GB/T19099—2003
GB/T13725—2001
GB/T15387.2—2001
GB/T 191012003
信息技术基础标准
标准名称
术语工作
计算机应
术语标准化项目管理
建立术语数据库的一
般原则与方法
术语数据库开发指南
建立术语语料库的
般原则与方法
表2(续)
采用关系
ISO10872:
ISO15188:2001
简要说明
DL/Z398—2010
规定了在术语工作中涉及计算
机应用的常用术语。适用于术语数据库的研究、开发、维护及管理工作
规定了术语标准化项目各阶段
的设置和工作程序的管理,同时也对项目的协调和统一作出规定
规定了建立术语数据库的一般
原则与方法。适用于术语库的研究、开发、维护及有关管理工作规定了术语数据库术语条目的
结构、数据库的功能、扩充以及数据规范化的要求。适用于术语库的研究、开发、维护及其管理工作,其他涉及术语数据处理的工作也可参照使用
规定了建立术语语料库的一般
原则与方法。适用于术语语料库的研究、开发、维护及有关管理工作标准
信息技术基础标准由基础软件标准、软件工程标准和硬件环境标准部分组成。信息技术基础标准明细表见表3。
标准号
软件工程标准
软件工程过程标准
GB/T8567—2006
GB/T 85662007
GB/T 18493-2001
标准名称
信息技术基础标准明细表
采用关系
计算机软件文档编制
信息技术软件生存
周期过程
软件生存
信息技术
周期过程指南
ISO/IEC12207
ISO/IECTR
15271:1998
简要说明
规定了根据GB/T8566—2002
《信息技术软件生存周期过程》对软件的开发过程和管理过程应编制的主要文档及其编制的内容、格式规定了基本要求
为软件生存周期过程建立了公
共框架,以供软件产业界使用。包括了在含有软件的系统、独立软件产品和软件服务的获取期间以及在软件产品的供应、开发、运行和维护期间需应用的过程、活动和任务
规定了应用GB/T8566时必须
考虑的各种因素,并就可以应用GB/T8566的各种不同场合作了说明。适用于以GB/T8566作为需求文档和作为指导模板时使用
DL/Z398—2010
标准号
GB/T20158—2006
GB/T15532—2008
SJ/T11234—2001
SJ/T11235—2001
GB/T20157—2006
标准名称
信息技术软件生存
周期过程配置管理
计算机软件测试规范
软件过程能力评估模
软件能力成熟度模型
信息技术软件维护
4.4.1.2软件工程质量标准
GB/T 17544—1998
信息技术
软件包
质量要求和测试
信息技术软件测量
功能规模测量第1部
GB/T18491.1—2001
分:概念定义
软件工程产品质量
GB/T16260.1—2006
GB/T16260.2—2006
GB/T16260.3-2006
第1部分:质量模型
软件工程产品质量
第2部分:外部度量
软件工程
产品质量
第3部分:内部度量
表3(续)
采用关系
ISO/IEC.TR
15846:1998
ISO/IEC14764:
ISO/IEC12119:
ISO/IEC
141431:1998
简要说明
规定了计算机软件配置管理的
实施要求,用于软件产品的开发、维护和运行
规定了计算机软件生存周期内
各类软件产品的基本测试方法、过程和准则,适用于计算机软件生存周期全过程
规定了用于衡量软件组织的软
件过程能力的模型。适用于组织对自己的软件过程进行改进,也适用于第3方或第2方对组织的软件过程能力进行评估
定义了用于衡量一个组织的软
件能力的成熟度的模型,即软件能力成熟度模型。适用于第3方对组织的软件能力成熟度进行评估,也适用于组织对自己的软件过程进行改进
描述了GB/T8566所述的维护
过程的管理,规定了软件维护的过程和任务,提供了软件维护的指南适用于软件包。例如文本处理程序、电子表格、数据库程序、图形软件包、技术或科学函数计算程序以及实用程序
定义了功能规模测量(FSM)的
重要概念,描述了应用FSM方法
的一般原则。适用于与获取开发、使用、支持、维护和审核软件相关的个人使用
ISO/IEC9126-1:
ISO/IEC91262
ISO/IECTR
9126-3:2003
本部分描述了关于软件产品质
量的模型,适用于软件产品的开发、质量评价
本部分描述了定量测量外部软
件质量的外部度量,适用于各种应用软件
本部分描述了定量测量外部软
件质量的内部度量,适用于各种应用软件
即将被
小提示:此标准内容仅展示完整标准里的部分截取内容,若需要完整标准请到上方自行免费下载完整标准文档。
标准图片预览:





- 其它标准
- 热门标准
- 电力行业标准(DL)
- DL/T1450-2015 电力行业统计数据接口规范
- DL/T667-1999 远动设备及系统第5部分传输规约 第103篇 继电保护设备信息接口配套标准
- DL/T957-2005 火力发电厂凝汽器化学清洗及成膜导则
- DL/T1033.1-2006 电力行业词汇第1部分:动力工程
- DL/T1250-2013 气体绝缘金属封闭开关设备带电超声局部放电检测应用导则
- DL/T1033.3-2014 电力行业词汇 第3部分:发电厂、水力发电
- DL/Z634.56-2004 远动设备及系统第5-6部分: IEC 60870-5 规约系列测试规则
- DL/T1336-2014 电力通信站光伏电源系统技术要求
- DL/T1209.1-2013 变电站登高作业及防护器材技术要求 第1部分:抱杆梯、梯具、梯台及过桥
- DL/T5461.10-2013 火力发电厂施工图设计文件内容深度规定 第10部分建筑
- DL/T1340-2014 火力发电厂分散控制系统故障应急处理导则
- DL/T1144-2012 火电工程项目质量管理规程
- DL/T5195-2004 水工隧洞设计规范
- DL/T1033.11-2006 电力行业词汇 第11部分:事故、保护、安全和可靠性
- DL/T5461.9-2013 火力发电厂施工图设计文件内容深度规定 第9部分仪表与控制
- 行业新闻
请牢记:“bzxz.net”即是“标准下载”四个汉字汉语拼音首字母与国际顶级域名“.net”的组合。 ©2025 标准下载网 www.bzxz.net 本站邮件:bzxznet@163.com
网站备案号:湘ICP备2025141790号-2
网站备案号:湘ICP备2025141790号-2