- 您的位置:
- 标准下载网 >>
- 标准分类 >>
- 电子行业标准(SJ) >>
- SJ 50033.58-1995 半导体光电子器件 GF413型绿色发光二极管详细规范
标准号:
SJ 50033.58-1995
标准名称:
半导体光电子器件 GF413型绿色发光二极管详细规范
标准类别:
电子行业标准(SJ)
标准状态:
现行出版语种:
简体中文下载格式:
.rar .pdf下载大小:
116.43 KB
点击下载
标准简介:
标准下载解压密码:www.bzxz.net
SJ 50033.58-1995 半导体光电子器件 GF413型绿色发光二极管详细规范 SJ50033.58-1995
部分标准内容:
中华人民共和国电子行业军用标准FL5961
SJ 50033/58-1995
半导体光电子器件
GF413型绿色发光二极管
详细规范
Semiconductor optoelectronic deviceDetail specification for green lighteniting diode for type GF4131995-05-25发布
1995-12-01实施
中华人民共和国电子工业部批准中华人民共和国电子行业军用标准半导体光电子器体
GF413型绿色发光二极管详细规范Scmiconductor Optoelectronic deviceDetait specification for green lightcmitting diode fortype GF4131范围
1.1主题内容
本规范规定了GF 413型绿色发光一极管的详细要求。1.2适用范
SJ 50033/5B—1995
本规范适用于军用GF413型绿色发光二极管(以下简称器件)的研制、生产和采购。1.3分类
1.3.1器件的等级
按照GJB33(半导体分立器件总规范》的规定,提供的质量保证等级为普军和特军两级,分别用字母GP和GT表示。
引用文件
GB 33—85
GJB 128—86
GIE 2355—83
SJ/Z9014.2—87
3要求
3.1概述
半号体分立器件总规范
半导体分立器件试验方法
半导体发光器件测试方法
半导体器件分立器件利集成电路第5部分光电子器件各条要求应按照GJ333和本规范的规定。3.2设计,结构和外形尺于
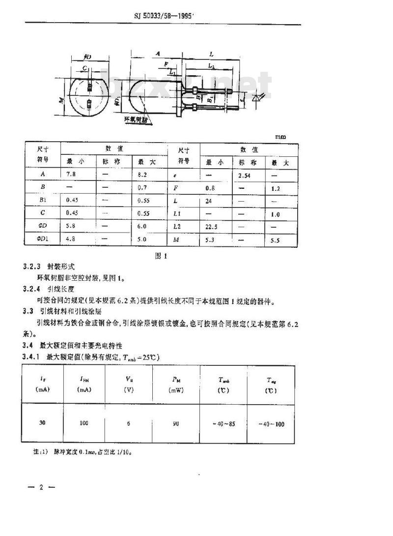
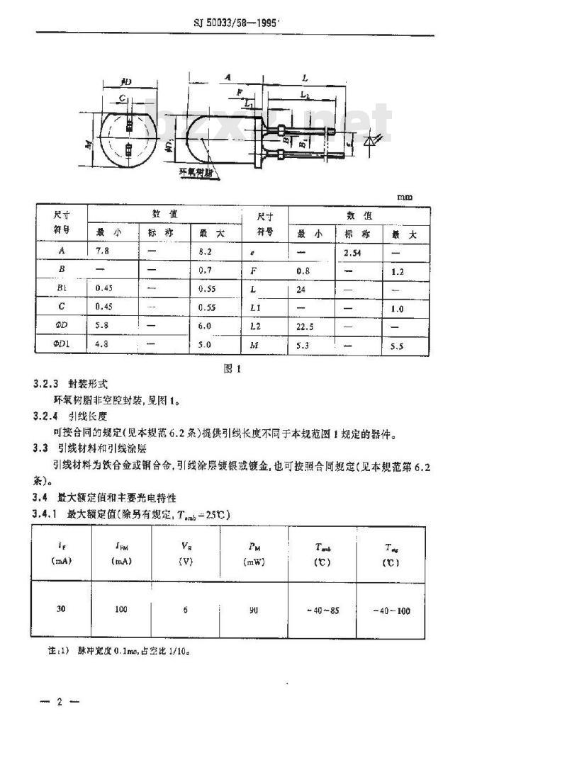
器件的设计、结构应按照 GJB 33中3.5,1,3.5.3.3.5.4、3.5.7条和本规范的规定。外形尺寸符合本规范图1的规定
3.2.1半导体芯片材料
芯片材料为磷化镓。
3.2.2引出端排列
如图1所示。
中华人民共和国电子工业部1995.05-25发布1995-12-01实施
TKAONKAca
3.2.3封装形式
SJ50033/58—19951
环氧树脂
环氧树脂非空腔封装,见图 1。
3.2.4引线长度
可接合同的规定(见本规蔽6.2条)提供引线长度不同于本规范图1规定的器件。3.3引线材料和引线涂层
引线材料为铁合金或销合金,引线涂层镀银或镀金,也可按照合同规定(见本规范第6.2条)。
3.4最大额定值和生要光电特性
3.4.1最大额定值(除另有规定,Tamb=25℃)e
注:1)脉冲宽度0.1mg,占空比1/10。2
40~85
40-100
3.4.2主要光电特性(T。=25)
(Ir=10mA,
【med)
最大值
最小值」
最小值
3.5标志
SJ 50033/58--1995
(Ig-10mA)
最大,最小值
最大值
(Ir= 10mA)
最小值
最大值
( V=o,
F=1MHz)
(VR=6V)
最小值 最大值 最小值
最大值
根据器件特点,雀略GJB33中器件上的标志,其象按GJB33的规定。4质量保证规定
4.1 抽样和检验
抽样和检验应按GJIB33和本规范的规定。4.2筛选(仅对GT级)
筛选按GJB33和本规范表1的规定:表1筛选步骤和条件【对GT级】
内部目检
(封装前)
高温寿師
热种击
(温度循环)
恒定加速度
(不要求)
(不要求)
高温反偏
(不适用)
中间电参数测
发光强度
正向电压
反向电流
$/z9014.2
SI 2355.2
GJB128
放大30倍检验
r=loo
除最高温鹿T=100℃
最低温度-40℃,循
环次数 10 外,其余
按试验条伴 A。
Tp=10mA,8-0
Ip= 10mA
极限值
最小值
最大值
芯片完整、电极
TrKAONKAca-
检验或
步老化
最后测试
(老化后72h
肉完成)
发光强度
正向电压
(不要求)
外观及机械
4.3鉴定检验
Sf/z 9014.2
S) 2355.2
SJ 50033/58 -1995
续表1
GJB128
Ip=30mA
1= 96h
Ip=10mA,8= 0
Ip= 10rA
微大20信检验
鉴定检验应接 GJB 33 和本现范表 2,表 3 和表 4 的规定,4.4质量一致性验验
极限值
最小值
最大值
20%初
无气泡、无裂缝
质量一致性检验应包括A组(见表2),B组(见表3)和C组(见表4)中规定的检验和试验,以及下面的规定。
4.4.1如果制造厂选择下面的方法做试验,应在做相应B组试验之前,指定C组检验中使用的样品,而且计算C组检验接收或拒收的失效器件数应等于B组检验中指定继续做C组检验的样品中出现的失效器件数加上亡组检验中出现的失效器件数。1,在做C组检验中的寿命试验时,制造厂可以选择已经过340h的B组寿命的全部样品或部分样品再进行660h的试验,以满足C组寿命试验1000h的要求。b。在做C组检验的煜度循环试验时,制造厂可以选择已经过B组10饮循环的全部样品或部分样品再进行15次循环,以满足C组25次循环的要求。4.4.2C组检验应在初始批时开始进行,然后在生产过程中每隔6个月进行一次。4.4.3如果合同中已做规定(见本规范6.2条),那么制造厂应将质量一致性检验数据连同产品一起提供。
4.5检验和试验方法
检验和试验方法按表2、表3、表4、和表5中的规定,并做如下规定:4.5.1稳态工作寿命
器件处于最大恒定电流为30mA的正向偏置。检验或试验
AL分组
外观及机
械检验
A2 分组
发光强度
发光强度
反向电流
正向电压
A3 分组
反向电流
正向电压
A4 分组
峰值发射
检验或试验
B1分组
可捍性
B分组
热冲击
(温度循环)
最后测试
B3 分组
稳态工作寿命
最后测试
(不适用)
SJ/2 9014.2
SJ/Z 9014 2
S[2355 2
SJ 2355 3
SJ23553
SJ/Z 9014 2
SI 2355. 4
SJ50033/58-1995
表2A组检验
放大20倍检验
I, = 10mA, 8 - 0C
[, - 10mA. 8 - 30
Ir=GmA
Tm = 85t
Tanh = - 40C
Ip= 10rnA
Ig-10mA
VR=0, f= IMHe
表 3 B 组检验
受试引线数:2
极限值
最小值
最大值
无气泡、无裂缝
除高温100℃,低混-40℃
循环次数10饮外,其余按试验
茶件A
表5步骤1
Ir=30mA,1=340h
表5步骤1
TKAONKAca
检或试验
ES 分组
(不要求)
6分组
商温寿命
(不工作)
最后测拭
检验或试验
C1分组
外形尺寸
C2分组
热冲击
【温度循环】
引出端强度
综合温度/湿度
周期试验
外规及机热检验
最后测试
C3 分组
(不要求)
CA 分组
(适用时)
C5 分组
(不要求)
C6 分组
稳态工作寿命
最后测试
C7 分组
高温寿命
(不工作)
最后测试
SJ50033/58-1995
续表3
T = 100C,t- 340a
表5步骤1
表 4 C组检验
GJB 128
见本规范图1
除高温100七,低温-40℃外,其余按 A—1录件
试验条件E
器件座带爽具
放大20倍检骏,应无气泡、
无双篷
表5岁1
按规定
1=30mA,[=1000h
表5步2
T., - 100c, t= 100h
表 5 步骤 2
5包装
反向电流
正向毛沉
发光强度
反向电流
正间电流
发光强度
SJ 50033/58--1995
表5B组和C组的测试
GJR128
SJ 2353.2免费标准bzxz.net
SI/Z 9014.2
SJ 2355,2
S/z 9014.2
包装应符合GJB33的要求。
6说明事项
6.1预定用途
VR= 6V
Ip=10mA
Tr= [OmA
Ip=10mA
Ir= 10mA
在各种电子仪器设备中做录示和指示。6.2订货文件内容
极限值
最小值
最大值
a。如果引线不是链银或镀金,应规定镀层(见本规范3.3条):b,如果引线长度不间于图1,应规定引线长度。(见本规范3.2.4条)c:检验数据(见本规范4.4.3条)6.3术语
本规范使用的术语、缩写词,符号和代号应符合GJB33,SJ/Z9014.2和下列规定:9一与器件机械轴之问的夹角。
附加说明:
本规范由中国电了技术标准化研究所闻口。本规范由长春市半导体厂负责起草。本规范主要起草人:马学之、陈鸡嫂。计划项月代号:B21030。
TrKAONKAca-
小提示:此标准内容仅展示完整标准里的部分截取内容,若需要完整标准请到上方自行免费下载完整标准文档。
SJ 50033/58-1995
半导体光电子器件
GF413型绿色发光二极管
详细规范
Semiconductor optoelectronic deviceDetail specification for green lighteniting diode for type GF4131995-05-25发布
1995-12-01实施
中华人民共和国电子工业部批准中华人民共和国电子行业军用标准半导体光电子器体
GF413型绿色发光二极管详细规范Scmiconductor Optoelectronic deviceDetait specification for green lightcmitting diode fortype GF4131范围
1.1主题内容
本规范规定了GF 413型绿色发光一极管的详细要求。1.2适用范
SJ 50033/5B—1995
本规范适用于军用GF413型绿色发光二极管(以下简称器件)的研制、生产和采购。1.3分类
1.3.1器件的等级
按照GJB33(半导体分立器件总规范》的规定,提供的质量保证等级为普军和特军两级,分别用字母GP和GT表示。
引用文件
GB 33—85
GJB 128—86
GIE 2355—83
SJ/Z9014.2—87
3要求
3.1概述
半号体分立器件总规范
半导体分立器件试验方法
半导体发光器件测试方法
半导体器件分立器件利集成电路第5部分光电子器件各条要求应按照GJ333和本规范的规定。3.2设计,结构和外形尺于
器件的设计、结构应按照 GJB 33中3.5,1,3.5.3.3.5.4、3.5.7条和本规范的规定。外形尺寸符合本规范图1的规定
3.2.1半导体芯片材料
芯片材料为磷化镓。
3.2.2引出端排列
如图1所示。
中华人民共和国电子工业部1995.05-25发布1995-12-01实施
TKAONKAca
3.2.3封装形式
SJ50033/58—19951
环氧树脂
环氧树脂非空腔封装,见图 1。
3.2.4引线长度
可接合同的规定(见本规蔽6.2条)提供引线长度不同于本规范图1规定的器件。3.3引线材料和引线涂层
引线材料为铁合金或销合金,引线涂层镀银或镀金,也可按照合同规定(见本规范第6.2条)。
3.4最大额定值和生要光电特性
3.4.1最大额定值(除另有规定,Tamb=25℃)e
注:1)脉冲宽度0.1mg,占空比1/10。2
40~85
40-100
3.4.2主要光电特性(T。=25)
(Ir=10mA,
【med)
最大值
最小值」
最小值
3.5标志
SJ 50033/58--1995
(Ig-10mA)
最大,最小值
最大值
(Ir= 10mA)
最小值
最大值
( V=o,
F=1MHz)
(VR=6V)
最小值 最大值 最小值
最大值
根据器件特点,雀略GJB33中器件上的标志,其象按GJB33的规定。4质量保证规定
4.1 抽样和检验
抽样和检验应按GJIB33和本规范的规定。4.2筛选(仅对GT级)
筛选按GJB33和本规范表1的规定:表1筛选步骤和条件【对GT级】
内部目检
(封装前)
高温寿師
热种击
(温度循环)
恒定加速度
(不要求)
(不要求)
高温反偏
(不适用)
中间电参数测
发光强度
正向电压
反向电流
$/z9014.2
SI 2355.2
GJB128
放大30倍检验
r=loo
除最高温鹿T=100℃
最低温度-40℃,循
环次数 10 外,其余
按试验条伴 A。
Tp=10mA,8-0
Ip= 10mA
极限值
最小值
最大值
芯片完整、电极
TrKAONKAca-
检验或
步老化
最后测试
(老化后72h
肉完成)
发光强度
正向电压
(不要求)
外观及机械
4.3鉴定检验
Sf/z 9014.2
S) 2355.2
SJ 50033/58 -1995
续表1
GJB128
Ip=30mA
1= 96h
Ip=10mA,8= 0
Ip= 10rA
微大20信检验
鉴定检验应接 GJB 33 和本现范表 2,表 3 和表 4 的规定,4.4质量一致性验验
极限值
最小值
最大值
20%初
无气泡、无裂缝
质量一致性检验应包括A组(见表2),B组(见表3)和C组(见表4)中规定的检验和试验,以及下面的规定。
4.4.1如果制造厂选择下面的方法做试验,应在做相应B组试验之前,指定C组检验中使用的样品,而且计算C组检验接收或拒收的失效器件数应等于B组检验中指定继续做C组检验的样品中出现的失效器件数加上亡组检验中出现的失效器件数。1,在做C组检验中的寿命试验时,制造厂可以选择已经过340h的B组寿命的全部样品或部分样品再进行660h的试验,以满足C组寿命试验1000h的要求。b。在做C组检验的煜度循环试验时,制造厂可以选择已经过B组10饮循环的全部样品或部分样品再进行15次循环,以满足C组25次循环的要求。4.4.2C组检验应在初始批时开始进行,然后在生产过程中每隔6个月进行一次。4.4.3如果合同中已做规定(见本规范6.2条),那么制造厂应将质量一致性检验数据连同产品一起提供。
4.5检验和试验方法
检验和试验方法按表2、表3、表4、和表5中的规定,并做如下规定:4.5.1稳态工作寿命
器件处于最大恒定电流为30mA的正向偏置。检验或试验
AL分组
外观及机
械检验
A2 分组
发光强度
发光强度
反向电流
正向电压
A3 分组
反向电流
正向电压
A4 分组
峰值发射
检验或试验
B1分组
可捍性
B分组
热冲击
(温度循环)
最后测试
B3 分组
稳态工作寿命
最后测试
(不适用)
SJ/2 9014.2
SJ/Z 9014 2
S[2355 2
SJ 2355 3
SJ23553
SJ/Z 9014 2
SI 2355. 4
SJ50033/58-1995
表2A组检验
放大20倍检验
I, = 10mA, 8 - 0C
[, - 10mA. 8 - 30
Ir=GmA
Tm = 85t
Tanh = - 40C
Ip= 10rnA
Ig-10mA
VR=0, f= IMHe
表 3 B 组检验
受试引线数:2
极限值
最小值
最大值
无气泡、无裂缝
除高温100℃,低混-40℃
循环次数10饮外,其余按试验
茶件A
表5步骤1
Ir=30mA,1=340h
表5步骤1
TKAONKAca
检或试验
ES 分组
(不要求)
6分组
商温寿命
(不工作)
最后测拭
检验或试验
C1分组
外形尺寸
C2分组
热冲击
【温度循环】
引出端强度
综合温度/湿度
周期试验
外规及机热检验
最后测试
C3 分组
(不要求)
CA 分组
(适用时)
C5 分组
(不要求)
C6 分组
稳态工作寿命
最后测试
C7 分组
高温寿命
(不工作)
最后测试
SJ50033/58-1995
续表3
T = 100C,t- 340a
表5步骤1
表 4 C组检验
GJB 128
见本规范图1
除高温100七,低温-40℃外,其余按 A—1录件
试验条件E
器件座带爽具
放大20倍检骏,应无气泡、
无双篷
表5岁1
按规定
1=30mA,[=1000h
表5步2
T., - 100c, t= 100h
表 5 步骤 2
5包装
反向电流
正向毛沉
发光强度
反向电流
正间电流
发光强度
SJ 50033/58--1995
表5B组和C组的测试
GJR128
SJ 2353.2免费标准bzxz.net
SI/Z 9014.2
SJ 2355,2
S/z 9014.2
包装应符合GJB33的要求。
6说明事项
6.1预定用途
VR= 6V
Ip=10mA
Tr= [OmA
Ip=10mA
Ir= 10mA
在各种电子仪器设备中做录示和指示。6.2订货文件内容
极限值
最小值
最大值
a。如果引线不是链银或镀金,应规定镀层(见本规范3.3条):b,如果引线长度不间于图1,应规定引线长度。(见本规范3.2.4条)c:检验数据(见本规范4.4.3条)6.3术语
本规范使用的术语、缩写词,符号和代号应符合GJB33,SJ/Z9014.2和下列规定:9一与器件机械轴之问的夹角。
附加说明:
本规范由中国电了技术标准化研究所闻口。本规范由长春市半导体厂负责起草。本规范主要起草人:马学之、陈鸡嫂。计划项月代号:B21030。
TrKAONKAca-
小提示:此标准内容仅展示完整标准里的部分截取内容,若需要完整标准请到上方自行免费下载完整标准文档。
标准图片预览:





- 热门标准
- 行业标准
- SJ3166-1988 GZS12-4-3型彩色显像管插座
- SJ2534.10-1986 天线测试方法 功率增益和方向性的测量
- SJ2857.2-1988 温差电致冷材料性能的测试方法 电导率的测试方法
- SJ2879-1988 彩色电视接收机用色纯静会聚磁体组合件总规范
- SJ/T31063-1994 TCM-B三氯乙烯清洗机完好要求和检查评定方法
- SJ/T11010-1996 电子器件详细规范 半导体电视集成电路CD1124ACP伴音中频放大电路
- SJ/T11088-1996 电子器件详细规范 半导体集成电路CD7680CP图象伴音中频放大电路
- SJ20599-1996 推拉钨丝规范
- SJ/T9546-1993 无金属化孔单、双面印制板的质量分等标准
- SJ/T10038-1991 电子器件详细规范 半导体集成电路CC4008型CMOS4位二进制超前进位全加器
- SJ/T11332-2006 数字电视接收设备接口规范 第6部分:RGB模拟基色视频信号接口
- SJ/T31168-1994 发射管电性能测试电源完好要求和检查评定方法
- SJ/T31441-1994 离心式制冷机组完好要求和检查评定方法
- SJ/T31449-1994 供油管道完好要求和检查评定方法
- SJ/T10401-1993 半导体集成音响电路马达稳速电路测试方法的基本原理
- 行业新闻
请牢记:“bzxz.net”即是“标准下载”四个汉字汉语拼音首字母与国际顶级域名“.net”的组合。 ©2025 标准下载网 www.bzxz.net 本站邮件:bzxznet@163.com
网站备案号:湘ICP备2025141790号-2
网站备案号:湘ICP备2025141790号-2